Click here to close
Hello! We notice that you are using Internet Explorer, which is not supported by Xenbase and may cause the site to display incorrectly.
We suggest using a current version of Chrome,
FireFox, or Safari.
PLoS Pathog
2019 Jan 29;151:e1007570. doi: 10.1371/journal.ppat.1007570.
Show Gene links
Show Anatomy links
GluClR-mediated inhibitory postsynaptic currents reveal targets for ivermectin and potential mechanisms of ivermectin resistance.
Atif M, Smith JJ, Estrada-Mondragon A, Xiao X, Salim AA, Capon RJ, Lynch JW, Keramidas A.
???displayArticle.abstract???
Glutamate-gated chloride channel receptors (GluClRs) mediate inhibitory neurotransmission at invertebrate synapses and are primary targets of parasites that impact drastically on agriculture and human health. Ivermectin (IVM) is a broad-spectrum pesticide that binds and potentiates GluClR activity. Resistance to IVM is a major economic and health concern, but the molecular and synaptic mechanisms of resistance are ill-defined. Here we focus on GluClRs of the agricultural endoparasite, Haemonchus contortus. We demonstrate that IVM potentiates inhibitory input by inducing a tonic current that plateaus over 15 minutes and by enhancing post-synaptic current peak amplitude and decay times. We further demonstrate that IVM greatly enhances the active durations of single receptors. These effects are greatly attenuated when endogenous IVM-insensitive subunits are incorporated into GluClRs, suggesting a mechanism of IVM resistance that does not affect glutamate sensitivity. We discovered functional groups of IVM that contribute to tuning its potency at different isoforms and show that the dominant mode of access of IVM is via the cell membrane to the receptor.
Fig 1. Activity of glutamate and IVM at homo- and heteromeric GluClRs.A. Structure of the GluClR (3RIF, [5]) showing the large extracellular domain with glutamate bound at interfaces between adjacent subunits. Also shown is the transmembrane domain, which consists of four helices (M1-M1) per subunit and IVM bound between the M1 and M3 of adjacent subunits. B. Sequence alignments of selected invertebrate GluClRs subunits showing the IVM binding site, which consists of the first (M1) to third (M3) transmembrane domains. Boxed in red are sites of missense mutations that reduce IVM sensitivity. Abbreviations are H. cont., H. contortus, C. eleg., C elegans, P. xylos., P. xylostella, T. urtic., T. urticae (isoforms 1 and 3) and D. melan., D. melanogaster. C. Example currents obtained in oocytes injected with the β subunit (above) or the α and β subunits (ratio 1:50, below) in response to the indicated glutamate concentrations. D. Group concentration-response data for the indicated GluClRs. Holding potential was –40 mV.
Fig 2. Activity of IVM at homo- and heteromeric GluClRs.(A-C) Representative concentration-response experiments at the indicated IVM concentrations in oocytes. IVM-induced currents were normalised to the response elicited by a saturating concentration of glutamate (5 mM) for oocytes injected with cDNA encoding the α subunit (A) or α and β subunits at a ratio of 1:50 (B) or 1:1 (C). D. Group concentration-response data for the indicated GluClRs. Holding potential was −40 mV.
Fig 3. IVM analogue potency.A. Structures of IVM and the three analogues. Arrows indicate the synthesis reaction steps. MOMO represents a methoxymethyl ether group. A red broken border indicates the change in 5-OH configuration between IVM-2 and IVM-3. B. Example experiments in oocytes expressing α GluClRs that test IVM and analogues, IVM-1 and IVM-3. The IVM or analogue-induced current was normalised to the response elicited by a saturating concentration of glutamate (5 mM). C. Group bar plots comparing the potency between α and αβ (1:50) GluClRs for IVM and the three IVM analogues. *** p < 0.001, * p < 0.05. Numbers within the bars indicate the number of experiments (oocytes). Holding potential was −40 mV.
Fig 4. IPSCs mediated by α and αβ GluClRs.(A-B). A whole-cell recording from HEK293 cell expressing α GluClRs (A) or αβ GluClRs (B) in co-culture with primary neurons. C. Expanded view of a segment from (A) showing isolated IPSCs that rise rapidly to a peak before decaying back to baseline. D. Expanded view of a segment from (B) showing isolated IPSCs that decay faster than those in (C). E. Inhibition of IPSCs mediated by α GluClRs by picrotoxin. (F-H). Group bar plot showing the mean IPSC decay time constant (F), 10–90% rise times (G) and peak amplitude (H) of α and αβ GluClRs. ** p < 0.01. Holding potential was −70 mV.
Fig 5. Effects of IVM at IPSCs mediated by α and αβ GluClRs.(A-B). A whole-cell recording from a HEK293 cell expressing α GluClRs (A) or αβ GluClRs (B) in co-culture with primary neurons in the continuous presence of 5 nM IVM. Note the steady increase in inward tonic current, which reaches a steady-state plateau at about 17 min in both (A) and (C). C. Expanded view of a segment from (A) showing isolated IPSCs, which have larger peak amplitudes and rise and decay more slowly than the corresponding IPSCs in the absence of IVM. D. Expanded view of a segment from (B) showing isolated IPSCs, which have larger peak amplitudes and rise and decay more slowly than the corresponding IPSCs in the absence of IVM. Note that the peak amplitude is smaller and the rise and decay times are faster than those in (C). E-G. Group bar plot showing the mean IPSC decay time constant (E), 10–90% rise times (F) and peak amplitude (G) of α and αβ GluClRs in the presence and absence of IVM. ** p < 0.01, * p < 0.05, ## p < 0.01. Holding potential was −70 mV.
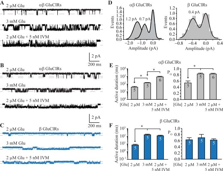
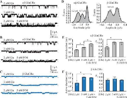
Fig 6. Single channel properties of α and αβ GluClRs.A. Single receptor currents from patches expressing αβ (1:1) GluClRs at 2 μM and 3 mM glutamate and 2 μM glutamate plus 5 nM IVM. Note the increase in the duration of the active periods in the presence of IVM. B. Transfections of α and β subunits produced two distinct types of single channel activity based on current amplitude (1.2 and 0.7 pA). The 1.2 pA activity was the most prominent, accounting for 90% of the openings. The active durations of both types increase at higher glutamate concentrations and in the presence of IVM. C. Single receptors currents mediated by β GluClRs in the presence of the indicated concentrations of glutamate and in 2 μM glutamate plus 5 nM IVM. Note only one amplitude level (0.4 pA). D. Amplitude histograms for single receptor activity from patches expressing αβ GluClRs showing the two main amplitude levels (left) and β GluClRs (left). E. Single receptor mean active period durations (left) and intra-activation open probability (right) for αβ GluClRs in response to the indicated ligands. F. Single receptor mean active period durations (left) and intra-activation open probability (right) for β GluClRs in response to the indicated ligands. * p < 0.05. Numbers within the bars indicate the number of experiments (patches). Holding potential was −70 mV.
Fig 7. IVM-bdpy fluorescent probe.A. Structures of free bdpy fluorophore and IVM-bdpy. B. The spectral emission properties of IVM-bdpy and the free bdpy fluorophore. C. IVM-bdpy retained activity as shown in the sample oocyte current mediated by α GluClRs. D. Group concentration-response plot (n = 6) for IVM-bdpy at α GluClRs, showing reduced potency relative to IVM.
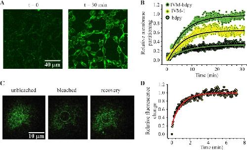
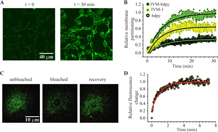
Fig 8. Membrane partitioning and lateral diffusion of IVM-bdpy.a. Confocal image of a field of HEK293 cells before (left) and after 30 min exposure of 500 nM IVM-bdpy (right). B. Group plot (n = 5) of the change in fluorescence over time for IVM-bdpy (green) the free bdpy fluorophore (black) and the subtraction (IVM-1, yellow). These plots were fitted to exponential functions to yield time constants of 6.5 min for the IVM-bdpy, 8.2 min for the bdpy fluorophore and 6.0 min for IVM-1. C. An example of a FRAP experiment showing a cell after equilibrating in 500 nM IVM-bdpy for 30 min (left), after a circular region (demarcated) was pholobleached with laser energy (middle) and after recovery of the bleached region (right). D. Group plot (n = 5) of the rate of recovery after pholobleaching. The data were fitted to an exponential with a time constant of 1.3 min.
Althoff,
X-ray structures of GluCl in apo states reveal a gating mechanism of Cys-loop receptors.
2014, Pubmed
Althoff,
X-ray structures of GluCl in apo states reveal a gating mechanism of Cys-loop receptors.
2014,
Pubmed Alvarez,
Drug transfer into target helminth parasites.
2007,
Pubmed Amanzougaghene,
Mutations in GluCl associated with field ivermectin-resistant head lice from Senegal.
2018,
Pubmed Atif,
Effects of glutamate and ivermectin on single glutamate-gated chloride channels of the parasitic nematode H. contortus.
2017,
Pubmed Callau-Vázquez,
Investigation of Agonist Recognition and Channel Properties in a Flatworm Glutamate-Gated Chloride Channel.
2018,
Pubmed
,
Xenbase Chen,
Physiological and pharmacological properties of inhibitory postsynaptic currents mediated by α5β1γ2, α5β2γ2 and α5β3γ2 GABAA receptors.
2017,
Pubmed Cull-Candy,
Two types of extrajunctional L-glutamate receptors in locust muscle fibres.
1976,
Pubmed Cully,
Cloning of an avermectin-sensitive glutamate-gated chloride channel from Caenorhabditis elegans.
1994,
Pubmed
,
Xenbase Degani-Katzav,
Subunit stoichiometry and arrangement in a heteromeric glutamate-gated chloride channel.
2016,
Pubmed Degani-Katzav,
Trapping of ivermectin by a pentameric ligand-gated ion channel upon open-to-closed isomerization.
2017,
Pubmed Dermauw,
The cys-loop ligand-gated ion channel gene family of Tetranychus urticae: implications for acaricide toxicology and a novel mutation associated with abamectin resistance.
2012,
Pubmed Dixon,
GABAA receptor α and γ subunits shape synaptic currents via different mechanisms.
2014,
Pubmed El-Abdellati,
Altered avr-14B gene transcription patterns in ivermectin-resistant isolates of the cattle parasites, Cooperia oncophora and Ostertagia ostertagi.
2011,
Pubmed Fitzpatrick,
Global food security: the impact of veterinary parasites and parasitologists.
2013,
Pubmed Fu,
Functional excitatory synapses in HEK293 cells expressing neuroligin and glutamate receptors.
2003,
Pubmed Geary,
Haemonchus contortus: ivermectin-induced paralysis of the pharynx.
1993,
Pubmed Ghosh,
Natural variation in a chloride channel subunit confers avermectin resistance in C. elegans.
2012,
Pubmed Hartiadi,
High and low GABA sensitivity α4β2δ GABAA receptors are expressed in Xenopus laevis oocytes with divergent stoichiometries.
2016,
Pubmed
,
Xenbase Hibbs,
Principles of activation and permeation in an anion-selective Cys-loop receptor.
2011,
Pubmed Horsberg,
Avermectin use in aquaculture.
2012,
Pubmed Jia,
Taurine is a potent activator of extrasynaptic GABA(A) receptors in the thalamus.
2008,
Pubmed Kane,
Drug-resistant Drosophila indicate glutamate-gated chloride channels are targets for the antiparasitics nodulisporic acid and ivermectin.
2000,
Pubmed
,
Xenbase Kaplan,
An inconvenient truth: global worming and anthelmintic resistance.
2012,
Pubmed Kwon,
A point mutation in a glutamate-gated chloride channel confers abamectin resistance in the two-spotted spider mite, Tetranychus urticae Koch.
2010,
Pubmed Laing,
Analysis of putative resistance gene loci in UK field populations of Haemonchus contortus after 6years of macrocyclic lactone use.
2016,
Pubmed Laing,
Ivermectin - Old Drug, New Tricks?
2017,
Pubmed Lingwood,
Lipid rafts as a membrane-organizing principle.
2010,
Pubmed Lynagh,
A glycine residue essential for high ivermectin sensitivity in Cys-loop ion channel receptors.
2010,
Pubmed Lynagh,
Molecular mechanisms of Cys-loop ion channel receptor modulation by ivermectin.
2012,
Pubmed Marder,
Electrically coupled pacemaker neurons respond differently to same physiological inputs and neurotransmitters.
1984,
Pubmed Marder,
The pharmacological properties of some crustacean neuronal acetylcholine, gamma-aminobutyric acid, and L-glutamate responses.
1978,
Pubmed Martin,
On the distribution of a fluorescent ivermectin probe (4" 5,7 dimethyl-bodipy proprionylivermectin) in Ascaris membranes.
1992,
Pubmed McCavera,
An ivermectin-sensitive glutamate-gated chloride channel from the parasitic nematode Haemonchus contortus.
2009,
Pubmed
,
Xenbase Mermans,
A G326E substitution in the glutamate-gated chloride channel 3 (GluCl3) of the two-spotted spider mite Tetranychus urticae abolishes the agonistic activity of macrocyclic lactones.
2017,
Pubmed
,
Xenbase Michael,
Comparison of ivermectin, doramectin, selamectin, and eleven intermediates in a nematode larval development assay.
2001,
Pubmed Osei-Atweneboana,
Phenotypic evidence of emerging ivermectin resistance in Onchocerca volvulus.
2011,
Pubmed Paini,
Global threat to agriculture from invasive species.
2016,
Pubmed Portillo,
Distribution of glutamate-gated chloride channel subunits in the parasitic nematode Haemonchus contortus.
2003,
Pubmed Rose,
Exploiting parallels between livestock and wildlife: Predicting the impact of climate change on gastrointestinal nematodes in ruminants.
2014,
Pubmed Scott,
Correlating structural and energetic changes in glycine receptor activation.
2015,
Pubmed Sykes,
Observed drug-receptor association rates are governed by membrane affinity: the importance of establishing "micro-pharmacokinetic/pharmacodynamic relationships" at the β2-adrenoceptor.
2014,
Pubmed Tigchelaar,
Future warming increases probability of globally synchronized maize production shocks.
2018,
Pubmed Wang,
A point mutation in the glutamate-gated chloride channel of Plutella xylostella is associated with resistance to abamectin.
2016,
Pubmed Williamson,
Candidate anthelmintic resistance-associated gene expression and sequence polymorphisms in a triple-resistant field isolate of Haemonchus contortus.
2011,
Pubmed Wolstenholme,
Glutamate-gated chloride channels and the mode of action of the avermectin/milbemycin anthelmintics.
2005,
Pubmed Wolstenholme,
Glutamate-gated chloride channels.
2012,
Pubmed Wolstenholme,
How do the macrocyclic lactones kill filarial nematode larvae?
2016,
Pubmed Zhang,
Functional reconstitution of glycinergic synapses incorporating defined glycine receptor subunit combinations.
2015,
Pubmed