Click here to close
Hello! We notice that you are using Internet Explorer, which is not supported by Xenbase and may cause the site to display incorrectly.
We suggest using a current version of Chrome,
FireFox, or Safari.
???displayArticle.abstract???
BACKGROUND: Prolonged hyperuricemia is associated with kidney disease or gouty arthritis. Whether Yokuininto, a commercially available Kampo medicine that has been used for osteoarthritis or rheumatoid arthritis, can exhibit anti-hyperuricemic and inflammatory effects remains elusive. In the present study, Yokuininto exerts multiple homeostatic action on serum uric acid (sUA) levels by blocking pro-inflammatory cytokine activities and inducing uricosuric function with anti-renal injury functions.
METHODS: The sUA was measured in potassium oxonate (PO)-administered mice. Renal transporter uptake assays were performed using HEK293 cells overexpressing OAT1, OCT2 or OAT3, MDCKII cells overexpressing BCRP, and Xenopus oocytes overexpressing OAT3 or URAT1. Immunoblot and ELISA assays were performed to detect the molecules (OAT3, GLUT9, XO, NGAL, KIM-1 and IL-1α) in various human kidney cell lines. Cell viability analysis was performed to evaluate the cytotoxicity of Yokuininto [Ephedrine + pseudoephedrine 21.94%; Paeoniflorin 35.40% and Liquiritin 16.21% relatively measured by the ratios (HR-MS2 intensity / HR-MS1 intensity)].
RESULTS: Yokuininto (300 mg/kg) significantly reduced sUA by approximately 44% compared to that of PO-induced mice. The OAT3 levels were decreased in PO-induced hyperuricemic condition, whereas the GLUT9 transporter levels were markedly increased. However, PO did not alter the levels of URAT1. Yokuininto significantly inhibited the lipopolysaccharide (LPS)-induced secretion of IL-1α by approximately 63.2% compared to the LPS-treated macrophages. In addition, Yokuininto inhibited nitric oxide synthesis by approximately 33.7 (500 µg/mL) and 64.6% (1000 µg/mL), compared to that of LPS-treated macrophages. Yokuininto markedly increased xanthine oxidase inhibition activity. Furthermore, interleukin-1α (IL-1α), a pro-inflammatory cytokine, elevated neutrophil gelatinase-associated lipocalin (NGAL) and kidney injury molecule-1 (KIM-1) activities in LLC-PK1 cells. Expression of renal inflammatory biomarkers, NGAL and KIM-1, was reduced under the Yokuininto treatment by 36.9 and 72.1%, respectively.
CONCLUSIONS: Those results suggest that Yokuininto may suppress inflammation and protect against kidney dysfunction in hyperuricemia. The present findings demonstrated that Yokuininto lowered sUA through both increased uric acid excretion and decreased uric acid production. Our results may provide a basis for the protection of prolonged hyperuricemia-associated kidney injury with uric acid-lowering agents such as Yokuininto.
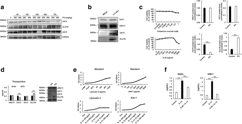
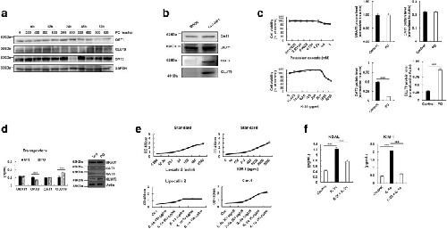
Fig. 1. Inhibition of uric acid and transporters by K-25 in vivo model. a In vivo uric acid level was determined using the uric acid assay kit. Uric acid detection analyses showed urine and serum levels of uric acid at 6–72 h after PO injection in different groups of mice as indicated. Concentration of PO: 0 mg/mL (blue line), 200 mg/mL (red line), 400 mg/mL (green line). b Effects of K-25 on serum in hyperuricemia mice. Mice were pretreated with 400 mg/mL of PO for 3 days prior to 300 mg/mL of K-25 treatment for 72 h. Values are mean ± standard error of the mean. **p < 0.01, compared to the PO-treated control. The specific substrates used were (c) [3H]PAH for OAT1, (d) [3H]ES for OAT3, and (e) [3H]MPP+ for OCT2 in the HEK293 overexpressing system. (f, g) Inhibitory effect of K-25 on uric acid uptake by OAT1 and URAT1 transporters in Xenopus oocytes. h Transcellular transport of prototypical substrates of BCRP was measured using monolayers of MDCK cells transfected with the MDCK genes, or of MDCK-WT control cells seeded on transwell membranes. Prazosin (2 μM), a substrate of BCRP was incubated with the MDCK-BCRP cell lines. All values are mean ± SD (triplicate in each experiment; each experiment was repeated three times). **p < 0.01, compared to OAT3. The statistical significance (*p < 0.05, **p < 0.01, ***p < 0.001) was determined using an one-way analysis of variance (ANOVA) with Bonferroni correction
Fig. 2. Inhibition of LPS-induced NO production and IL-1α secretion by K-25. Raw 264.7 cells were pretreated with various concentrations of K-25 for 1 h before LPS (100 ng/mL) treatment. a After 24 h-incubation, the cultures were subjected to cytokine antibody array assay. b After 24 h-incubation, cell viability was measured using the EZ-cytox assay kit. c After 24 h of incubation, NO production was measured using the Griess Reagent System assay. d After 24 h-incubation, the culture medium was assayed using ELISA for IL-1α. Values represent mean ± standard error of the mean. **p < 0.01, compared to the LPS control. The statistical significance (*p < 0.05, **p < 0.01, ***p < 0.001) was determined using ANOVA with Bonferroni correction
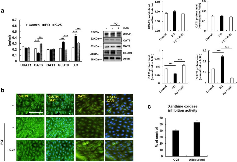
Fig. 3. Analysis of transporters and inflammatory factors. a Protein levels of transporters OAT1, OAT3 and URAT1 were determined using immunoblot analysis in kidney cell lines. b After treatment of LLC-PK1 cells with PO and K-25 for 24 h, cell viability was measured using the cell viability assay. c Protein levels of transporters OAT1, OAT3, GLUT9 and URAT1 were determined using ELISA and immunoblot analysis in PO-induced LLC-PK1 cells. d Activation of NGAL and KIM-1 by IL-1α. The protein levels in IL-1α-treated LLC-PK1 cells were detected using ELISA. e LLC-PK1 cells were stimulated with IL-1α (10 ng/mL) with or without pretreatment with K-25 (0.5 mg/mL). f After 24 h-incubation, NGAL and KIM-1 levels were measured using ELISA. Values represent mean ± standard error of the mean. **p < 0.01, compared to the IL-1α control. The statistical significance (*p < 0.05, **p < 0.01, ***p < 0.001) was determined using ANOVA with Bonferroni correction
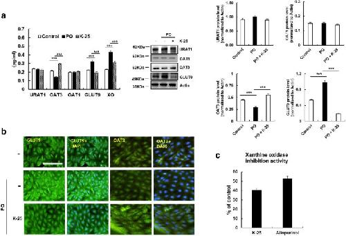
Fig. 4. Inhibition of PO-induced hyperuricemia by K-25. LLC-PK1 cells were stimulated with PO (0.25 mM) with or without pretreatment with K-25 (0.5 mg/mL). a After 24 h of incubation, OAT1, OAT3, URAT1, GLUT9, and XO were measured using an immunoblot assay. b LLC-PK1 cells were incubated with K-25 for 24 h, and the intracellular levels of OAT3 and GLUT9 transporters were analyzed using immunofluorescence analysis. Scale bar = 50 μm. c Effect of K-25 on XO inhibition activity. Values are represented as means ± SEM, *p < 0.05, versus the allopurinol group. The statistical significance (*p < 0.05, **p < 0.01, ***p < 0.001) was determined using ANOVA with Bonferroni correction
Amat,
Traditional Uighur Medicine Karapxa decoction, inhibits liver xanthine oxidase and reduces serum uric acid concentrations in hyperuricemic mice and scavenges free radicals in vitro.
2015, Pubmed
Amat,
Traditional Uighur Medicine Karapxa decoction, inhibits liver xanthine oxidase and reduces serum uric acid concentrations in hyperuricemic mice and scavenges free radicals in vitro.
2015,
Pubmed Ammon,
Modulation of the immune system by Boswellia serrata extracts and boswellic acids.
2010,
Pubmed Bellomo,
Acute kidney injury.
2012,
Pubmed Chen,
Identification of a key pathway required for the sterile inflammatory response triggered by dying cells.
2007,
Pubmed Cihalova,
Dinaciclib, a cyclin-dependent kinase inhibitor, is a substrate of human ABCB1 and ABCG2 and an inhibitor of human ABCC1 in vitro.
2015,
Pubmed Döring,
SLC2A9 influences uric acid concentrations with pronounced sex-specific effects.
2008,
Pubmed Eraly,
Multiple organic anion transporters contribute to net renal excretion of uric acid.
2008,
Pubmed Feng,
A new practical system for evaluating the pharmacological properties of uricase as a potential drug for hyperuricemia.
2010,
Pubmed Haidari,
Inhibitory Effects of Tart Cherry (Prunus cerasus) Juice on Xanthine Oxidoreductase Activity and its Hypouricemic and Antioxidant Effects on Rats.
2009,
Pubmed Kimura,
Metformin is a superior substrate for renal organic cation transporter OCT2 rather than hepatic OCT1.
2005,
Pubmed Kuehn,
Kidney injury molecule 1 (Kim1) is a novel ciliary molecule and interactor of polycystin 2.
2007,
Pubmed Li,
The GLUT9 gene is associated with serum uric acid levels in Sardinia and Chianti cohorts.
2007,
Pubmed McCord,
The reduction of cytochrome c by milk xanthine oxidase.
1968,
Pubmed Neogi,
Clinical practice. Gout.
2011,
Pubmed Nguyen,
Anti-Hyperuricemic, Anti-Inflammatory and Analgesic Effects of Siegesbeckia orientalis L. Resulting from the Fraction with High Phenolic Content.
2017,
Pubmed Oh,
Effects of ChondroT on potassium Oxonate-induced Hyperuricemic mice: downregulation of xanthine oxidase and urate transporter 1.
2019,
Pubmed Oh,
Assessing the recovery from prerenal and renal acute kidney injury after treatment with single herbal medicine via activity of the biomarkers HMGB1, NGAL and KIM-1 in kidney proximal tubular cells treated by cisplatin with different doses and exposure times.
2017,
Pubmed Perez-Ruiz,
Renal underexcretion of uric acid is present in patients with apparent high urinary uric acid output.
2002,
Pubmed Pillinger,
Update on the management of hyperuricemia and gout.
2008,
Pubmed Pimentel,
Protective effect of topical Cordia verbenacea in a rat periodontitis model: immune-inflammatory, antibacterial and morphometric assays.
2012,
Pubmed So,
Uric acid transport and disease.
2010,
Pubmed Wang,
Esculin improves dyslipidemia, inflammation and renal damage in streptozotocin-induced diabetic rats.
2015,
Pubmed Wu,
Riparoside B and timosaponin J, two steroidal glycosides from Smilax riparia, resist to hyperuricemia based on URAT1 in hyperuricemic mice.
2014,
Pubmed Wu,
Smilax riparia reduces hyperuricemia in mice as a potential treatment of gout.
2014,
Pubmed Yang,
KIM-1-mediated phagocytosis reduces acute injury to the kidney.
2015,
Pubmed