Click here to close
Hello! We notice that you are using Internet Explorer, which is not supported by Xenbase and may cause the site to display incorrectly.
We suggest using a current version of Chrome,
FireFox, or Safari.
???displayArticle.abstract???
Embryonic precursors of liver and heart, whilst not sharing cellular origin, develop in close proximity through a dynamic series of inductive signaling events. During gastrulation anterior endoderm (AE) provides cardiogenic signals that act on adjacent mesoderm, resulting in induction of cardiac precursors. Subsequently cardiogenic mesoderm generates a FGF signal that acts on adjacent AE to induce foregut organ specification. Additional signals such as BMP and Wnt provide further information required for liver specification. Most findings on liver specification were derived from mouse explant studies as well as experiments with Xenopus and zebrafish embryos. To address some of the limitations of these models, here we used two complementary ex vivo models based on Xenopus embryos: pluripotent animal cap explants expressing Gata4 transcription factor and conjugates of gastrula-stage AE with animal caps (AC). We show that in these models liver specification is not sensitive to Wnt signaling manipulation, in contrast to the requirement for Wnt antagonism shown in vivo. FGF pathway is not necessary for Gata4-induced liver specification in animal cap explants but is required for prolonged period in sandwiches of AE and AC. In contrast, BMP signaling is shown to be essential for Gata4-induced liver specification. Our findings may have implications for research on liver differentiation from embryonic stem cells.
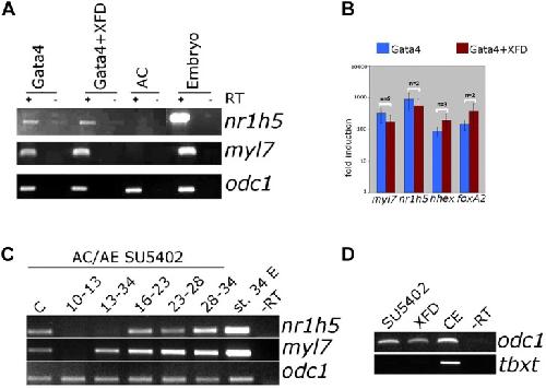
FIGURE 1. Induction of hepatogenesis in Gata4-expressing AC explants and AC/AE conjugates. (A,B) Marker gene analysis in Gata4-expressing animal caps. (A) RT-PCR showing expression of cardiac fate marker myl7, liver fate marker nr1h5 and control marker odc1 in Gata4 mRNA-injected ACs, control ACs and stage 33 sibling control embryo. Representative of four independent experiments. (Aâ²) Western blotting shows efficient translation of exogenous Gata4 protein. An equivalent of ½ embryo at st. 9 from a sample of five embryos has been loaded on the gel. (B) qPCR showing fold difference in expression between Gata4 treated animal caps and control animal caps grown to st. 33, induction of expression of myl7, nr1h5, hhex and marker of endodermfoxa2 is shown. Number of independent experiments (n) and standard error of the mean are shown. (CâE) Cardiac and liver domains are adjacent in AC/AE conjugates and (F) age matched sibling controls. AC/AE conjugates (sandwiches) were cultured until sibling control embryos reached st. 34 and were processed for myl7 expression (turquoise) and nr1h5 (purple) by WMISH. AC-derived tissue is shown in pink/red. Three AC/AE examples are shown demonstrating adjacent expression domains of myl7 in the AC-derived tissue and nr1h5 in the AE-derived component of the explant (12/12 specimens showed the same pattern). Dashed line highlights the border between AC and AE.
FIGURE 2. Endoderm diversification in AC/AE conjugates. Examination of gene expression in st. 43 AC/AE explants by RT-PCR reveals expression of liver (fabp1), intestine (fabp2), pancreas (pdia2 and pdx1, but not ins and amy2a), thyroid/lung (nkx2-1) as well as ventricular cardiomyocyte (myl3) markers. St. 43 E-sibling control embryo at st. 43.
FIGURE 3. Cerberus and hhex are required in anterior endoderm for liver and cardiac specification. (A) Injection of cer1 or hhex MOs (10 or 20 ng/embryo, respectively) in AC have no effect on heart and liver marker expression in AC/AE conjugates. This is in contrast to (B), where injection of cer1 or hhex MOs in AE leads to downregulation of both cardiac and liver marker gene mRNA levels in conjugates. Injection of mRNA (500 pg/embryo) coding for dominant negative Hhex-VP2 construct had the same effect as hhex MO. (C) Cardiac and liver specification deficiency in AC/cer1 MO-AE conjugates can be rescued by Cerberus. cer1 mRNA was injected in AC at increasing concentrations, from left to right; 100, 200, 500, and 1000 pg per embryo. All samples were cultured until stage control had reached stage 34 where PCR was carried out for indicated markers.
FIGURE 4. Differential effect of Wnt/beta catenin signaling activation on cardiac and liver cell fate. (A) Animal caps co-injected with Gata4 mRNA and Wnt8-expressing DNA show marked reduction of myl7 RNA levels and negligible effect on nr1h5 expression. (B) qPCR analysis confirms the findings of gel RT-PCR for myl7 and nr1h5 and in addition shows the reduction of hhex expression in Gata4 + Wnt8 samples. (C) AC/AE conjugates were treated with LiCl at indicated stages. Treatment at st. 21 blocked cardiac differentiation but had a lesser effect on liver specification. (D) Cell autonomous activation of Wnt/β-catenin signaling in LEF-β-GR mRNA-injected AE was achieved by adding dexamethasone (dex) to AC/AE conjugates at indicated stages. No effect on either heart or liver marker expression was observed. (E) In contrast, activation of LEF-β-GR in the AC part of the conjugates greatly reduced myh6 expression without affecting nr1h5. Explants were collected for RT-PCR analysis when sibling embryo controls reached st. 34.
FIGURE 5. Wnt/β-catenin signaling is not required for liver specification in Gata4-AC and AC/AE. (A) Gata4 and dkk-1 mRNA co-injection in animal pole explants causes a well-described increase in cardiac marker levels but has no effect on nr1h5. (B) qPCR analysis confirms these findings and extends them by showing no significant effect on hhex and foxa2. (C)
dkk-1 expression in AC/AE (injected in AC) likewise has no effect on nr1h5. RT-PCR analyses were performed on st. 34 explants and sibling embryo controls.
FIGURE 6. BMP signaling is required for liver development. (A) Design of the experiment. Lineage tracer was injected (B) alone or (CâF) with â¼30 pg/blastomere of truncated BMP Receptor (tBR) mRNA in dorso-vegetal blastomere D1 at the 32-cell stage. Heart and liver were revealed by double WMISH of myl7 (turquoise) and nr1h5 (purple). (CâF) four examples showing attenuation of liver fate specification in vivo following localized BMP inhibition by tBR (red-pink; pointed by arrows). N = 11, all showing effect on nr1h5 expression. Ventral views are shown, anterior is up. BMP signaling inhibition attenuates liver cell fate specification in Gata4 injected AC. (G) qPCR analyses of st. 34 explants show downregulation of nr1h5 as a consequence of BMP inhibition via tBR. At st. 10, tBR has no effect on the ability of Gata4 to induce sox17 but reduces hhex induction. (H) Treatment of Gata4-expressing AC explants with 30 μM dorsomorphin (DM) leads to downregulation of nr1h5.
FIGURE 7. FGF signaling is not required for liver specification by Gata4 but is essential in AC/AE explants. (A) Gata4 and XFD (dominant-negative FGFR1) mRNA co-expression in animal pole explants has no effect on nr1h5 and myl7 expression. (B) qPCR analysis confirms these findings and extends them by showing no significant effect on hhex and foxa2. (C) Treatment of AC/AE with FGFR inhibitor SU5402 (50 μM) has stage-specific effect. Immediately upon AC/AE conjugate formation, SU5402 inhibits cardiac and liver gene expression. Treatment from st. 13 until the end of incubation at st. 34 has no effect on cardiogenesis but inhibits liver specification. Shorter time windows of treatment are largely without effect. Staging is according to the stage of AE (st. 10 at the time of conjugation). C-Control explants treated with 50 μM DMSO. (D) SU5402 and XFD are effective inhibitors of early mesodermal marker and FGF target gene tbxt. CE-control (untreated) sibling embryos. RT-PCR analyses were performed on st. 34 explants and sibling embryo controls.
Amaya,
Expression of a dominant negative mutant of the FGF receptor disrupts mesoderm formation in Xenopus embryos.
1991, Pubmed,
Xenbase
Amaya,
Expression of a dominant negative mutant of the FGF receptor disrupts mesoderm formation in Xenopus embryos.
1991,
Pubmed
,
Xenbase Bouwmeester,
Cerberus is a head-inducing secreted factor expressed in the anterior endoderm of Spemann's organizer.
1996,
Pubmed
,
Xenbase Brickman,
Hex is a transcriptional repressor that contributes to anterior identity and suppresses Spemann organiser function.
2000,
Pubmed
,
Xenbase Chambers,
The RSRF/MEF2 protein SL1 regulates cardiac muscle-specific transcription of a myosin light-chain gene in Xenopus embryos.
1994,
Pubmed
,
Xenbase Charron,
GATA transcription factors and cardiac development.
1999,
Pubmed
,
Xenbase Chomczynski,
Single-step method of RNA isolation by acid guanidinium thiocyanate-phenol-chloroform extraction.
1987,
Pubmed Domingos,
The Wnt/beta-catenin pathway posteriorizes neural tissue in Xenopus by an indirect mechanism requiring FGF signalling.
2001,
Pubmed
,
Xenbase Foley,
Heart induction by Wnt antagonists depends on the homeodomain transcription factor Hex.
2005,
Pubmed
,
Xenbase Foley,
Multiple functions of Cerberus cooperate to induce heart downstream of Nodal.
2007,
Pubmed
,
Xenbase Gallagher,
Carboxy terminus of GATA4 transcription factor is required for its cardiogenic activity and interaction with CDK4.
2014,
Pubmed
,
Xenbase Gallagher,
Dissociation of cardiogenic and postnatal myocardial activities of GATA4.
2012,
Pubmed
,
Xenbase Glinka,
Dickkopf-1 is a member of a new family of secreted proteins and functions in head induction.
1998,
Pubmed
,
Xenbase Gordillo,
Orchestrating liver development.
2015,
Pubmed Graff,
Studies with a Xenopus BMP receptor suggest that ventral mesoderm-inducing signals override dorsal signals in vivo.
1994,
Pubmed
,
Xenbase Gualdi,
Hepatic specification of the gut endoderm in vitro: cell signaling and transcriptional control.
1996,
Pubmed Haworth,
GATA4 and GATA5 are essential for heart and liver development in Xenopus embryos.
2008,
Pubmed
,
Xenbase Hudson,
Xsox17alpha and -beta mediate endoderm formation in Xenopus.
1997,
Pubmed
,
Xenbase Ishii,
Induction of proepicardial marker gene expression by the liver bud.
2007,
Pubmed Jung,
Initiation of mammalian liver development from endoderm by fibroblast growth factors.
1999,
Pubmed Kuroda,
Neural induction in Xenopus: requirement for ectodermal and endomesodermal signals via Chordin, Noggin, beta-Catenin, and Cerberus.
2004,
Pubmed
,
Xenbase Latinkić,
Induction of cardiomyocytes by GATA4 in Xenopus ectodermal explants.
2003,
Pubmed
,
Xenbase Liu,
Sox17 is essential for the specification of cardiac mesoderm in embryonic stem cells.
2007,
Pubmed Livak,
Analysis of relative gene expression data using real-time quantitative PCR and the 2(-Delta Delta C(T)) Method.
2001,
Pubmed Lough,
Endoderm and heart development.
2000,
Pubmed Martinez Barbera,
The homeobox gene Hex is required in definitive endodermal tissues for normal forebrain, liver and thyroid formation.
2000,
Pubmed Marvin,
Inhibition of Wnt activity induces heart formation from posterior mesoderm.
2001,
Pubmed
,
Xenbase McLin,
Repression of Wnt/beta-catenin signaling in the anterior endoderm is essential for liver and pancreas development.
2007,
Pubmed
,
Xenbase Mohammadi,
Crystal structure of an angiogenesis inhibitor bound to the FGF receptor tyrosine kinase domain.
1998,
Pubmed Naito,
Developmental stage-specific biphasic roles of Wnt/beta-catenin signaling in cardiomyogenesis and hematopoiesis.
2006,
Pubmed Piccolo,
The head inducer Cerberus is a multifunctional antagonist of Nodal, BMP and Wnt signals.
1999,
Pubmed
,
Xenbase Rossi,
Distinct mesodermal signals, including BMPs from the septum transversum mesenchyme, are required in combination for hepatogenesis from the endoderm.
2001,
Pubmed Samuel,
Early activation of FGF and nodal pathways mediates cardiac specification independently of Wnt/beta-catenin signaling.
2009,
Pubmed
,
Xenbase Schneider,
Wnt antagonism initiates cardiogenesis in Xenopus laevis.
2001,
Pubmed
,
Xenbase Seo,
FOR, a novel orphan nuclear receptor related to farnesoid X receptor.
2002,
Pubmed
,
Xenbase Shifley,
Prolonged FGF signaling is necessary for lung and liver induction in Xenopus.
2012,
Pubmed
,
Xenbase Smith,
Injected Xwnt-8 RNA acts early in Xenopus embryos to promote formation of a vegetal dorsalizing center.
1991,
Pubmed
,
Xenbase Smithers,
Xhex-expressing endodermal tissues are essential for anterior patterning in Xenopus.
2002,
Pubmed
,
Xenbase Takeuchi,
Directed transdifferentiation of mouse mesoderm to heart tissue by defined factors.
2009,
Pubmed Tzahor,
Wnt signals from the neural tube block ectopic cardiogenesis.
2001,
Pubmed Ueno,
Biphasic role for Wnt/beta-catenin signaling in cardiac specification in zebrafish and embryonic stem cells.
2007,
Pubmed Yu,
Dorsomorphin inhibits BMP signals required for embryogenesis and iron metabolism.
2008,
Pubmed Zaret,
Genetic programming of liver and pancreas progenitors: lessons for stem-cell differentiation.
2008,
Pubmed Zaret,
From Endoderm to Liver Bud: Paradigms of Cell Type Specification and Tissue Morphogenesis.
2016,
Pubmed Zorn,
Vertebrate endoderm development and organ formation.
2009,
Pubmed
,
Xenbase