|
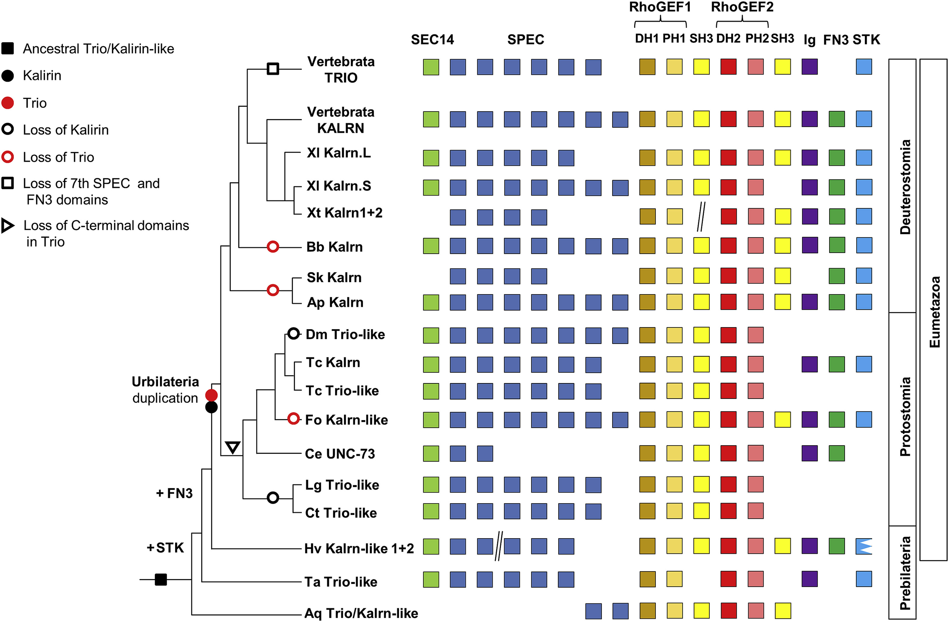
Fig. 1. Graphical summary of the protein domain structures of Kalrn and Trio using an idealized animal tree of life. The tree reflects the currently accepted phylogeny of animals. Different protein domains are indicated by color. (The domain architecture of different Kalrn/Trio proteins in respect to protein length (in amino acids) is depicted in Supplementary Fig. 2). Species abbreviation Ap: Acanthaster planci; Aq: Amphimedon queenslandica; Bb: Branchiostoma belcheri; Ce: Caenorhabditis elegans; Ct: Capitella teleta; Dm: Drosophila melanogaster; Fo: Frankliniella occidentalis; Hv: Hydra vulgaris; Lg: Lottia gigantea; Lg: Sk: Saccoglossus kowalevskii; Ta: Trichoplax adhaerens; Tc: Tribolium castaneum; Xl: Xenopus laevis; Xt: Xenopus tropicalis.//indicate a gap in the protein domain structure, as two shorter fragments were assembled for graphical representation. |
|
Fig. 2. Bayesian phylogenetic tree of vertebrate and invertebrate Kalrn and Trio. Species abbreviation as in Fig. 1. Accession numbers are given in Supplementary Table 1. |
|
Fig. 3. Temporal gene expression pattern of Xenopus laevis trio and kalrn. Expression levels were determined by RT-PCR at different stages of Xenopus laevis development. Amplification of Histone H4 (H4) was used as an internal control. Reactions performed in the absence of reverse transcriptase (-RT) served as negative control. The temporal expression pattern of trio (upper lane), kalrn.L (middle lane) and kalrn.S (lower lane) are shown. |
|
Fig. 4. Spatial gene expression pattern of trio. Trio gene expression was analyzed by whole mount in situ hybridization. Embryonic stages are indicated. The detailed expression pattern is described in the text. A Embryo at cleavage stage, lateral view. B Blastula stage embryo, lateral view. C Gastrula stage embryo, blastopore lip is indicated. D Transverse section of embryo in C; section plane is indicated in C. E Control in situ hybridization using a sense trio probe; gastrula stage embryo. F,G Neurula stage embryos, dorsal view. H Tailbud stage embryo, dorsal view. I,J Transverse sections of embryo shown in H. Section planes are indicated in H. Arrowhead in I marks staining between the meso- and endoderm likely representing migrating NC cells. K-M Tailbud stage embryos, lateral view. Sense control at stage 28 is indicated in the insert in L. N Higher magnification of the head of the embryo shown in L. O Double in situ hybridization showing trio (blue) and twist (red) co-expression in cranial NC cells. P, Q Transverse sections of tadpole embryos analyzed by trio/twist double in situ hybridization. Section planes are indicated in O. Abbreviations: a: animal, b: brain; ba: branchial arches; bl: blastopore lip; cg: cement gland; e: eye; ec: ectoderm; ha: hyoidal arch; ma: mandibular arch; me: mesoderm; nc: neural crest; no: notochord; np: neural plate; npb: neural plate border; nt: neural tube; ov: otic vesicle; s: somites; pom: periocular mesenchyme; sc: sclerotome; tg: trigeminal ganglion; v: vegetal. Scale bar: 500â¯Î¼m (I,J: 200â¯Î¼m). |
|
Fig. 5. Spatial gene expression pattern of kalrn. Kalrn gene expression was analyzed by whole mount in situ hybridization. Embryonic stages are indicated. The detailed expression pattern is described in the text. A Embryo at cleavage stage, lateral view. B Blastula stage embryo, lateral view. C Gastrula stage embryo, blastopore lip is indicated. D Transverse section of embryo in C; section plane is indicated in C. E Sense control of gastrula stage embryo. F-H,K Neurula stage embryos, dorsal view. I,J Transverse sections of embryo shown in H. Section planes are indicated in H. K Anterior view of embryo shown in H. M-N Tailbud stage embryos, lateral view. O,P Higher magnification of the embryo heads shown in M,N, respectively; the mandibular branch (Vmd) and the ophthalmic branch (Vop) of the trigeminal nerve (V), the facial VII, the glossopharyngeal (IX), and the vagus (X) nerve are indicated in P. Q Control in situ hybridization using a sense trio probe; tailbud stage embryo. Abbreviations: a: animal; bl: blastopore lip; cn: cranial nerves; fb: forebrain; hb: hindbrain; i: intermediate domain of primary neurons; in: interneuron; l: lateral domain of primary neurons; le: lens; m: medial domain of primary neurons; mb: midbrain; me: mesoderm; mn: motor neuron; no: notochord; np: neural plate; npb: neural plate border; nt: neural tube; op: olfactory placode; pg: pineal gland; rb: Rohon-Beard neuron; s: somites; sc: sclerotome; tg: trigeminal ganglion; tn: trigeminal nerve; tp: trigeminal placode; v: vegetal; vn: vestibulo cochlear nerve. Scale bar: 500â¯Î¼m (I,J: 200â¯Î¼m). |
|
Fig. 6. Kalrn is co-expressed with n-tubulin in different neurons. Kalrn (blue) and n-tubulin (red) co-expression was analyzed by double whole mount in situ hybridization. A Neurula embryo (stage 13) analyzed by in situ hybridization using a kalrn antisense probe. B Stage 13 embryo analyzed by kalrn (blue) and n-tubulin (red) double in situ hybridization. C Transverse section of the embryo seen in A. D Transverse section of the embryo seen in B shows that the purple areas expressing kalrn and n-tubulin significantly overlap with the kalrn expression in C. Abbreviations: i: intermediate domain of primary neurons; l: lateral domain of primary neurons; m: medial domain of primary neurons; n-tub: n-tubulin; no: notochord; np: neural plate. Scale bar: A,B: 500â¯Î¼m; C,D: 200â¯Î¼m. |
|
FigS2. A Vertebrate Trio proteins. B Vertebrate Kalrn proteins. C Invertebrate Trio/Kalrn orthologs. Different protein domains are indicated by color. Protein length is depicted representing number of amino acids (indicated on the right). |
|
SuppTable1. Summary of the species, given names of sequences and accession numbers of all vertebrate and invertebrate sequences used for the domain analysis (Fig. 1) and for the phylogenetic tree (Fig. 2). |
|
trio (trio Rho guanine nucleotide exchange factor) gene expression in Xenopus laevis embryo, assayed via in situ hybridization, NF stage 9, lateral view, animal side up.
|
|
trio (trio Rho guanine nucleotide exchange factor) gene expression in Xenopus laevis embryo, assayed via in situ hybridization, NF stage 22, dorsal view, anterior up. |
|
trio (trio Rho guanine nucleotide exchange factor) gene expression in Xenopus laevis embryo, assayed via in situ hybridization, NF stage 28, lateral view, anterior left, dorsal up. |
|
kalrn (kalirin RhoGEF kinase) gene expression in Xenopus laevis embryo, assayed via in situ hybridization, NF stage 9, lateral view, animal side up. |
|
kalrn (kalirin RhoGEF kinase) gene expression in Xenopus laevis embryo, assayed via in situ hybridization, NF stage 16, dorsal view, anterior up. |
|
kalrn (kalirin RhoGEF kinase) gene expression in Xenopus laevis embryo, assayed via in situ hybridization, NF stage 28, lateral view, anterior left, dorsal up. |
|
kalrn (kalirin RhoGEF kinase) gene expression in Xenopus laevis embryo, assayed via in situ hybridization, NF stage 38, lateral view, anterior left, dorsal up. |