XB-ART-55750
Pflugers Arch
2018 Mar 01;4703:517-536. doi: 10.1007/s00424-017-2093-9.
Show Gene links
Show Anatomy links
Gating mechanism of Kv11.1 (hERG) K+ channels without covalent connection between voltage sensor and pore domains.
de la Peña P, Domínguez P, Barros F.
???displayArticle.abstract???
Kv11.1 (hERG, KCNH2) is a voltage-gated potassium channel crucial in setting the cardiac rhythm and the electrical behaviour of several non-cardiac cell types. Voltage-dependent gating of Kv11.1 can be reconstructed from non-covalently linked voltage sensing and pore modules (split channels), challenging classical views of voltage-dependent channel activation based on a S4-S5 linker acting as a rigid mechanical lever to open the gate. Progressive displacement of the split position from the end to the beginning of the S4-S5 linker induces an increasing negative shift in activation voltage dependence, a reduced z g value and a more negative ΔG 0 for current activation, an almost complete abolition of the activation time course sigmoid shape and a slowing of the voltage-dependent deactivation. Channels disconnected at the S4-S5 linker near the S4 helix show a destabilization of the closed state(s). Furthermore, the isochronal ion current mode shift magnitude is clearly reduced in the different splits. Interestingly, the progressive modifications of voltage dependence activation gating by changing the split position are accompanied by a shift in the voltage-dependent availability to a methanethiosulfonate reagent of a Cys introduced at the upper S4 helix. Our data demonstrate for the first time that alterations in the covalent connection between the voltage sensor and the pore domains impact on the structural reorganizations of the voltage sensor domain. Also, they support the hypothesis that the S4-S5 linker integrates signals coming from other cytoplasmic domains that constitute either an important component or a crucial regulator of the gating machinery in Kv11.1 and other KCNH channels.
???displayArticle.pubmedLink??? 29270671
???displayArticle.pmcLink??? PMC5805800
???displayArticle.link??? Pflugers Arch
???attribute.lit??? ???displayArticles.show???
|
|
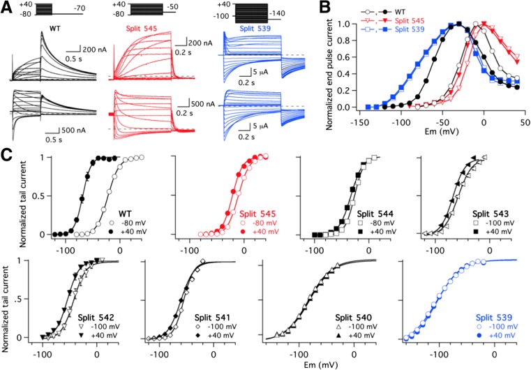
Fig. 1. Effect of split position displacement on activation voltage dependence of Kv11.1 split channels. a Kv11.1 sequence of the S4âS5 linker region. Linker boundaries are chosen based in the structural information provided by the cryo-EM architecture of Kv11.1 [60]. b Representative membrane currents from individual oocytes expressing the indicated channel variants submitted to 1-s depolarization pulses at different potentials at 10Â mV intervals form a holding potential of ââ80/ââ100Â mV, followed by a repolarization step as indicated at the top. Note the different repolarization potentials for different constructs as enclosed in parentheses at the end of the current traces. Currents recorded without leak subtraction are shown. WT continuous wild type. c Averaged I versus V relationships measured at the end of the depolarization step (signalled by the circle in the WT traces of b). Note the typical Kv11.1 n-shaped curves due to the strong rectification as a result of the slow activation and fast inactivation overlap at positive voltages. d Plots of normalized peak tail current magnitudes (square in the WT current traces of b) as a function of depolarizing voltage. Continuous lines are Boltzmann fits to the data as indicated in âMaterials and methodsâ section |
|
|
Fig. 2. Effect of split position displacement on Kv11.1 split voltage-dependent activation rates. a Comparison of time course of current activation at 0Â mV. Families of representative membrane currents from individual oocytes (left). The duration of a depolarizing prepulse to 0Â mV was varied as illustrated in the envelope-of-tail currents protocol at the top, illustrative of that used with WT channels, followed by a repolarization step to the indicated potentials (ââ70, ââ50, ââ80, ââ120 and ââ140Â mV for WT, split 545, split 541, split 540 and split 539 variants, respectively). Cells expressing split 539 and split 540 channels were held at ââ140 and ââ120Â mV trying to ensure that they also start in deactivated state. An enhanced view of the very rapidly deactivating split 545 tail current at the end of the 2560-ms depolarizing step is shown in the inset. Averaged plots of normalized tail current magnitudes versus depolarization time at 0Â mV (right). Values from continuous wild-type channels are shown as a dotted line for comparison. An expansion of the initial 200Â ms to highlight the progressive disappearance of the early current delay in the sigmoidal activation time course is shown in the inset. b Comparison of activation rate voltage dependence. Plots of normalized tail current magnitudes versus depolarization times at voltages between ââ30 and +â40Â mV (split 545) or ââ60 and +â40Â mV (split 540) at 10 and 20Â mV intervals were generated from current traces as indicated in a (left). These plots were used to measure times necessary to attain half-maximum current magnitudes (dotted lines). Expanded views of the initial 250Â ms of the plots are shown in the insets. Data obtained at 0Â mV are represented in black. Dependence of activation rates on depolarization membrane potentials (right). The time necessary to attain half-maximum tail current magnitude is plotted versus depolarization potential. Values from continuous wild-type channels are shown as a dotted line for comparison |
|
|
Fig. 3. Effect of split position displacement on voltage-dependent deactivation kinetics of Kv11.1 splits. Representative families of currents are shown at the top, obtained during steps to potentials ranging from ââ20 to ââ140Â mV in 10Â mV intervals, following depolarization pulses at +â40Â mV to open (and inactivate) the channels, using the indicated protocol. For clarity, only the first part of the 4-s repolarization steps used to follow the complete decay of the tail currents is shown. The dependence of deactivation rates on repolarization membrane potential is shown at the bottom. Deactivation time constants were quantified by fitting a double exponential to the decaying portion of the tails as described in âMaterials and methodsâ section. Only the magnitude of the deactivation time constant corresponding to the fast decaying major component of current at negative voltages is shown |
|
|
Fig. 4. Functional properties of split channels carrying partial S4-S5 linker deletions around the disconnection point between the VSD and the PD. a Activation and deactivation gating kinetics of split 539 channels lacking Asp540 or Asp540 plus Arg541 residues. Activation voltage dependence (top). Fractional activation curves were obtained from oocytes co-expressing 1â539 plus 541â1159 or 1â539 plus 542â1159 demi-channel combinations (that will lack D540 or D540 plus R541 residues, respectively), using tail current data as detailed in Fig. 1 for split 539. Continuous lines are Boltzmann curves that best fitted the data as indicated in âMaterials and methodsâ section. A Boltzmann curve from non-deleted split 539 channels as in Fig. 1d is also shown for comparison. Analogy of deactivation kinetics between L539 split channels with and without residues D540 and D540 plus R541 (bottom left). Deactivation time constants were quantified from double exponential fits to the tails as in Fig. 3 (see also âMaterials and methodsâ section). Plots of deactivation time constants for the fast decaying component of the currents as a function of membrane potential are shown. Data from 1 to 539 plus 541â1159 (squares) and 1â539 plus 542â1159 (circles) demi-channel combinations appear superimposed to those from non-deleted split 539 channels (dotted line). Data from continuous wild-type and split 545 channels are also shown as dashed lines for comparison. Comparison of activation rates at 0Â mV (bottom right). Averaged plots of normalized tail current magnitudes versus depolarization time at 0Â mV are shown from 1 to 539 plus 541â1159 (squares) and 1â539 plus 542â1159 (circles) demi-channel combinations. An expansion of the initial 200-ms time course is shown in the inset. Data from continuous wild-type (dashed line) and non-deleted split 539 channels (dotted line) are also shown for comparison. b Activation and deactivation gating kinetics of split 545 channels lacking either Tyr545 or the Ser543 + Glu544 + Tyr545 segment. Analysis of activation voltage dependence (top), deactivation kinetics (bottom left) and the time course of current activation at 0Â mV (bottom right) were performed as detailed in a. Data from oocytes expressing the 1â544 plus 546â1159 (lacking only the Y545 residue, circles) and the 1â542 plus 546â1159 (lacking the S543 + E544 + Y545 triplet, squares) demi-channel combinations are depicted. Due to the low level of expression obtained with the Y545-deleted construct, a high-K+ extracellular solution was used for the 1â542 plus 546â1159 combination recordings (see âMaterials and methodsâ section). Data from continuous wild-type (dotted lines) and non-deleted split 545 channels (dashed lines) are also shown. In both cases, the traces indicating the slowest time constants correspond to data obtained in high-K+ extracellular solution |
|
|
Fig. 5. Deactivation kinetics of channels split at the beginning or the end of the S4âS5 linker are not modified by a mutation in residue 3 of the Kv11.1 N-tail. a Deactivation characteristics of split 545 channels carrying a V3C mutation in the N-tail of the N-terminal demi-channel. A representative family of currents is shown on the left, obtained with the protocol shown on top of the currents. A high-K+ extracellular solution was used to maximize the currents due to the small current magnitudes obtained with the split 545 + V3C construct (see âMaterials and methodsâ section). Only the first part of the 4-s repolarization steps is shown. An expanded view of the initial part of the tails is shown in the inset. The dependence of deactivation rates on repolarization membrane potential is shown on the right. Only the magnitude of the deactivation time constant corresponding to the fast decaying major component of current at negative voltages is shown. Data from WT, the full-length V3C mutant and non-mutated split 545 channels also recorded in high-K+ are shown for comparison as indicated. b Deactivation characteristics of split 540 channels carrying a V3C mutation in the N-tail of the N-terminal demi-channel. A representative family of currents is shown on the left. The dependence of deactivation rates on repolarization membrane potential is shown on the right. Data from WT, full-length V3C and non-mutated split 540 and split 545 channels are also shown for comparison |
|
|
Fig. 6. Effect of S4âS5 linker interruptions on Kv11.1 ionic current mode shift. a Representative ion currents from continuous wild-type (WT) and splits 545 and 539 studied with the voltage protocols shown at ââ80/ââ100 (top) and +â40Â mV (bottom) holding potentials. b Averaged I versus V relationships from currents measured at the end of the variable depolarization step at different voltages as in panel a. Open and closed symbols correspond to data obtained in the same oocytes at hyperpolarized and depolarized holding potentials, respectively. c Plots of normalized peak tail current magnitudes as a function of depolarizing voltage for channels split at different positions along the S4âS5 linker. Data from continuous WT channels are also shown for comparison. Averaged values from four to eight cells are shown. Sometimes, error bars are smaller than the symbols. Continuous lines are Boltzmann fits to the data as indicated in âMaterials and methodsâ section. Hyperpolarized (open symbols) and depolarized (closed symbols) holding potential values are indicated in the graphs |
|
|
Fig. 7. Effect of split position displacement on voltage dependence of MTSET availability to an engineered cysteine at position 521 in the extracellular part of the voltage sensor S4 helix. Summary of voltage dependence of the MTSET effect in different splits carrying the I521C mutation at the extracellular part of the voltage sensor S4 helix, as a function of the holding potential used during the MTS reagent exposure (upper panels). Plots of voltage dependence of the MTSET effect in the individual splits tested (lower panels). Magnitudes of MTSET-induced variations in current kinetics during test ramps as indicated in âMaterials and methodsâ section following a 2-min exposure to 1Â mM of the MTS reagent without pulsing at the holding potentials indicated in the abscissa were normalized to those observed at a positive potential value of +â40Â mV. Due to the irreversibility of the MTSET effects, only one reagent application was performed and a single holding potential value (followed by a positive control at +â40Â mV) was checked in each cell studied. Data from three to six cells were averaged for every single point. Some error bars are smaller than the symbols. Continuous lines correspond to fits using a Boltzmann function as indicated in âMaterials and methodsâ section. The corresponding V 1/2 values are shown on the graphs. G/V plots from the same constructs obtained from fits to tail current data and V 1/2 values derived from them are also shown in red. Note the similarity of these plots and those from the same splits without the I521C plus C445V and C449V mutations (gray dotted lines; reproduced from Fig. 1d) |
|
|
Fig. 8. Close apposition and interactions of the Kv11.1 N-tail with the S4âS5, S2âS3 and C-linkers of the channel. a Lateral view of the Kv11.1 tetrameric structure ([60] PDB code 5VA2). A highlighted subunit is coloured in gray. b Enhanced view of the region inside the signalled square in a with ribbons corresponding to the indicated domains and residue symbols coloured as shown at the bottom. Lateral chains of the selected residues are shown as ball and stick with oxygen and nitrogen atoms as red and blue spheres. Dashed lines indicate interatomic distances ranging between 3.0 and 5.4Â Ã . Structures were processed with UCSF Chimera [39] |
References [+] :
Alonso-Ron,
Thermodynamic and kinetic properties of amino-terminal and S4-S5 loop HERG channel mutants under steady-state conditions.
2008, Pubmed,
Xenbase
Alonso-Ron, Thermodynamic and kinetic properties of amino-terminal and S4-S5 loop HERG channel mutants under steady-state conditions. 2008, Pubmed , Xenbase
Barros, Modulation of human erg K+ channel gating by activation of a G protein-coupled receptor and protein kinase C. 1998, Pubmed , Xenbase
Barros, Cytoplasmic domains and voltage-dependent potassium channel gating. 2012, Pubmed
Bezanilla, How membrane proteins sense voltage. 2008, Pubmed
Blunck, Mechanism of electromechanical coupling in voltage-gated potassium channels. 2012, Pubmed
Cheng, Voltage-dependent gating of HERG potassium channels. 2012, Pubmed
Choveau, Opposite Effects of the S4-S5 Linker and PIP(2) on Voltage-Gated Channel Function: KCNQ1/KCNE1 and Other Channels. 2012, Pubmed
Chowdhury, Perspectives on: conformational coupling in ion channels: thermodynamics of electromechanical coupling in voltage-gated ion channels. 2012, Pubmed
Chowdhury, Interfacial gating triad is crucial for electromechanical transduction in voltage-activated potassium channels. 2014, Pubmed , Xenbase
Dai, Molecular mechanism of voltage-dependent potentiation of KCNH potassium channels. 2017, Pubmed , Xenbase
de la Peña, Interactions between the N-terminal tail and the gating machinery of hERG K⁺ channels both in closed and open/inactive states. 2015, Pubmed , Xenbase
de la Peña, Demonstration of physical proximity between the N terminus and the S4-S5 linker of the human ether-a-go-go-related gene (hERG) potassium channel. 2011, Pubmed , Xenbase
de la Peña, Mapping of interactions between the N- and C-termini and the channel core in HERG K+ channels. 2013, Pubmed , Xenbase
Dou, The neutral, hydrophobic isoleucine at position I521 in the extracellular S4 domain of hERG contributes to channel gating equilibrium. 2013, Pubmed , Xenbase
Es-Salah-Lamoureux, Fluorescence-tracking of activation gating in human ERG channels reveals rapid S4 movement and slow pore opening. 2010, Pubmed , Xenbase
Fernández-Trillo, Molecular determinants of interactions between the N-terminal domain and the transmembrane core that modulate hERG K+ channel gating. 2011, Pubmed
Ferrer, The S4-S5 linker directly couples voltage sensor movement to the activation gate in the human ether-a'-go-go-related gene (hERG) K+ channel. 2006, Pubmed , Xenbase
Gómez-Varela, Influence of amino-terminal structures on kinetic transitions between several closed and open states in human erg K+ channels. 2002, Pubmed , Xenbase
Goodchild, Gating charge movement precedes ionic current activation in hERG channels. 2014, Pubmed
Goodchild, Sequence of gating charge movement and pore gating in HERG activation and deactivation pathways. 2015, Pubmed , Xenbase
Gutman, International Union of Pharmacology. LIII. Nomenclature and molecular relationships of voltage-gated potassium channels. 2005, Pubmed
Haddad, Mode shift of the voltage sensors in Shaker K+ channels is caused by energetic coupling to the pore domain. 2011, Pubmed , Xenbase
Hardman, Activation gating of hERG potassium channels: S6 glycines are not required as gating hinges. 2007, Pubmed , Xenbase
Horn, Explorations of voltage-dependent conformational changes using cysteine scanning. 1998, Pubmed
Hull, Regional flexibility in the S4-S5 linker regulates hERG channel closed-state stabilization. 2014, Pubmed , Xenbase
Isacoff, Conduits of life's spark: a perspective on ion channel research since the birth of neuron. 2013, Pubmed
Jensen, Mechanism of voltage gating in potassium channels. 2012, Pubmed
Karlin, Substituted-cysteine accessibility method. 1998, Pubmed
Kiehn, Pathways of HERG inactivation. 1999, Pubmed , Xenbase
Labro, Being flexible: the voltage-controllable activation gate of kv channels. 2012, Pubmed
Liu, Activation and inactivation kinetics of an E-4031-sensitive current from single ferret atrial myocytes. 1996, Pubmed
Lörinczi, Voltage-dependent gating of KCNH potassium channels lacking a covalent link between voltage-sensing and pore domains. 2015, Pubmed , Xenbase
Ng, The S4-S5 linker acts as a signal integrator for HERG K+ channel activation and deactivation gating. 2012, Pubmed
Ng, The N-terminal tail of hERG contains an amphipathic α-helix that regulates channel deactivation. 2011, Pubmed
Patlak, Cooperating to unlock the voltage-dependent K channel. 1999, Pubmed
Perry, Hydrophobic interactions between the voltage sensor and pore mediate inactivation in Kv11.1 channels. 2013, Pubmed , Xenbase
Perry, Getting to the heart of hERG K(+) channel gating. 2015, Pubmed
Pettersen, UCSF Chimera--a visualization system for exploratory research and analysis. 2004, Pubmed
Piper, Gating currents associated with intramembrane charge displacement in HERG potassium channels. 2003, Pubmed , Xenbase
Piper, Regional specificity of human ether-a'-go-go-related gene channel activation and inactivation gating. 2005, Pubmed
Sanguinetti, HERG1 channelopathies. 2010, Pubmed
Smith, The inward rectification mechanism of the HERG cardiac potassium channel. 1996, Pubmed
Smith, Fast and slow voltage sensor movements in HERG potassium channels. 2002, Pubmed , Xenbase
Subbiah, Molecular basis of slow activation of the human ether-a-go-go related gene potassium channel. 2004, Pubmed , Xenbase
Swartz, Sensing voltage across lipid membranes. 2008, Pubmed
Tan, Voltage-sensing domain mode shift is coupled to the activation gate by the N-terminal tail of hERG channels. 2012, Pubmed , Xenbase
Thouta, Stabilization of the Activated hERG Channel Voltage Sensor by Depolarization Involves the S4-S5 Linker. 2017, Pubmed
Tomczak, A new mechanism of voltage-dependent gating exposed by KV10.1 channels interrupted between voltage sensor and pore. 2017, Pubmed , Xenbase
Tristani-Firouzi, Interactions between S4-S5 linker and S6 transmembrane domain modulate gating of HERG K+ channels. 2002, Pubmed , Xenbase
Trudeau, HERG, a human inward rectifier in the voltage-gated potassium channel family. 1995, Pubmed
Upadhyay, Potassium channel opening: a subtle two-step. 2009, Pubmed , Xenbase
Vandenberg, hERG K(+) channels: structure, function, and clinical significance. 2012, Pubmed
Van Slyke, Mutations within the S4-S5 linker alter voltage sensor constraints in hERG K+ channels. 2010, Pubmed , Xenbase
Vardanyan, Coupling of voltage-sensors to the channel pore: a comparative view. 2012, Pubmed
Viloria, Differential effects of amino-terminal distal and proximal domains in the regulation of human erg K(+) channel gating. 2000, Pubmed , Xenbase
Wang, Dynamic control of deactivation gating by a soluble amino-terminal domain in HERG K(+) channels. 2000, Pubmed , Xenbase
Wang, A quantitative analysis of the activation and inactivation kinetics of HERG expressed in Xenopus oocytes. 1997, Pubmed , Xenbase
Wang, Cryo-EM Structure of the Open Human Ether-à-go-go-Related K+ Channel hERG. 2017, Pubmed
Wang, Regulation of deactivation by an amino terminal domain in human ether-à-go-go-related gene potassium channels. 1998, Pubmed , Xenbase
Wang, Components of gating charge movement and S4 voltage-sensor exposure during activation of hERG channels. 2013, Pubmed
Whicher, Structure of the voltage-gated K⁺ channel Eag1 reveals an alternative voltage sensing mechanism. 2016, Pubmed
Yellen, The voltage-gated potassium channels and their relatives. 2002, Pubmed
Yifrach, Energetics of pore opening in a voltage-gated K(+) channel. 2002, Pubmed , Xenbase
Yu, The VGL-chanome: a protein superfamily specialized for electrical signaling and ionic homeostasis. 2004, Pubmed
Zhao, The isolated voltage sensing domain of the Shaker potassium channel forms a voltage-gated cation channel. 2016, Pubmed , Xenbase
Zhao, The intrinsically liganded cyclic nucleotide-binding homology domain promotes KCNH channel activation. 2017, Pubmed , Xenbase
