|
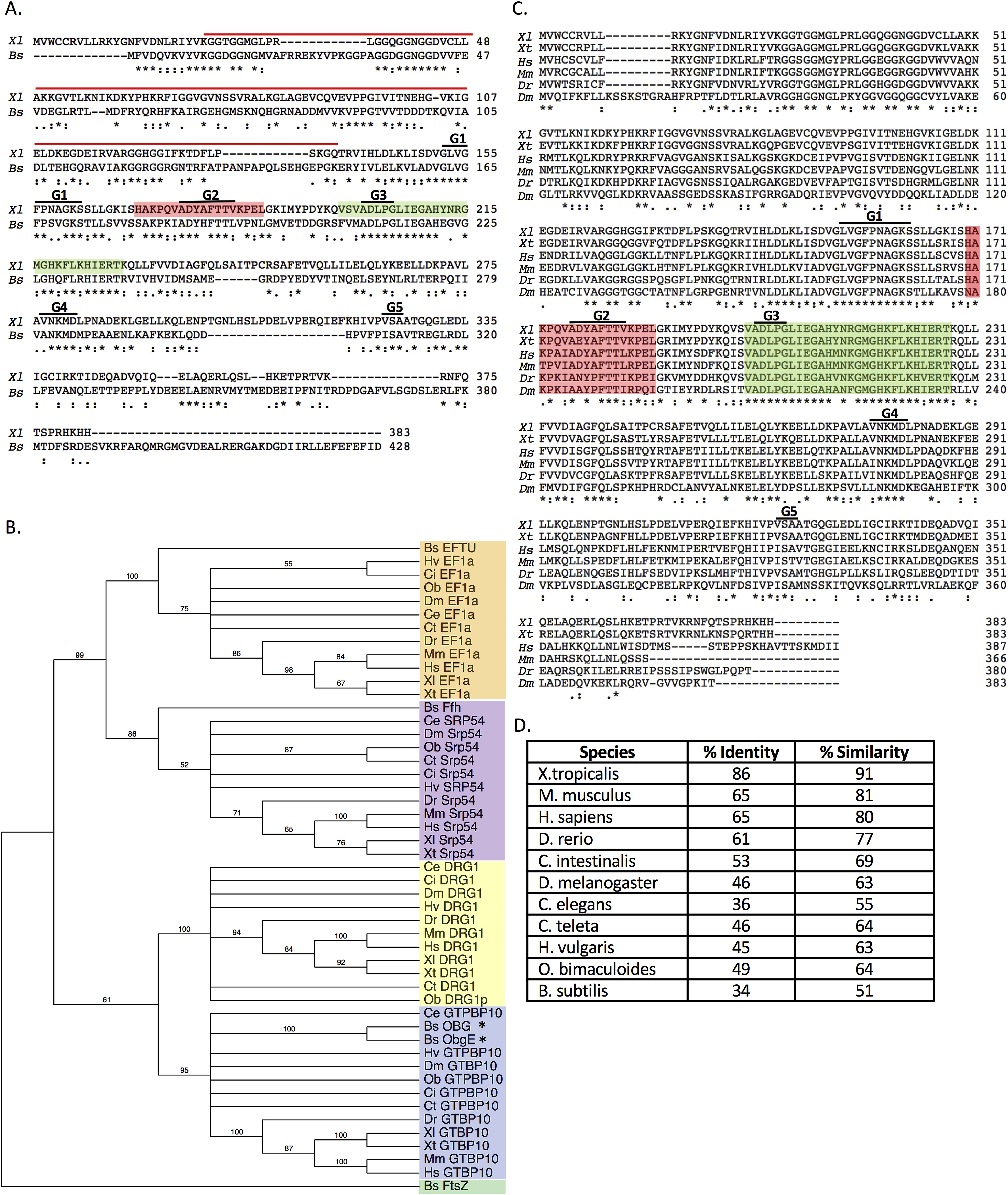
Fig. 1. Gtpbp10 is a member of the Obg family of G-proteins and is conserved among metazoans. A) Amino acid alignment of Xenopus laevis Gtpbp10 (Xl) with the prokaryotic ObgE protein from Bacillus subtilis (Bs). Glycine residues are conserved in the N-terminal glycine-rich domain (ObgE fold), amino acids 1–158 (red bar). Five conserved ‘G-box’ domains are denoted by black lines as G1-G5. Consensus sequences are as follows: G-box 1: GXXXXGK [T/S]; G-box 2: conserved T residue at position 177 (197 in B. subtilis); G-box 3: DXXG; G-box 4: [N/T]KXD; and G-box 5: [C/S]A [K/L/T]. The conserved Switch I and Switch II nucleotide binding and hydrolysis domains are denoted by red and green boxes, respectively. B) Phylogenetic tree representing maximum likelihood analysis of the P-loop GTPases Gtpbp10/ObgE (blue), Drg1/ObgE (yellow), Srp54/Ffh (purple), and EF-1a/EF-TU (orange). The outgroup is represented by B. subtilis FtsZ (Bs FtsZ, green). Species abbreviations: Ce: Caenorhabitis elegans, Ci: Ciona intestinalis, Ct: Capitella teleta, Dm: Drosophila melanogaster, Dr: Danio rerio, Ob_EF1a, Hs: Homo sapien, Hv: Hydra vulgaris, Mm: Mus musculus, Ob: Octopus bimaculoides, Xt: Xenopus tropicalis. Tree was assembled using PhyML 3.0 - ATGC-Montpellier (bootstrapping was set at 100). All alignments were created using Clustal Omega (EMBL-EBI). C) Amino acid alignment and comparison of Gtpbp10 from 6 metazoans. The Switch I and Switch II domains highlighted as above. D) Percent similarity and identity of selected Gtpbp10 orthologs from B (compared to Xenopus laevis), ObgE from B. subtilis shown for comparison. |
|
Fig. 2. GTPBP10 mRNA is expressed throughout development. RT-PCR was performed using RNA isolated from the indicated developmental stages. gtpbp10 migrates at 248bp, while ODC migrates at 221bp (200bp band indicated with an asterisk). ODC serves as a positive loading control. ‘-RT’ represents cDNA synthesis in the absence of reverse transcriptase (negative control). |
|
Fig. 3. Whole-mount in situ hybridization (WISH) indicates no early expression of gtpbp10. gtpbp10 antisense riboprobe was used for in situ hybridization on embryos of the indicated stages. A and B) Animal and vegetal views of stage 9 embryos (respectively), animal cap was removed for imaging in A. C and D) Dorsal-Vegetal view of stage 11 and 12 embryos, respectively, dorsal side is pointing up. E) Dorsal view of stage 18 embryo along the anterior-posterior axis (anterior up), the pigmented neural fold is shown, with incomplete closure in the anterior neuroectoderm. |
|
Fig. 4. The expression of gtpbp10 in late stages of development shown by whole-mount in situ hybridization (WISH). gtpbp10 antisense riboprobe was used for in situ hybridization on A) Early tail bud stage embryo (stage 28) and B) Late tail-bud stage (stage 36). Aâ² and Bâ² are transverse sections of the embryos shown in A and B at the level of the dotted white lines. Structures labeled as follows: notochord (n), neural tube (nt), forebrain (fb), hindbrain (hb), pronephros (pn), branchial arches (ba). * denotes the glomerulus and proximal tubules, while âtâ indicates the distal tubules. C) gtpbp10 sense probe shows background staining in the anterior branchial arches, otic vesicle, eye, and fore-, mid-, and hindbrain. Staining was also observed in somitic tissue (so) along the anterior-posterior axis. |
|
|
|
gtpbp10 (GTP-binding protein 10 (putative)) gene expression in Xenopus laevis embryo, assayed via in situ hybridization, NF stage 36, lateral view, anterior left, dorsal up.
|