|
Figure 1
Histology and electroretinography of WT and bP23H tadpoles reared in darkness or exposed to 1 week of cyclic light. (A) Confocal micrographs stained with wheat germ agglutinin (green) and Hoechst 33342 nuclear stain (blue). There is no evidence of retinal degeneration in dark-reared bP23H animals relative to WT, while bP23H animals transferred to cyclic light for 1 week have few remaining rods. (B) Electroretinography of WT and bP23H animals housed under the same conditions as in (A) showing averaged traces (top) and A- and B-wave analysis (below). bP23H results are shown in red, and WT results are shown in black. Error bars are ± SEM. For dark-reared conditions (left) bP23H n = 8 and WT n = 8. For light-exposed animals (right) bP23H n = 7 and WT n = 5. P values shown on charts represent the statistical significance of the effect of genotype in a two-way ANOVA analysis (intensity versus genotype). The effect of intensity was highly significant in all cases (P < 10E−12). The sharp peaks seen in the first 50 ms following the flash are recording artefacts. |
|
Figure 2
Single-photon analysis of a bP23H and WT rod, obtained from tadpoles kept in constant darkness, and a WT rod obtained from an adult kept in cyclic light. (A, D) Photoresponses elicited by diffuse dim flashes of light, evoking 1.5 to 2.5 Rh* for a mutant (red), a WT (black) rod, respectively. Insets represent the rods, with the IS inside the electrode (scale bar, 10 μm). (G) The same as (A) and (D) but for a WT adult kept in cyclic light. (B, E) Histograms of the amplitudes of evoked photoresponses (n = 20). (H) The same as (B) and (E) but for a WT adult kept in cyclic light (n = 99). The histograms were fitted with the equation described in Materials and Methods. Values providing the best fit are reported in the panel; ‘a' is the mean response to single photon, ‘σ0’ is the noise SD, ‘σ1’ is the SD of the mean, and ‘m' is the mean number of events per trial. (C, F) Averages of the evoked photoresponse to diffuse dim flashes of light in (A) and (D), respectively. (I) The same as (C) and (F) but for a WT adult kept in cyclic light. |
|
Figure 3
Comparison of photoresponses of WT and bP23H rods. (A, B) Isolated rods from a WT and a bP23H X. laevis tadpole, respectively. (C) A family of photoresponses to diffuse light of increasing intensity for the WT rod in (A). The maximal amplitude of current is 8.7 pA for a flash inducing 150 to 250 Rh*. The flashes were applied at the time indicated by the black bar and had a duration of 10 ms. The light intensity produced by the laser was equivalent to 6 to 10, 15 to 25, 30 to 50, 60 to 100, and 150 to 250 Rh*, respectively. The photoresponses of WTs' rod had a maximal amplitude of 6.5 ± 0.5 pA (n = 2) at stage 49 to 54, 7.0 ± 0.7 pA (n = 7) at stage 55 to 59 and 13.4 ± 1.1 pA (n = 6) starting from the stage 66 (froglets-adult stage) of development. (D) Example of a family of photoresponses as in (C) but for the bP23H rod in (B). The maximal amplitude of current is 6.0 pA for a flash inducing 150 to 250 Rh*. The photoresponses of bP23H rods increased with development and was approximately 3.6 ± 0.2 pA (n = 3) at stage 49 to 54, 4.9 ± 0.5 pA (n = 4) at stage 55 to 59 and increased to 7.2 ± 1.2 pA (n = 7) pA starting from the stage 66 (froglets-adult stage) of development. (E) Superimposition of normalized photocurrent in (C) (black) and in (D) (red). (F) Superimposition of normalized dim flashes, eliciting 6 to 10 Rh*, from 10 WT and 8 bP23H rods (developmental stage 49â60). (G) Comparison of the relation between the normalized amplitude of photoresponses (R/Rmax) and light intensity (I) for WT (black circle; n = 3â10) and bP23H (red triangles; n = 3â8). The data were fitted with the equation R/Rmax = I/ (I + I1/2) where I1/2 is equivalent to 10 to 16 Rh* ±1 for WT (black line) and to 16 to 27 Rh* ±2 for mutants (red line). (H) Relation between OS length and saturating current for WT (black circles; n = 10) and bP23H (red triangles; n = 8). The data were fitted with a linear regression Rmax = c*l, with a value of 0.13 and 0.11 of c for WT and bP23H rods, respectively. (I, J) Isolated rods from a WT and a bP23H X. laevis tadpoles that were exposed to a single 12-hour light/12-hur dark cycle. (K) Family of photoresponses from the rod in (I) elicited by 6 to 10, 15 to 25, 30 to 50, 60 to 100, and 150 to 250 Rh*, respectively. The maximal amplitude of current is 6.9 pA for a flash inducing 150 to 250 Rh*. (L) Family of photoresponses of the rod in (J) elicited by 15 to 25, 30 to 50, 60 to 100, and 150 to 250 Rh*, respectively. The maximal amplitude of current is 3.6 pA for a flash inducing 150 to 250 Rh*. In (A, B, I, J) the scale bars represent 10 μm. |
|
Figure 4
Comparison of rising/falling phases of bP23H and WT photoresponses. Analysis of light-adaptation response to repetitive flashes and step of light, WT, and bP23H rods. (A) Expanded scale for families of selected photoresponses to normalized diffuse light (Fig. 1E) of increasing intensity of a WT (black traces) and bP23H rods (red traces) showing the rising phase. The histograms represent the collective data for the activation rate of the saturating responses of bP23H (n = 4) and WT (n = 7) tadpoles at stages 55 to 59. (B) The same as in (A) but for the falling phase. Black and red continuous lines are exponential decay fittings with the equation y=ae−bx. Coefficient a was 3.1 for the bP23H fitting and 2.3 for the WT. (C) Averaged photoresponses evoked from 10 identical nonsaturating light flashes with a duration of 10 ms, equivalent to 150 to 250 Rh* applied with a time interval (Δt) of 1 s for the WT (black traces n = 7) and for the bP23H (red traces n = 3). (D) As in (C) but for photoresponses evoked with a Δt of 2 s (black traces n = 6 and red traces n = 7). (E) Example of photoresponse to a step of light with a duration of 20 s in nonsaturating light conditions for WT (black traces) and bP23H (red traces) equivalent to 15 to 25 Rh*/sec and 30 to 50 Rh*/sec, respectively. |
|
Figure 5
Comparison of the photoresponses of WT and bP23H rods to prolonged or acute exposure of saturating light (developmental stage 60–66). (A) Examples of photoresponses evoked by identical saturating flashes (100k AU, equivalent to 3 × 103 to 5 × 103 Rh*) with a duration of 10 ms applied at the beginning of the experiments (black traces) and at specific time interval (gray traces) for a WT rod. In the inset, the correspondent isolated rod from WT X. laevis froglet at the beginning (0 min) and at the end (128 min) of the experiment. (B) Examples of photoresponses evoked by identical saturating flashes as in (A), applied at the beginning of the experiments (dark red traces) and at specific time interval (red traces) for a bP23H rod. In the inset, the correspondent isolated rod from bP23H rod X. laevis froglet at the beginning (0 min) and at the end (96 min) of the experiment. (C) Plot representing the variation of maximal current amplitude (in pA) in relation to different time along the experiment (WT and bP23H rods, n = 3). (D) Plot representing the elongation of saturation time (in pA) in relation to different time along the experiment (WT and bP23H rods, n = 3). (E) Averaged photoresponses for the bP23H rods at the beginning (dark red trace, n = 7) and at the end (light red trace, n = 7) of the experiment. (F) Example of photoresponses of WT rods evoked by identical saturating flashes (equivalent to 3 × 103 to 5 × 103 Rh*) with a duration of 10 ms applied before (pre) and after (post) a step (in the middle) with a duration of 1 second (equivalent to 3 × 105 to 5 × 105 Rh*). (G) Superimposition of photoresponses of WT rods evoked by identical saturating flashes (equivalent to 3 × 103 to 5 × 103 Rh*) with a duration flash of 10 ms applied at the beginning (pre), in the middle (post) and at the end of the experiment (last). (H) The same as in (F) but for a bP23H rod. (I) The same as in (G) but for bP23H rod. In all insets scale bar, 10 μm. |
|
Figure 6
bP23H rods display the same morphology during multiple saturating light stimulations. (A–D) Monitoring of a WT rod morphology through time (same rod as in Fig. 5A). The traces represent examples of photoresponses to saturating flashes of light equivalent to 3 × 103 to 5 × 103 Rh*, shortly before/after the associated pictures. (E–H) Monitoring of a bP23H rod morphology through time (same rod as in Fig. 5B). The traces represent examples of photoresponses to saturating flashes of light equivalent to 3 × 103 to 5 × 103 Rh*, shortly before/after the associated pictures. |
|
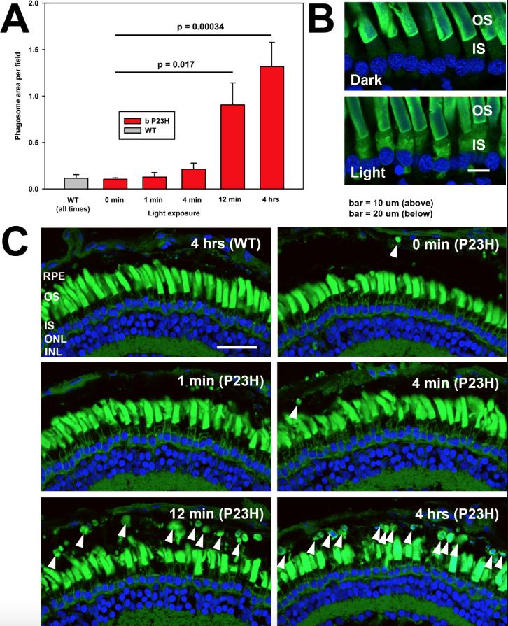
Figure 7
Titration of light exposures sufficient to induce retinal degeneration in bP23H tadpoles: bP23H and WT tadpoles were reared in complete darkness and exposed to bright light (1700 lux) for the indicated periods, and then returned to darkness, for a total time of 4 hours. (A) Plots representing quantitative data of phagosome structures expressed in terms of phagosome area. P values shown on the plots were obtained using Dunnet's test for multiple comparisons following ANOVA. (B) High-magnification panels showing that transducin localization changes on light exposure, indicating that 1700 lux is a rod-saturating light intensity. Green: antialpha-transducin; blue: Hoechst 33342 nuclear stain. (C) Confocal micrographs of cryosectioned retinas corresponding to plot (A). A 12-minute light exposure is sufficient to induce significant retinal degeneration including abundant shedding of photoreceptor OS into the RPE (arrowheads). In contrast, exposures of 4 minutes or less did not induce significant retinal degeneration, and WT retinas were unaffected. Green: Wheat germ agglutinin; blue: Hoechst 33342 nuclear stain. Scale bar, 10 μm (B) or 40 μm (C). |