XB-ART-55717
Dev Biol
2019 May 01;4491:1-13. doi: 10.1016/j.ydbio.2019.02.009.
Show Gene links
Show Anatomy links
The Wnt inhibitor Dkk1 is required for maintaining the normal cardiac differentiation program in Xenopus laevis.
Guo Y, Dorn T, Kühl SJ, Linnemann A, Rothe M, Pfister AS, Vainio S, Laugwitz KL, Moretti A, Kühl M.
???displayArticle.abstract???
Wnt proteins can activate different intracellular signaling pathways. These pathways need to be tightly regulated for proper cardiogenesis. The canonical Wnt/β-catenin inhibitor Dkk1 has been shown to be sufficient to trigger cardiogenesis in gain-of-function experiments performed in multiple model systems. Loss-of-function studies however did not reveal any fundamental function for Dkk1 during cardiogenesis. Using Xenopus laevis as a model we here show for the first time that Dkk1 is required for proper differentiation of cardiomyocytes, whereas specification of cardiomyocytes remains unaffected in absence of Dkk1. This effect is at least in part mediated through regulation of non-canonical Wnt signaling via Wnt11. In line with these observations we also found that Isl1, a critical regulator for specification of the common cardiac progenitor cell (CPC) population, acts upstream of Dkk1.
???displayArticle.pubmedLink??? 30797757
???displayArticle.pmcLink??? PMC6496975
???displayArticle.link??? Dev Biol
Species referenced: Xenopus laevis
Genes referenced: alcam bmp4 ctnnb1 dkk1 frzb2 gata6 h3-3a hprt1 isl1 myh6 nkx2-5 tbx1 tbx5 tbxt tnni3 tnnt2 wnt11
GO keywords: Wnt signaling pathway [+]
???displayArticle.antibodies??? Tnnt2 Ab1
???displayArticle.morpholinos??? dkk1 MO1 isl1 MO1
???attribute.lit??? ???displayArticles.show???
|
|
Fig. 1. Isl1 positively regulates Dkk1 expression. A, B. Isl1OE ES line at day 4 of cardiac differentiation (A) and Isl1-overexpressing endodermal NFPE cells (B) show increased Dkk1 expression as determined by real-time RT-PCR. Dkk1 gene expression levels were normalized to Hprt (A) or Gapdh (B); n = 3. C. Schematic representation of the 1.3 kb promoter region upstream of the Dkk1 transcription site containing two predicted Isl1-binding sites. Deletion constructs generated are given. D. Bar graph illustrating the luciferase activity. NFPE cells were transiently transfected with a pGL3-basic luciferase reporter or with the same vector encompassing the 1.3 kb Dkk1 promoter fragment, together with an expression vector containing GFP control or Isl1. In addition, modified pGL3-basic-Dkk1-promoter constructs were used, in which either one or both Isl1-binding sites were deleted. The luciferase levels were normalized for the β-galactosidase activity of a co-transfected RSV-βGal and shown as luciferase activity relative to pGL3-basic plus GFP control (RLU, relative light units). n = 6–8. For all panels: Mean values with standard errors are given. *p < 0.05, **p < 0.01 and ***p < 0.001 with Student’ T-test. |
|
|
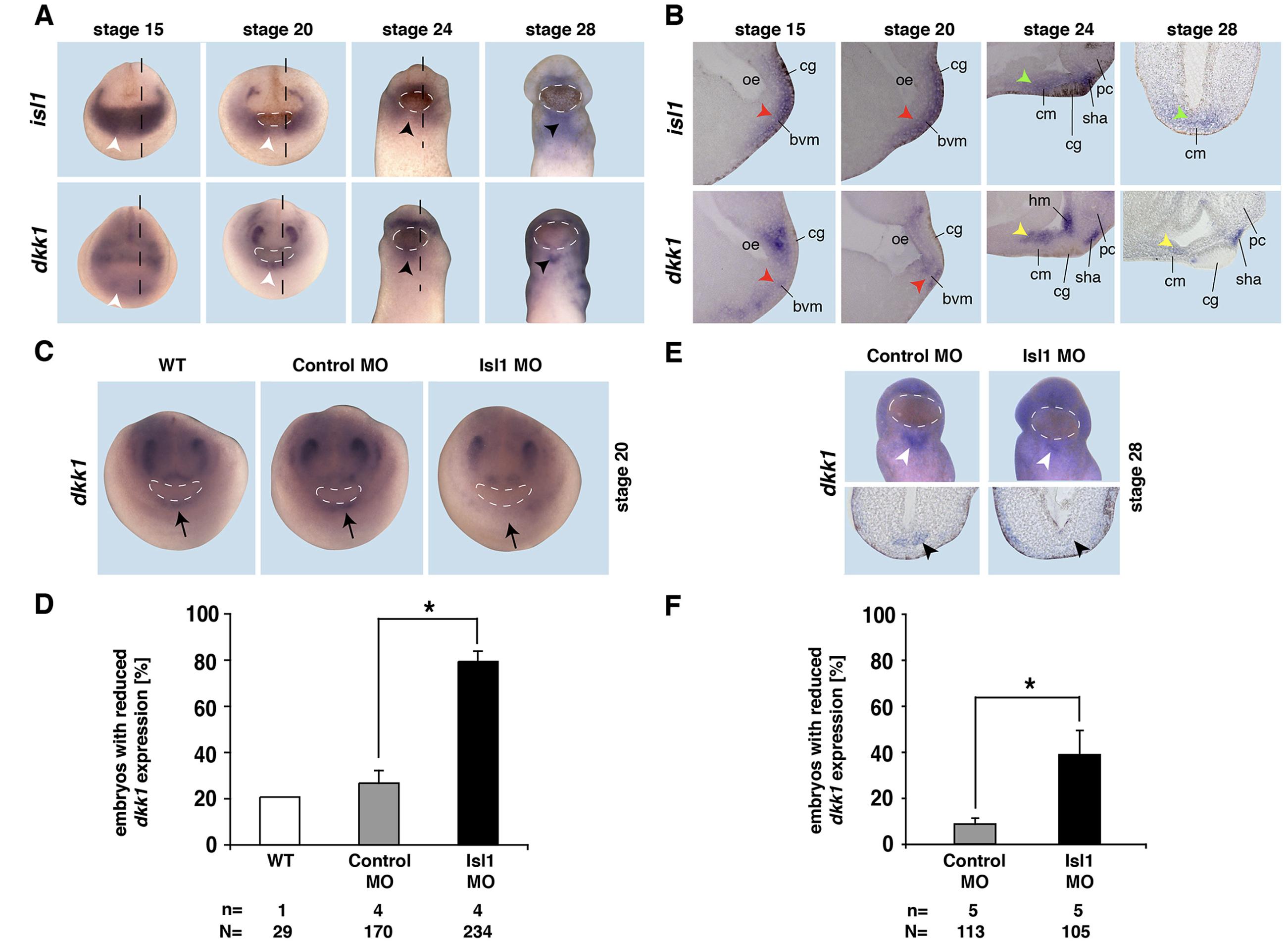
Fig. 2. Expression of dkk1 and isl1 and their regulation in early development of Xenopus laevis. A. WMISH shows the spatial expression of isl1 and dkk1 in early cardiogenesis. Both isl1 and dkk1 are present in the cardiac crescent at stage 15 (white arrowhead). At stage 20 (white arrowhead) and stage 24 (black arrowhead), dkk1 is expressed in the middle line where isl1 is absent. At stage 28, dkk1 is expressed in a small expression domain at the ventral midline, whereas isl1 covers a broader expression domain (black arrowheads). White dotted lines indicate the cement gland. Black dotted lines indicate the orientation of the sections shown in B. B. Parasaggital and cross sections reveal co-expression of dkk1 and isl1 in the border of ventral mesoderm (bvm, red arrowhead) and cardiac mesoderm (cm) (green arrowhead). At stages 24 and 28, dkk1 is expressed in the overlying endoderm (yellow arrowhead) in close proximity to the cardiac mesoderm. bvm: border of ventral mesoderm, cg: cement gland, cm: cardiac mesoderm, hm: head mesenchyme, oe: oral evagination, pc: prosencephalon, sha: stomodeal-hypophyseal anlage. C. Isl1 deletion leads to a reduced dkk1 expression at stage 20 (black arrow). Dotted lines indicate the cement gland. Quantification is presented in D. E. At stage 28 dkk1 expression is reduced at the ventral midline upon Isl1 knockdown (white and black arrowheads). Quantitative presentation is shown in F. Mean values with standard errors are given. n = number of independent experiments, N = total number of embryos analyzed. *pâ¯<â¯0.05 with Mann-Whitney rank sum test. |
|
|
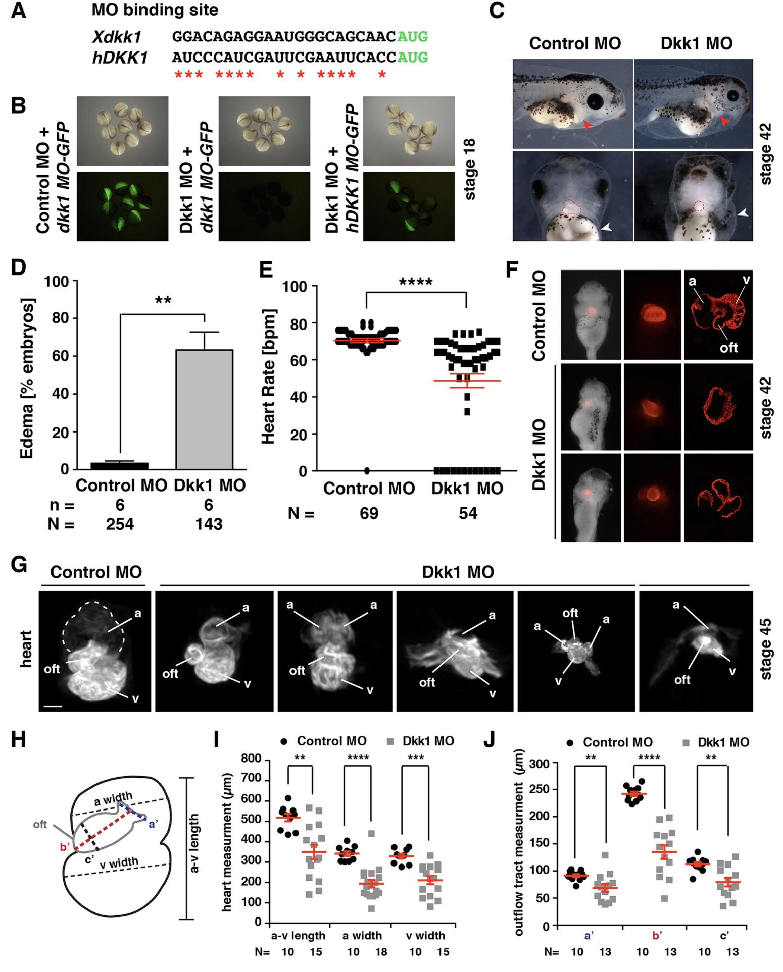
Fig. 3. Dkk1 depletion results in heart malformation and cardiac defects in Xenopus laevis. A. The sequence of Xenopus dkk1 and human DKK1 at the MO binding site. The start codon is marked in green. Red stars indicate the bases in the human DKK1 RNA that differ from Xenopus dkk1. B. Unilaterally injected Dkk1 MO but not Control MO blocked translation of the dkk1MO-GFP fusion construct. Dkk1 MO did not block translation of the hDKK1MO-GFP construct. C. Knocking down Dkk1 bilaterally with Dkk1 MO leads to deformed heart (red arrowhead in lateral view, red dotted line in front view) and cardiac edema (white arrowhead in front view) at stage 42. D. Quantitative presentation of the Dkk1 MO injected embryos with cardiac edema shown in C. E. Heart rate was significantly reduced in embryos with bilateral injection of Dkk1 MO. F-J. Analysis of the heart morphology in control embryos and Dkk1 depleted morphants. F. Representative images of stage 42 embryos showing normal heart morphology in one Control MO injected embryo and heart defects in two Dkk1 MO injected embryos. From left to right: ventral view of the embryos and heart stained for cardiac troponin T, close-up view of the hearts, sections through the hearts. G. Representative images of hearts isolated from bilaterally MO injected embryos. Atrial (a) width, ventricular (v) width, a-v length and outflow tract as illustrated in H were measured and presented in I and J, respectively. a: atrium, oft: outflow tract,v: ventricle. Mean values with standard errors are given. n = number of independent experiments, N = total number of embryos analyzed. *p < 0.05, **p < 0.01, ***p < 0.001, ****pâ¯<â¯0.0001 with Mann-Whitney rank sum test. |
|
|
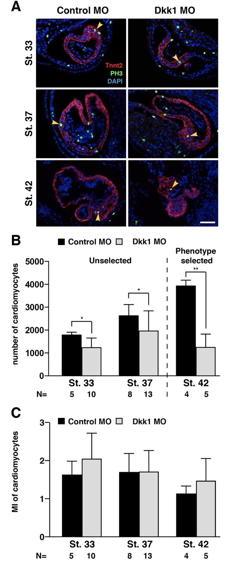
Fig. 4. Reduced number of terminally differentiated cardiomyocytes upon loss of Dkk1. A. Sections of embryos are shown stained for cardiac troponin T (red) to label cardiomyocytes and phosho-histone H3 (PH3, green) lo mark proliferating cells and counterstained with DAPI (blue) to highlight nuclei at the stages indicated. Yellow arrowheads indicate proliferating cardiomyocytes positive for cardiac troponin and phosho-histone H3. B. Cardiac troponin T positive cardiomyocytes were quantified on continuous serial sections of stained embryos. Embryos bilaterally injected with Dkk1 MO showed reduced number of cardiomyocytes at the stages indicated. C. The mitotic index (MI) as defined by the percentage of phosho-histone H3 positive cardiomyocytes is not affected upon Dkk1 MO injection. N = number of independent embryos counted. *p < 0.05, **pâ¯<â¯0.01, with Mann-Whitney rank sum test. Scale bar, 100â¯Î¼m. |
|
|
Fig. 5. The expression of differentiation cardiac markers is downregulated upon loss of Dkk1 and can be rescued by co-injection of Dkk1 MO and human DKK1. A. Front view embryos of stage 28 showing reduced expression of cardiac marker genes on MO injected side (black arrow). Control MO or Dkk1 MO was injected unilaterally at the dorsal-vegetal site in embryos at stage 4. Un-injected side served as internal control. Data quantification is shown in B. C. Co-injection of Dkk1 MO and human DKK1 restore the reduced expression (black arrow) of markers as shown in stage 28 embryos of front view. Data quantification is presented in D. White dotted lines indicate the cement gland. Mean values with standard errors are given. n = number of independent experiments, N = total number of embryos analyzed. *p < 0.05, **pâ¯<â¯0.01 with Mann-Whitney rank sum test. |
|
|
Fig. 6. The expression of differentiation cardiac markers is delayed upon loss of Dkk1. Heart-enriched explants as illustrated on the top (marked in pink) were isolated from stage 28 and 34 embryos bilaterally injected with either Control MO or Dkk1 MO. Expression of cardiac marker genes in these explants was analyzed by real-time RT-PCR and presented as relative expression to gapdh. Median values are given. The whiskers indicate the maximum and minimum values. n = number of independent experiments (n = 5â10). *p < 0.05, **pâ¯<â¯0.01, n.s. not significant with Mann-Whitney rank sum test. |
|
|
Fig. 7. Wnt/β-catenin activity is increased in the developing heart and inhibition of Wnt/β-catenin signaling rescues loss of Dkk1 phenotype. A. Wnt/β-catenin activity was monitored in the developing heart tissue (marked in pink) isolated from embryos at indicated stages. B. Schematic representation of EnR-LefδN-GR755A construct. Upon injection of this construct into embryos, the expression of LefδN can be induced to inhibit Wnt/β-catenin signaling by adding dexamethasone. C. Expression of cardiac differentiation markers was analyzed in embryos at stage 28 (black arrow). Dotted lines indicate the cement gland. Inhibition of Wnt/β-catenin signaling from stage 20 rescued loss of Dkk1 phenotype in unilaterally injected embryos. n = number of independent experiments, N = total number of embryos analyzed. Mean values with standard errors are given. *p < 0.05, **pâ¯<â¯0.01 with Mann-Whitney rank sum test. |
|
|
Fig. 8. Wnt11a signaling acts downstream of Dkk1 during early cardiogenesis. A. Front view of stage 28 embryos showing the reduced expression of wnt11a and alcam upon unilateral Dkk1 knockdown (black arrow). White dotted lines indicate the cement gland. B. Co-injection of Dkk1 MO with alcam restored the expression of cardiac marker genes (black arrow) at stage 28. C. Co-injection of Dkk1 MO with wnt11a rescued the expression of cardiac marker genes (black arrow) at stage 28. D. Reduced expression of wnt11a by Dkk1 MO injection is restored by inhibiting Wnt/β-catenin signaling. Quantifications are shown next to the image of the embryos. Black dotted lines indicate the cement gland. n = number of independent experiments, N = total number of embryos analyzed. Mean values with standard errors are given. *p < 0.05, **pâ¯<â¯0.01 with Mann-Whitney rank sum test. |
|
|
Fig. 9. Cardiomyocytes detach from the myocardium upon loss of Dkk1. Sections of embryos are shown stained for cardiac troponin T (red) to label cardiomyocytes and counterstained with DAPI (blue) to highlight nuclei at the stages indicated. Upon loss of Dkk1 ectopic troponin T positive cells (white arrowheads) were found in the indicated number of cases. Embryos shown are the same as analyzed in Fig. 4. Scale bar, 100â¯Î¼m. |
|
|
Supplement Fig. 1: Serial sections through a heart of a Control MO injected embryo derived from OPT image stacks at stage 43. |
|
|
Supplement Fig. 2: Serial sections through a heart of a Dkk1 MO injected embryo derived from OPT image stacks at stage 43 |
|
|
Supplement Fig. 3: Loss of Dkk1 does not result in apoptosis A,B. Apoptotic cells were stained at stage 28 by TUNEL assay. Only few apoptotic cells were detected on sections as indicated by the yellow arrowhead. No difference between Control MO and Dkk1 MO injected embryos was observed. C-F. Apoptotic cells were detected by immunofluorescence staining against cleaved caspase 3 (C-Csp3) followed by serial sections. Cardiomyocytes were detected by cardiac troponin T staining (Tnnt2). Nuclei were counterstained with DAPI. Only few apoptotic cells were detected at stage 33 (C,D) or 37 (E,F) as labelled by the yellow arrowhead. Scale bar, 100 µm. |
|
|
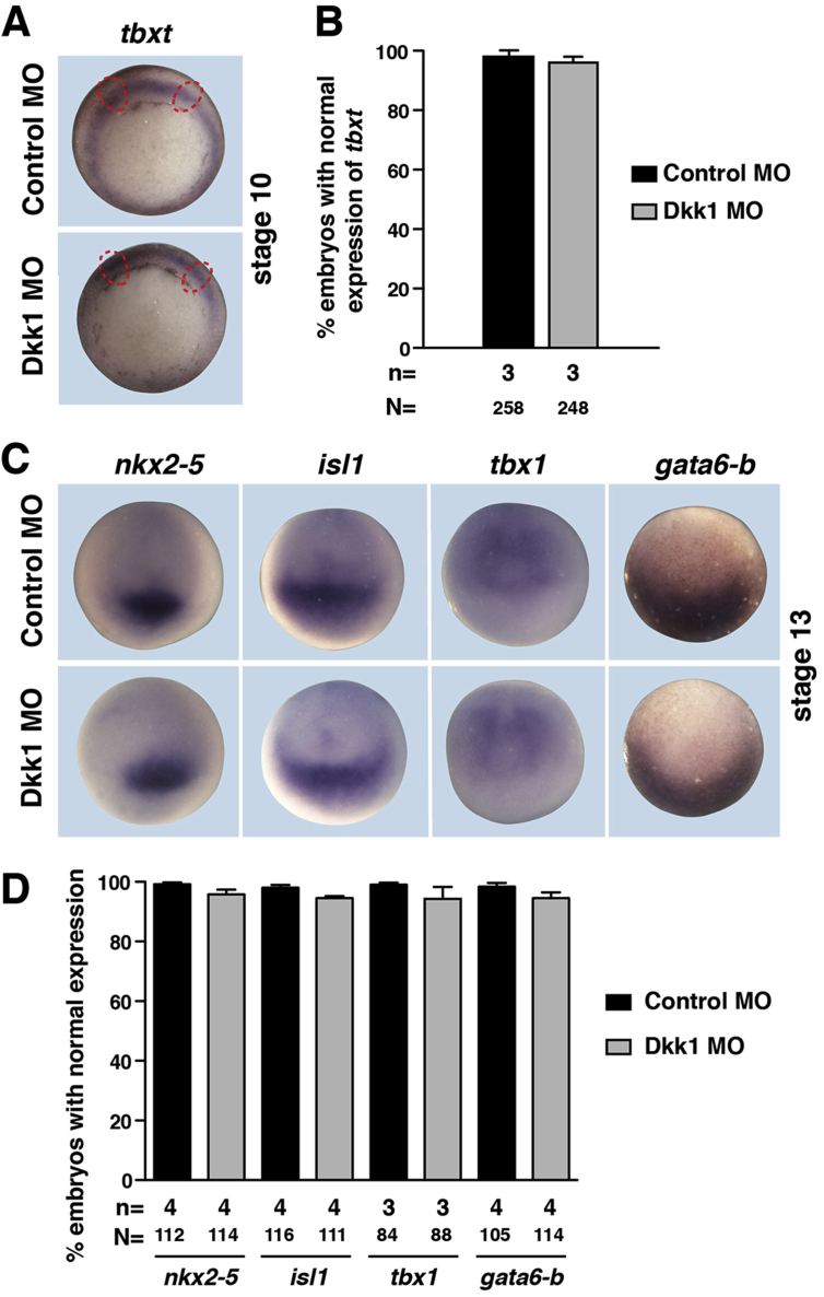
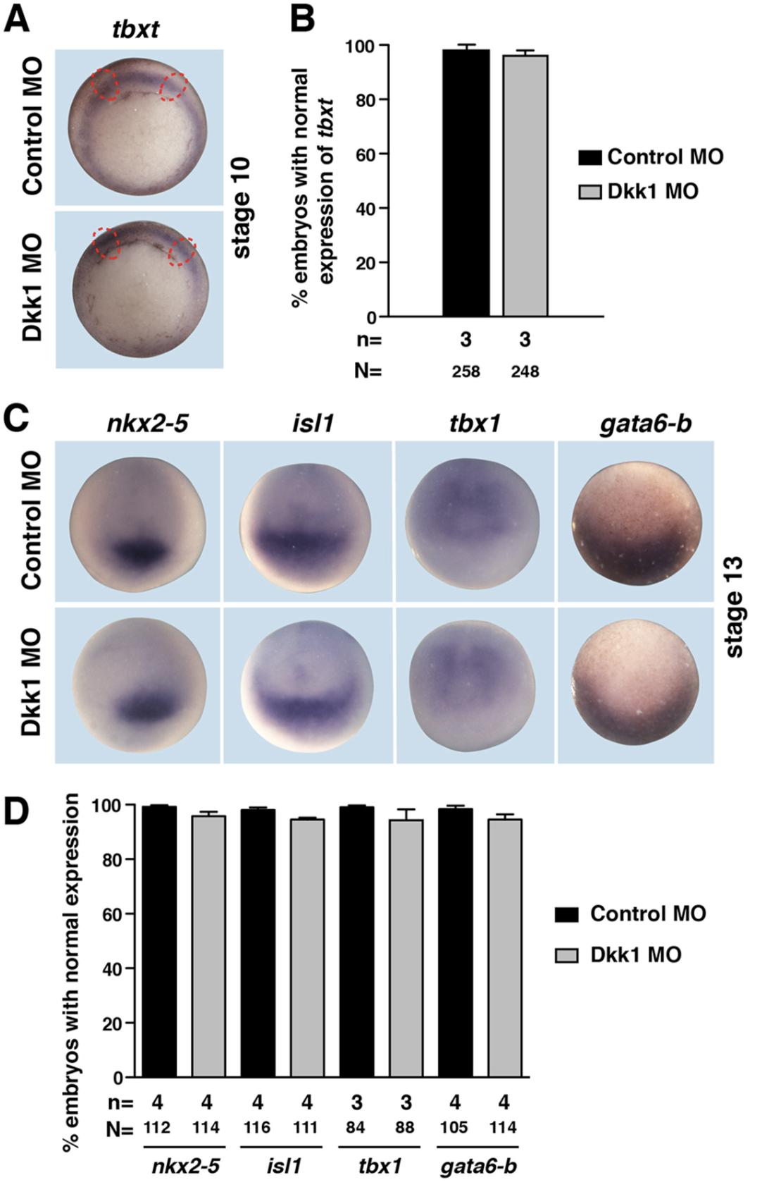
Supplement Fig. 4 Mesoderm formation and cardiac specification are not dependent on Dkk1. A. Expression of mesoderm marker tbxt is not affected upon Dkk1 knockdown. tbxt expression was analyzed at stage 10 embryos injected with Dkk1 MO or Control MO at stage 4. Red dotted circles indicate the location of the cardiac progenitor cell population induced at the onset of gastrulation. Quantification is shown in B. C. Expression of early cardiac markers is not altered upon Dkk1 depletion. Gene expression was analyzed at stage 13 embryos injected with Dkk1 MO or Control MO at stage 4. Quantification is shown in D. Mean values with standard errors are given. n = number of independent experiments, N = total number of embryos analyzed. |
|
|
figs1. |
|
|
figs2. |
|
|
figs3. |
|
|
figs4. |
References [+] :
Afouda,
GATA transcription factors integrate Wnt signalling during heart development.
2008, Pubmed,
Xenbase
Afouda, GATA transcription factors integrate Wnt signalling during heart development. 2008, Pubmed , Xenbase
Afouda, Different requirements for GATA factors in cardiogenesis are mediated by non-canonical Wnt signaling. 2011, Pubmed , Xenbase
Ai, Canonical Wnt signaling functions in second heart field to promote right ventricular growth. 2007, Pubmed
Behrens, Functional interaction of beta-catenin with the transcription factor LEF-1. 1996, Pubmed , Xenbase
Black, Transcriptional pathways in second heart field development. 2007, Pubmed
Bondue, Mesp1 acts as a master regulator of multipotent cardiovascular progenitor specification. 2008, Pubmed
Brade, The amphibian second heart field: Xenopus islet-1 is required for cardiovascular development. 2007, Pubmed , Xenbase
Buckingham, Building the mammalian heart from two sources of myocardial cells. 2005, Pubmed
Cai, Isl1 identifies a cardiac progenitor population that proliferates prior to differentiation and contributes a majority of cells to the heart. 2003, Pubmed
Caneparo, Dickkopf-1 regulates gastrulation movements by coordinated modulation of Wnt/beta catenin and Wnt/PCP activities, through interaction with the Dally-like homolog Knypek. 2007, Pubmed , Xenbase
Chen, Notch signaling respecifies the hemangioblast to a cardiac fate. 2008, Pubmed
Choudhry, DiGeorge syndrome gene tbx1 functions through wnt11r to regulate heart looping and differentiation. 2013, Pubmed
David, MesP1 drives vertebrate cardiovascular differentiation through Dkk-1-mediated blockade of Wnt-signalling. 2008, Pubmed , Xenbase
Deroo, Global inhibition of Lef1/Tcf-dependent Wnt signaling at its nuclear end point abrogates development in transgenic Xenopus embryos. 2004, Pubmed , Xenbase
Dodou, Mef2c is a direct transcriptional target of ISL1 and GATA factors in the anterior heart field during mouse embryonic development. 2004, Pubmed
Dorn, Direct nkx2-5 transcriptional repression of isl1 controls cardiomyocyte subtype identity. 2015, Pubmed , Xenbase
Eisenberg, WNT11 promotes cardiac tissue formation of early mesoderm. 1999, Pubmed
Endo, Wnt-3a and Dickkopf-1 stimulate neurite outgrowth in Ewing tumor cells via a Frizzled3- and c-Jun N-terminal kinase-dependent mechanism. 2008, Pubmed
Garriock, Wnt11-R, a protein closely related to mammalian Wnt11, is required for heart morphogenesis in Xenopus. 2005, Pubmed , Xenbase
Gessert, Pescadillo is required for Xenopus laevis eye development and neural crest migration. 2007, Pubmed , Xenbase
Gessert, The multiple phases and faces of wnt signaling during cardiac differentiation and development. 2010, Pubmed
Gessert, DM-GRASP/ALCAM/CD166 is required for cardiac morphogenesis and maintenance of cardiac identity in first heart field derived cells. 2008, Pubmed , Xenbase
Gessert, Comparative gene expression analysis and fate mapping studies suggest an early segregation of cardiogenic lineages in Xenopus laevis. 2009, Pubmed , Xenbase
Gibb, sfrp1 promotes cardiomyocyte differentiation in Xenopus via negative-feedback regulation of Wnt signalling. 2013, Pubmed , Xenbase
Glinka, Dickkopf-1 is a member of a new family of secreted proteins and functions in head induction. 1998, Pubmed , Xenbase
Gove, Over-expression of GATA-6 in Xenopus embryos blocks differentiation of heart precursors. 1997, Pubmed , Xenbase
Grieb, Predicting Variabilities in Cardiac Gene Expression with a Boolean Network Incorporating Uncertainty. 2015, Pubmed , Xenbase
Guo, Comparative analysis reveals distinct and overlapping functions of Mef2c and Mef2d during cardiogenesis in Xenopus laevis. 2014, Pubmed , Xenbase
Hemmati-Brivanlou, Localization of specific mRNAs in Xenopus embryos by whole-mount in situ hybridization. 1990, Pubmed , Xenbase
Hempel, The CapZ interacting protein Rcsd1 is required for cardiogenesis downstream of Wnt11a in Xenopus laevis. 2017, Pubmed , Xenbase
Hempel, A Matter of the Heart: The African Clawed Frog Xenopus as a Model for Studying Vertebrate Cardiogenesis and Congenital Heart Defects. 2016, Pubmed , Xenbase
Herrmann, A boolean model of the cardiac gene regulatory network determining first and second heart field identity. 2012, Pubmed
Huelsken, Requirement for beta-catenin in anterior-posterior axis formation in mice. 2000, Pubmed
Killick, Clusterin regulates β-amyloid toxicity via Dickkopf-1-driven induction of the wnt-PCP-JNK pathway. 2014, Pubmed
Krause, An unexpected role for a Wnt-inhibitor: Dickkopf-1 triggers a novel cancer survival mechanism through modulation of aldehyde-dehydrogenase-1 activity. 2014, Pubmed
Krupnik, Functional and structural diversity of the human Dickkopf gene family. 1999, Pubmed , Xenbase
Kwon, Canonical Wnt signaling is a positive regulator of mammalian cardiac progenitors. 2007, Pubmed
Laugwitz, Islet1 cardiovascular progenitors: a single source for heart lineages? 2008, Pubmed
Lavery, Wnt6 signaling regulates heart muscle development during organogenesis. 2008, Pubmed , Xenbase
Lian, Robust cardiomyocyte differentiation from human pluripotent stem cells via temporal modulation of canonical Wnt signaling. 2012, Pubmed
Lindsley, Mesp1 coordinately regulates cardiovascular fate restriction and epithelial-mesenchymal transition in differentiating ESCs. 2008, Pubmed
Lindsley, Canonical Wnt signaling is required for development of embryonic stem cell-derived mesoderm. 2006, Pubmed
Liu, Requirement for Wnt3 in vertebrate axis formation. 1999, Pubmed
Mao, LDL-receptor-related protein 6 is a receptor for Dickkopf proteins. 2001, Pubmed , Xenbase
Martin, Wnt/beta-catenin signalling regulates cardiomyogenesis via GATA transcription factors. 2010, Pubmed , Xenbase
Mazzotta, Distinctive Roles of Canonical and Noncanonical Wnt Signaling in Human Embryonic Cardiomyocyte Development. 2016, Pubmed
Monaghan, Dickkopf genes are co-ordinately expressed in mesodermal lineages. 1999, Pubmed , Xenbase
Moody, Segregation of fate during cleavage of frog (Xenopus laevis) blastomeres. 1990, Pubmed , Xenbase
Mukhopadhyay, Dickkopf1 is required for embryonic head induction and limb morphogenesis in the mouse. 2001, Pubmed , Xenbase
Nagy, Wnt-11 signalling controls ventricular myocardium development by patterning N-cadherin and beta-catenin expression. 2010, Pubmed
Nakamura, Tissue- and stage-specific Wnt target gene expression is controlled subsequent to β-catenin recruitment to cis-regulatory modules. 2016, Pubmed , Xenbase
Onizuka, Wnt2 accelerates cardiac myocyte differentiation from ES-cell derived mesodermal cells via non-canonical pathway. 2012, Pubmed
Pandur, Islet1-expressing cardiac progenitor cells: a comparison across species. 2013, Pubmed , Xenbase
Pandur, Wnt-11 activation of a non-canonical Wnt signalling pathway is required for cardiogenesis. 2002, Pubmed , Xenbase
Peterkin, GATA-6 maintains BMP-4 and Nkx2 expression during cardiomyocyte precursor maturation. 2003, Pubmed , Xenbase
Phillips, Dkk1 and Dkk2 regulate epicardial specification during mouse heart development. 2011, Pubmed
Rai, Continuous antagonism by Dkk1 counter activates canonical Wnt signaling and promotes cardiomyocyte differentiation of embryonic stem cells. 2012, Pubmed
Schneider, Wnt antagonism initiates cardiogenesis in Xenopus laevis. 2001, Pubmed , Xenbase
Semënov, Head inducer Dickkopf-1 is a ligand for Wnt coreceptor LRP6. 2001, Pubmed , Xenbase
Session, Genome evolution in the allotetraploid frog Xenopus laevis. 2016, Pubmed , Xenbase
Terami, Wnt11 facilitates embryonic stem cell differentiation to Nkx2.5-positive cardiomyocytes. 2004, Pubmed , Xenbase
Ueno, Biphasic role for Wnt/beta-catenin signaling in cardiac specification in zebrafish and embryonic stem cells. 2007, Pubmed
Wang, ISL1 and JMJD3 synergistically control cardiac differentiation of embryonic stem cells. 2016, Pubmed
Willems, Small-molecule inhibitors of the Wnt pathway potently promote cardiomyocytes from human embryonic stem cell-derived mesoderm. 2011, Pubmed
Zhang, Wnt-mediated repression via bipartite DNA recognition by TCF in the Drosophila hematopoietic system. 2014, Pubmed
Zhou, Modulation of morphogenesis by noncanonical Wnt signaling requires ATF/CREB family-mediated transcriptional activation of TGFbeta2. 2007, Pubmed
