XB-ART-55711
Nat Commun
2019 Feb 18;101:822. doi: 10.1038/s41467-019-08329-4.
Show Gene links
Show Anatomy links
Engineered transfer RNAs for suppression of premature termination codons.
Lueck JD, Yoon JS, Perales-Puchalt A, Mackey AL, Infield DT, Behlke MA, Pope MR, Weiner DB, Skach WR, McCray PB, Ahern CA.
???displayArticle.abstract???
Premature termination codons (PTCs) are responsible for 10-15% of all inherited disease. PTC suppression during translation offers a promising approach to treat a variety of genetic disorders, yet small molecules that promote PTC read-through have yielded mixed performance in clinical trials. Here we present a high-throughput, cell-based assay to identify anticodon engineered transfer RNAs (ACE-tRNA) which can effectively suppress in-frame PTCs and faithfully encode their cognate amino acid. In total, we identify ACE-tRNA with a high degree of suppression activity targeting the most common human disease-causing nonsense codons. Genome-wide transcriptome ribosome profiling of cells expressing ACE-tRNA at levels which repair PTC indicate that there are limited interactions with translation termination codons. These ACE-tRNAs display high suppression potency in mammalian cells, Xenopus oocytes and mice in vivo, producing PTC repair in multiple genes, including disease causing mutations within cystic fibrosis transmembrane conductance regulator (CFTR).
???displayArticle.pubmedLink??? 30778053
???displayArticle.pmcLink??? PMC6379413
???displayArticle.link??? Nat Commun
???displayArticle.grants??? [+]
Species referenced: Xenopus laevis
Genes referenced: ace cftr mhc1-uaa mt-tr trna
???attribute.lit??? ???displayArticles.show???
|
|
Fig. 1. A nonsense mutation suppression screen to identify candidate anticodon edited tRNAs (ACE-tRNAs). a Schematic illustrates requisite interactions of ACE-tRNAs with translational machinery. Following delivery, ACE-tRNAs are recognized by an endogenous aminoacyl-tRNA synthetase (blue shape) and charged (aminoacylated) with their cognate amino acid (blue circle). The aminoacylated ACE-tRNA is recognized by the endogenous elongation factor 1-alpha (red shape), which protects the ACE-tRNA from being de-acylated and delivers the aminoacyl ACE-tRNA to the ribosome (light gray shape) for suppression of a premature termination codon, in this instance UGA. b Individual ACE-tRNAs were cloned into the high throughput cloning nonsense Reporter plasmid using Golden Gate paired with CcdB negative selection. The all-in-one plasmid contains the NLuc luciferase reporter with either a UGA, UAG, or UAA PTC at p.162 between the enzymatic large bit and requisite C-terminal small bit |
|
|
Fig. 2. Screens of ACE-tRNA gene families with the high throughput cloning nonsense mutation reporter platform. The indicated anticodon edited PTC sequences were tested for each ACE-tRNA family that is one nucleotide away from the endogenous anticodon sequence, Supplementary Figure 1. Multiple high performing suppressor tRNA were identified for each class. Data are shown in Log10 scale in terms of normalized NLuc luminescence. Each tRNA dataset were obtained in triplicates and are displayed at average ± SEM. Coded identities and corresponding tRNA sequences are shown in Supplementary Figure 2a and Supplementary Data 1, respectively. Predicted cloverleaf structures for ACE-tRNAs for each family are included in Supplementary Figure 2b. The numerical values and ANOVA statistical analysis are located in Supplementary Data 2, where the order of tRNAs are maintained in top to bottom list form |
|
|
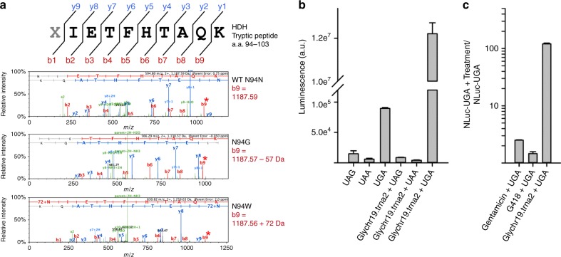
Fig. 3. Cognate encoding and high-fidelity suppression by engineered tRNA. a Tryptic fragment of histidinol dehydrogenase (HDH), where X indicates suppressed PTC codon. MS/MS spectra of the tryptic fragment with masses of indicated y and b ions for WT (top), N94G (middle), and N94W (bottom) HDH. b9 ion mass is shifted by the predicted mass of â57âDa and +72âDa from the WT asparagine, indicating the encoding of cognate amino acids glycine and tryptophan by ACE-tRNAGly and ACE-tRNATrp (Trp-chr17.trna39), respectively. b ACE-TGA - tRNAGly (Glychr19.trna2) selectively suppresses the UGA stop codon in transiently transfected HEK293 cells. c ACE-tRNAGly transfection outperforms both gentamicin (40âµM; nâ=â3) and G418 (140âµM; nâ=â3) following a 48âh incubation in Hek293 cells stably expressing NLuc-UGA. Data is presented as standard error of mean in b and c |
|
|
Fig. 4. Ribosome profiling of ACE-tRNA on transcriptome-wide 3â²UTRs. a Ribosome footprint densities on 3â²UTRs are plotted as log2-fold change for reads of treated cells vs. control (puc57GG empty vector) as described in the materials and methods. Transcripts were grouped by their endogenous UAA, UAG, and UGA stop codons. Each point represents the mean of two replicates for a transcript. Error bars show Meanâ±âSD of the log2-fold changes. b The average log2-fold change of normalized ribosome footprint occupancy was plotted for each nucleotide from â9 to +50 nt surrounding stop codons of transcriptome (18,101 sequences). The cartoon illustrates the ~9 nt offset from the 5â² end of ribosome footprint to the first base position of stop codon in the ribosome E-site. ACE-tRNA genes used for 4à constructs are Trp-chr17.trna39 (UGA), Gly-chr19.trna2 (UGA), Arg-chr9.trna6 (UGA), Gln-chr17.tRNA14 (UAA), and Glu-chr13.trna2 (UAG). Sequences are located in Supplementary Data 1 |
|
|
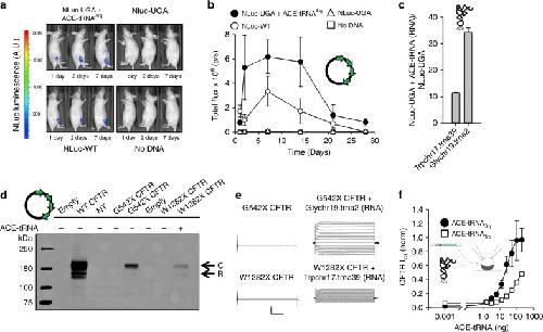
Fig. 5. In vivo delivery and suppression with ACE-tRNA as cDNA and RNA. a Representative images of mice injected with NLuc-UGA with ACE-tRNAArg (Arg-chr9.trna6 UGA) or pUC57 empty vector, NLuc-WT or water in the tibialis anterior muscle followed by electroporation at days 1, 2, and 7 after DNA administration. b Quantification of luminescence emission by the tibialis anterior muscles of the abovementioned mouse groups at different timepoints after DNA injection and electroporation (nâ=â3 mice per group, data are shown as SEM). c Rescued luminesce of stably expressed NLucâUGA following transfection of Trpchr17.trna39cRNA and Glychr19.trna2 RNA transcripts (nâ=â3 for each ACE-tRNA). d Representative western blot analysis of CFTR protein expressed in HEK293 cells 36âh following transfection of WT, G542X, G542Xâ+âGlychr19.trna2, W1282X and W1282Xâ+âTrpchr17.trna39 CFTR cDNA. e Exemplar families of CFTR Cl- current traces recorded using two-electrode voltage-clamp, 36âh following injection with WT, G542X, G542Xâ+âACE-tRNA-Glychr19.trna2, W1282X and W1282Xâ+âACE-tRNA-Trpchr17.trna39 CFTR cRNA. Currents were elicited using 5âmV voltage steps from â60 to +35âmV. The vertical and horizontal scale bars indicate 10âµA and 50âms, respectively. f Dose response of G542X ACE-tRNAGly (filled circles; nâ=â11â19) and W1282X ACE-tRNATrp (open squares; nâ=â17â22) rescue (CFTR Cl- currents elicited at +35âmV were normalized to WT CFTR Cl- currents at +35âmV). ACE-tRNAGly rescue achieves WT-level of expressed CFTR current. Data is presented as standard error of mean for panels c and f |
References [+] :
Afgan,
The Galaxy platform for accessible, reproducible and collaborative biomedical analyses: 2016 update.
2016, Pubmed
Afgan, The Galaxy platform for accessible, reproducible and collaborative biomedical analyses: 2016 update. 2016, Pubmed
Amrani, A faux 3'-UTR promotes aberrant termination and triggers nonsense-mediated mRNA decay. 2004, Pubmed
Arakawa, Negamycin restores dystrophin expression in skeletal and cardiac muscles of mdx mice. 2003, Pubmed
Atkinson, Mutations to nonsense codons in human genetic disease: implications for gene therapy by nonsense suppressor tRNAs. 1994, Pubmed
Ballabio, Lysosomal disorders: from storage to cellular damage. 2009, Pubmed
Bengtson, Role of a ribosome-associated E3 ubiquitin ligase in protein quality control. 2010, Pubmed
Berry, Functional characterization of the eukaryotic SECIS elements which direct selenocysteine insertion at UGA codons. 1993, Pubmed
Berry, Recognition of UGA as a selenocysteine codon in type I deiodinase requires sequences in the 3' untranslated region. 1991, Pubmed
Bladen, The TREAT-NMD DMD Global Database: analysis of more than 7,000 Duchenne muscular dystrophy mutations. 2015, Pubmed
Bonetti, The efficiency of translation termination is determined by a synergistic interplay between upstream and downstream sequences in Saccharomyces cerevisiae. 1995, Pubmed
Brown, The translational termination signal database. 1993, Pubmed
Brown, Sequence analysis suggests that tetra-nucleotides signal the termination of protein synthesis in eukaryotes. 1990, Pubmed
Burke, Suppression of a nonsense mutation in mammalian cells in vivo by the aminoglycoside antibiotics G-418 and paromomycin. 1985, Pubmed
Buvoli, Suppression of nonsense mutations in cell culture and mice by multimerized suppressor tRNA genes. 2000, Pubmed
Chang, beta 0 thalassemia, a nonsense mutation in man. 1979, Pubmed
Chang, The nonsense-mediated decay RNA surveillance pathway. 2007, Pubmed
Cheng, Defective intracellular transport and processing of CFTR is the molecular basis of most cystic fibrosis. 1990, Pubmed
Copeland, A novel RNA binding protein, SBP2, is required for the translation of mammalian selenoprotein mRNAs. 2000, Pubmed
Crowder, Rkr1/Ltn1 Ubiquitin Ligase-mediated Degradation of Translationally Stalled Endoplasmic Reticulum Proteins. 2015, Pubmed
Dai, CRISPR-Cas9 for in vivo Gene Therapy: Promise and Hurdles. 2016, Pubmed
Dalphin, The translational signal database, TransTerm, is now a relational database. 1998, Pubmed
Das, Molecular genetics of palmitoyl-protein thioesterase deficiency in the U.S. 1998, Pubmed
Dixon, NanoLuc Complementation Reporter Optimized for Accurate Measurement of Protein Interactions in Cells. 2016, Pubmed
Du, PTC124 is an orally bioavailable compound that promotes suppression of the human CFTR-G542X nonsense allele in a CF mouse model. 2008, Pubmed
Geslain, Functional analysis of human tRNA isodecoders. 2010, Pubmed
Gilad, Ataxia-telangiectasia: founder effect among north African Jews. 1996, Pubmed
Gogakos, Characterizing Expression and Processing of Precursor and Mature Human tRNAs by Hydro-tRNAseq and PAR-CLIP. 2017, Pubmed
Guydosh, Dom34 rescues ribosomes in 3' untranslated regions. 2014, Pubmed
Hirsh, Tryptophan transfer RNA as the UGA suppressor. 1971, Pubmed
Howard, Aminoglycoside antibiotics restore CFTR function by overcoming premature stop mutations. 1996, Pubmed
Ingolia, The ribosome profiling strategy for monitoring translation in vivo by deep sequencing of ribosome-protected mRNA fragments. 2012, Pubmed
Ingolia, Genome-wide analysis in vivo of translation with nucleotide resolution using ribosome profiling. 2009, Pubmed
Kalatzis, Identification of 14 novel CTNS mutations and characterization of seven splice site mutations associated with cystinosis. 2002, Pubmed
Kim, HISAT: a fast spliced aligner with low memory requirements. 2015, Pubmed
Kotecha, Ototoxicity in vitro: effects of neomycin, gentamicin, dihydrostreptomycin, amikacin, spectinomycin, neamine, spermine and poly-L-lysine. 1994, Pubmed
Krawczak, Human gene mutation database-a biomedical information and research resource. 2000, Pubmed
Laski, Construction, stable transformation, and function of an amber suppressor tRNA gene in Drosophila melanogaster. 1989, Pubmed
Lee, Sequential amplification of cloned DNA as tandem multimers using class-IIS restriction enzymes. 1996, Pubmed
Lefebvre, Identification and characterization of a spinal muscular atrophy-determining gene. 1995, Pubmed
Lowe, tRNAscan-SE On-line: integrating search and context for analysis of transfer RNA genes. 2016, Pubmed
Lowe, tRNAscan-SE: a program for improved detection of transfer RNA genes in genomic sequence. 1997, Pubmed
Major, Tandem termination signals: myth or reality? 2002, Pubmed
Manuvakhova, Aminoglycoside antibiotics mediate context-dependent suppression of termination codons in a mammalian translation system. 2000, Pubmed
Maquat, Unstable beta-globin mRNA in mRNA-deficient beta o thalassemia. 1981, Pubmed
Muthumani, Novel prostate cancer immunotherapy with a DNA-encoded anti-prostate-specific membrane antigen monoclonal antibody. 2017, Pubmed
Palmer, Phenotypic suppression of nonsense mutants in yeast by aminoglycoside antibiotics. 1979, Pubmed
Pan, Mutations in the V2 vasopressin receptor gene are associated with X-linked nephrogenic diabetes insipidus. 1992, Pubmed
Panchal, Partial functional correction of xeroderma pigmentosum group A cells by suppressor tRNA. 1999, Pubmed
Pang, tRNA synthetase: tRNA aminoacylation and beyond. 2014, Pubmed
Pear, Production of high-titer helper-free retroviruses by transient transfection. 1993, Pubmed
Peng, Potential pitfalls of CRISPR/Cas9-mediated genome editing. 2016, Pubmed
Popp, Organizing principles of mammalian nonsense-mediated mRNA decay. 2013, Pubmed
Reiners, Molecular basis of human Usher syndrome: deciphering the meshes of the Usher protein network provides insights into the pathomechanisms of the Usher disease. 2006, Pubmed
Rowe, Cystic fibrosis. 2005, Pubmed
Roy, Ataluren stimulates ribosomal selection of near-cognate tRNAs to promote nonsense suppression. 2016, Pubmed
Sachs, Toeprint analysis of the positioning of translation apparatus components at initiation and termination codons of fungal mRNAs. 2002, Pubmed
Singh, Phenotypic suppression and misreading Saccharomyces cerevisiae. 1979, Pubmed
Smith, Transfer RNA structure and coding specificity. II. A D-arm tertiary interaction that restricts coding range. 1989, Pubmed
Smith, Transfer RNA structure and coding specificity. I. Evidence that a D-arm mutation reduces tRNA dissociation from the ribosome. 1989, Pubmed
Temple, Construction of a functional human suppressor tRNA gene: an approach to gene therapy for beta-thalassaemia. 1982, Pubmed
Vizcaíno, ProteomeXchange provides globally coordinated proteomics data submission and dissemination. 2014, Pubmed
Wang, Improved seamless mutagenesis by recombineering using ccdB for counterselection. 2014, Pubmed
Welch, PTC124 targets genetic disorders caused by nonsense mutations. 2007, Pubmed
Wheeler, Correction of ClC-1 splicing eliminates chloride channelopathy and myotonia in mouse models of myotonic dystrophy. 2007, Pubmed
Wheeler, Reversal of RNA dominance by displacement of protein sequestered on triplet repeat RNA. 2009, Pubmed
Xue, Synthetic aminoglycosides efficiently suppress cystic fibrosis transmembrane conductance regulator nonsense mutations and are enhanced by ivacaftor. 2014, Pubmed
Ye, The pathway by which the yeast protein kinase Snf1p controls acquisition of sodium tolerance is different from that mediating glucose regulation. 2008, Pubmed
