XB-ART-55708
Cell Rep
2019 Feb 19;268:2088-2100.e4. doi: 10.1016/j.celrep.2019.01.102.
Show Gene links
Show Anatomy links
Decoupling the Roles of Cell Shape and Mechanical Stress in Orienting and Cueing Epithelial Mitosis.
Nestor-Bergmann A, Stooke-Vaughan GA, Goddard GK, Starborg T, Jensen OE, Woolner S.
???displayArticle.abstract???
Distinct mechanisms involving cell shape and mechanical force are known to influence the rate and orientation of division in cultured cells. However, uncoupling the impact of shape and force in tissues remains challenging. Combining stretching of Xenopus tissue with mathematical methods of inferring relative mechanical stress, we find separate roles for cell shape and mechanical stress in orienting and cueing division. We demonstrate that division orientation is best predicted by an axis of cell shape defined by the position of tricellular junctions (TCJs), which align with local cell stress rather than tissue-level stress. The alignment of division to cell shape requires functional cadherin and the localization of the spindle orientation protein, LGN, to TCJs but is not sensitive to relative cell stress magnitude. In contrast, proliferation rate is more directly regulated by mechanical stress, being correlated with relative isotropic stress and decoupled from cell shape when myosin II is depleted.
???displayArticle.pubmedLink??? 30784591
???displayArticle.pmcLink??? PMC6381790
???displayArticle.link??? Cell Rep
???displayArticle.grants??? [+]
Wellcome Trust , Biotechnology and Biological Sciences Research Council , 098390/Z/12/Z Wellcome Trust , 105610/Z/14/Z Wellcome Trust
Species referenced: Xenopus laevis
Genes referenced: ctnnb1 fn1 gpsm2 myc myh10 vcl
???displayArticle.morpholinos??? myh10 MO1 vcl MO1
???attribute.lit??? ???displayArticles.show???
|
|
|
|
|
Figure 1. Application of Tensile Force to a Multi-layered Tissue(A) Animal cap tissue was dissected from stage 10 Xenopus laevis embryos and adhered to fibronectin-coated PDMS membranes, and a 35% uniaxial stretch of the membrane was applied.(B) 3View scanning electron micrograph showing that the cultured animal cap tissue is two to three cells thick. Cell shape and divisions were assessed in the apical cell layer.(C) Displacement of nuclei was tracked in a stretched animal cap.(D) Confocal images of the apical cells in unstretched and stretched animal caps (green, GFP-alpha-tubulin; magenta, cherry-histone2B), taken 0 and 90 min after stretch. Representative cells outlined by dashed lines.(E) Rose plot showing orientation of cell shape relative to direction of stretch in unstretched (blue) and stretched (red; measured immediately following stretch) experiments.(F) Cumulative plots of cell circularity in unstretched (blue) and stretched (red; at 0, 30, 60 and 90 min after stretch) animal caps (0 = straight line, 1 = circle). One hundred percent of cells have circularity ≤ 1. Markers are slightly offset for clarity. Error bars represent 95% confidence intervals.(G) Rose plot of division angle relative to direction of stretch for unstretched (blue) and stretched (red) experiments. Kolmogorov-Smirnov test indicates that the unstretched distribution is not significantly different from a uniform distribution, n = 343 divisions, 15 animal caps; Kolmogorov-Smirnov test indicates that stretched distribution is significantly different from uniform, p < 1.4 × 10−9, n = 552 divisions, 17 animal caps.Scale bars, 10 μm in (B), 500 μm in (C), and 50 μm in (D). |
|
|
Figure 2. Cell Division Orientation Is Best Predicted by an Axis of Shape Defined by TCJs(A) Representative image of control cells from an unstretched experiment. Scale bar, 20 μm.(A′) Overlay of segmentation of cells given in (A), with the principal axis of shape characterized by area, perimeter, and junctions drawn in red, blue, and yellow, respectively.(A″) Enlargement of segmented cells from white box drawn in (A′); cells analyzed are outlined by dashed white line.(B) Circularities of 2,035 cells from unstretched experiments, with shape characterized by area, perimeter, and junctions plotted in red, blue, and yellow respectively. Cells have been ordered in descending order of perimeter-based circularity (CP), with the corresponding values of CA and CJ plotted alongside.(C) Rose plot of difference between division angle, θD, and orientation of shape on the basis of perimeter (blue; θshape=θP) and junctions (yellow; θshape=θJ), for cells that satisfy |θP−θJ|≥15°.(D) Rose plot of difference between division angle, θD, and orientation of shape on the basis of area (red; θshape=θA) and junctions (yellow; θshape=θJ), for cells that satisfy |θA−θJ|≥15°.(E) Examples of elongated (top) and round (bottom) cells where division angle (black arrows) is well predicted by the principal axis of shape defined by area (yellow arrows).(F) Rose plot of difference between division angle, θD, and orientation of shape on the basis of perimeter (blue; θshape=θP) and junctions (yellow; θshape=θJ), for round cells that satisfy CA > 0.65.(G) Rose plot of difference between division angle, θD, and orientation of shape on the basis of area (red; θshape=θA) and junctions (yellow; θshape=θJ), for round cells that satisfy CA > 0.65. See also Figure S1.(H) Rose plot of difference between division angle, θD, and orientation of shape on the basis of Minc model when β = 3 (magenta; θshape=θMinc) and junctions (yellow; θshape=θJ) for all cells in stretched and unstretched experiments (n = 599 cells).(I) Rose plot of difference between division angle, θD, and orientation of shape on the basis of Minc model when β = 3 (magenta; θshape=θMinc) and junctions (yellow; θshape=θJ), for cells that satisfy |θMinc−θJ|≥15° (n = 65 cells).(J) Cumulative plot of difference between division angle, θD, and orientation of shape for data shown in (I). |
|
|
Figure 3. Division Orientation Is Better Predicted by Shape Rather Than High Relative Isotropic or Shear Stress(A) Images taken from a confocal time-lapse video of a division in a cell in stretched tissue whose interphase shape (dashed line, 0:00) is oriented with the stretch (horizontal) axis. Cell division aligns with both cell shape and stretch axis.(B) Time-lapse images of an unusual cell in a stretched tissue, whose interphase shape (dashed line, 0:00) is oriented against the stretch axis. Cell division aligns with cell shape but against the stretch axis.(C) Rose plot of difference between division angle, θD, and orientation of shape on the basis of junctions, θJ, for cells from stretched experiments, where θJ was at least 60° divergent to the direction of stretch. Twenty-nine cells satisfied this condition. Kolmogorov-Smirnov test found a significant difference from a uniform distribution (p = 0.022).(D) Representative cells showing classification of cell stress configurations. Red (blue) cells are under net tension (compression), where Peff is positive (negative). Larger (smaller) black arrows indicate the orientation of the principal (secondary) axis of stress, with inward- (outward)-pointing arrows indicating the tension (compression) generated by the cell. Yellow arrows indicate the principal axis of shape defined by cell junctions, which aligns exactly with a principal axis of stress.(E) Fifty simulated cells randomly generated in a periodic box, relaxed to equilibrium with parameters (Λ,Γ) = (−0.259, 0.172), under conditions of zero global stress (Nestor-Bergmann et al., 2018a). Red (blue) cells are under net tension (compression). Principal axis of stress (shape) indicated in black (yellow).(F) Cells from (E) following a 13% area-preserving uniaxial stretch along the x axis.(G) Example segmented cells from an unstretched experiment. Cells in red (blue) are predicted to be under net tension (compression).(H) Cell circularity defined by junctions, CJ, versus |θD−θJ|. Spearman rank correlation coefficient found a significant correlation (p < 3.04 × 10−10). Elongated cells (CJ ≤ 0.65) cluster in blue box, whereas rounded cells (CJ > 0.65) have a more uniform distribution.(I) Rose plot of difference between division angle, θD, and orientation of shape on the basis of junctions, θJ for round (CJ > 0.65; right) and elongated (CJ ≤ 0.65; left) cells shown in (H). Mann-Whitney U test indicated that elongated cells have θJ aligned significantly more with θD than rounded cells (p < 1.64 × 10−8).Scale bars in (A) and (B), 20 μm. All rose plots show percentage of cells.See also Figure S2. |
|
|
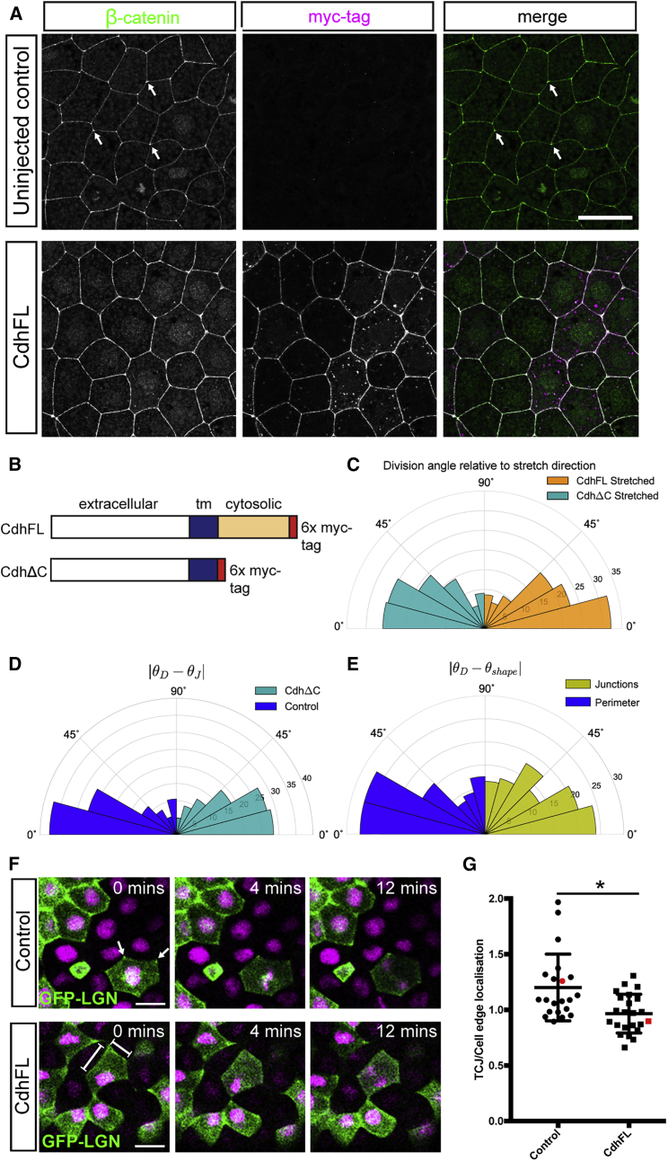
Figure 4. C-Cadherin Is Required to Orient the Mitotic Spindle According to Cell Shape(A) Single confocal slices from immunofluorescent staining for β-catenin (green) and myc-tag (magenta) in uninjected and CdhFL-injected stage 12 embryos (stage matched to time that animal caps are stretched and imaged). Hotspots of β-catenin localization (arrows) are seen at TCJs in controls but are lost when CdhFL is overexpressed.(B) Schematic of Cadherin constructs CdhFL and CdhÎC.(C) Rose plot of division angles, θD, relative to direction of stretch for cells from stretched CdhÎC-injected (411 cells; cyan) and stretched CdhFL-injected experiments (552 cells; orange). CdhFL-injected cells align significantly better with direction of stretch (p < 0.0162, Mann-Whitney U test).(D) Rose plot of difference between division angle, θD, and orientation of shape on the basis of junctions, θJ, for cells from CdhÎC-injected experiments (390 cells; cyan) and control experiments (239 cells; blue). Distributions are significantly different (p < 0.016 Kolmogorov-Smirnov test).(E) Rose plot of difference between division angle, θD, and orientation of shape on the basis of perimeter, θP, (blue) and junctions, θJ, (yellow) for 96 cells from CdhFL-injected experiments that satisfied |θPâθJ|â¥15°. θD aligns significantly better to θP than a random distribution (p < 0.004; Kolmogorov-Smirnov test), but not to θJ.(F) Images from time-lapse videos of control and CdhFL-injected animal cap tissue expressing GFP-LGN in a mosaic fashion. In control cells, GFP-LGN is enriched at TCJs during interphase (arrows), and this localization persists through mitosis. The enrichment of GFP-LGN at TCJs is lost when CdhFL is expressed, with localization spread throughout the cell edge (line).(G) Quantification of GFP-LGN localization at TCJs compared with cell edges in single mitotic cells in animal caps. GFP-LGN is more strongly localized at TCJs compared with cells edges in controls, but this bias is lost in CdhFL-injected tissue (âp < 0.05, Kolmogorov-Smirnov test; n = 21 and 23 mitotic cells from seven and six unrelated animal caps for control and CdhFL, respectively). Error bars represent mean and SD.Red points show quantification for mitotic cells highlighted in (F). Rose plots show percentage of cells. Scale bars, 20 μm.See also Figure S3. |
|
|
Figure 5. Stretching Increases Division RateDividing cells have large area, perimeter, and relative effective pressure.(A) Division rate (percentage of cells entering mitosis per hour) increases in stretched tissue compared with unstretched. Ninety-five percent confidence intervals do not overlap, indicating significant difference. Each point represents the mean division rate from an animal cap.(B) Percentage of cells that have undergone nuclear envelope breakdown (NEB) with respect to time in control stretched (red) and unstretched (blue) experiments from (A). Dashed lines indicate linear lines of best fit; control unstretched experiments have gradient 4.2% cells undergoing division per hour. Stretched experiments have initial gradient 8.1% and then 4.35% cells undergoing division per hour.(C) Comparison of mean area of population of all cells versus dividing cells from unstretched and stretched control experiments. Error bars represent mean and 95% confidence intervals, which do not overlap between the population and dividing cells, indicating a significant difference.(D) Comparison of mean perimeter of population of all cells versus dividing cells from unstretched and stretched control experiments. Error bars represent mean and 95% confidence intervals, which do not overlap between the population and dividing cells, indicating a significant difference.(E) Heatmap showing predicted relative isotropic stress (effective pressure, Peff) of dividing cells from control unstretched experiments. Areas and perimeters have been nondimensionalized using the preferred areas, A˜0, fitted to each experiment in Figure S4C. Polygonal class (number of neighbors) indicated by marker color and style, with (4, 5, 6, 7, 8+) sided cells given in (blue, green, red, purple, yellow). Dashed vertical line represents mean area of all cells. Cells lying in red (blue) regions are under predicted net tension (compression). |
|
|
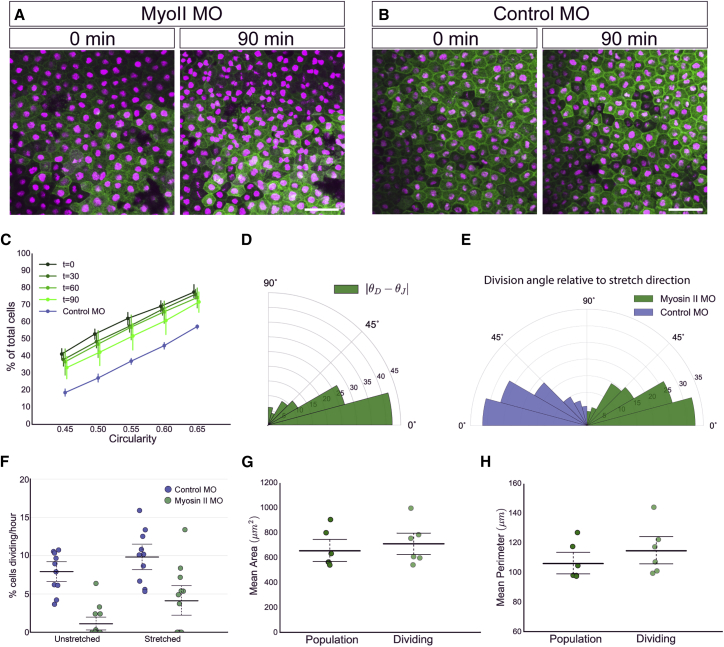
Figure 6. Myosin II MO Cells Maintain Alignment of Division to TCJ Shape, but Have Perturbed Proliferation Rate(A) Images taken from a confocal time-lapse video of stretched myosin II morpholino-injected animal cap explants at 0 and 90 min intervals. Butterfly nuclei seen prominently at 90 min, where nuclei are in contact.(B) Time-lapse images of control morpholino-injected stretched animal cap explants at 0 and 90 min intervals.(C) Cumulative distribution of cell circularity defined by area, CA, in myosin II MO knockdown stretched animal caps (shaded green) at t = 0, 30, 60, and 90 min after stretch. Cumulative distribution for unstretched t = 0 control MO knockdown experiments shown in blue. Error bars represent 95% confidence intervals. Error bars for myosin II MO t = 90 min distribution does not overlap with control MO, indicating a significant difference from unstretched shape. Markers are slightly offset for clarity.(D) Rose plot of difference between division angle, θD, and orientation of shape on the basis of junctions, θJ, for 216 cells from myosin II knockdown stretched experiments. Mann-Whitney U test found significant alignment compared with random (p < 5.72 × 10−15) but no significant difference from equivalent dataset in control stretched experiments. Percentages of cells shown.(E) Rose plot of division angle relative to direction for stretch for control MO (532 cells; blue) and myosin II MO (301 cells; green) experiments. Mann-Whitney U and Kolmogorov-Smirnov tests found no significant difference between the two.(F) Division rate (percentage of total cells entering mitosis per hour) in unstretched and stretched tissue from myosin II MO (green; n = 10 for unstretched and n = 12 for stretched) and control MO (blue; n = 13 for unstretched and n = 10 for stretched) experiments. Error bars represent mean and 95% confidence intervals.(G) Comparison of mean area of population of all cells versus dividing cells from stretched myosin II knockdown experiments. Error bars represent mean and 95% confidence intervals, which overlap, indicating no significant difference.(H) Comparison of mean perimeter of population of all cells versus dividing cells from stretched myosin II knockdown experiments. Error bars represent mean and 95% confidence intervals, which overlap, indicating no significant difference.Scale bars in (A) and (B), 100 μm. |
References [+] :
Benham-Pyle,
Cell adhesion. Mechanical strain induces E-cadherin-dependent Yap1 and β-catenin activation to drive cell cycle entry.
2015, Pubmed
Benham-Pyle, Cell adhesion. Mechanical strain induces E-cadherin-dependent Yap1 and β-catenin activation to drive cell cycle entry. 2015, Pubmed
Bosveld, Epithelial tricellular junctions act as interphase cell shape sensors to orient mitosis. 2016, Pubmed
Bowman, The Drosophila NuMA Homolog Mud regulates spindle orientation in asymmetric cell division. 2006, Pubmed
Brodland, CellFIT: a cellular force-inference toolkit using curvilinear cell boundaries. 2014, Pubmed
Campinho, Tension-oriented cell divisions limit anisotropic tissue tension in epithelial spreading during zebrafish epiboly. 2013, Pubmed
Chiou, Mechanical stress inference for two dimensional cell arrays. 2012, Pubmed
Clark, Stresses at the cell surface during animal cell morphogenesis. 2014, Pubmed
Davidson, Multi-scale mechanics from molecules to morphogenesis. 2009, Pubmed
Effler, Mitosis-specific mechanosensing and contractile-protein redistribution control cell shape. 2006, Pubmed
Farhadifar, The influence of cell mechanics, cell-cell interactions, and proliferation on epithelial packing. 2007, Pubmed
Feroze, Mechanics of blastopore closure during amphibian gastrulation. 2015, Pubmed , Xenbase
Finegan, Tissue tension and not interphase cell shape determines cell division orientation in the Drosophila follicular epithelium. 2019, Pubmed
Fink, External forces control mitotic spindle positioning. 2011, Pubmed
Gloerich, Cell division orientation is coupled to cell-cell adhesion by the E-cadherin/LGN complex. 2017, Pubmed
Gutzman, Non-muscle myosin IIA and IIB differentially regulate cell shape changes during zebrafish brain morphogenesis. 2015, Pubmed
Hart, E-cadherin and LGN align epithelial cell divisions with tissue tension independently of cell shape. 2017, Pubmed
Heasman, A functional test for maternally inherited cadherin in Xenopus shows its importance in cell adhesion at the blastula stage. 1994, Pubmed , Xenbase
Hirata, Actomyosin bundles serve as a tension sensor and a platform for ERK activation. 2015, Pubmed
Hoh, Surface morphology and mechanical properties of MDCK monolayers by atomic force microscopy. 1994, Pubmed
Hutson, Forces for morphogenesis investigated with laser microsurgery and quantitative modeling. 2003, Pubmed
Ishihara, Bayesian inference of force dynamics during morphogenesis. 2012, Pubmed
Jones, Dynein light intermediate chains maintain spindle bipolarity by functioning in centriole cohesion. 2014, Pubmed , Xenbase
Joshi, Live-cell imaging and quantitative analysis of embryonic epithelial cells in Xenopus laevis. 2010, Pubmed , Xenbase
Kanda, Histone-GFP fusion protein enables sensitive analysis of chromosome dynamics in living mammalian cells. 1998, Pubmed
Keller, The cellular basis of epiboly: an SEM study of deep-cell rearrangement during gastrulation in Xenopus laevis. 1980, Pubmed , Xenbase
Keller, An SEM study of cellular morphology, contact, and arrangement, as related to gastrulation inXenopus laevis. 1977, Pubmed , Xenbase
Kiyomitsu, Chromosome- and spindle-pole-derived signals generate an intrinsic code for spindle position and orientation. 2012, Pubmed
Klymkowsky, Whole-mount staining of Xenopus and other vertebrates. 1991, Pubmed , Xenbase
Kremer, Computer visualization of three-dimensional image data using IMOD. 1996, Pubmed
Kurth, Immunocytochemical studies of the interactions of cadherins and catenins in the early Xenopus embryo. 1999, Pubmed , Xenbase
Landsberg, Increased cell bond tension governs cell sorting at the Drosophila anteroposterior compartment boundary. 2009, Pubmed
Lee, Disruption of gastrulation movements in Xenopus by a dominant-negative mutant for C-cadherin. 1995, Pubmed , Xenbase
Legoff, A global pattern of mechanical stress polarizes cell divisions and cell shape in the growing Drosophila wing disc. 2013, Pubmed
Luo, Molecular mechanisms of cellular mechanosensing. 2013, Pubmed
Luxenburg, Developmental roles for Srf, cortical cytoskeleton and cell shape in epidermal spindle orientation. 2011, Pubmed
Mao, Planar polarization of the atypical myosin Dachs orients cell divisions in Drosophila. 2011, Pubmed
Miller, Analysis of the signaling activities of localization mutants of beta-catenin during axis specification in Xenopus. 1997, Pubmed , Xenbase
Minc, Predicting division plane position and orientation. 2012, Pubmed
Minc, Influence of cell geometry on division-plane positioning. 2011, Pubmed
Mishra, Mitochondrial dynamics and inheritance during cell division, development and disease. 2014, Pubmed
Nakagawa, Effect size, confidence interval and statistical significance: a practical guide for biologists. 2007, Pubmed
Nestor-Bergmann, Force and the spindle: mechanical cues in mitotic spindle orientation. 2014, Pubmed
Nestor-Bergmann, Relating cell shape and mechanical stress in a spatially disordered epithelium using a vertex-based model. 2018, Pubmed , Xenbase
Nestor-Bergmann, Mechanical characterization of disordered and anisotropic cellular monolayers. 2018, Pubmed , Xenbase
Pease, Mitotic spindle misorientation in cancer--out of alignment and into the fire. 2011, Pubmed
Petridou, A dominant-negative provides new insights into FAK regulation and function in early embryonic morphogenesis. 2013, Pubmed , Xenbase
Priya, Feedback regulation through myosin II confers robustness on RhoA signalling at E-cadherin junctions. 2015, Pubmed
Quyn, Spindle orientation bias in gut epithelial stem cell compartments is lost in precancerous tissue. 2010, Pubmed
Scarpa, Actomyosin-Driven Tension at Compartmental Boundaries Orients Cell Division Independently of Cell Geometry In Vivo. 2018, Pubmed
Schneider, NIH Image to ImageJ: 25 years of image analysis. 2012, Pubmed
Seldin, NuMA localization, stability, and function in spindle orientation involve 4.1 and Cdk1 interactions. 2013, Pubmed
Skoglund, Convergence and extension at gastrulation require a myosin IIB-dependent cortical actin network. 2008, Pubmed , Xenbase
Sokac, Cdc42-dependent actin polymerization during compensatory endocytosis in Xenopus eggs. 2003, Pubmed , Xenbase
Starborg, Using transmission electron microscopy and 3View to determine collagen fibril size and three-dimensional organization. 2013, Pubmed
Stooke-Vaughan, Xenopus as a model for studies in mechanical stress and cell division. 2017, Pubmed , Xenbase
Streichan, Spatial constraints control cell proliferation in tissues. 2014, Pubmed
Sugimura, Measuring forces and stresses in situ in living tissues. 2016, Pubmed
Théry, Cell distribution of stress fibres in response to the geometry of the adhesive environment. 2006, Pubmed
Vicente-Manzanares, Non-muscle myosin II takes centre stage in cell adhesion and migration. 2009, Pubmed
Williams, Cadherin-9 regulates synapse-specific differentiation in the developing hippocampus. 2011, Pubmed
Woolner, Myosin-10 and actin filaments are essential for mitotic spindle function. 2008, Pubmed , Xenbase
Woolner, Spindle position in symmetric cell divisions during epiboly is controlled by opposing and dynamic apicobasal forces. 2012, Pubmed , Xenbase
Wyatt, Emergence of homeostatic epithelial packing and stress dissipation through divisions oriented along the long cell axis. 2015, Pubmed
Xu, How do changes at the cell level affect the mechanical properties of epithelial monolayers? 2015, Pubmed
