XB-ART-55707
Cell Rep
2019 Feb 19;268:2113-2125.e6. doi: 10.1016/j.celrep.2019.01.086.
Show Gene links
Show Anatomy links
Dynamics of the Eukaryotic Replicative Helicase at Lagging-Strand Protein Barriers Support the Steric Exclusion Model.
Kose HB, Larsen NB, Duxin JP, Yardimci H.
???displayArticle.abstract???
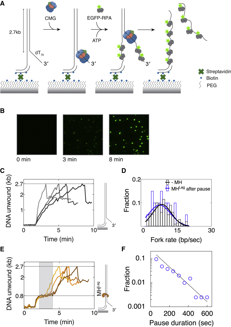
Progression of DNA replication depends on the ability of the replisome complex to overcome nucleoprotein barriers. During eukaryotic replication, the CMG helicase translocates along the leading-strand template and unwinds the DNA double helix. While proteins bound to the leading-strand template efficiently block the helicase, the impact of lagging-strand protein obstacles on helicase translocation and replisome progression remains controversial. Here, we show that CMG and replisome progressions are impaired when proteins crosslinked to the lagging-strand template enhance the stability of duplex DNA. In contrast, proteins that exclusively interact with the lagging-strand template influence neither the translocation of isolated CMG nor replisome progression in Xenopus egg extracts. Our data imply that CMG completely excludes the lagging-strand template from the helicase central channel while unwinding DNA at the replication fork, which clarifies how two CMG helicases could freely cross one another during replication initiation and termination.
???displayArticle.pubmedLink??? 30784593
???displayArticle.pmcLink??? PMC6381796
???displayArticle.link??? Cell Rep
???displayArticle.grants??? [+]
Wellcome Trust , FC001221 Cancer Research UK, FC001221 Medical Research Council , FC001221 Wellcome Trust , 17575 Cancer Research UK, FC001221 Arthritis Research UK
Species referenced: Xenopus laevis
Genes referenced: clock rpa1
???attribute.lit??? ???displayArticles.show???
References [+] :
Abid Ali,
Cryo-EM structures of the eukaryotic replicative helicase bound to a translocation substrate.
2016, Pubmed
Abid Ali, Cryo-EM structures of the eukaryotic replicative helicase bound to a translocation substrate. 2016, Pubmed
Abid Ali, Cryo-EM structure of a licensed DNA replication origin. 2017, Pubmed
Baskin, Copper-free click chemistry for dynamic in vivo imaging. 2007, Pubmed
Bell, Chromosome Duplication in Saccharomyces cerevisiae. 2016, Pubmed
Blow, A role for the nuclear envelope in controlling DNA replication within the cell cycle. 1988, Pubmed , Xenbase
Brüning, Use of streptavidin bound to biotinylated DNA structures as model substrates for analysis of nucleoprotein complex disruption by helicases. 2016, Pubmed
Carney, The excluded DNA strand is SEW important for hexameric helicase unwinding. 2016, Pubmed
Carney, Bacterial DnaB helicase interacts with the excluded strand to regulate unwinding. 2017, Pubmed
Chivers, A streptavidin variant with slower biotin dissociation and increased mechanostability. 2010, Pubmed
Chong, Purification of an MCM-containing complex as a component of the DNA replication licensing system. 1995, Pubmed , Xenbase
Conti, Replication fork velocities at adjacent replication origins are coordinately modified during DNA replication in human cells. 2007, Pubmed
Costa, The structural basis for MCM2-7 helicase activation by GINS and Cdc45. 2011, Pubmed
Coster, Bidirectional eukaryotic DNA replication is established by quasi-symmetrical helicase loading. 2017, Pubmed
Coster, Origin licensing requires ATP binding and hydrolysis by the MCM replicative helicase. 2014, Pubmed
Dewar, The mechanism of DNA replication termination in vertebrates. 2015, Pubmed , Xenbase
Donmez, Coupling of DNA unwinding to nucleotide hydrolysis in a ring-shaped helicase. 2008, Pubmed
Douglas, The mechanism of eukaryotic CMG helicase activation. 2018, Pubmed
Duxin, Repair of a DNA-protein crosslink by replication-coupled proteolysis. 2014, Pubmed , Xenbase
Egelman, Bacteriophage T7 helicase/primase proteins form rings around single-stranded DNA that suggest a general structure for hexameric helicases. 1995, Pubmed
Enemark, Mechanism of DNA translocation in a replicative hexameric helicase. 2006, Pubmed
Evrin, A double-hexameric MCM2-7 complex is loaded onto origin DNA during licensing of eukaryotic DNA replication. 2009, Pubmed , Xenbase
Fili, Visualizing helicases unwinding DNA at the single molecule level. 2010, Pubmed
Foltman, Eukaryotic replisome components cooperate to process histones during chromosome replication. 2013, Pubmed
Fu, Selective bypass of a lagging strand roadblock by the eukaryotic replicative DNA helicase. 2011, Pubmed , Xenbase
Gambus, GINS maintains association of Cdc45 with MCM in replisome progression complexes at eukaryotic DNA replication forks. 2006, Pubmed
Gambus, MCM2-7 form double hexamers at licensed origins in Xenopus egg extract. 2011, Pubmed , Xenbase
Georgescu, Structure of eukaryotic CMG helicase at a replication fork and implications to replisome architecture and origin initiation. 2017, Pubmed
Georgescu, Mechanism of asymmetric polymerase assembly at the eukaryotic replication fork. 2014, Pubmed
Graham, Steric exclusion and wrapping of the excluded DNA strand occurs along discrete external binding paths during MCM helicase unwinding. 2011, Pubmed
Heller, Eukaryotic origin-dependent DNA replication in vitro reveals sequential action of DDK and S-CDK kinases. 2011, Pubmed
Ilves, Activation of the MCM2-7 helicase by association with Cdc45 and GINS proteins. 2010, Pubmed
Jeong, The DNA-unwinding mechanism of the ring helicase of bacteriophage T7. 2004, Pubmed
Jewett, Rapid Cu-free click chemistry with readily synthesized biarylazacyclooctynones. 2010, Pubmed
Kang, Properties of the human Cdc45/Mcm2-7/GINS helicase complex and its action with DNA polymerase epsilon in rolling circle DNA synthesis. 2012, Pubmed
Kang, Multiple functions for Mcm2-7 ATPase motifs during replication initiation. 2014, Pubmed
Kaplan, Mcm4,6,7 uses a "pump in ring" mechanism to unwind DNA by steric exclusion and actively translocate along a duplex. 2003, Pubmed
Kaplan, The 3'-tail of a forked-duplex sterically determines whether one or two DNA strands pass through the central channel of a replication-fork helicase. 2000, Pubmed
Klimasauskas, HhaI methyltransferase flips its target base out of the DNA helix. 1994, Pubmed
Kubota, Identification of the yeast MCM3-related protein as a component of Xenopus DNA replication licensing factor. 1995, Pubmed , Xenbase
Kumar, The DNA (cytosine-5) methyltransferases. 1994, Pubmed
Kurat, Chromatin Controls DNA Replication Origin Selection, Lagging-Strand Synthesis, and Replication Fork Rates. 2017, Pubmed
Labib, How do Cdc7 and cyclin-dependent kinases trigger the initiation of chromosome replication in eukaryotic cells? 2010, Pubmed
Langston, Action of CMG with strand-specific DNA blocks supports an internal unwinding mode for the eukaryotic replicative helicase. 2017, Pubmed
Langston, Mcm10 promotes rapid isomerization of CMG-DNA for replisome bypass of lagging strand DNA blocks. 2017, Pubmed
Larsen, Replication-Coupled DNA-Protein Crosslink Repair by SPRTN and the Proteasome in Xenopus Egg Extracts. 2019, Pubmed , Xenbase
Lebofsky, DNA replication in nucleus-free Xenopus egg extracts. 2009, Pubmed , Xenbase
Lee, Dynamic look at DNA unwinding by a replicative helicase. 2014, Pubmed
Lewis, Single-molecule visualization of Saccharomyces cerevisiae leading-strand synthesis reveals dynamic interaction between MTC and the replisome. 2017, Pubmed
Li, Structure of the eukaryotic MCM complex at 3.8 Å. 2015, Pubmed
Loveland, A general approach to break the concentration barrier in single-molecule imaging. 2012, Pubmed , Xenbase
Lucius, General methods for analysis of sequential "n-step" kinetic mechanisms: application to single turnover kinetics of helicase-catalyzed DNA unwinding. 2003, Pubmed
Lujan, DNA Polymerases Divide the Labor of Genome Replication. 2016, Pubmed
Madine, MCM3 complex required for cell cycle regulation of DNA replication in vertebrate cells. 1995, Pubmed , Xenbase
Mahbubani, DNA replication initiates at multiple sites on plasmid DNA in Xenopus egg extracts. 1992, Pubmed , Xenbase
Moyer, Isolation of the Cdc45/Mcm2-7/GINS (CMG) complex, a candidate for the eukaryotic DNA replication fork helicase. 2006, Pubmed
Muramatsu, CDK-dependent complex formation between replication proteins Dpb11, Sld2, Pol (epsilon}, and GINS in budding yeast. 2010, Pubmed
Nakano, Translocation and stability of replicative DNA helicases upon encountering DNA-protein cross-links. 2013, Pubmed , Xenbase
Nandakumar, Cooperative base pair melting by helicase and polymerase positioned one nucleotide from each other. 2015, Pubmed
Noguchi, Cryo-EM structure of Mcm2-7 double hexamer on DNA suggests a lagging-strand DNA extrusion model. 2017, Pubmed
O'Donnell, The ring-shaped hexameric helicases that function at DNA replication forks. 2018, Pubmed
Petojevic, Cdc45 (cell division cycle protein 45) guards the gate of the Eukaryote Replisome helicase stabilizing leading strand engagement. 2015, Pubmed
Räschle, Mechanism of replication-coupled DNA interstrand crosslink repair. 2008, Pubmed , Xenbase
Remus, Concerted loading of Mcm2-7 double hexamers around DNA during DNA replication origin licensing. 2009, Pubmed
Sheu, Cdc7-Dbf4 phosphorylates MCM proteins via a docking site-mediated mechanism to promote S phase progression. 2006, Pubmed
Sparks, The CMG Helicase Bypasses DNA-Protein Cross-Links to Facilitate Their Repair. 2019, Pubmed , Xenbase
Tanaka, CDK-dependent phosphorylation of Sld2 and Sld3 initiates DNA replication in budding yeast. 2007, Pubmed
Ticau, Single-molecule studies of origin licensing reveal mechanisms ensuring bidirectional helicase loading. 2015, Pubmed
Yang, The Histone Chaperone FACT Contributes to DNA Replication-Coupled Nucleosome Assembly. 2016, Pubmed
Yardimci, Single-molecule analysis of DNA replication in Xenopus egg extracts. 2012, Pubmed , Xenbase
Yardimci, Bypass of a protein barrier by a replicative DNA helicase. 2012, Pubmed
Yardimci, Uncoupling of sister replisomes during eukaryotic DNA replication. 2010, Pubmed , Xenbase
Yeeles, How the Eukaryotic Replisome Achieves Rapid and Efficient DNA Replication. 2017, Pubmed
Zegerman, Phosphorylation of Sld2 and Sld3 by cyclin-dependent kinases promotes DNA replication in budding yeast. 2007, Pubmed
Zhou, CMG-Pol epsilon dynamics suggests a mechanism for the establishment of leading-strand synthesis in the eukaryotic replisome. 2017, Pubmed
