Click here to close
Hello! We notice that you are using Internet Explorer, which is not supported by Xenbase and may cause the site to display incorrectly.
We suggest using a current version of Chrome,
FireFox, or Safari.
Front Endocrinol (Lausanne)
2019 Jan 01;10:11. doi: 10.3389/fendo.2019.00011.
Show Gene links
Show Anatomy links
Gene Expression Program Underlying Tail Resorption During Thyroid Hormone-Dependent Metamorphosis of the Ornamented Pygmy Frog Microhyla fissipes.
Wang S, Liu L, Liu J, Zhu W, Tanizaki Y, Fu L, Bao L, Shi YB, Jiang J.
???displayArticle.abstract??? Thyroid hormone (T3) is essential for vertebrate development, especially during the so-called postembryonic development, a period around birth in mammals when plasma T3 level peaks and many organs mature into their adult form. Compared to embryogenesis, postembryonic development is poorly studied in mammals largely because of the difficulty to manipulate the uterus-enclosed embryos and neonates. Amphibian metamorphosis is independent of maternal influence and can be easily manipulated for molecular and genetic studies, making it a valuable model to study postembryonic development in vertebrates. Studies on amphibian metamorphosis have been largely focused on the two highly related species Xenopus laevis and Xenopus tropicalis. However, adult X. laevis and X. tropicalis animals remain aquatic. This makes important to study metamorphosis in a species in which postmetamorphic frogs live on land. In this regard, the anuran Microhyla fissipes represents an alternative model for developmental and genetic studies. Here we have made use of the advances in sequencing technologies to investigate the gene expression profiles underlying the tail resorption program during metamorphosis in M. fissipes. We first used single molecule real-time sequencing to obtain 67, 939 expressed transcripts in M. fissipes. We next identified 4,555 differentially expressed transcripts during tail resorption by using Illumina sequencing on RNA samples from tails at different metamorphic stages. Bioinformatics analyses revealed that 11 up-regulated KEGG (Kyoto Encyclopedia of Genes and Genomes) pathways and 88 Gene Ontology (GO) terms as well as 21 down-regulated KEGG pathways and 499 GO terms were associated with tail resorption. Our findings suggest that tail resorption in M. fissipes and X. laevis shares many programs. Future investigations on function and regulation of these genes and pathways should help to reveal the mechanisms governing amphibian tail resorption and adaptive evolution from aquatic to terrestrial life. Furthermore, analysis of the M. fissipes model, especially, on the changes in other organs associated with the transition from aquatic to terrestrial living, should help to reveal important mechanistic insights governing mammalian postembryonic developments.
Figure 1. Morphological changes associated with tail resorption during M. fissipes metamorphosis. (A) A representative M. fissipes animal at indicated developmental stages from S39 (around the onset of metamorphosis) to S45 (end of metamorphosis) is shown together with typical age (in days, d) of the animal when reared at 22.9â25.4°C. Shown at the bottom are the corresponding stages of X. laevis animals and their ages when reared at 22â24°C (28), scale bar: 5 cm. (B) Lateral views of the tail at indicated developmental stages.
Figure 3. Venn diagram analyses reveal stage-specific of gene expression. Venn diagrams showing the number of expressed transcripts (FPKM > 0.3) at different stages in the tail during natural metamorphosis. Note that total 50,577 transcripts were expressed in which 33,264 transcripts were expression at all four stages and that each stage had some uniquely expressed transcripts, with S43 having the most. FPKM, fragments per kilobase of exon model per million mapped reads.
Figure 4. Pair-wise comparisons reveal that S43 tail has the most number of differentially expression transcripts (DETs, q < 0.05) during natural metamorphosis. Volcano plot of DETs in the tail for six different comparison groups. X axis represents fold-change (log2FC) of the DETs and the Y axis represents the âlog10padj [adjusted P-value (q-value)] value of the DET, with 0.05 set as the significance cutoff level. Up-regulated DETs are shown in red while down-regulated ones in green; non-significantly DETs are presented in blue.
Figure 5. Venn diagrams of differentially regulated transcripts from pair-wise comparisons show transcript expression profiles at S39-S41 are similar but very different from those at S43. (A) Venn diagrams of DETs between S39 and the other three stages. Note that there were few DETs between S39 and S40 or S41 but much more between stages S39 and S43. (B) Venn diagrams of DETs between two successive stages. Note that there were few DETs between S39 and S40 or between S40 and S41 but much more between S41 and S43, indicating that the gene expression profile changes correlates well with the drastic morphological changes since drastic tail resorption takes place between S41 and S43 (Figure 1). (C) Venn diagrams of DETs between S43 and the other three stages. Note that there were many DETs between S43 and any other stages, including 591 common DETs between S43 and the other three stages.
Figure 6. K-means clustering profile of DETs during tail resorption. A total of 4,555 DETs were grouped into twenty-six clusters based on their developmental regulation patterns. (Note that as there are three possible changes in gene expression between any two stages: up, down and unchanged, there are totally 27 possible clusters among 4 stages. One cluster, i.e., the one with no changes in gene expression among 4 stages, is absent among the DETs.) Each gray line represents one transcript and the average relative expression levels of all transcripts are shown as a blue line. The vertical axis represents the expression level and the horizontal axis shows the four developmental stages. The cluster number is shown as a bold number in the upper left corner and the number in the upper-right corner of each cluster indicates the number of transcripts in the cluster.
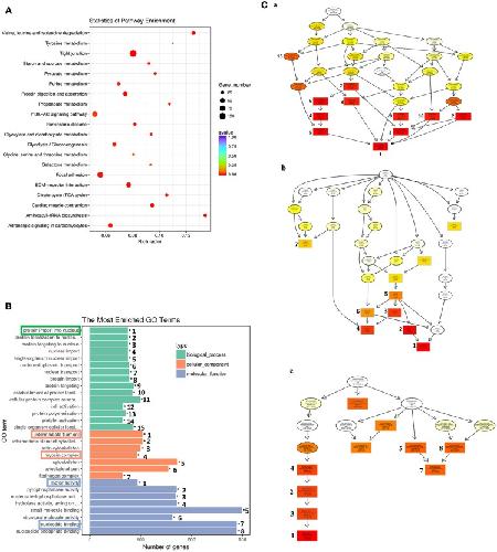
Figure 7. KEGG and GO analyses reveal important down-regulated pathways and GO terms during tail resorption. The 1,596 genes in the down-regulated subcluster-3, 9, 10, 12, 20, 22, 25, in Figure 6, were combined and subjected to GO and KEGG enrichment analyses. Twenty-one significantly enriched (q < 0.05) KEGG pathways (Table S6) and 499 significantly enriched (q < 0.05) GO terms (Table S7) were obtained. (A) Top 20 significantly enriched pathways based on smallest q-value (from the top to the bottom). Rich factor: the number of genes enriched relative to the known number of genes in the same pathway. Red color indicates the significant enriched pathways and the size of the circle corresponds to the known number of genes in the pathway. (B) Top 30 significantly enriched GO terms. Ranking numbers at right site indicate the significant level of the enriched GO terms; boxed ones on the left represent selected GO terms associated with tail resorption. (C) Directed acyclic graph (DAG) displaying the relationship among different GO terms. Each box and circle indicate a GO term and the descriptions inside of which show GO term id, GO description, q-value and the enriched DETs numbers comparison with background gene numbers of indicated GO term from top to bottom. Color depth represents the enrichment degree (red is the most enriched). The numbers next to the color boxes correspond to the GO ranking numbers in B within the three higher level GO terms as shown here: (a) Biological process (shown in green in B) with GO term âprotein import into nucleusâ as the most significantly down-regulated; (b). Cellular component (shown in orange in B) with GO terms âmyosin complexâ and âintermediate filamentâ as the most significantly down-regulated; and (c). Molecular function (shown in blue in B) with the GO term âmotor activityâ as the most significantly down-regulated.
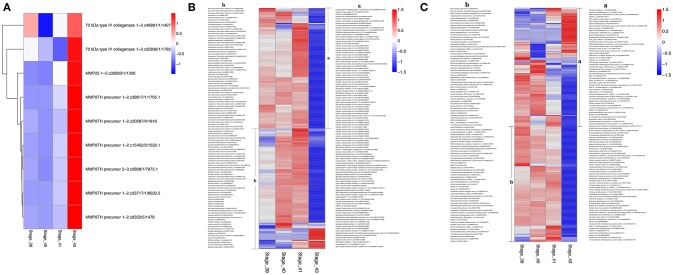
Figure 8. Heatmaps showing coordinated regulation of genes in selected GO terms during tail resorption. The intensity of color indicates relative expression levels. Red to blue corresponds to high to low levels of expression. (A) A heatmap of all transcripts encoding matrix metalloproteinases (MMPs) within the 4,555 DETs. Note that all MMP transcripts were highly upregulated at stage 43, although they were from only three different MMP genes. (B) A heatmap of all transcripts encoding genes related to muscle function within the 4,555 DETs. Note that nearly all were downregulated at stage 43 when tail resorption takes place. (C) A heatmap of all transcripts encoding genes related to mitochondrial function within the 4,555 DETs. Note that nearly all were downregulated at stage 43 when tail resorption takes place.
Figure 9. Selected enriched KEGG pathways among DETs between S41 and S43 during tail resorption. (A) Glycolysis/Gluconeogenesis pathway. Note that nearly all were downregulated between S41 and S43. A rectangle indicates a gene product (an enzyme). The down-regulated genes are shown in green. The light blue genes have no change in expression level. The numbers in the all boxes correspond to the enzyme commission numbers which are associated with a recommended name for the respective enzyme and clear circles indicate metabolic products. (B) Alzheimer's disease pathway. Note that all but one DETs were downregulated. The exception was CASP9, which is important for inducing cell death and not surprisingly upregulated. Green color indicates down-regulated DETs and red represents up-regulated DETs.
Amaya,
A method for generating transgenic frog embryos.
1999, Pubmed,
Xenbase
Amaya,
A method for generating transgenic frog embryos.
1999,
Pubmed
,
Xenbase Brown,
Amphibian metamorphosis.
2007,
Pubmed
,
Xenbase Buchholz,
Dual function model revised by thyroid hormone receptor alpha knockout frogs.
2018,
Pubmed
,
Xenbase Das,
Multiple thyroid hormone-induced muscle growth and death programs during metamorphosis in Xenopus laevis.
2002,
Pubmed
,
Xenbase Das,
Gene expression changes at metamorphosis induced by thyroid hormone in Xenopus laevis tadpoles.
2006,
Pubmed
,
Xenbase Fu,
Genome-wide identification of thyroid hormone receptor targets in the remodeling intestine during Xenopus tropicalis metamorphosis.
2017,
Pubmed
,
Xenbase Fu,
Roles of Matrix Metalloproteinases and ECM Remodeling during Thyroid Hormone-Dependent Intestinal Metamorphosis in Xenopus laevis.
2007,
Pubmed
,
Xenbase Grimaldi,
Mechanisms of thyroid hormone receptor action during development: lessons from amphibian studies.
2013,
Pubmed
,
Xenbase Hackl,
proovread: large-scale high-accuracy PacBio correction through iterative short read consensus.
2014,
Pubmed Hasebe,
Evidence for a cooperative role of gelatinase A and membrane type-1 matrix metalloproteinase during Xenopus laevis development.
2007,
Pubmed
,
Xenbase Hasebe,
Thyroid hormone-induced cell-cell interactions are required for the development of adult intestinal stem cells.
2013,
Pubmed
,
Xenbase Lei,
Generation of gene disruptions by transcription activator-like effector nucleases (TALENs) in Xenopus tropicalis embryos.
2013,
Pubmed
,
Xenbase Li,
RSEM: accurate transcript quantification from RNA-Seq data with or without a reference genome.
2011,
Pubmed Liu,
Research proceedings on amphibian model organisms.
2016,
Pubmed
,
Xenbase Mao,
Automated genome annotation and pathway identification using the KEGG Orthology (KO) as a controlled vocabulary.
2005,
Pubmed Minoche,
Exploiting single-molecule transcript sequencing for eukaryotic gene prediction.
2015,
Pubmed Nakayama,
Cas9-based genome editing in Xenopus tropicalis.
2014,
Pubmed
,
Xenbase Okada,
Molecular and cytological analyses reveal distinct transformations of intestinal epithelial cells during Xenopus metamorphosis.
2015,
Pubmed
,
Xenbase Row,
Tissue-specific transcriptome characterization for developing tadpoles of the northern leopard frog (Lithobates pipiens).
2016,
Pubmed
,
Xenbase Sachs,
Unliganded thyroid hormone receptor function: amphibian metamorphosis got TALENs.
2015,
Pubmed
,
Xenbase Shi,
Thyroid hormone regulation of apoptotic tissue remodeling: implications from molecular analysis of amphibian metamorphosis.
2001,
Pubmed
,
Xenbase Sun,
Expression profiling of intestinal tissues implicates tissue-specific genes and pathways essential for thyroid hormone-induced adult stem cell development.
2013,
Pubmed
,
Xenbase Tata,
Gene expression during metamorphosis: an ideal model for post-embryonic development.
1993,
Pubmed Wang,
Targeted gene disruption in Xenopus laevis using CRISPR/Cas9.
2015,
Pubmed
,
Xenbase Wen,
Regulation of growth rate and developmental timing by Xenopus thyroid hormone receptor α.
2016,
Pubmed
,
Xenbase Xu,
Full-length transcriptome sequences and splice variants obtained by a combination of sequencing platforms applied to different root tissues of Salvia miltiorrhiza and tanshinone biosynthesis.
2015,
Pubmed Young,
Gene ontology analysis for RNA-seq: accounting for selection bias.
2010,
Pubmed Zhao,
Transcriptome profiles of metamorphosis in the ornamented pygmy frog Microhyla fissipes clarify the functions of thyroid hormone receptors in metamorphosis.
2016,
Pubmed
,
Xenbase