XB-ART-55694
Proc Natl Acad Sci U S A
2019 Feb 26;1169:3614-3623. doi: 10.1073/pnas.1803794116.
Show Gene links
Show Anatomy links
Stage-dependent cardiac regeneration in Xenopus is regulated by thyroid hormone availability.
???displayArticle.abstract???
Despite therapeutic advances, heart failure is the major cause of morbidity and mortality worldwide, but why cardiac regenerative capacity is lost in adult humans remains an enigma. Cardiac regenerative capacity widely varies across vertebrates. Zebrafish and newt hearts regenerate throughout life. In mice, this ability is lost in the first postnatal week, a period physiologically similar to thyroid hormone (TH)-regulated metamorphosis in anuran amphibians. We thus assessed heart regeneration in Xenopus laevis before, during, and after TH-dependent metamorphosis. We found that tadpoles display efficient cardiac regeneration, but this capacity is abrogated during the metamorphic larval-to-adult switch. Therefore, we examined the consequence of TH excess and deprivation on the efficiently regenerating tadpole heart. We found that either acute TH treatment or blocking TH production before resection significantly but differentially altered gene expression and kinetics of extracellular matrix components deposition, and negatively impacted myocardial wall closure, both resulting in an impeded regenerative process. However, neither treatment significantly influenced DNA synthesis or mitosis in cardiac tissue after amputation. Overall, our data highlight an unexplored role of TH availability in modulating the cardiac regenerative outcome, and present X. laevis as an alternative model to decipher the developmental switches underlying stage-dependent constraint on cardiac regeneration.
???displayArticle.pubmedLink??? 30755533
???displayArticle.pmcLink??? PMC6397552
???displayArticle.link??? Proc Natl Acad Sci U S A
Species referenced: Xenopus laevis
Genes referenced: col1a1 ctrl fn1 jmjd6 mmp1 mmp11 mmp13 mmp14 mmp2 pdlim7 thibz tnc
???attribute.lit??? ???displayArticles.show???
|
|
Fig. 1. Transient fibrotic response followed by complete ventricle rebuilding after cardiac resection in tadpole heart. (Top) Cardiac resection was performed on prometamorphic NF57 X. laevis tadpoles by dissecting the abdominal skin and opening the pericardium, then removing â¼10â15% of the ventricle toward the apex. Hearts were collected at 1, 3, 14, 30, 50, 90, and 180 dpa. (AâG) PSR histological labeling reveals an intensification of fibrotic connective tissue up to 14 dpa at the site of amputation (labeled in dark red). From 30 dpa up to 90 dpa, the fibrotic zone regressed and progressively disappeared as the ventricle apex regained a normal morphology, and was strongly reduced or undetectable after 90 (F2 and F1, respectively) or 180 dpa (G). (Aâ²âGâ²) Higher magnifications, with dotted lines indicating amputated area and arrows indicating the amputation site. (Scale bars, 100 μm.) |
|
|
Fig. 2. Cardiac regenerative capacity is reduced then permanently lost after metamorphosis. (A) Cardiac resection was performed at different developmental stages before, during, and after TH-dependent metamorphosis: prometamorphic stages (NF57–58), climax (NF61–62), end (NF65–66), and just after metamorphosis (froglet), and in 6-mo-old juveniles. Hearts were collected 6 mpa for metamorphic stages (NF57 to froglet), and ≥1 ypa for juveniles. (B) Using PSR histological staining, hearts were categorized and quantified according to different heart phenotypes observed: fully regenerated (green: no fibrotic tissue present at the amputated site), partially regenerated (orange: fibrotic tissue remaining present at the amputated site), and those displaying an absence of regeneration (red: strong appearance of a fibrotic scar at the amputated site); arrowheads indicate the amputation site. All samples were obtained from more than four independent experiments: NF57–58, n = 4; NF61–62, n = 15; NF65–66, n = 8; froglet, n = 6, juvenile, n = 7. Immunolabeling (C and D) fibronectin (green), tropomyosin (red), and PSR staining (E) of a juvenile heart at 1 ypa (n = 5) displaying a clear presence of invasive fibrotic tissue at the amputation site (arrowhead). Immunolabeling (F) and PSR staining (G) of a juvenile heart at 3.3 ypa (n = 2) still showing a strong presence of fibrotic tissue and, hence, a persistent scar at the amputation site (arrowhead). (Scale bars, 1 mm inC and 0.5 mm in D–G.) |
|
|
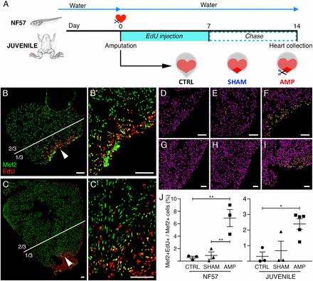
Fig. 3. Increased DNA synthesis is observed in tadpole and juvenile cardiomyocyte nuclei after heart amputation. (A) DNA synthesis in cardiomyocytes was assessed in amputated tadpole and juvenile hearts using EdU treatment for 1 wk (pulse), followed by a 1-wk chase period. (B and C) Immunolabeling with Mef2 antibody (green) and EdU detection (red) at 14 dpa. DNA synthesis in cardiomyocytes, characterized by colabeled Mef2+/EdU+ (yellow) nuclei, are observed in both tadpole (B, and magnification Bâ²) and juvenile hearts (C, and magnification Câ²); arrowheads indicate the areas magnified in Bâ² and Câ². (DâJ) Mef2+ (converted to purple dots) and Mef2+/EdU+ (converted to yellow dots) nuclei were quantified in one-third of the ventricle at the apex for tadpoles (DâF) and juveniles (GâI): white lines define the corresponding one-third area analyzed for the tadpole (B) and the juvenile (JUV) (C) (see SI Appendix, Fig. S5 for remaining two-thirds quantification). Analyses were performed for nonoperated animals (CTRL, D and G), animals operated without (SHAM, E and H) and with ventricular resection (AMP, F and I). The ratio of colabeled nuclei (Mef2+EdU+) over total number of cardiomyocyte nuclei (Mef2+) was calculated (J). All samples were obtained from two independent experiments. n ⥠3 for each group and â¥3 sections were quantified for each sample, and graphed, representing mean with SEM. NF57 values were normally distributed, therefore a one-way ANOVA followed by Sidakâs multiple comparisons test was performed. A normal distribution was not observed for JUV; therefore a nonparametric KruskalâWallis test followed by a Dunnâs multiple comparisons test was performed (*P < 0.05; **P < 0.01). (Scale bars, 100 μm.) |
|
|
Fig. 4. Short TH exposure or deprivation before tadpole heart amputation hinders the regenerative capacity. (A) A ventricular resection was performed on tadpoles following a 3-d TH-pretreatment (T3, 10â10 M) or treated with the goitrogen perchlorate for more than 2 mo. Hearts were analyzed at 30, 90, and 150 dpa and compared with nontreated amputated tadpoles as a control (CTRL). (B) Survival curves for all groups. Significantly increased mortality was observed for T3-treated tadpoles compared with CTRL following amputation, whereas no significant difference in survival up to 150 dpa was seen with perchlorate-treated tadpoles. The time period corresponding to the metamorphosis of the experimented tadpoles are indicated. (C) Fibrosis extent drastically diminished between 30 and 90 dpa in CTRL, but remained significantly present for both T3-treated and perchlorate-treated tadpoles at 90 dpa. (D) Representative immunolabelings for cardiomyocytes (tropomyosin, red), fibrous tissue (fibronectin, green), and nuclei (DAPI, blue) focusing on the cardiac amputation site for untreated CTRL, T3-treated, and perchlorate-treated tadpoles at 30 dpa. Black and white pictures showing only the tropomyosin channel are shown for each heart, facilitating myocardial wall continuity assessment. No gaps in the myocardial wall were observed for CTRL ventricles at 30 dpa, whereas the ventricles of T3-treated and perchlorate-treated tadpoles presented an evident absence of myocardium closure, with numerous gaps observed in the myocardial wall at the amputated site for the T3-treated heart (white arrowheads). (E) Immunolabeling for tropomyosin (red), fibronectin (green), and DAPI-labeled nuclei (blue) showed that compared with untreated CTRL, an invasive fibrotic zone remained detectable at the amputation site at 90 dpa in T3-treated tadpoles and perchlorate-treated tadpoles (arrowheads indicate the amputation site). All data were obtained from more than three independent experiments. n = 74 (CTRL), n = 58 (T3), and n = 47 (Perchlo) and a log-rank (MantelâCox) test was used to compare survival curves (ns, nonsignificant, P > 0.05; ****P < 0.0001). For fibrosis extent and fibronectin immunolabeling: 30 dpa, n = 16 (CTRL), n = 12 (T3), and n = 16 (Perchlo); 90 dpa, n = 11 (CTRL), n = 8 (T3), and n = 11 (Perchlo), and graph represented as box plot showing median with interquartile range. A nonparametric MannâWhitney test was performed for fibrosis extent comparison (ns, nonsignificant, P > 0.05; *P < 0.05; **P < 0.01; ****P < 0.0001). (Scale bars, 100 μm in D and 50 μm in E.) |
|
|
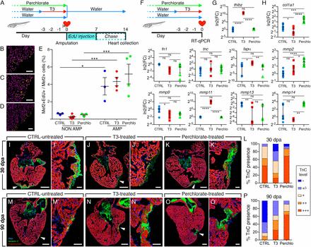
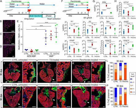
Fig. 5. Short exposure or TH deprivation prior tadpole heart amputation alters extracellular matrix components and not DNA synthesis following injury. (A) Control nontreated and tadpoles either T3-treated or perchlorate-treated were amputated at day 0 and followed the same EdU protocol, as in Fig. 3. Ventricles were analyzed at 14 dpa. (BâE) Mef2+ and Mef2+/EdU+ nuclei quantification was performed for nontreated (B, CTRL), T3-treated (C, T3), and perchlorate-treated (D, Perchlo), for nonamputated (NON AMP) and amputated (AMP) hearts, and the ratio (%) Mef2+EdU+/Mef2+ given for each condition (E). Samples were obtained from three independent experiments. n ⥠3 per group and >3 sections were quantified per sample, and graph represented as mean with SEM. One-way ANOVA followed by Sidakâs multicomparisons test was performed (*P < 0.05; ***P < 0.001). (F) Control untreated, T3-treated, and perchlorate-treated tadpoles were collected at day 0 without amputation and ECM gene expression was quantified. (G) The TH-responsive gene thibz was a positive control, showing a strong induction of its expression in heart treated with T3. (H) The expression of cardiac ECM genes col1a1, fapα, mmp2, mmp9, mmp11, mmp13, and mmp14 showed a differential regulation in T3-treated and perchlorate-treated hearts, excepted tnc and fn1, compared with control hearts. Samples were obtained from >3 independent experiments (CTRL, n = 8; T3, n = 8; Perchlo, n = 6). Fold-change (FC) is shown in log2 scale, respective to CTRL. Data are represented as an aligned dot plot showing median with interquartile range. For normally distributed values (thibz, fn1, col1a1, tnc, mmp1, mmp2, mmp11), a one-way ANOVA followed by Sidakâs multiple comparisons test was performed. For not normal distributions (fapα, mmp9, mmp13, mmp14) a nonparametric KruskalâWallis test followed by a Dunnâs multiple comparisons test was performed. (ns, nonsignificant, P > 0.05; *P < 0.05; **P < 0.01; ***P < 0.001; ****P < 0.0001). (IâP) Impact of pharmacological treatments on TnC presence at the site of amputation at 30 dpa (IâL) and 90 dpa (MâP). Representative images are shown for CTRL untreated, T3-treated, and perchlorate-treated tadpoles as well as a quantification of the staining intensity for TnC with the following color scheme: Absence (â, dark blue), slight staining at the ventricle surface (â/+, blue), weak (+, light orange), average (++, medium orange), and strong presence (+++, dark orange). Arrowheads (IâO) indicate the site of amputation, magnified in (Iâ²âOâ²). Data were obtained from more than three independent experiments: 30 dpa, n = 16 (CTRL), n = 12 (T3), and n = 16 (Perchlo); 90 dpa, n = 11 (CTRL), n = 8 (T3), and n = 11 (Perchlo). [Scale bars: 100 μm (BâD) 200 μm (I, J, K, M, N, and O) and 50 μm (Iâ², Jâ², Kâ², Mâ², Nâ², and Oâ²).] |
References [+] :
Alameddine,
Matrix Metalloproteinases and Tissue Inhibitor of Metalloproteinases in Inflammation and Fibrosis of Skeletal Muscles.
2016, Pubmed
Alameddine, Matrix Metalloproteinases and Tissue Inhibitor of Metalloproteinases in Inflammation and Fibrosis of Skeletal Muscles. 2016, Pubmed
Alvarez-Dolado, Developmental expression of the tenascin-C is altered by hypothyroidism in the rat brain. 1998, Pubmed
Ambrosio, Thyroid hormone signaling and deiodinase actions in muscle stem/progenitor cells. 2017, Pubmed
Bassat, The extracellular matrix protein agrin promotes heart regeneration in mice. 2017, Pubmed
Beck, Beyond early development: Xenopus as an emerging model for the study of regenerative mechanisms. 2009, Pubmed , Xenbase
Bianco, Deiodinases: implications of the local control of thyroid hormone action. 2006, Pubmed
Blau, Re"evolutionary" regenerative medicine. 2011, Pubmed
Bonnans, Remodelling the extracellular matrix in development and disease. 2014, Pubmed
Brown, Amphibian metamorphosis. 2007, Pubmed , Xenbase
Chablais, The regenerative capacity of the zebrafish heart is dependent on TGFβ signaling. 2012, Pubmed
Chattergoon, Thyroid hormone drives fetal cardiomyocyte maturation. 2012, Pubmed
Chen, Decellularized zebrafish cardiac extracellular matrix induces mammalian heart regeneration. 2016, Pubmed
Dentice, The deiodinases and the control of intracellular thyroid hormone signaling during cellular differentiation. 2013, Pubmed
De Vito, Thyroid hormones as modulators of immune activities at the cellular level. 2011, Pubmed
de Vries, The molecular basis of the non-thyroidal illness syndrome. 2015, Pubmed
Frangogiannis, The extracellular matrix in myocardial injury, repair, and remodeling. 2017, Pubmed
Franz, Changes in extra cellular matrix remodelling and re-expression of fibronectin and tenascin-C splicing variants in human myocardial tissue of the right atrial auricle: implications for a targeted therapy of cardiovascular diseases using human SIP format antibodies. 2010, Pubmed
Fujimoto, Expression of matrix metalloproteinase genes in regressing or remodeling organs during amphibian metamorphosis. 2007, Pubmed , Xenbase
Furlow, In vitro and in vivo analysis of the regulation of a transcription factor gene by thyroid hormone during Xenopus laevis metamorphosis. 1999, Pubmed , Xenbase
Gamba, Cardiac regeneration in model organisms. 2014, Pubmed
Gerdes, Thyroid replacement therapy and heart failure. 2010, Pubmed
Godwin, Heart regeneration in the salamander relies on macrophage-mediated control of fibroblast activation and the extracellular landscape. 2017, Pubmed
Goetzl, Matrix metalloproteinases in immunity. 1996, Pubmed
González-Sancho, Inhibition of tenascin-C expression in mammary epithelial cells by thyroid hormone. 1999, Pubmed
Hadj-Sahraoui, Hypothyroidism prolongs mitotic activity in the post-natal mouse brain. 2000, Pubmed
Haubner, Functional Recovery of a Human Neonatal Heart After Severe Myocardial Infarction. 2016, Pubmed
Herdrich, Regenerative healing following foetal myocardial infarction. 2010, Pubmed
Hornung, Inhibition of thyroid hormone release from cultured amphibian thyroid glands by methimazole, 6-propylthiouracil, and perchlorate. 2010, Pubmed , Xenbase
Ito, Differential reparative phenotypes between zebrafish and medaka after cardiac injury. 2014, Pubmed
Jabbar, Thyroid hormones and cardiovascular disease. 2017, Pubmed
Janssen, Cardiac Thyroid Hormone Metabolism and Heart Failure. 2017, Pubmed
Jara, Modulating the function of the immune system by thyroid hormones and thyrotropin. 2017, Pubmed
Laflamme, Heart regeneration. 2011, Pubmed
Lai, Reciprocal analyses in zebrafish and medaka reveal that harnessing the immune response promotes cardiac regeneration. 2017, Pubmed
Leung, Perchlorate, iodine and the thyroid. 2010, Pubmed
Liao, Heart regeneration in adult Xenopus tropicalis after apical resection. 2017, Pubmed , Xenbase
Livak, Analysis of relative gene expression data using real-time quantitative PCR and the 2(-Delta Delta C(T)) Method. 2001, Pubmed
Malyshev, [The recovery process in the fetal rabbit myocardium following mechanical trauma]. 1975, Pubmed
Malyshev, [Regeneration of the myocardium of fetuses and newborn rabbits]. 1977, Pubmed
Marshall, Is adult cardiac regeneration absent in Xenopus laevis yet present in Xenopus tropicalis? 2018, Pubmed , Xenbase
Marshall, Persistent fibrosis, hypertrophy and sarcomere disorganisation after endoscopy-guided heart resection in adult Xenopus. 2017, Pubmed , Xenbase
Mercer, A dynamic spatiotemporal extracellular matrix facilitates epicardial-mediated vertebrate heart regeneration. 2013, Pubmed
Naitoh, Upregulation of matrix metalloproteinase triggers transdifferentiation of retinal pigmented epithelial cells in Xenopus laevis: A Link between inflammatory response and regeneration. 2017, Pubmed , Xenbase
Ng, Hearing loss and retarded cochlear development in mice lacking type 2 iodothyronine deiodinase. 2004, Pubmed
Paris, The history of a developmental stage: metamorphosis in chordates. 2008, Pubmed
Pingitore, Cardioprotection and thyroid hormones. 2016, Pubmed
Pol, Cardiomyocyte-specific inactivation of thyroid hormone in pathologic ventricular hypertrophy: an adaptative response or part of the problem? 2010, Pubmed
Porrello, Transient regenerative potential of the neonatal mouse heart. 2011, Pubmed
Poss, Heart regeneration in zebrafish. 2002, Pubmed
Robert, Comparative and developmental study of the immune system in Xenopus. 2009, Pubmed , Xenbase
Sallin, Acute stress is detrimental to heart regeneration in zebrafish. 2016, Pubmed
Salvatore, Thyroid hormones and skeletal muscle--new insights and potential implications. 2014, Pubmed
Shi, Regulation of extracellular matrix remodeling and cell fate determination by matrix metalloproteinase stromelysin-3 during thyroid hormone-dependent post-embryonic development. 2007, Pubmed , Xenbase
Shimojo, Tenascin-C may accelerate cardiac fibrosis by activating macrophages via the integrin αVβ3/nuclear factor-κB/interleukin-6 axis. 2015, Pubmed
Tietge, Metamorphic inhibition of Xenopus laevis by sodium perchlorate: effects on development and thyroid histology. 2005, Pubmed , Xenbase
Tietge, Early temporal effects of three thyroid hormone synthesis inhibitors in Xenopus laevis. 2010, Pubmed , Xenbase
Tzahor, Cardiac regeneration strategies: Staying young at heart. 2017, Pubmed
Vivien, Evolution, comparative biology and ontogeny of vertebrate heart regeneration. 2016, Pubmed
Wang, Fibronectin is deposited by injury-activated epicardial cells and is necessary for zebrafish heart regeneration. 2013, Pubmed
Xin, Mending broken hearts: cardiac development as a basis for adult heart regeneration and repair. 2013, Pubmed
Yao, Decreased collagen gene expression and absence of fibrosis in thyroid hormone-induced myocardial hypertrophy. Response of cardiac fibroblasts to thyroid hormone in vitro. 1992, Pubmed
Ye, Early Regenerative Capacity in the Porcine Heart. 2018, Pubmed
Yokokawa, Significance of myocardial tenascin-C expression in left ventricular remodelling and long-term outcome in patients with dilated cardiomyopathy. 2016, Pubmed
Zhang, microRNA and thyroid hormone signaling in cardiac and skeletal muscle. 2017, Pubmed
Zogbi, Early postnatal rat ventricle resection leads to long-term preserved cardiac function despite tissue hypoperfusion. 2014, Pubmed
