XB-ART-55688
PLoS Genet
2018 Nov 06;1411:e1007696. doi: 10.1371/journal.pgen.1007696.
Show Gene links
Show Anatomy links
Functional equivalence of germ plasm organizers.
Krishnakumar P, Riemer S, Perera R, Lingner T, Goloborodko A, Khalifa H, Bontems F, Kaufholz F, El-Brolosy MA, Dosch R.
???displayArticle.abstract???
The proteins Oskar (Osk) in Drosophila and Bucky ball (Buc) in zebrafish act as germ plasm organizers. Both proteins recapitulate germ plasm activities but seem to be unique to their animal groups. Here, we discover that Osk and Buc show similar activities during germ cell specification. Drosophila Osk induces additional PGCs in zebrafish. Surprisingly, Osk and Buc do not show homologous protein motifs that would explain their related function. Nonetheless, we detect that both proteins contain stretches of intrinsically disordered regions (IDRs), which seem to be involved in protein aggregation. IDRs are known to rapidly change their sequence during evolution, which might obscure biochemical interaction motifs. Indeed, we show that Buc binds to the known Oskar interactors Vasa protein and nanos mRNA indicating conserved biochemical activities. These data provide a molecular framework for two proteins with unrelated sequence but with equivalent function to assemble a conserved core-complex nucleating germ plasm.
???displayArticle.pubmedLink??? 30399145
???displayArticle.pmcLink??? PMC6219760
???displayArticle.link??? PLoS Genet
Species referenced: Xenopus
Genes referenced: dazl ddx4 fus h2ac21 mmut nos1 nos3 pgc rbpms2 tdrd7 velo1 wdr77
???attribute.lit??? ???displayArticles.show???
|
|
Fig 1. Drosophila Oskar specifies germ cell formation in zebrafish.(A) Scheme of germ cell induction assay. Left panel: Animal view of a 16-cell embryo injected with PGC-reporter into a middle blastomere (blue arrowhead) containing endogenous germ plasm (red dots) or into a somatic cell (corner blastomere; green arrowhead). Right panel: Oblique, dorsal view of a 15-somite stage embryo (18 hours post fertilization, hpf), anterior to the left. Fluorescent germ cells (white arrowhead) emerge by targeting the reporter to a PGC or transforming a somatic cell into a PGC. (B, C) Live 18 hpf embryo after injection of PGC-reporter into a middle (B; 83±2.4%; n = 70) or corner blastomere (C; 31±4.5%; n = 70; p = 0.005). As previously shown, the gfp-nos3âUTR reporter also frequently labeled the midline at this stage [33]. (D, E) Wild-type Buc (aa1-639) reprograms the somatic corner blastomere to the germline (D; wt = 78±2.6%; n = 71), but not mutant Buc (Bucp43). Bucp43 mRNA sequence is identical to wt, but carries a point mutation (Y362STOP) [17] (E; mut = 35±1.6%; n = 68; p = 0.001). (F, G) Xenopus Velo1 acts as a functional homolog (F; 61±3.5%; n = 41) but not zebrafish Ziwi (G). (H, I) Drosophila sOsk induces germ cell formation (H; wt = 78±1.1%; n = 81), but not mutant sOsk084 (aa139-254) (I; mut = 25±8.7%; n = 62; p = 0.01). Scale bar (B-I): 200 μm. (J) Quantification of injection results (three independent experiments for each RNA). Error bars represent standard deviation of the mean. Studentâs t-test; P-value: **<0.01. |
|
|
Fig 2. Buc and Osk induced PGCs express Vasa protein.Lateral view, anterior to the left of area indicated in icon of 18-somite stage embryo after 16-cell assay with wt Buc(1â639) (A-C), mutant Buc(1â361) (D-F) or sOsk (G-I). Embryos were analyzed for GFP (green) and Vasa (red) protein expression. Arrowheads indicate endogenous PGCs (Vasa positive and GFP negative). Scale bar: 20 μm. |
|
|
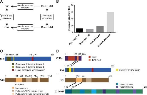
Fig 3. Drosophila Osk and zebrafish Buc display unrelated protein sequences.(A) Strategy for Osk-Buc sequence comparison using first global and local alignment algorithms, then hidden Markov models (HMM) of both proteins to detect remote homologies, and eventually a comparison of HMM to each other. (B) Graph comparing sequence similarity of Buc with short (aa139-606) and long Osk (aa1-606) isoforms based on global pairwise sequence alignments. Alignment of Buc and Drosophila Vasa (Dm Vasa) serves as negative, whereas zebrafish (Zf Vasa) and Dm Vasa as positive control. (C) Scheme of conserved domains in Buc identified by alignments of 14 protein sequences. Conserved motifs in Osk protein. Red line indicates alternative translation initiation of short Osk at Met139. (D) Scheme indicating significant remote sequence similarity based on HMMER analysis for Buc with zebrafish Dazl and for Osk with the Lotus domain of zebrafish Tdrd7. Numbers indicate amino acid positions. |
|
|
Fig 4. Buc and Osk contain intrinsically disordered regions.Predicted protein disorder in (A) Buc, (B) Osk, (C), Vasa, and (D) Ziwi. Disorder disposition (y-axis) plotted against the amino acid residue index (x-axis). Values above the 0.5 threshold (grey bar) show the propensity for disordered regions (bold line). The red line at aa 139 in Osk indicates the alternative translation initiation site for short Oskar. Protein aggregates upon transfection of HEK cells with monomeric GFP (mGFP) fused to (E) Buc, (F) sOsk or (G) unfused. The profiles below the pictures show levels of fluorescent intensity along the line indicated by white dashes. Buc-mGFP (green; H) and Osk-Cherry aggregates (red, I) overlap (J, yellow, white arrowhead). Scale bar (E-J): 10μm. |
|
|
Fig 5. Pharmacological disruption of IDR-interactions leads to partially fragmented Buc-GFP aggregates.(A-C) Balbiani body of living Buc-GFP transgenic oocytes, either before (A), after a 30 min treatment with 5% 1,6-hexanediol (HD) (B), or 30 min after washout of the drug (lateral view, animal to the top). Arrowheads in B and B' indicate Buc-GFP granule outside the Balbiani body. Scale bar (A-C): 20 μm (A'-C'): 2 μm. (D-K) Germ plasm of transgenic Buc-GFP embryos after hexanediol treatment (HD). (D, E) lateral view of living 2-cell embryo as shown in boxed area of icon. Control embryos show unfragmented Buc-GFP aggregates (green) (D arrowhead), whereas 5% hexanediol for 30 min leads to fragmentation(arrowheads). (F) Quantification of embryos with unfragmented Buc-GFP in control (Co; 100±0%; n = 20) and embryos treated for 30 min with hexanediol (HD; 35.0±0.8%; n = 20; p = 0.0065). Student's t-test; P-value: **<0.01. (G, H) lateral view of living 4-cell embryos. Control embryo with unfragmented BucGFP (green, arrowhead), whereas Buc-GFP stays fragmented 30 min after washout of hexanediol (green; arrowheads). Scale bar (D-H): 100 μm. (I-K) Buc-GFP aggregates in 3 hpf embryos transgenic for Buc-eGFP. (I) The morphology of control (Co) and hexanediol-treated embryos (HD). Lateral view, animal to the top. (I', I'') Fragmented Buc-GFP aggregates (white arrowheads) persist until 3 hpf (I') lateral view, (I'') animal view. (J) Treatment with hexanetriol (HT) also leads to fragmented germ plasm (right embryo in J; animal view). Scale bar (I-J): 500 μm. (K) Quantification of germ plasm fragmentation (more than four puncta) at 3 hpf in controls (Co; 2.2±3.9%; n = 45), hexanetriol (HT; 26.3±11.5; n = 45) and hexanediol (HD; 75.5±3.9; n = 45; p = 1.9e-08). Error bars represent standard deviation of the mean. Studentâs t-test; P-value: ***<0.001. (L-N) Protein aggregates upon transfection of HEK cells with (L) Buc(aa1-601)-GFP (50.32±2.95%; n = 70 percentage of transfected cells showing aggregated GFP signal), (M) Buc(aa1-361)-GFP (77.9±8.8%; n = 89) and (N) GFP (0%; n = 81). Scale bar (L-N): 10μm. (O-Q) Buc aggregation in zebrafish embryos. Embryos at 3 hpf after injection of mRNA encoding wt Buc(aa1-639)-eGFP (O), Buc(aa1-601)-eGFP (P) or eGFP(Q) at the one cell stage (lateral view, animal to the top). Scale bar (O-Q): 200 μm. Note the aggregation of wt Buc (aa1-639) and Buc (aa1-601) compared to GFP (insets; 25x magnification of stippled box). (R-U) IDRs are not sufficient for germ cell induction. Embryos form germ cells (white arrowheads) after injection with wt buc mRNA (aa 1â639) (R; 76.6±2.3%; n = 60), but less with mutant Buc (K; aa1-601) containing most IDRs (S; 35.9±2.6%; n = 60; p = 0.04) or an unrelated IDP (human FUS; T; 0±0; n = 26). Scale bar (J-L): 200 μm. (I) Quantification of injection results (three independent experiments for each RNA). Error bars represent standard deviation of the mean. Studentâs t-test; P-value: *<0.05. |
|
|
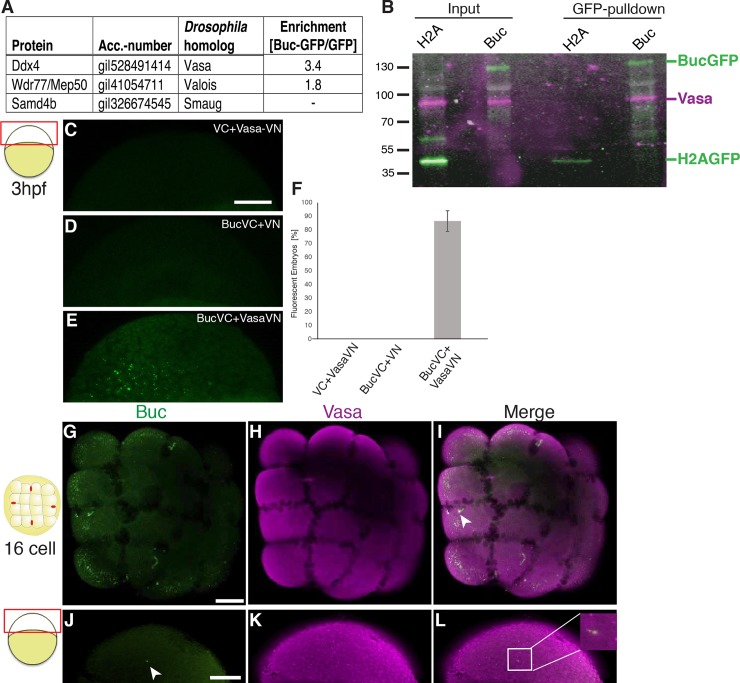
Fig 6. Buc binds zebrafish Vasa.(A) Zebrafish homologs of known Oskar binding proteins in the Buc-interactome detected Vasa (Ddx4) and Valois (Wdr77/Mep50), but not Smaug (Samd4b). Enrichment indicates the ratio of unique peptide counts after Buc-GFP pulldown to GFP-control samples. (B) Buc binds to Vasa in vivo during germ cell specification. Immunoprecipitations from 3 hpf H2A-GFP (42 kD) or Buc-GFP (130 kD) transgenic embryos blotted with GFP (green) and Vasa (magenta) (input = 20% of pulldown). (C-F) Buc and Vasa interact in bimolecular fluorescent complementation assays (BiFC). (C-E) live embryos at 3 hpf as indicated by the cartoon on the left, are not fluorescent (green) upon injection of mRNA encoding VC with Vasa-VN (C; 0±0%; n = 67) or Buc-VC with VN (D; 0±0%; n = 56), but form fluorescent Venus protein with Buc-VC and Vasa-VN (E; 86.5±7.5%; n = 53). Scale bar (C-E): 100 μm. (F) Quantification of BiFC assay (three independent experiments for each RNA). Error bars represent standard deviation of the mean. (G-L) Immunostaining of 16-cell stage (G-I) or 3 hpf (J-L) embryo as indicated by the cartoon on the left showing expression of Buc (green) and Vasa (magenta), inset in (L) shows a 10x magnification of the boxed area. Scale bar (G-L): 200μm. |
|
|
Fig 7. Zebrafish Vasa induces germ cells and binds to Drosophila Osk.(A-C) 16-cell assay showing germ cell formation (white arrowhead) after injection with vasa mRNA (A; 73.9±5.3%; n = 60; p = 0.01) but not with hermes (B; 22.9±4.8%; n = 60). Scale bar (A, B 200 μm (C) Quantification of injection results (three independent experiments for each RNA). Error bars represent standard deviation of the mean. Studentâs t-test; P-value: **<0.01. (D) Western blot of Buc-GFP, Osk-GFP, and GFP-control together with Vasa after in vitro translation (input = 40% of pulldown) and after GFP-pulldown. Vasa (upper panel, magenta in merged panel) interacts with Buc and Osk, but not GFP controls (middle panel, green in merged panel). (M: molecular weight marker lane) (E) Western blot of Buc-GFP, Bucp43-GFP (1â361), and Bucp106-GFP (1â601) (middle panel, green in merged panel) together with Vasa (upper panel, magenta in merged panel) after in vitro translation (input = 40% of pulldown) and after GFP-pulldown. Vasa interacts with Buc, Buc(1â361) and Buc(1â601). |
|
|
Fig 8. Buc interacts with RNA.(A) RT-PCR of zebrafish nanos3, SV40, human EF1α and human 18S rRNA after GFP-pulldown (IP) of HEK293 cells either untransfected (-) or transfected with GFP, Osk-GFP or Buc-GFP together with Cherry-nos-3'UTR and Cherry-SV40-3'UTR. RNA levels before GFP-pulldown (Input) show endogenous 18S rRNA and EF1α mRNA, and transfected Cherry-nos-3'UTR and Cherry-SV40-3'UTR. nos3-3'UTR is detected in Osk and Buc samples after GFP-pulldown (IP).âRT: RNA without reverse transcriptase control. (B) Buc(1â361)-GFP does not pulldown nos3-3'UTR. Cherry-nos-3âUTR (+), alone or cotransfected with Osk-GFP, Buc-GFP or Buc(1â361)-GFP including SV40-3'-UTR. (C) RNase treatment (+) prior to GFP pulldown of in vitro translated protein does not disrupt Buc-Vasa interaction. (D) Model for germ plasm formation. Single Buc or Osk molecules (red) aggregate through weak interactions of their intrinsically disordered regions (hooks and loops), until a threshold concentration is reached. This leads to a liquid-liquid phase separation (red haze) to form hydrogel-like germ plasm. The aggregate then recruits Vasa protein (blue) and nanos mRNA (green). |
References [+] :
Aguero, Mechanisms of Vertebrate Germ Cell Determination. 2017, Pubmed , Xenbase
Alberti, The wisdom of crowds: regulating cell function through condensed states of living matter. 2017, Pubmed
Anantharaman, OST-HTH: a novel predicted RNA-binding domain. 2010, Pubmed
Anne, Targeting and anchoring Tudor in the pole plasm of the Drosophila oocyte. 2010, Pubmed
Arkov, Building RNA-protein granules: insight from the germline. 2010, Pubmed
Babu, The contribution of intrinsically disordered regions to protein function, cellular complexity, and human disease. 2016, Pubmed
Bardsley, Distribution of tudor protein in the Drosophila embryo suggests separation of functions based on site of localization. 1993, Pubmed
Bayer, Structure determination of the small ubiquitin-related modifier SUMO-1. 1998, Pubmed
Boke, Amyloid-like Self-Assembly of a Cellular Compartment. 2016, Pubmed , Xenbase
Bolognesi, A Concentration-Dependent Liquid Phase Separation Can Cause Toxicity upon Increased Protein Expression. 2016, Pubmed
Bontems, Efficient mutation identification in zebrafish by microarray capturing and next generation sequencing. 2011, Pubmed
Bontems, Bucky ball organizes germ plasm assembly in zebrafish. 2009, Pubmed
Boswell, tudor, a gene required for assembly of the germ plasm in Drosophila melanogaster. 1985, Pubmed
Braat, Vasa protein expression and localization in the zebrafish. 2000, Pubmed , Xenbase
Brangwynne, Germline P granules are liquid droplets that localize by controlled dissolution/condensation. 2009, Pubmed
Breitwieser, Oskar protein interaction with Vasa represents an essential step in polar granule assembly. 1996, Pubmed
Brown, Evolution and disorder. 2011, Pubmed
Callebaut, LOTUS, a new domain associated with small RNA pathways in the germline. 2010, Pubmed
Campbell, Kinesin-1 interacts with Bucky ball to form germ cells and is required to pattern the zebrafish body axis. 2015, Pubmed
Chang, Localization of RNAs to the mitochondrial cloud in Xenopus oocytes through entrapment and association with endoplasmic reticulum. 2004, Pubmed , Xenbase
Chothia, Proteins. One thousand families for the molecular biologist. 1992, Pubmed
Claussen, Xvelo1 uses a novel 75-nucleotide signal sequence that drives vegetal localization along the late pathway in Xenopus oocytes. 2004, Pubmed , Xenbase
Dahanukar, Smaug, a novel RNA-binding protein that operates a translational switch in Drosophila. 1999, Pubmed
Davey, Attributes of short linear motifs. 2012, Pubmed
Doolittle, Similar amino acid sequences: chance or common ancestry? 1981, Pubmed
Dosch, Next generation mothers: Maternal control of germline development in zebrafish. 2015, Pubmed
Dosch, Maternal control of vertebrate development before the midblastula transition: mutants from the zebrafish I. 2004, Pubmed
Dyson, Intrinsically unstructured proteins and their functions. 2005, Pubmed
Eddy, Accelerated Profile HMM Searches. 2011, Pubmed
Elhaik, The "inverse relationship between evolutionary rate and age of mammalian genes" is an artifact of increased genetic distance with rate of evolution and time of divergence. 2006, Pubmed
Ephrussi, Oskar organizes the germ plasm and directs localization of the posterior determinant nanos. 1991, Pubmed
Ephrussi, Induction of germ cell formation by oskar. 1992, Pubmed
Escobar-Aguirre, Microtubule-actin crosslinking factor 1 (Macf1) domain function in Balbiani body dissociation and nuclear positioning. 2017, Pubmed
Ewen-Campen, The molecular machinery of germ line specification. 2010, Pubmed
Extavour, Mechanisms of germ cell specification across the metazoans: epigenesis and preformation. 2003, Pubmed
Farías-Rico, Evolutionary relationship of two ancient protein superfolds. 2014, Pubmed
Flaherty, Similarity of the three-dimensional structures of actin and the ATPase fragment of a 70-kDa heat shock cognate protein. 1991, Pubmed
Forman-Kay, From sequence and forces to structure, function, and evolution of intrinsically disordered proteins. 2013, Pubmed
Galperin, Analogous enzymes: independent inventions in enzyme evolution. 1998, Pubmed
Graff, Xenopus Mad proteins transduce distinct subsets of signals for the TGF beta superfamily. 1996, Pubmed , Xenbase
Gross-Thebing, The Vertebrate Protein Dead End Maintains Primordial Germ Cell Fate by Inhibiting Somatic Differentiation. 2017, Pubmed
Gruidl, Multiple potential germ-line helicases are components of the germ-line-specific P granules of Caenorhabditis elegans. 1996, Pubmed
Gupta, Microtubule actin crosslinking factor 1 regulates the Balbiani body and animal-vegetal polarity of the zebrafish oocyte. 2010, Pubmed , Xenbase
Gustafson, Vasa genes: emerging roles in the germ line and in multipotent cells. 2010, Pubmed
Han, Cell-free formation of RNA granules: bound RNAs identify features and components of cellular assemblies. 2012, Pubmed
Hanazawa, PGL proteins self associate and bind RNPs to mediate germ granule assembly in C. elegans. 2011, Pubmed
Hartung, Zebrafish vasa is required for germ-cell differentiation and maintenance. 2014, Pubmed
Harvey, Visualisation and quantification of morphogen gradient formation in the zebrafish. 2009, Pubmed
Heim, Oocyte polarity requires a Bucky ball-dependent feedback amplification loop. 2014, Pubmed
Hill, Sequence conservation in families whose members have little or no sequence similarity: the four-helical cytokines and cytochromes. 2002, Pubmed
Houwing, A role for Piwi and piRNAs in germ cell maintenance and transposon silencing in Zebrafish. 2007, Pubmed
Hu, Visualization of interactions among bZIP and Rel family proteins in living cells using bimolecular fluorescence complementation. 2002, Pubmed
Hultqvist, Emergence and evolution of an interaction between intrinsically disordered proteins. 2017, Pubmed
Hyman, Liquid-liquid phase separation in biology. 2014, Pubmed
Järvelin, The new (dis)order in RNA regulation. 2016, Pubmed
Jeske, The Crystal Structure of the Drosophila Germline Inducer Oskar Identifies Two Domains with Distinct Vasa Helicase- and RNA-Binding Activities. 2015, Pubmed
Jeske, The LOTUS domain is a conserved DEAD-box RNA helicase regulator essential for the recruitment of Vasa to the germ plasm and nuage. 2017, Pubmed
Juliano, A conserved germline multipotency program. 2010, Pubmed
Kato, Cell-free formation of RNA granules: low complexity sequence domains form dynamic fibers within hydrogels. 2012, Pubmed
Kaufman, rbpms2 functions in Balbiani body architecture and ovary fate. 2018, Pubmed
Kawasaki, The PGL family proteins associate with germ granules and function redundantly in Caenorhabditis elegans germline development. 2004, Pubmed
Kawasaki, PGL-1, a predicted RNA-binding component of germ granules, is essential for fertility in C. elegans. 1998, Pubmed
Kim-Ha, oskar mRNA is localized to the posterior pole of the Drosophila oocyte. 1991, Pubmed
Kloc, Elaboration of the messenger transport organizer pathway for localization of RNA to the vegetal cortex of Xenopus oocytes. 1996, Pubmed , Xenbase
Knaut, Zebrafish vasa RNA but not its protein is a component of the germ plasm and segregates asymmetrically before germline specification. 2000, Pubmed
Köprunner, A zebrafish nanos-related gene is essential for the development of primordial germ cells. 2001, Pubmed
Kosaka, Spatiotemporal localization of germ plasm RNAs during zebrafish oogenesis. 2007, Pubmed , Xenbase
Kroschwald, Promiscuous interactions and protein disaggregases determine the material state of stress-inducible RNP granules. 2015, Pubmed
Kuznicki, Combinatorial RNA interference indicates GLH-4 can compensate for GLH-1; these two P granule components are critical for fertility in C. elegans. 2000, Pubmed
Lasko, The DEAD-box helicase Vasa: evidence for a multiplicity of functions in RNA processes and developmental biology. 2013, Pubmed , Xenbase
Lavial, Ectopic expression of Cvh (Chicken Vasa homologue) mediates the reprogramming of chicken embryonic stem cells to a germ cell fate. 2009, Pubmed
Lehmann, Germ Plasm Biogenesis--An Oskar-Centric Perspective. 2016, Pubmed
Link, Identification of regulators of germ layer morphogenesis using proteomics in zebrafish. 2006, Pubmed
Liu, The C. elegans SYS-1 protein is a bona fide beta-catenin. 2008, Pubmed
Lynch, Nonsyndromic deafness DFNA1 associated with mutation of a human homolog of the Drosophila gene diaphanous. 1997, Pubmed
Maegawa, Zebrafish DAZ-like protein controls translation via the sequence 'GUUC'. 2002, Pubmed
Mahowald, Assembly of the Drosophila germ plasm. 2001, Pubmed
Markussen, Translational control of oskar generates short OSK, the isoform that induces pole plasma assembly. 1995, Pubmed
Marlow, Bucky ball functions in Balbiani body assembly and animal-vegetal polarity in the oocyte and follicle cell layer in zebrafish. 2008, Pubmed
McLysaght, Open questions in the study of de novo genes: what, how and why. 2016, Pubmed
Mikhaleva, Beyond the Transport Function of Import Receptors: What's All the FUS about? 2018, Pubmed
Müller, SUMO, ubiquitin's mysterious cousin. 2001, Pubmed
Nesvizhskii, Computational and informatics strategies for identification of specific protein interaction partners in affinity purification mass spectrometry experiments. 2012, Pubmed
Nijjar, Protein interactions in Xenopus germ plasm RNP particles. 2013, Pubmed , Xenbase
Nijjar, Localisation of RNAs into the germ plasm of vitellogenic Xenopus oocytes. 2013, Pubmed , Xenbase
Nishida, Respective functions of two distinct Siwi complexes assembled during PIWI-interacting RNA biogenesis in Bombyx germ cells. 2015, Pubmed
Notredame, T-Coffee: A novel method for fast and accurate multiple sequence alignment. 2000, Pubmed
Nott, Phase transition of a disordered nuage protein generates environmentally responsive membraneless organelles. 2015, Pubmed
Oh, RNA Localization in the Vertebrate Oocyte: Establishment of Oocyte Polarity and Localized mRNA Assemblages. 2017, Pubmed , Xenbase
Oldfield, Intrinsically disordered proteins and intrinsically disordered protein regions. 2014, Pubmed
Pauls, A zebrafish histone variant H2A.F/Z and a transgenic H2A.F/Z:GFP fusion protein for in vivo studies of embryonic development. 2001, Pubmed
Peng, Length-dependent prediction of protein intrinsic disorder. 2006, Pubmed
Peterson, Estimating metazoan divergence times with a molecular clock. 2004, Pubmed
Quan, The evolution of insect germline specification strategies. 2016, Pubmed
Raz, The function and regulation of vasa-like genes in germ-cell development. 2000, Pubmed
Ribbeck, The permeability barrier of nuclear pore complexes appears to operate via hydrophobic exclusion. 2002, Pubmed
Riemer, A functional Bucky ball-GFP transgene visualizes germ plasm in living zebrafish. 2015, Pubmed
Roovers, Tdrd6a Regulates the Aggregation of Buc into Functional Subcellular Compartments that Drive Germ Cell Specification. 2018, Pubmed
Saha, Polar Positioning of Phase-Separated Liquid Compartments in Cells Regulated by an mRNA Competition Mechanism. 2016, Pubmed
Schisa, Analysis of RNA associated with P granules in germ cells of C. elegans adults. 2001, Pubmed
Schisa, New insights into the regulation of RNP granule assembly in oocytes. 2012, Pubmed , Xenbase
Škugor, Multiplicity of Buc copies in Atlantic salmon contrasts with loss of the germ cell determinant in primates, rodents and axolotl. 2016, Pubmed , Xenbase
Smith, Spatial patterning of P granules by RNA-induced phase separation of the intrinsically-disordered protein MEG-3. 2016, Pubmed
Smith, Overexpression of oskar directs ectopic activation of nanos and presumptive pole cell formation in Drosophila embryos. 1992, Pubmed
Söding, The HHpred interactive server for protein homology detection and structure prediction. 2005, Pubmed
Strome, Specifying and protecting germ cell fate. 2015, Pubmed
Subramaniam, nos-1 and nos-2, two genes related to Drosophila nanos, regulate primordial germ cell development and survival in Caenorhabditis elegans. 1999, Pubmed
Suyama, The actin-binding protein Lasp promotes Oskar accumulation at the posterior pole of the Drosophila embryo. 2009, Pubmed
Swartz, Germ Line Versus Soma in the Transition from Egg to Embryo. 2015, Pubmed
Theusch, Separate pathways of RNA recruitment lead to the compartmentalization of the zebrafish germ plasm. 2006, Pubmed
Tompa, Intrinsically disordered proteins: a 10-year recap. 2012, Pubmed
Toretsky, Assemblages: functional units formed by cellular phase separation. 2014, Pubmed
Updike, P granules extend the nuclear pore complex environment in the C. elegans germ line. 2011, Pubmed
Voronina, RNA granules in germ cells. 2011, Pubmed
Wenda, Distinct Roles of RNA Helicases MVH and TDRD9 in PIWI Slicing-Triggered Mammalian piRNA Biogenesis and Function. 2017, Pubmed
Xiol, RNA clamping by Vasa assembles a piRNA amplifier complex on transposon transcripts. 2014, Pubmed
Xue, PONDR-FIT: a meta-predictor of intrinsically disordered amino acids. 2010, Pubmed
Yajima, The DEAD-box RNA helicase Vasa functions in embryonic mitotic progression in the sea urchin. 2011, Pubmed
Yang, Structure of Drosophila Oskar reveals a novel RNA binding protein. 2015, Pubmed
Yoon, Zebrafish vasa homologue RNA is localized to the cleavage planes of 2- and 4-cell-stage embryos and is expressed in the primordial germ cells. 1997, Pubmed
Zearfoss, Hermes is a localized factor regulating cleavage of vegetal blastomeres in Xenopus laevis. 2004, Pubmed , Xenbase
Zhang, RNA Controls PolyQ Protein Phase Transitions. 2015, Pubmed
