Click here to close
Hello! We notice that you are using Internet Explorer, which is not supported by Xenbase and may cause the site to display incorrectly.
We suggest using a current version of Chrome,
FireFox, or Safari.
???displayArticle.abstract???
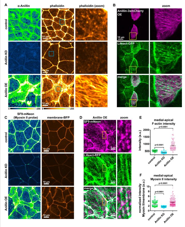
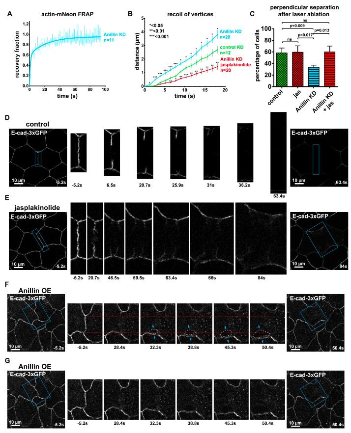
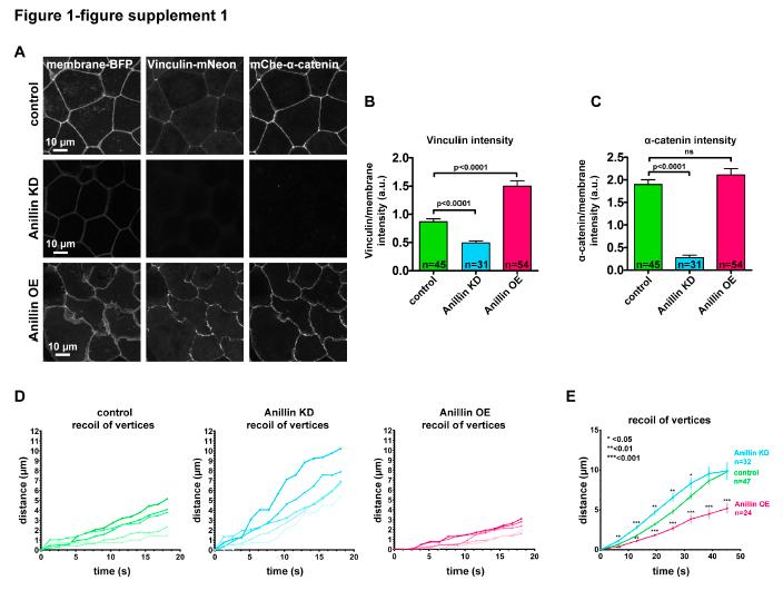
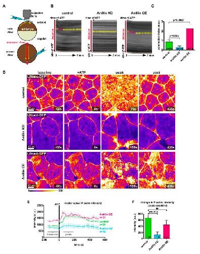
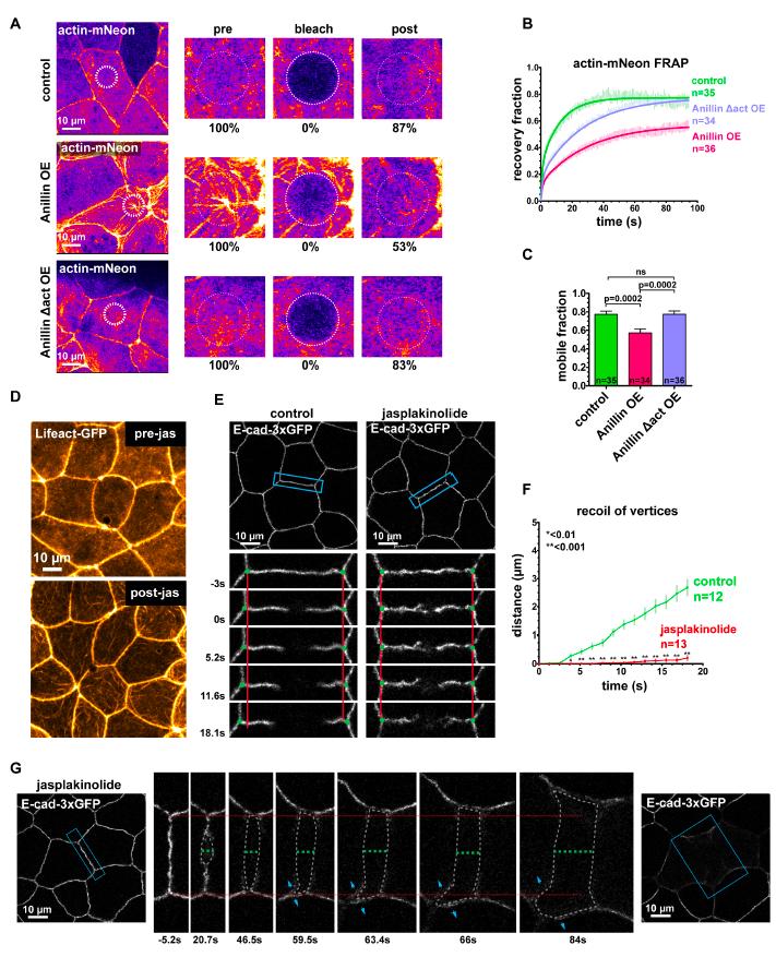
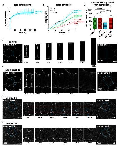
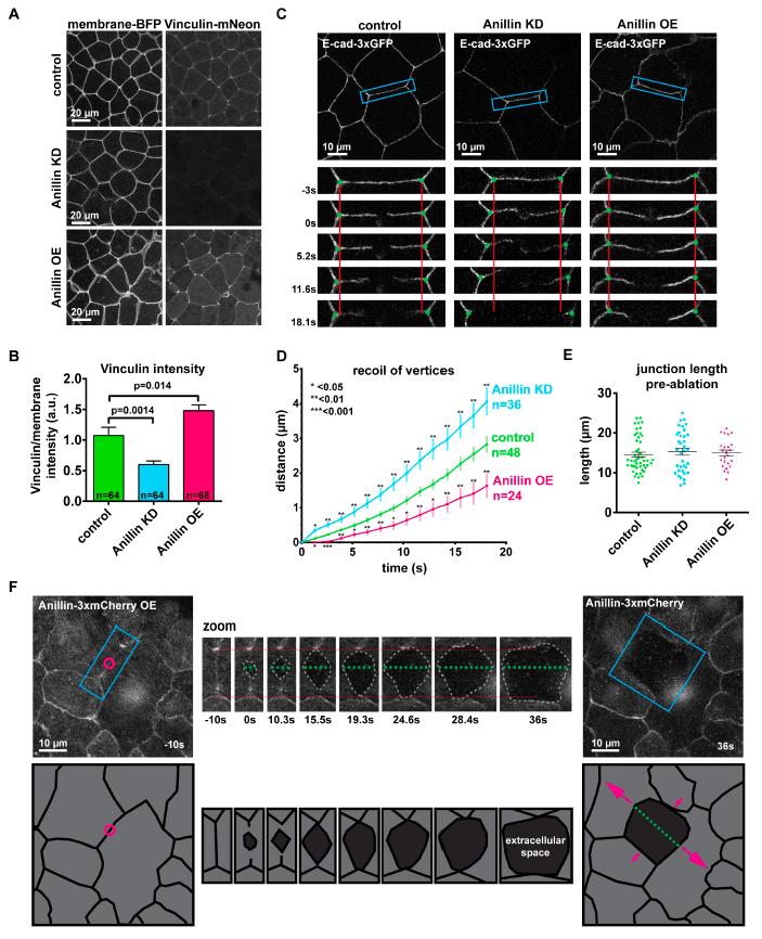
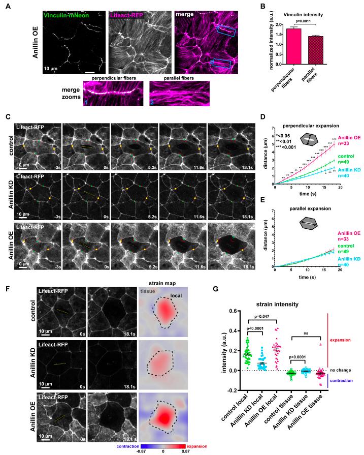
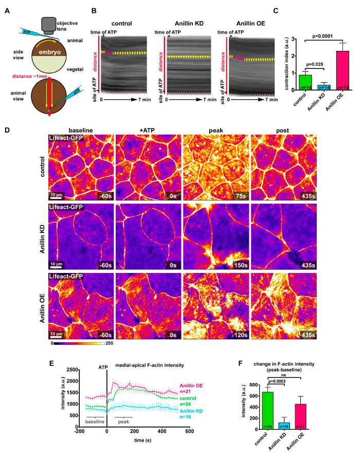
Cellular forces sculpt organisms during development, while misregulation of cellular mechanics can promote disease. Here, we investigate how the actomyosin scaffold protein anillin contributes to epithelial mechanics in Xenopus laevis embryos. Increased mechanosensitive recruitment of vinculin to cell-cell junctions when anillin is overexpressed suggested that anillin promotes junctional tension. However, junctional laser ablation unexpectedly showed that junctions recoil faster when anillin is depleted and slower when anillin is overexpressed. Unifying these findings, we demonstrate that anillin regulates medial-apical actomyosin. Medial-apical laser ablation supports the conclusion that that tensile forces are stored across the apical surface of epithelial cells, and anillin promotes the tensile forces stored in this network. Finally, we show that anillin's effects on cellular mechanics impact tissue-wide mechanics. These results reveal anillin as a key regulator of epithelial mechanics and lay the groundwork for future studies on how anillin may contribute to mechanical events in development and disease.
R01 GM112794 National Institute of General Medical Sciences, R01 HD04475 Eunice Kennedy Shriver National Institute of Child Health and Human Development, R56 HL134195 National Heart, Lung, and Blood Institute, R01 GM112794 NIGMS NIH HHS , Graduate Research Fellowship National Science Foundation, Rackham Merit Fellowship Rackham Graduate School, R56 HL134195 NHLBI NIH HHS , Postdoctoral Fellowship Japan Society for the Promotion of Science , R01 HD044750 NICHD NIH HHS , Biomechanics in Regenerative Medicine Training Grant NIH HHS , Beckman Scholars Fellowship Arnold and Mabel Beckman Foundation, T32 EB003392 NIBIB NIH HHS
Amini,
C. elegans Anillin proteins regulate intercellular bridge stability and germline syncytial organization.
2015, Pubmed
Amini,
C. elegans Anillin proteins regulate intercellular bridge stability and germline syncytial organization.
2015,
Pubmed Barriga,
Tissue stiffening coordinates morphogenesis by triggering collective cell migration in vivo.
2018,
Pubmed
,
Xenbase Bement,
Activator-inhibitor coupling between Rho signalling and actin assembly makes the cell cortex an excitable medium.
2015,
Pubmed
,
Xenbase Bertocchi,
Nanoscale architecture of cadherin-based cell adhesions.
2017,
Pubmed Chanet,
Actomyosin meshwork mechanosensing enables tissue shape to orient cell force.
2017,
Pubmed Choi,
Remodeling the zonula adherens in response to tension and the role of afadin in this response.
2016,
Pubmed Chu,
Lulu regulates Shroom-induced apical constriction during neural tube closure.
2013,
Pubmed
,
Xenbase Davidson,
Measuring mechanical properties of embryos and embryonic tissues.
2007,
Pubmed
,
Xenbase Davidson,
Epithelial machines that shape the embryo.
2012,
Pubmed
,
Xenbase D'Avino,
How to scaffold the contractile ring for a safe cytokinesis - lessons from Anillin-related proteins.
2009,
Pubmed Dawes-Hoang,
folded gastrulation, cell shape change and the control of myosin localization.
2005,
Pubmed Descovich,
Cross-linkers both drive and brake cytoskeletal remodeling and furrowing in cytokinesis.
2018,
Pubmed Fang,
Collagen as a double-edged sword in tumor progression.
2014,
Pubmed Farhadifar,
The influence of cell mechanics, cell-cell interactions, and proliferation on epithelial packing.
2007,
Pubmed Fernandez-Gonzalez,
Myosin II dynamics are regulated by tension in intercalating cells.
2009,
Pubmed Feroze,
Mechanics of blastopore closure during amphibian gastrulation.
2015,
Pubmed
,
Xenbase Field,
Anillin, a contractile ring protein that cycles from the nucleus to the cell cortex.
1995,
Pubmed Frenette,
An anillin-Ect2 complex stabilizes central spindle microtubules at the cortex during cytokinesis.
2012,
Pubmed Gbadegesin,
Mutations in the gene that encodes the F-actin binding protein anillin cause FSGS.
2014,
Pubmed Guo,
E-cadherin interactome complexity and robustness resolved by quantitative proteomics.
2014,
Pubmed Haigo,
Shroom induces apical constriction and is required for hingepoint formation during neural tube closure.
2003,
Pubmed
,
Xenbase Hall,
The septin-binding protein anillin is overexpressed in diverse human tumors.
2005,
Pubmed Hara,
Cell Boundary Elongation by Non-autonomous Contractility in Cell Oscillation.
2016,
Pubmed Hashimoto,
Sequential contraction and exchange of apical junctions drives zippering and neural tube closure in a simple chordate.
2015,
Pubmed Higashi,
Maintenance of the Epithelial Barrier and Remodeling of Cell-Cell Junctions during Cytokinesis.
2016,
Pubmed
,
Xenbase Higashi,
Tricellular junctions: how to build junctions at the TRICkiest points of epithelial cells.
2017,
Pubmed Holzinger,
Jasplakinolide. An actin-specific reagent that promotes actin polymerization.
2001,
Pubmed Idichi,
Regulation of actin-binding protein ANLN by antitumor miR-217 inhibits cancer cell aggressiveness in pancreatic ductal adenocarcinoma.
2017,
Pubmed Itoh,
GEF-H1 functions in apical constriction and cell intercalations and is essential for vertebrate neural tube closure.
2014,
Pubmed
,
Xenbase Jackson,
Spatiotemporally Controlled Mechanical Cues Drive Progenitor Mesenchymal-to-Epithelial Transition Enabling Proper Heart Formation and Function.
2017,
Pubmed
,
Xenbase Joshi,
Experimental control of excitable embryonic tissues: three stimuli induce rapid epithelial contraction.
2010,
Pubmed
,
Xenbase Kim,
Mechanochemical actuators of embryonic epithelial contractility.
2014,
Pubmed
,
Xenbase Kumar,
Mechanics, malignancy, and metastasis: the force journey of a tumor cell.
2009,
Pubmed Leerberg,
Tension-sensitive actin assembly supports contractility at the epithelial zonula adherens.
2014,
Pubmed Liang,
Subcellular localisation of anillin is associated with different survival outcomes in upper urinary tract urothelial carcinoma.
2015,
Pubmed Liu,
Cleavage furrow organization requires PIP(2)-mediated recruitment of anillin.
2012,
Pubmed Ma,
Probing embryonic tissue mechanics with laser hole drilling.
2009,
Pubmed Magnusson,
ANLN is a prognostic biomarker independent of Ki-67 and essential for cell cycle progression in primary breast cancer.
2016,
Pubmed Manukyan,
A complex of p190RhoGAP-A and anillin modulates RhoA-GTP and the cytokinetic furrow in human cells.
2015,
Pubmed Martin,
Apical constriction: themes and variations on a cellular mechanism driving morphogenesis.
2014,
Pubmed Martin,
Pulsed contractions of an actin-myosin network drive apical constriction.
2009,
Pubmed Mason,
Apical domain polarization localizes actin-myosin activity to drive ratchet-like apical constriction.
2013,
Pubmed Nizak,
Recombinant antibodies against subcellular fractions used to track endogenous Golgi protein dynamics in vivo.
2003,
Pubmed Nowotarski,
Cell biology: a tense but good day for actin at cell-cell junctions.
2014,
Pubmed Oegema,
Functional analysis of a human homologue of the Drosophila actin binding protein anillin suggests a role in cytokinesis.
2000,
Pubmed Piekny,
Anillin is a scaffold protein that links RhoA, actin, and myosin during cytokinesis.
2008,
Pubmed Piekny,
The myriad roles of Anillin during cytokinesis.
2010,
Pubmed Plageman,
A Trio-RhoA-Shroom3 pathway is required for apical constriction and epithelial invagination.
2011,
Pubmed Priya,
ROCK1 but not ROCK2 contributes to RhoA signaling and NMIIA-mediated contractility at the epithelial zonula adherens.
2017,
Pubmed Ratheesh,
Centralspindlin and α-catenin regulate Rho signalling at the epithelial zonula adherens.
2012,
Pubmed Rauzi,
Probing cell mechanics with subcellular laser dissection of actomyosin networks in the early developing Drosophila embryo.
2015,
Pubmed Reyes,
Anillin regulates cell-cell junction integrity by organizing junctional accumulation of Rho-GTP and actomyosin.
2014,
Pubmed
,
Xenbase Ronkainen,
Anillin expression is a marker of favourable prognosis in patients with renal cell carcinoma.
2011,
Pubmed Saha,
Determining Physical Properties of the Cell Cortex.
2016,
Pubmed Schindelin,
Fiji: an open-source platform for biological-image analysis.
2012,
Pubmed Session,
Genome evolution in the allotetraploid frog Xenopus laevis.
2016,
Pubmed
,
Xenbase Silverman-Gavrila,
Anillin-mediated targeting of peanut to pseudocleavage furrows is regulated by the GTPase Ran.
2008,
Pubmed Sisson,
Lava lamp, a novel peripheral golgi protein, is required for Drosophila melanogaster cellularization.
2000,
Pubmed Sorzano,
Elastic registration of biological images using vector-spline regularization.
2005,
Pubmed Stephenson,
Rho Flares Repair Local Tight Junction Leaks.
2019,
Pubmed
,
Xenbase Straight,
Anillin binds nonmuscle myosin II and regulates the contractile ring.
2005,
Pubmed
,
Xenbase Sun,
Mechanistic insights into the anchorage of the contractile ring by anillin and Mid1.
2015,
Pubmed Suzuki,
ANLN plays a critical role in human lung carcinogenesis through the activation of RHOA and by involvement in the phosphoinositide 3-kinase/AKT pathway.
2005,
Pubmed Swaminathan,
Mechanical stiffness grades metastatic potential in patient tumor cells and in cancer cell lines.
2011,
Pubmed Thévenaz,
A pyramid approach to subpixel registration based on intensity.
1998,
Pubmed Tian,
Anillin Regulates Neuronal Migration and Neurite Growth by Linking RhoG to the Actin Cytoskeleton.
2015,
Pubmed Tokuda,
ZO-1 knockout by TALEN-mediated gene targeting in MDCK cells: involvement of ZO-1 in the regulation of cytoskeleton and cell shape.
2014,
Pubmed Toret,
A genome-wide screen identifies conserved protein hubs required for cadherin-mediated cell-cell adhesion.
2014,
Pubmed Van Itallie,
A complex of ZO-1 and the BAR-domain protein TOCA-1 regulates actin assembly at the tight junction.
2015,
Pubmed Vielemeyer,
Characterization of single chain antibody targets through yeast two hybrid.
2010,
Pubmed Wang,
Overexpression of Anillin (ANLN) is correlated with colorectal cancer progression and poor prognosis.
2016,
Pubmed Wang,
F-actin binding protein, anillin, regulates integrity of intercellular junctions in human epithelial cells.
2015,
Pubmed Watanabe,
Rho and anillin-dependent control of mDia2 localization and function in cytokinesis.
2010,
Pubmed Weng,
Myosin-dependent remodeling of adherens junctions protects junctions from Snail-dependent disassembly.
2016,
Pubmed Yonemura,
alpha-Catenin as a tension transducer that induces adherens junction development.
2010,
Pubmed Zhang,
Knockdown of Anillin Actin Binding Protein Blocks Cytokinesis in Hepatocytes and Reduces Liver Tumor Development in Mice Without Affecting Regeneration.
2018,
Pubmed Zhou,
Actomyosin stiffens the vertebrate embryo during crucial stages of elongation and neural tube closure.
2009,
Pubmed
,
Xenbase