XB-ART-55656
Proc Natl Acad Sci U S A
2018 Dec 11;11550:12728-12732. doi: 10.1073/pnas.1803615115.
Show Gene links
Show Anatomy links
Genetically encodable bioluminescent system from fungi.
???displayArticle.abstract???
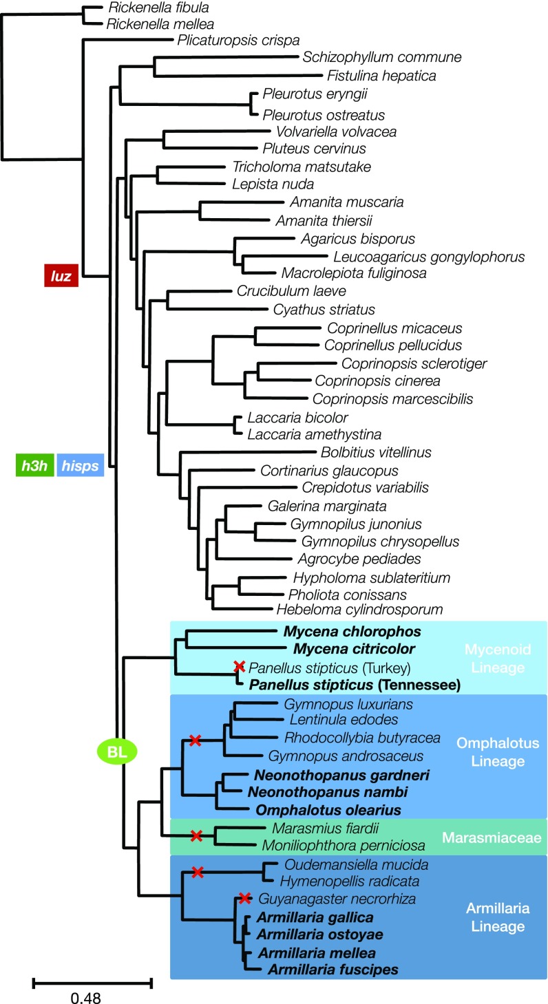
Bioluminescence is found across the entire tree of life, conferring a spectacular set of visually oriented functions from attracting mates to scaring off predators. Half a dozen different luciferins, molecules that emit light when enzymatically oxidized, are known. However, just one biochemical pathway for luciferin biosynthesis has been described in full, which is found only in bacteria. Here, we report identification of the fungal luciferase and three other key enzymes that together form the biosynthetic cycle of the fungal luciferin from caffeic acid, a simple and widespread metabolite. Introduction of the identified genes into the genome of the yeast Pichia pastoris along with caffeic acid biosynthesis genes resulted in a strain that is autoluminescent in standard media. We analyzed evolution of the enzymes of the luciferin biosynthesis cycle and found that fungal bioluminescence emerged through a series of events that included two independent gene duplications. The retention of the duplicated enzymes of the luciferin pathway in nonluminescent fungi shows that the gene duplication was followed by functional sequence divergence of enzymes of at least one gene in the biosynthetic pathway and suggests that the evolution of fungal bioluminescence proceeded through several closely related stepping stone nonluminescent biochemical reactions with adaptive roles. The availability of a complete eukaryotic luciferin biosynthesis pathway provides several applications in biomedicine and bioengineering.
???displayArticle.pubmedLink??? 30478037
???displayArticle.pmcLink??? PMC6294908
???displayArticle.link??? Proc Natl Acad Sci U S A
???displayArticle.grants???
???attribute.lit??? ???displayArticles.show???
References [+] :
Adams,
Beyond D-luciferin: expanding the scope of bioluminescence imaging in vivo.
2014, Pubmed
