XB-ART-55643
Cell Rep
2019 Jan 22;264:875-883.e5. doi: 10.1016/j.celrep.2018.12.104.
Show Gene links
Show Anatomy links
Non-acylated Wnts Can Promote Signaling.
Speer KF, Sommer A, Tajer B, Mullins MC, Klein PS, Lemmon MA.
???displayArticle.abstract???
Wnts are a family of 19 extracellular ligands that regulate cell fate, proliferation, and migration during metazoan embryogenesis and throughout adulthood. Wnts are acylated post-translationally at a conserved serine and bind the extracellular cysteine-rich domain (CRD) of Frizzled (FZD) seven-pass transmembrane receptors. Although crystal structures suggest that acylation is essential for Wnt binding to FZDs, we show here that several Wnts can promote signaling in Xenopus laevis and Danio rerio embryos, as well as in an in vitro cell culture model, without acylation. The non-acylated Wnts are expressed at levels similar to wild-type counterparts and retain CRD binding. By contrast, we find that certain other Wnts do require acylation for biological activity in Xenopus embryos, although not necessarily for FZD binding. Our data argue that acylation dependence of Wnt activity is context specific. They further suggest that acylation may underlie aspects of ligand-receptor selectivity and/or control other aspects of Wnt function.
???displayArticle.pubmedLink??? 30673610
???displayArticle.pmcLink??? PMC6429962
???displayArticle.link??? Cell Rep
???displayArticle.grants??? [+]
R35 GM122485 NIGMS NIH HHS , R01 GM115517 NIGMS NIH HHS , R01 HL141759 NHLBI NIH HHS , T32 GM007229 NIGMS NIH HHS , R01 GM107435 NIGMS NIH HHS , R01 GM056326 NIGMS NIH HHS , R01 MH100923 NIMH NIH HHS
Species referenced: Xenopus laevis
Genes referenced: fbrs myc nodal3 nodal3.2 rps3a sia1 szl wnt1 wnt3a wnt5a wnt8a
???displayArticle.antibodies??? Tubb2b Ab8 Wnt1 Ab2 Wnt3a Ab2 Wnt5a Ab2
???attribute.lit??? ???displayArticles.show???
|
|
Graphical Abstract. |
|
|
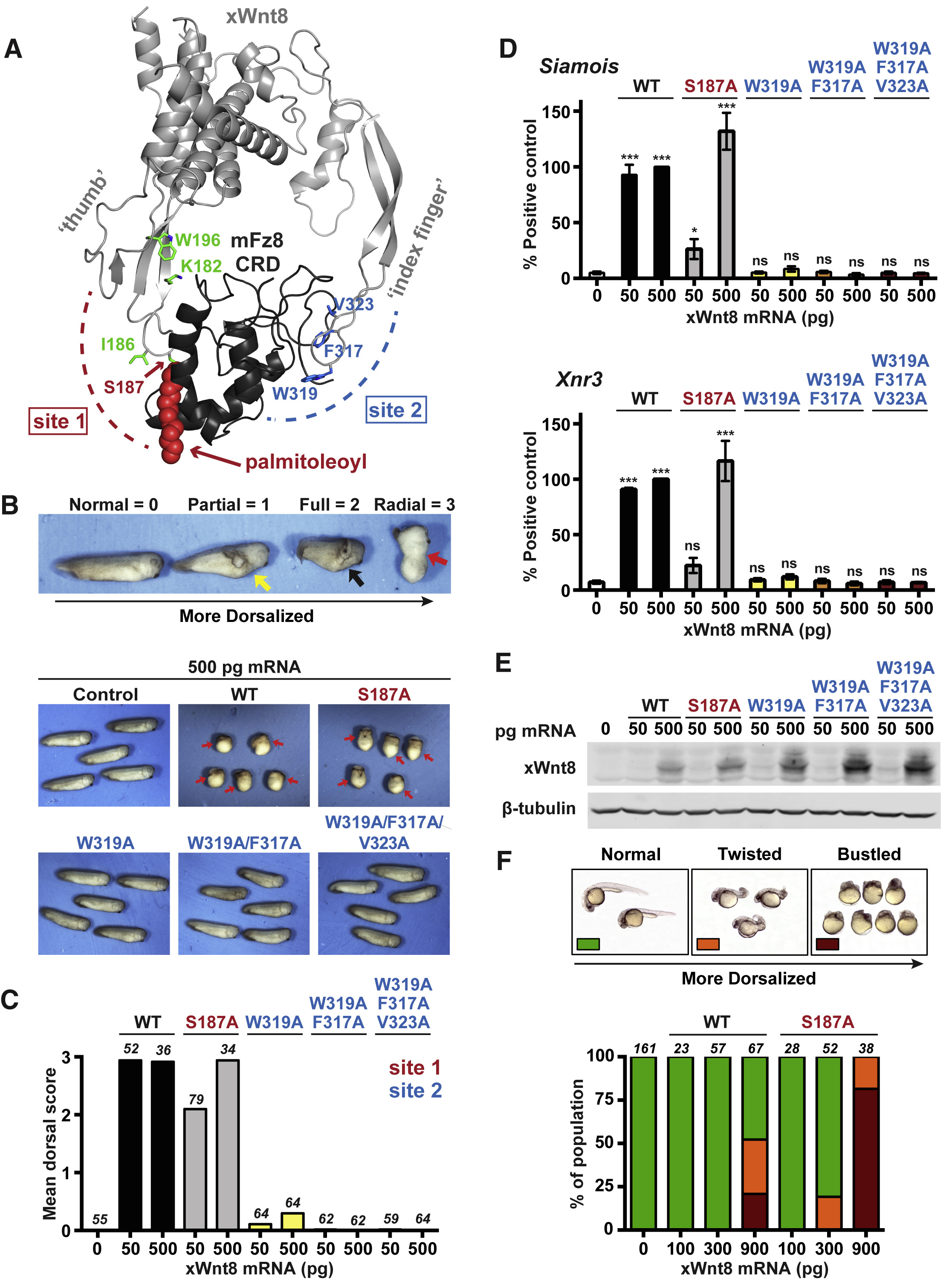
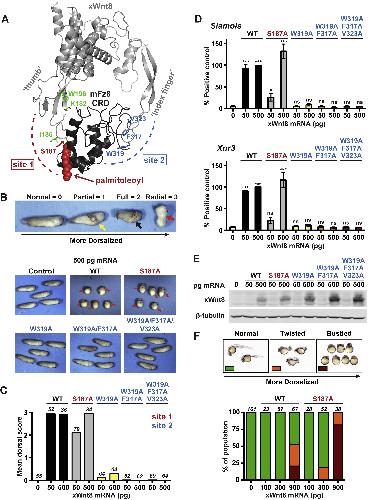
Figure 1. Effects of Site 1 and Site 2 Mutations on xWnt8 Activity (A) Crystal structure of the xWnt8/mFZD8 CRD complex (PDB: 4F0A), with “thumb” and “index finger” projections on xWnt8 binding to the CRD at sites 1 and 2, respectively (Janda et al., 2012). Residues mutated in site 1 (green) and site 2 (blue) are marked. The palmitoleoyl chain and S187 are red. (B) Dorsalization phenotypes observed upon ectopic xWnt8 expression in ventral cells of X. laevis embryos. The top panel shows tailbud-stage embryos with archetypal Wnt overexpression phenotypes and corresponding scores. Representative xWnt8 mutant phenotypes are shown in the bottom two rows. Yellow arrow, partial axis duplication; black, full axis duplication; red, radial dorsalization. (C) Quantitation of dorsalization phenotypes in Xenopus embryos for site 1 and site 2 mutations. Total number of embryos scored (across three biological replicates) is listed for each bar. Dorsal scores for xWnt8WT and xWnt8S187A are from the dataset in Figure 2A, represented here for comparison. (D) Initial RT-PCR quantitation of Siamois and Xnr3 induction for each variant, represented as mean ± SEM (n = 3). Significance is denoted as ns (p ≥ 0.05), ∗ (p ≤ 0.05), ∗∗ (p ≤ 0.01), or ∗∗∗ (p ≤ 0.001), for two-sided p values. (E) Expression of injected xWnt8 variants assessed by western blotting of mid-gastrula-stage embryos. Representative of at least three repeats. (F) Dorsalization phenotypes observed in zebrafish embryos upon ectopic expression of xWnt8WT or xWnt8S187A mRNA. Pictures (top row) show representative embryos at 1 day post fertilization displaying normal (left), moderately dorsalized (“twisted,” center), or highly dorsalized (“bustled,” right) phenotypes. Quantitation of observed phenotypes is shown below, with number of embryos scored across at least two biological replicates listed for each bar. See also Figure S1. |
|
|
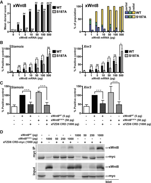
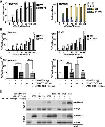
Figure 2. xWnt8 Retains Biological Activity without Acylation (A) xWnt8S187A causes dorsalization of Xenopus embryos. Data are represented both as mean dorsal score (left, with number of embryos injected above each bar) and phenotype frequency (right), scored across four biological replicates. (B) Dose-response curve for Siamois and Xnr3 expression (RT-PCR) induced by xWnt8WT and xWnt8S187A (mean ±SEM, n = 3), as in Figure 1D. Although the difference in maximal Xnr3 expression at 500 pg mRNA for xWnt8WT and xWnt8S187A appears statistically significant (p ≤ 0.05), its biological significance is unclear. (C) Inhibition of xWnt8WT and xWnt8S187A signaling by xFZD8 CRD. xWnt8 and xFZD8 CRD mRNA were co-injected and RT-PCR performed at the gastrula stage. Siamois and Xnr3 induction is represented as in Figure 1D (mean ± SEM, n = 4). (D) xWnt8WT and xWnt8S187A proteins co-immunoprecipitate with myc-tagged xFZD8 CRD in embryos co-injected with both mRNAs. The band in lanes 2 and 6 of the α-myc immunoprecipitation (IP) blot corresponds to mouse α-myc antibody heavy chain, which co-migrates with the CRD (∼50 kD). Representative of at least three biological repeats. Significance is denoted as ns (p ≥ 0.05), ∗ (p ≤ 0.05), ∗∗ (p ≤ 0.01), or ∗∗∗ (p ≤ 0.001), for two-sided p values. See also Figure S2. |
|
|
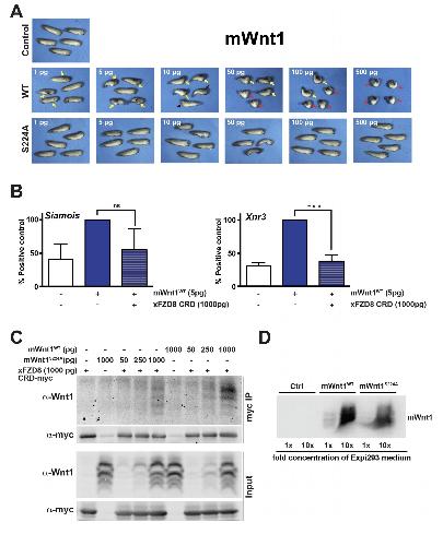
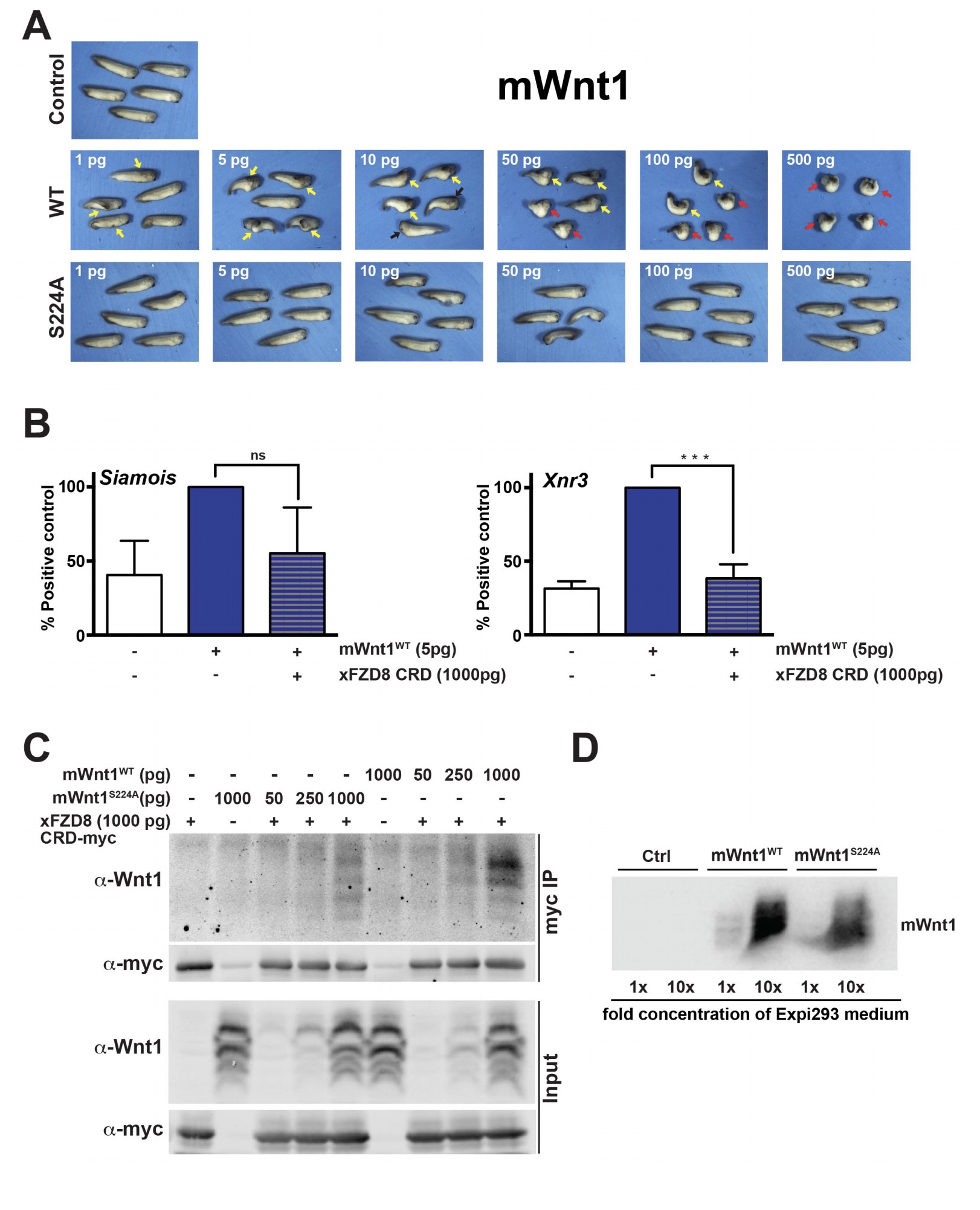
Figure 3. mWnt1 Requires Acylation for Biological Activity (A) mWnt1S224A does not dorsalize Xenopus embryos. Mean dorsal scores (left) were calculated for tailbud-stage embryos, with injected embryo number listed above each bar (scored across 3 biological replicates). Right: photographs of representative embryos. (B) mWnt1S224A fails to induce Siamois or Xnr3. Data presented as in Figure 1D (mean ± SEM, n = 3), with significance denoted as ns (p ⥠0.05), â (p ⤠0.05), ââ (p ⤠0.01), or âââ (p ⤠0.001), for two-sided p values. (C) mWnt1WT and mWnt1S224A proteins are expressed at similar levels as assessed by western blotting of injected mid gastrula stage embryos. Representative of at least two biological repeats. See also Figure S3. |
|
|
Figure S1 – Related to Figure 1 Ectopic Wnt expression causes distinct phenotypes in Xenopus and zebrafish embryos. (A) Ectopic expression of Wnts 1, 3a and 8 dorsalizes embryos, characterized by the duplication of dorsoanterior structures. Injection of mRNA encoding these Wnts into ventral blastomeres of 4-cell embryos activates b-catenin dependent signaling and causes the formation of a second dorsal-anterior axis (red arrow), that diverges from the primary anterior-posterior axis (dark blue arrow). Partial secondary axes, as shown on the left, contain neural and dorsal mesodermal tissues. Full axes (right) contain all structures of the head, including the most anterior, such as the cement gland (marked with black arrow heads). (B) Ectopic expression of mWnt5a causes convergence and extension (CE) phenotypes in embryos. Injection of mWnt5a-encoding mRNA into the DMZ of four-cell stage embryos activates the planar cell polarity pathway and disrupts CE movements of the neural and dorsal mesodermal tissues of the embryo, resulting in shortening and curvature of the anteriorposterior axis. Photographs show representative images of an uninjected embryo (left) and the phenotype caused by injecting 100 pg of mWnt5aWT mRNA (right). (C) Sequence surrounding the highly-conserved serine acylation site in Wnt family members studied here. Site-directed mutagenesis was used to replace the acylated serine in xWnt8, mWnt1, hWnt3a, and mWnt5a with alanine. Other amino acids in the alignment correspond to residues on the “thumb” of xWnt8 (site 1) immediately surrounding the acylated serine. (D) Photographs of embryos injected with 1 pg – 500 pg mRNA encoding xWnt8WT or xWnt8S187A, showing representative phenotypes from one biological replicate (of 4) of the data plotted in Figure 2A. As in Figure 1B, yellow arrows denote partial axis duplication, black arrows full axis duplication, and red arrows radial dorsalization. (E) Whole-mount in situ hybridization, demonstrating that injection of xWnt8WT or xWnt8S187A mRNA into bud-stage zebrafish embryos causes a reduction of ventral marker sizzled and expansion of dorsal marker otx2b. Lateral and ventral views of representative embryos are shown for sizzled, and lateral and dorsal views are shown for otx2b. |
|
|
Figure S2 – Related to Figure 2 S187A mutation does not disrupt xWnt8 expression, secretion, or intracellular distribution (A) xWnt8S187A is expressed in embryos at levels similar to or greater than xWnt8WT. Immunoblotting was performed on mid gastrula stage embryos previously injected with xWnt8WT or xWnt8S187A mRNA. Representative of at least three repeats. (B) xWnt8S187A and xWnt8WT are secreted from Expi293 cells. Proteins were expressed in Expi 293 cells, and cleared conditioned medium (with 0.5 % FBS added) was concentrated 10-fold with an Amicon Ultra-4 100k filter (or left unconcentrated) before immunoblotting for xWnt8 protein. Representative of at least three repeats. (C) xWnt8WT and xWnt8S187A have similar intracellular distributions in Xenopus tissue, except that cell surface accumulation seen for xWnt8WT is lost with xWnt8S187A – reminiscent of Spitz with its palmitoylation site mutated (Miura et al., 2006). Animal caps derived from embryos injected with mRNAs encoding GFP with a membrane-targeting sequence [memGFP (Wallingford et al., 2000)] and the relevant xWnt8 variant were processed for immunofluorescence staining using standard methods and imaged by confocal microscopy. Scale bars, 20 µm. Representative of at least two repeats. |
|
|
Figure S3 – Related to Figure 3 S224A mutation in mWnt1 abolishes signaling activity in Xenopus but not FZD binding or secretion (A) Embryos injected with 1 pg – 500 pg mRNA encoding mWnt1WT or mWnt1S224A. Pictures show representative embryos from one biological replicate (of 3) of the data plotted in Figure 3A. The photographs of control embryos and embryos injected with 500 pg mRNA are identical to those in Figure 3, and are shown here for comparison. Arrow colors denote phenotype severity as described in Figures 1B and S1A. (B) mWnt1WT-induced dorsalization of embryos is inhibited by co-expressing the xFZD8 CRD. mRNAs encoding mWnt1WT and xFZD8 CRD were co-injected, and embryos were collected for RT-PCR analysis at the early gastrula stage. Induction of Siamois and Xnr3 are represented as mean ± SEM (n = 3). ‘ns’ denotes p ³ 0.05, *p £ 0.05, **p £ 0.01 and ***p £ 0.001. (C) mWnt1WT and mWnt1S224 proteins physically associate with the xFZD8 CRD in vivo. Embryos co-expressing the relevant mWnt1 variant and xFZD8 CRD-myc mRNA were collected at the mid gastrula stage. The xFZD8 CRD was immunoprecipitated with a-myc, and associated Wnt1 protein detected by immunoblotting with a Wnt1 antibody. Wnt1 protein migrates as four separate species, likely representing different glycoforms. mWnt1WT interaction with myc-tagged xFZD8 CRD is detectable in the 250 pg mWnt1WT mRNA sample (lane 8), and a similar amount of mWnt1S224A protein is detectable in the 1000 pg mWnt1S224A mRNA sample (lane 5). The faint band present in lanes 2 and 6 of the a-myc IP blot is the heavy chain of the myc antibody used for immunoprecipitation. (D) mWnt1WT and mWnt1S224A are secreted from Expi293 cells when overexpressed as described for xWnt8 in Figure S2B. Cleared medium was concentrated 10x (or left unconcentrated) prior to immunoblotting with Wnt1 antibody. Representative of at least three repeats. |
|
|
Figure S4 – Related to Figure 4 Effect of acylation site mutations on hWnt3a and mWnt5a (A) Embryos injected with 0.5 pg – 100 pg hWnt3aWT or hWnt3aS209A mRNA. Photographs show representative embryos from one biological replicate (of 3) of the data plotted in Figure 4A. The images for control, 10 pg, and 100 pg used in Figure 4A are duplicated here for comparison. Arrow colors denote phenotype severity as described in Figures 1B, S1A, and S3A. (B) hWnt3aWT and hWnt3aS209A both induce the Wnt-responsive genes Siamois and Xnr3. RTPCR was performed on gastrula-stage embryos injected with mRNA encoding hWnt3aWT or hWnt3aS209A, and data are represented as mean ± SEM (n = 3), with significance marked as in Figure S3B. (C) In addition to displacement of the dose-response curve, responses to hWnt3aWT and hWnt3aS209A differ qualitatively. The phenotype data in Figure 4A were re-analyzed to show the frequency of the three dorsalization phenotypes arising within each treatment population. hWnt3aS209A induces more partial secondary axes and fewer full axes or radialized embryos than hWnt3aWT, even at the highest mRNA doses. (D) hWnt3aWT and hWnt3aS209A proteins are expressed at similar levels in vivo. Western blotting was performed on mid gastrula stage embryos. Representative of at least three repeats. (E) Embryos injected with 10 pg – 100 pg mWnt5aWT or mWnt5aS244A mRNA. Photographs show representative phenotypes from one biological replicate (of 3) of the data plotted in Figure 4D. The control and 100 pg images used in Figure 4D are repeated here for comparison. (F) Analysis of b-catenin dependent signaling in 293 cells using a luciferase reporter assay. Whereas xWnt8 proteins secreted from Expi293 cells showed no response in this TCFdependent luciferase expression assay, consistent with previous reports (Hsieh et al., 1999), activity was seen for mWnt1 and hWnt3a. The S224A mWnt1 mutation had very little effect in this assay, with mWnt1S224A showing responses that were not significantly different from mWnt1WT (p = 0.66), but were significantly greater than control (p = 0.0040). Although the S209A acylation site mutation did reduce hWnt3a responses, hWnt3S209A showed significant differences from control (p = 0.0015) – providing another confirmation of acylation-independent Wnt signaling. Data are presented as mean ± SEM (n = 5, with each repeat performed in triplicate), and significance is marked as in Figure S3B. Note that previous studies reporting a failure of Wnt1S224A to induce signaling (Doubravska et al., 2011; Galli and Burrus, 2011; Miranda et al., 2014) have expressed the mutated Wnt in same cells containing the luciferase reporter, or have used co-culture approaches where only low levels of mutated Wnt can be achieved – which may explain the difference between our results and these previous studies. |
|
|
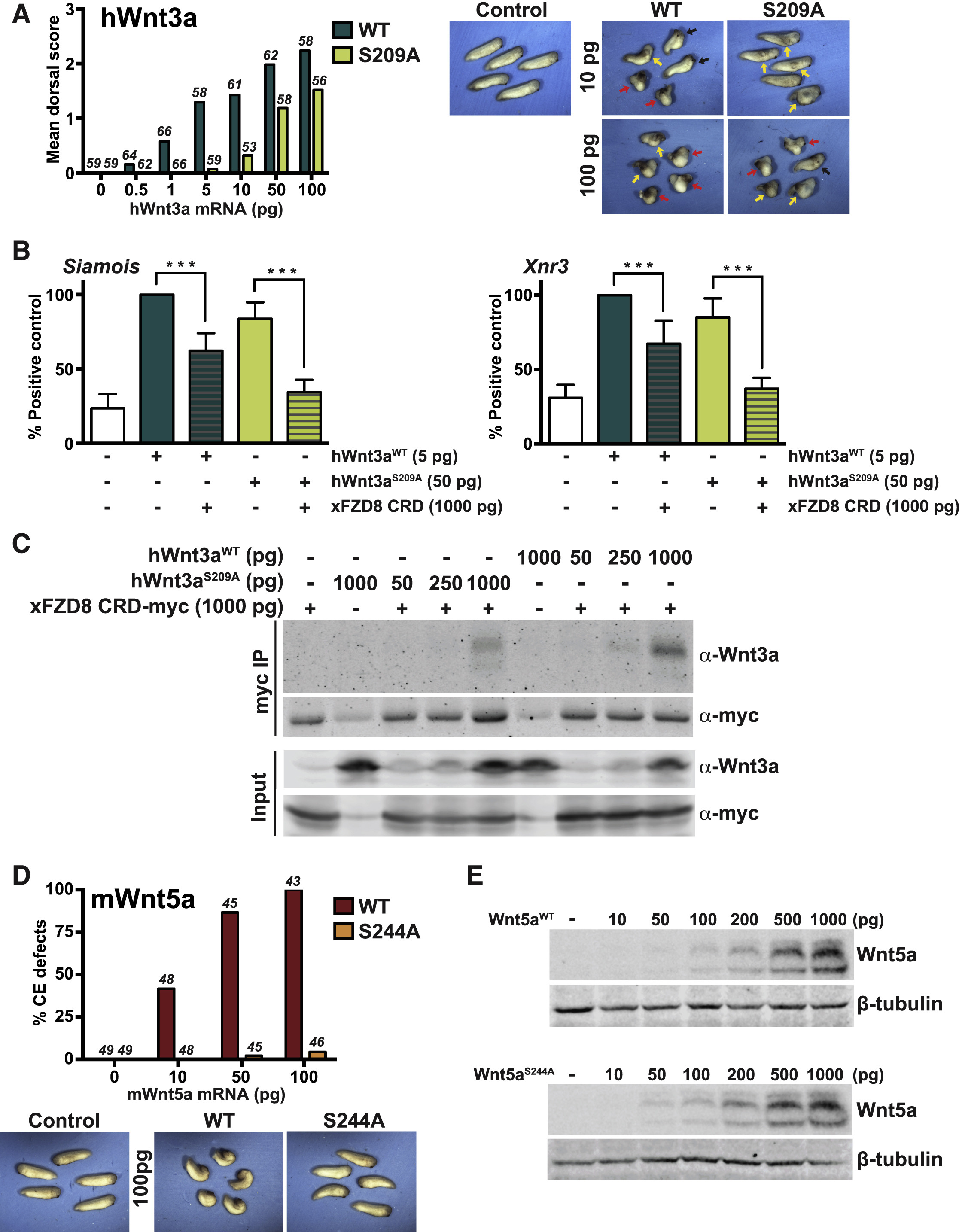
Figure 4. Effects of Acylation Site Mutations in hWnt3a and mWnt5a (A) hWnt3aS209A dorsalizes Xenopus embryos. Mean dorsal score data (left) are represented as in Figure 2A, with injected embryo number listed above each bar (scored across three biological replicates, with representative embryos shown at right (arrows as in Figure 1B). (B) Signaling by hWnt3aWT and hWnt3aS209A is inhibited by xFZD8 CRD (mean ± SEM, n = 3), as described for xWnt8 in Figure 2C, with significance denoted as ns (p ≥ 0.05), ∗ (p ≤ 0.05), ∗∗ (p ≤ 0.01), or ∗∗∗ (p ≤ 0.001), for two-sided p values. (C) Co-immunoprecipitation, as in Figure 2D, shows that hWnt3aWT and hWnt3aS209A both interact with xFZD8 CRD. The faint band in lanes 2 and 6 of the α-myc IP blot is α-myc heavy chain. Representative of at least three biological repeats. (D) mWnt5aS244A does not affect CE in Xenopus embryos. Data represent the percent of individuals injected with mWnt5aWT or mWnt5aS244A mRNA displaying CE defects at neurula stages, with the number of scored individuals (across 3 biological replicates) listed above each bar. Photographs show representative tailbud stage embryos injected with 0 pg and 100 pg mRNA. (E) mWnt5aWT and mWnt5aS244A proteins are expressed at similar levels in mid-gastrula-stage embryos. See also Figure S4. |
References [+] :
Alexandre,
Patterning and growth control by membrane-tethered Wingless.
2014, Pubmed
Alexandre, Patterning and growth control by membrane-tethered Wingless. 2014, Pubmed
Baena-Lopez, Wingless promotes proliferative growth in a gradient-independent manner. 2009, Pubmed
Bienz, Biochemistry. A lipid linchpin for Wnt-Fz docking. 2012, Pubmed , Xenbase
Blythe, beta-Catenin primes organizer gene expression by recruiting a histone H3 arginine 8 methyltransferase, Prmt2. 2010, Pubmed , Xenbase
Byrne, Structural basis of Smoothened regulation by its extracellular domains. 2016, Pubmed
Chang, Structure and functional properties of Norrin mimic Wnt for signalling with Frizzled4, Lrp5/6, and proteoglycan. 2015, Pubmed , Xenbase
Deardorff, Frizzled-8 is expressed in the Spemann organizer and plays a role in early morphogenesis. 1998, Pubmed , Xenbase
DeBruine, Wnt5a promotes Frizzled-4 signalosome assembly by stabilizing cysteine-rich domain dimerization. 2017, Pubmed
Djiane, Role of frizzled 7 in the regulation of convergent extension movements during gastrulation in Xenopus laevis. 2000, Pubmed , Xenbase
Doubravska, Fatty acid modification of Wnt1 and Wnt3a at serine is prerequisite for lipidation at cysteine and is essential for Wnt signalling. 2011, Pubmed , Xenbase
Farin, Visualization of a short-range Wnt gradient in the intestinal stem-cell niche. 2016, Pubmed
Franch-Marro, In vivo role of lipid adducts on Wingless. 2008, Pubmed
Galli, Differential palmit(e)oylation of Wnt1 on C93 and S224 residues has overlapping and distinct consequences. 2011, Pubmed
Gao, Single-cell imaging of Wnt palmitoylation by the acyltransferase porcupine. 2014, Pubmed
Hashiguchi, Anteroposterior and dorsoventral patterning are coordinated by an identical patterning clock. 2013, Pubmed , Xenbase
Hsieh, Biochemical characterization of Wnt-frizzled interactions using a soluble, biologically active vertebrate Wnt protein. 1999, Pubmed , Xenbase
Huang, Structural Basis of Smoothened Activation in Hedgehog Signaling. 2018, Pubmed , Xenbase
Iwasaki, The splicing factor PQBP1 regulates mesodermal and neural development through FGF signaling. 2014, Pubmed , Xenbase
Janda, Wnt acylation and its functional implication in Wnt signalling regulation. 2015, Pubmed
Janda, Structural basis of Wnt recognition by Frizzled. 2012, Pubmed , Xenbase
Janda, Surrogate Wnt agonists that phenocopy canonical Wnt and β-catenin signalling. 2017, Pubmed
Kakugawa, Notum deacylates Wnt proteins to suppress signalling activity. 2015, Pubmed
Kao, The entire mesodermal mantle behaves as Spemann's organizer in dorsoanterior enhanced Xenopus laevis embryos. 1988, Pubmed , Xenbase
Kelly, Zebrafish wnt8 and wnt8b share a common activity but are involved in distinct developmental pathways. 1995, Pubmed , Xenbase
Kumar, Molecular dissection of Wnt3a-Frizzled8 interaction reveals essential and modulatory determinants of Wnt signaling activity. 2014, Pubmed
Langton, Making, Exporting, and Modulating Wnts. 2016, Pubmed
Lee, Whole-mount fluorescence immunocytochemistry on Xenopus embryos. 2008, Pubmed , Xenbase
Lemaire, Expression cloning of Siamois, a Xenopus homeobox gene expressed in dorsal-vegetal cells of blastulae and able to induce a complete secondary axis. 1995, Pubmed , Xenbase
Li, Expression of two zebrafish orthodenticle-related genes in the embryonic brain. 1994, Pubmed
MacDonald, Disulfide bond requirements for active Wnt ligands. 2014, Pubmed
McMahon, Ectopic expression of the proto-oncogene int-1 in Xenopus embryos leads to duplication of the embryonic axis. 1989, Pubmed , Xenbase
Miranda, Identification of the WNT1 residues required for palmitoylation by Porcupine. 2014, Pubmed
Miura, Palmitoylation of the EGFR ligand Spitz by Rasp increases Spitz activity by restricting its diffusion. 2006, Pubmed
Mullins, Genes establishing dorsoventral pattern formation in the zebrafish embryo: the ventral specifying genes. 1996, Pubmed
Najdi, A uniform human Wnt expression library reveals a shared secretory pathway and unique signaling activities. 2012, Pubmed
Ng, The Secreted Signaling Protein Wnt3 Is Associated with Membrane Domains In Vivo: A SPIM-FCS Study. 2016, Pubmed
Niehrs, The complex world of WNT receptor signalling. 2012, Pubmed
Nile, Unsaturated fatty acyl recognition by Frizzled receptors mediates dimerization upon Wnt ligand binding. 2017, Pubmed
Nile, Fatty acylation of Wnt proteins. 2016, Pubmed
Nishita, Cell/tissue-tropic functions of Wnt5a signaling in normal and cancer cells. 2010, Pubmed
Nusse, Wnt/β-Catenin Signaling, Disease, and Emerging Therapeutic Modalities. 2017, Pubmed
Pfeiffer, Producing cells retain and recycle Wingless in Drosophila embryos. 2002, Pubmed
Rios-Esteves, Identification of key residues and regions important for porcupine-mediated Wnt acylation. 2014, Pubmed
Saint-Jeannet, Regulation of dorsal fate in the neuraxis by Wnt-1 and Wnt-3a. 1997, Pubmed , Xenbase
Salic, Sizzled: a secreted Xwnt8 antagonist expressed in the ventral marginal zone of Xenopus embryos. 1997, Pubmed , Xenbase
Sharp, Reconciling the magnitude of the microscopic and macroscopic hydrophobic effects. 1991, Pubmed
Skirkanich, An essential role for transcription before the MBT in Xenopus laevis. 2011, Pubmed , Xenbase
Smith, A nodal-related gene defines a physical and functional domain within the Spemann organizer. 1995, Pubmed , Xenbase
Sokol, Injected Wnt RNA induces a complete body axis in Xenopus embryos. 1991, Pubmed , Xenbase
Stachel, Lithium perturbation and goosecoid expression identify a dorsal specification pathway in the pregastrula zebrafish. 1993, Pubmed
Takada, Monounsaturated fatty acid modification of Wnt protein: its role in Wnt secretion. 2006, Pubmed , Xenbase
Tang, Roles of N-glycosylation and lipidation in Wg secretion and signaling. 2012, Pubmed
Wallingford, Dishevelled controls cell polarity during Xenopus gastrulation. 2000, Pubmed , Xenbase
Wallingford, Regulation of convergent extension in Xenopus by Wnt5a and Frizzled-8 is independent of the canonical Wnt pathway. 2001, Pubmed , Xenbase
Xu, Vascular development in the retina and inner ear: control by Norrin and Frizzled-4, a high-affinity ligand-receptor pair. 2004, Pubmed
Zhang, Notum is required for neural and head induction via Wnt deacylation, oxidation, and inactivation. 2015, Pubmed , Xenbase
