XB-ART-55638
Nat Commun
2018 Sep 21;91:3845. doi: 10.1038/s41467-018-06339-2.
Show Gene links
Show Anatomy links
Ancient and modern anticonvulsants act synergistically in a KCNQ potassium channel binding pocket.
Manville RW, Abbott GW.
???displayArticle.abstract???
Epilepsy has been treated for centuries with herbal remedies, including leaves of the African shrub Mallotus oppositifolius, yet the underlying molecular mechanisms have remained unclear. Voltage-gated potassium channel isoforms KCNQ2-5, predominantly KCNQ2/3 heteromers, underlie the neuronal M-current, which suppresses neuronal excitability, protecting against seizures. Here, in silico docking, mutagenesis and cellular electrophysiology reveal that two components of M. oppositifolius leaf extract, mallotoxin (MTX) and isovaleric acid (IVA), act synergistically to open neuronal KCNQs, including KCNQ2/3 channels. Correspondingly, MTX and IVA combine to suppress pentylene tetrazole-induced tonic seizures in mice, whereas individually they are ineffective. Co-administering MTX and IVA with the modern, synthetic anticonvulsant retigabine creates a further synergy that voltage independently locks KCNQ2/3 open. Leveraging this synergy, which harnesses ancient and modern medicines to exploit differential KCNQ isoform preferences, presents an approach to developing safe yet effective anticonvulsants.
???displayArticle.pubmedLink??? 30242262
???displayArticle.pmcLink??? PMC6155021
???displayArticle.link??? Nat Commun
???displayArticle.grants??? [+]
GM115189 U.S. Department of Health & Human Services | NIH | National Institute of General Medical Sciences (NIGMS), R01 GM115189 NIGMS NIH HHS
Species referenced: Xenopus laevis
Genes referenced: kcna1 kcnq1 kcnq2 kcnq3
???attribute.lit??? ???displayArticles.show???
|
|
Fig. 1. Multiple M. oppositifolius leaf extract compounds activate KCNQ2/3. a KCNQ1âKCNQ3 chimeric structure model. b KCNQ topology (two of four subunits shown). VSD voltage-sensing domain. c Structure and electrostatic surface potential (blue, positive; green neutral; red, negative) of M. oppositifolius leaf extract components. Open red circles highlight strongly negative electrostatic surface potential. d Averaged KCNQ2/3 current traces in response to voltage protocol (upper inset) when bathed in the absence (Control) or presence of M. oppositifolius leaf extract components (nâ=â4â16). Dashed line indicates zero current level in this and all following current traces. e, f Mean effects of leaf extract components (as in d; nâ=â4â16) on: e KCNQ2/3 raw tail currents at â30âmV after prepulses as indicated; f G/Gmax. Error bars indicate SEM. Red boxes indicate KCNQ2/3 activation; black box indicates KCNQ2/3 inhibition |
|
|
Fig. 2. MTX preferentially activates KCNQ2. a Voltage dependence of KCNQ2/3 current fold-increase by MTX (30âµM), plotted from traces as in Fig. 1 (nâ=â9). b Dose response of KCNQ2/3 channels at â60âmV for MTX (calculated EC50â=â11.5âµM; nâ=â4â9). c Exemplar â60âmV KCNQ2/3 current (left) during wash-in/washout of MTX; right, during wash-in of MTX followed by XE991. d Mean activation (left) and deactivation (right) rates for KCNQ2/3 before (Ctrl) and after wash-in of MTX (nâ=â9); ***pâ<â0.001. Activation rate was quantified using voltage protocol as in Fig. 1d. Deactivation rate was quantified using voltage protocol shown (lower right inset). e MTX dose-dependently hyperpolarizes resting membrane potential (EM) of unclamped oocytes expressing KCNQ2/3; nâ=â9. f MTX has no effect on (left) endogenous mean current or (right) EM of water-injected control oocytes (nâ=â5). Voltage protocol as in Fig. 1d. g MTX has no effect on (left) averaged current traces or (right) G/Gmax of oocytes expressing KCNA1 (nâ=â5). Voltage protocol as in Fig. 1d. h Averaged current traces for homomeric KCNQ2â5 channels in the absence (Control) or presence of MTX (30âµM) (nâ=â5â10). Voltage protocol as in Fig. 1d. i Mean effects of MTX (30âµM) on â30âmV tail currents for channels and voltage protocol as in h (nâ=â5â10).j. Mean voltage dependence of 30âµM MTX (structure and surface potential, right) activation of homomeric KCNQ2â5 at â60âmV, recorded from tail currents as in i (nâ=â5â10). k MTX dose response at â60âmV for homomeric KCNQ2â5, quantified from data as in i (nâ=â5â10). All error bars indicate SEM |
|
|
Fig. 3. MTX activates KCNQ2/3 by binding close to the pore. a KCNQ topology (two of four subunits shown) indicating approximate position of KCNQ3-W265. VSD voltage-sensing domain. b Binding position of (upper) retigabine and (lower) MTX in KCNQ3 predicted by SwissDock using a chimeric KCNQ1âKCNQ3 structure model. c Effects of MTX (30âµM) on tail current and G/Gmax relationships for single- and double-W/L mutant KCNQ2/3 channels as indicated (nâ=â3â5). Voltage protocol as in Fig. 1d. d Dose response for mean ÎV0.5 of activation induced by MTX for wild-type KCNQ2/3 and mutant channels as in c (nâ=â3â9). e Left, exemplar traces; right, mean I/V relationships for KCNQ2/3 channels bathed in 100âmM K+, Rb+, Cs+, or Na+ in the presence or absence (Control) of MTX (30âµM); nâ=â4â7. f Relative ion permeabilities of KCNQ2/3 channels in the presence or absence (Ctrl) of MTX (30âµM); nâ=â4â7. Quantified from traces and plots as in panel e. g Relative Rb+ to K+ permeabilities of KCNQ2/3 channels in the presence or absence (Ctrl) of MTX (30âµM); nâ=â4â8. All error bars indicate SEM |
|
|
Fig. 4. MTX outcompetes 2-mercaptophenol to activate KCNQ2/3. a Binding position of GABOB predicted by SwissDock using a chimeric KCNQ1âKCNQ3 structure model. b Exemplar traces showing effects of MTX (30âµM) with GABOB (100âµM) on KCNQ2/3 channels. Voltage protocol as in Fig. 1d. c Effects of MTX (30âµM) with GABOB (100âµM) on mean tail current (left) and G/Gmax (right) relationships for KCNQ2/3 (nâ=â6) calculated from traces as in panel b. d Current fold-change at â60âmV exerted by MTX (30âµM) alone (from Fig. 2a) or with 100âµM GABOB, from data as in panel c (nâ=â6). e Binding position of 2-mercaptophenol predicted by SwissDock using a chimeric KCNQ1âKCNQ3 structure model. f Exemplar traces showing effects of 2-mercaptophenol (100âµM) on KCNQ2-W236L/KCNQ3-W265 (WL-WL) channels. Voltage protocol as in Fig. 1d. g Effects of 2-mercaptophenol (100âµM) on mean tail current (left) and G/Gmax (right) relationships for KCNQ2-W236L/KCNQ3-W265 (WL-WL) channels (nâ=â9) calculated from traces as in panel f. h Exemplar traces showing effects of MTX (30âµM) with 2-mercaptophenol (100âµM) on KCNQ2/3 channels. Voltage protocol as in Fig. 1d. i Effects of MTX (30âµM) with 2-mercaptophenol (100âµM) on mean tail current (left) and G/Gmax (right) relationships for KCNQ2/3 (nâ=â9) calculated from traces as in panel h. j Current fold-change at â60âmV exerted by MTX (30âµM) alone (from Fig. 2a) or with 100âµM 2-mercaptophenol, from data as in panel i (nâ=â9). All error bars indicate SEM |
|
|
Fig. 5. IVA activates neuronal KCNQs with preference for KCNQ2. a Left, Valeriana officinalis. Right, structure (upper) and electrostatic surface potential (red, negative; blue, positive) (lower) of isovaleric acid (IVA). b Binding position of IVA in KCNQ3 predicted by SwissDock using a chimeric KCNQ1âKCNQ3 structure model. c Mean tail current versus prepulse voltage relationships recorded by TEVC in Xenopus laevis oocytes expressing homomeric KCNQ1â5 channels in the absence (black) and presence (blue) of IVA (nâ=â4â7). Voltage protocol as in Fig. 1d. d IVA dose response at â60âmV for KCNQ2â5, quantified from data as in c (nâ=â4â7). e Mean tail current versus prepulse voltage relationships for wild-type KCNQ2/3 (left) or KCNQ2-W236L/KCNQ3-W265L (right) channels in the absence or presence of IVA as indicated (nâ=â4â6). Voltage protocol as in Fig. 1d. f Dose response for current increase at â60âmV in response to IVA for channels as in e. g Dose response for the V0.5 of activation shift induced by IVA versus MTX in wild-type KCNQ2/3 versus KCNQ2-W236L/KCNQ3-W265L (WL/WL) channels. IVA data (nâ=â4â6) quantified from e; MTX data from Fig. 3d. h Averaged traces for KCNQ1 in the absence or presence of IVA (500âµM); nâ=â6. i Mean data from traces as in h. j Exemplar traces showing effects of IVA (500âµM) with GABOB (100âµM) on KCNQ2/3 channels. Voltage protocol as in Fig. 1d. k Effects of IVA (500âµM) with GABOB (100âµM) on mean tail current (left) and G/Gmax (right) relationships for KCNQ2/3 (nâ=â5) calculated from traces as in panel j. l Current fold-change at â60âmV exerted by IVA (500âµM) alone (from panel f) or with 100âµM GABOB, from data as in panel k (nâ=â5). m Right, dose responses for the shift in V0.5 of KCNQ2/3 activation induced by the leaf extract compounds shown on left, calculated from traces as shown in Figs 1, 2 and 5 (nâ=â4â16). All error bars indicate SEM |
|
|
Fig. 6. MTX and IVA synergize to activate KCNQ2/3 and protect against seizures. a Averaged traces showing effects of IVA and MTX on KCNQ2/3 (nâ=â5). Voltage protocol as in Fig. 1d. b Effects at â60âmV highlighted, from traces as in a. c Mean tail current and G/Gmax from traces as in a (nâ=â5). d Mean effect of IVA (500âµM)â+âMTX (30âµM) on KCNQ2/3 activation at +40âmV and deactivation at â80âmV (nâ=â5). ***pâ=â0.0009; **pâ=â0.001. e Mean KCNQ2/3 current fold-increase versus voltage induced by IVA and MTX alone (from Figs. 2 and 4) or in combination (from traces as in a); nâ=â4â9. f Averaged traces showing effects of leaf extract cocktail (compounds shown in g) on KCNQ2/3 (nâ=â7). Voltage protocol as in Fig. 1d. g Effects at â60âmV highlighted, from traces as in f. h Mean tail current and G/Gmax from traces as in f (nâ=â7). i Mean effect of leaf extract cocktail on rates of KCNQ2/3 activation (left) and deactivation (center; voltage protocol on right) (nâ=â7). *pâ<â0.05; **pâ<â0.01. j Binding position of IVA and MTX in KCNQ3 predicted by SwissDock using a chimeric KCNQ1âKCNQ3 structure model. kâm Effects of vehicle (nâ=â35) compared to IVA and MTX alone or in combination (nâ=â11â12) on k clonic seizure incidence, l tonic seizure incidence, and m seizure assay survival in a mouse PTZ chemoconvulsant assay. *pâ<â0.05; **pâ<â0.01; ***pâ<â0.001. Survival statistical analysis by chi-squared, all others by one-way ANOVA. All error bars indicate SEM. All box and whisker plots: box range, 25â75%, coefficient 1; whisker range, 5â95%, coefficient 1.5 |
|
|
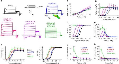
Fig. 7. IVA and MTX synergize with RTG to lock open KCNQ2/3. a Averaged traces showing effects of high-dose RTG, IVA, and MTX alone or in combination on KCNQ2/3 (nâ=â5â31). Voltage protocol upper inset. bâe Analysis of traces as in a: b peak current; c tail current; d G/Gmax; e current fold-change versus voltage; compounds and combinations color-coded as in a. nâ=â5â31. f Mean effects of low-dose 1âµM RTG versus 1âµM of each of RTG, IVA, and MTX (1â+â1â+â1) versus 1âµM RTGâ+â10âµM IVAâ+â10âµM MTX (1â+â10â+â10) on KCNQ2/3 tail currents and G/Gmax versus prepulse voltages; nâ=â8â13. g KCNQ2/3 current fold-increase versus voltage induced by compounds as indicated alone or in combination; nâ=â8â13. **pâ<â0.01. h KCNQ2/3 current fold-increase versus voltage induced by compounds as indicated alone or in combination; nâ=â8â13. **pâ<â0.01. All error bars indicate SEM. All comparisons by one-way ANOVA |
|
|
Fig. 8. RTGâ+âMTXâ+âIVA alter the pore conformation of KCNQ2 and KCNQ3. a, b Left, exemplar traces; right, mean I/V relationships for KCNQ2/3 (Q2/Q3) or homomeric KCNQ2 or KCNQ3 channels as indicated, bathed in 100âmM K+, Rb+, Cs+, or Na+ in the (a) absence or (b) presence of RTG (10âµM)â+âMTX (30âµM)â+âIVA (500âµM); nâ=â6â7. c Relative ion permeabilities of KCNQ2/3 channels in the presence (green) or absence (black) of RTG (10âµM)â+âMTX (30âµM)â+âIVA (500âµM); nâ=â6â7. Quantified from traces and plots as in panels a, b. All error bars indicate SEM |
|
|
Fig. 9. Leveraging heteromeric channel composition to lock open KCNQ2/3. a Averaged traces showing effects of RTG, IVA, and MTX alone or in combination, doses as indicated, on homomeric KCNQ2â5 channels (nâ=â4â11). Voltage protocol as in Fig. 1d. bâd Analysis of traces as in a: b tail current; c G/Gmax; d current fold-change versus voltage; compounds and combinations color-coded as in a. nâ=â4â11. e, f Effects of high-dose RTGâ+âMTXâ+âIVA on KCNQ2/3 versus KCNQ3* held at â120âmV for 25âs. e Representative traces; f mean peak (0.5âs) versus steady-state (25âs) current. **pâ<â0.01; nâ=â4. Box and whisker plots: box range, SEM, coefficient of 1; whisker range 5â95%, coefficient of 1.5. g Model summarizing findings. Squares represent subunits within tetrameric KCNQ2/3 channels (yellow, KCNQ2; pale blue, KCNQ3). h Possible distinct binding positions of RTG, IVA, and MTX in one binding site in KCNQ3 (left) versus a lower-positioned RTG binding site (center) that would overlap with binding sites for IVA and RTG (right), predicted by SwissDock using a chimeric KCNQ1âKCNQ3 structure model. Red, KCNQ3-W265; magenta, IVA; blue, MTX; yellow, RTG. Space-filling omitted from molecules in right panel for clarity. i Further possible poses RTG (yellow, no spacefill) that would overlap with IVA (magenta) and MTX (blue) in KCNQ3 chimera model as predicted by SwissDock. All error bars indicate SEM. All comparisons by one-way ANOVA |
References [+] :
Abbott,
KCNQ1, KCNE2, and Na+-coupled solute transporters form reciprocally regulating complexes that affect neuronal excitability.
2014, Pubmed,
Xenbase
Abbott, KCNQ1, KCNE2, and Na+-coupled solute transporters form reciprocally regulating complexes that affect neuronal excitability. 2014, Pubmed , Xenbase
Bialer, Progress report on new antiepileptic drugs: a summary of the Fifth Eilat Conference (EILAT V). 2001, Pubmed
Biervert, A potassium channel mutation in neonatal human epilepsy. 1998, Pubmed , Xenbase
Blackburn-Munro, Retigabine: chemical synthesis to clinical application. 2005, Pubmed
Bruno, Herbal use among US elderly: 2002 National Health Interview Survey. 2005, Pubmed
Charlier, A pore mutation in a novel KQT-like potassium channel gene in an idiopathic epilepsy family. 1998, Pubmed
Donath, Critical evaluation of the effect of valerian extract on sleep structure and sleep quality. 2000, Pubmed
Dorn, [Efficacy and tolerability of Baldrian versus oxazepam in non-organic and non-psychiatric insomniacs: a randomised, double-blind, clinical, comparative study]. 2000, Pubmed
Dupuis, Activation of KCNQ5 channels stably expressed in HEK293 cells by BMS-204352. 2002, Pubmed
Eadie, Could valerian have been the first anticonvulsant? 2004, Pubmed
Frost, The short-chain fatty acid acetate reduces appetite via a central homeostatic mechanism. 2014, Pubmed
Gangwar, Mallotus philippinensis Muell. Arg (Euphorbiaceae): ethnopharmacology and phytochemistry review. 2014, Pubmed
Garin Shkolnik, Blue-gray mucocutaneous discoloration: a new adverse effect of ezogabine. 2014, Pubmed
Grosdidier, SwissDock, a protein-small molecule docking web service based on EADock DSS. 2011, Pubmed
Grosdidier, Fast docking using the CHARMM force field with EADock DSS. 2011, Pubmed
Gschwendt, Rottlerin, a novel protein kinase inhibitor. 1994, Pubmed
Hasan, Analgesic and anti-inflammatory activities of leaf extract of Mallotus repandus (Willd.) Muell. Arg. 2014, Pubmed
Johansson, Defining and searching for structural motifs using DeepView/Swiss-PdbViewer. 2012, Pubmed
Kamatenesi-Mugisha, Traditional herbal remedies used in the management of sexual impotence and erectile dysfunction in western Uganda. 2005, Pubmed
Kim, Atomic basis for therapeutic activation of neuronal potassium channels. 2015, Pubmed , Xenbase
Korsgaard, Anxiolytic effects of Maxipost (BMS-204352) and retigabine via activation of neuronal Kv7 channels. 2005, Pubmed , Xenbase
Kukuia, Enhancement of inhibitory neurotransmission and inhibition of excitatory mechanisms underlie the anticonvulsant effects of Mallotus oppositifolius. 2016, Pubmed
Lange, Refinement of the binding site and mode of action of the anticonvulsant Retigabine on KCNQ K+ channels. 2009, Pubmed , Xenbase
Main, Modulation of KCNQ2/3 potassium channels by the novel anticonvulsant retigabine. 2000, Pubmed , Xenbase
Manville, Direct neurotransmitter activation of voltage-gated potassium channels. 2018, Pubmed , Xenbase
Mathias, Ezogabine skin discoloration is reversible after discontinuation. 2017, Pubmed
Matschke, The Natural Plant Product Rottlerin Activates Kv7.1/KCNE1 Channels. 2016, Pubmed , Xenbase
Patel, Development and validation of a RP-HPLC method for the simultaneous determination of Embelin, Rottlerin and Ellagic acid in Vidangadi churna. 2012, Pubmed
Rostock, D-23129: a new anticonvulsant with a broad spectrum activity in animal models of epileptic seizures. 1996, Pubmed
Rundfeldt, The new anticonvulsant retigabine (D-23129) acts as an opener of K+ channels in neuronal cells. 1997, Pubmed
Schenzer, Molecular determinants of KCNQ (Kv7) K+ channel sensitivity to the anticonvulsant retigabine. 2005, Pubmed , Xenbase
Schrøder, KCNQ4 channel activation by BMS-204352 and retigabine. 2001, Pubmed
Selyanko, Two types of K(+) channel subunit, Erg1 and KCNQ2/3, contribute to the M-like current in a mammalian neuronal cell. 1999, Pubmed
Singh, A novel potassium channel gene, KCNQ2, is mutated in an inherited epilepsy of newborns. 1998, Pubmed
Spinella, Herbal Medicines and Epilepsy: The Potential for Benefit and Adverse Effects. 2001, Pubmed
Stevinson, Valerian for insomnia: a systematic review of randomized clinical trials. 2000, Pubmed
Sun, Cryo-EM Structure of a KCNQ1/CaM Complex Reveals Insights into Congenital Long QT Syndrome. 2017, Pubmed , Xenbase
Tatulian, Effect of the KCNQ potassium channel opener retigabine on single KCNQ2/3 channels expressed in CHO cells. 2003, Pubmed
Tatulian, Activation of expressed KCNQ potassium currents and native neuronal M-type potassium currents by the anti-convulsant drug retigabine. 2001, Pubmed
Tober, D-23129: a potent anticonvulsant in the amygdala kindling model of complex partial seizures. 1996, Pubmed
Wang, KCNQ2 and KCNQ3 potassium channel subunits: molecular correlates of the M-channel. 1998, Pubmed , Xenbase
White, Preclinical development of antiepileptic drugs: past, present, and future directions. 2003, Pubmed
Wickenden, Retigabine, a novel anti-convulsant, enhances activation of KCNQ2/Q3 potassium channels. 2000, Pubmed
Zaika, Determinants within the turret and pore-loop domains of KCNQ3 K+ channels governing functional activity. 2008, Pubmed
Zakharov, Activation of the BK (SLO1) potassium channel by mallotoxin. 2005, Pubmed
Zeng, Mallotoxin is a novel human ether-a-go-go-related gene (hERG) potassium channel activator. 2006, Pubmed
