|
Fig. 1 Incidence of fertilization and multipolar cleavage (polyspermy) in various ionic conditions. The incidence of fertilization (open columns) and multipolar cleavage (closed columns) during fertilization of X. laevis (A) orX. tropicalis ( C) eggs by insemination with homologous sperm, and during cross-fertilization of X. laevis eggs by X. tropicalis sperm (E) in various ionic conditions of Steinberg' solution (SB). Incidence of fertilization and multipolar cleavage (polyspermy) in various halide ions. An increase in the incidence of multipolar cleavage (polyspermy) in the presence of halide ions in the order of I- > Br- > Cl- (B and D). (F) Eggs fixed at 40 min after fertilization in 20 mM NaBr (10% SB), showing sperm nuclei (red, arrows) with sperm asters (green) in monospermic and dispermic X. tropicalis eggs. Means± SE for three to four experiments with 113-265 eggs. Significance levels by Student's t-test in comparison with 50% SB (A), 10% SB (C and E), or 20 mM NaCl (B and D). *, P < 0.01; **, P < 0.05 |
|
This article is protected by copyright. All rights reserved.Accepted ArticleFig. 2. Fertilization potentials during homologous and cross-fertilization. Typical fertilization potentials during homologous fertilization of X. laevis (A) and X. tropicalis (B), and during cross-fertilization of a X. laevis egg by X. tropicalis sperm (C) in 50% SB, showing generation of a positive-going fertilization potential several minutes after insemination (Table 1). This article is protected by copyright. All rights reserved.Accepted ArticleFig. 2. Fertilization potentials during homologous and cross-fertilization. Typical fertilization potentials during homologous fertilization of X. laevis (A) and X. tropicalis (B), and during cross-fertilization of a X. laevis egg by X. tropicalis sperm (C) in 50% SB, showing generation of a positive-going fertilization potential several minutes after insemination (Table 1). This article is protected by copyright. All rights reserved.Accepted ArticleFig. 2. Fertilization potentials during homologous and cross-fertilization. Typical fertilization potentials during homologous fertilization of X. laevis (A) and X. tropicalis (B), and during cross-fertilization of a X. laevis egg by X. tropicalis sperm (C) in 50% SB, showing generation of a positive-going fertilization potential several minutes after insemination (Table 1). |
|
Fig. 3 Fertilization potentials and activation potentials in X. tropicalis eggs. Typical fertilization potentials (A-D) induced by the sperm and activation potentials (E-H) induced by the treatment with Ca2+-ionophore A23187 (10 μM, 20 μl) in 10% SB in X. tropicalis eggs. The amount of both fertilization potentials and activation potentials in 20 mM NaCl (B and F), 20 mM NaBr (C and G), or 20 mM NaI (D and H) (10% SB) decreased in the order of I- < Br- < Cl-. The eggs that elicited negative fertilization potentials in 20 mM NaI (D) underwent multipolar cleavage (Tables 2 and 3). |
|
Fig. 4 Voltage-dependent fertilization of X. tropicalis eggs. The membrane potential of unfertilized eggs was clamped at 10 mV in 50% SB (A-C). At 10 min after insemination, the clamp voltage was negatively shifted in incremental steps (10 mV per-step, for 3 min). The increase in inward current, called fertilization current, was elicited at -10 mV in X. laevis egg by homologous sperm (A), at -20 mV in X. tropicalis egg by homologous sperm (B), or at 0 mV in X. laevis egg by X. tropicalissperm (C). (D) The number of fertilized eggs is plotted as a function of the clamp voltage in homologous fertilization of X. laevis (open columns, n = 15) andX. tropicalis(closed columns, n = 14), or in the cross-fertilization between X. laevis eggs and X. tropicalis sperm (grey columns, n = 15). |
|
Fig. 5 IS current induced by sperm during fertilization. At the onset of inward fertilization current, a small step-like increase in inward current (IS current) was generated inX. laevis eggs clamped at -10 mV (A, n = 11) or - 20 mV (B, n = 22), or in X. tropicalis egg clamped at -20 mV (C, n = 4).Activation current without IS current by ionophore. The unfertilized egg was injected with Oregon Green 488 BAPTA-1 (final concentration, 20 μM) and then treated by Ca2+ ionophore A23187 (10 μM, 20 μL) while the membrane potential had been clamped at -20 mV in 50% SB (D, n = 5). An increase in [Ca2+]i occurred 2.5 min after treatment and then propagated as a Ca2+ wave, but IS current was not observed at the onset of the [Ca2+]iincrease (arrow), indicating that IS current is caused by the local interactions between the sperm and the egg at an initial phase of fertilization before propagation of the Ca2+ wave.IS current during fertilization in halide ions. A X. laevis egg in 10% SB with 58 mM NaCl (E, n = 3) or 58 mM NaI (F, n = 3) was inseminated while the membrane potential had been clamped at -30 mV. Although a small inward step-like increase in membrane current (IS current) occurred followed by a large inwardcurrent in 58 mM NaCl (E), only outward current was generated in 58 mM NaI (F). A X. tropicalis egg was inseminated in 10% SB with 20 mM NaCl (G, n = 3) or 20 mM NaI (H, n = 3) while the membrane potential had been clamped at -10 mV. A small inward IS current occurred in 20 mM NaCl (G), but only outward IS current was generated in 20 mM NaI (H), indicating that not only the large and accelerative increase in inward current but also the IS current results from the opening of Cl-channels on egg plasma membrane. |
|
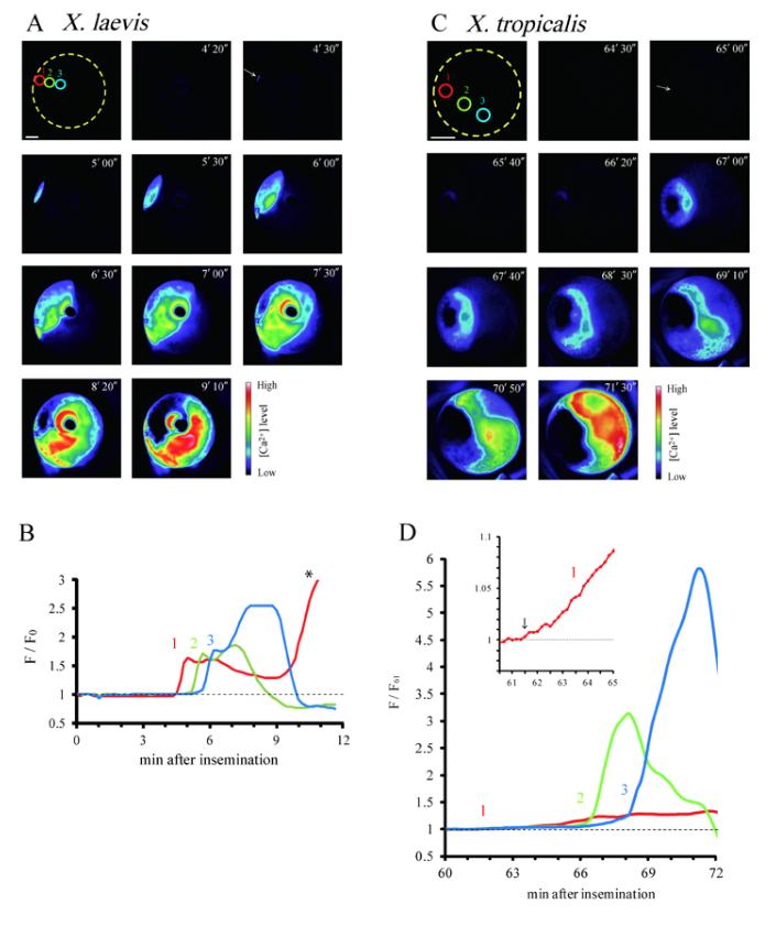
Fig. 6 Ca2+ waves during Xenopus fertilization. A typical increase in [Ca2+]i during fertilization of X. laevis eggs (A and B, n = 7) orX. tropicalis eggs (C and D, n = 3), showing the propagation of a Ca2+ wave from the site of sperm entry to the opposite site with a velocity of 8.6 μm/sec or 2.2 μm/sec, respectively. An insert in D showing the details of the initial increase in fluorescence intensity at the point 1. The second increase in fluorescence intensity (*) in B is an artifact by the appearance of white surface of vegetal hemisphere during cortical contraction after Ca2+ wave had passed. The number on the top right of figures (A and C) shows time after insemination. Bar, 0.25 mm |
|
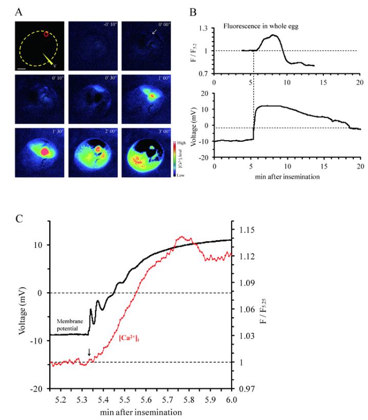
Fig. 7 Concomitant recordings of the changes in [Ca2+]i and membrane potential during fertilization of a X. laevis egg. The relationship between [Ca2+]i (500 msec intervals) and a positive-going fertilization potential (10 msec intervals) during X. laevis fertilization (A and B). The typical changes in membrane voltage and [Ca2+]i were simultaneously monitored after insemination of the egg that had been injected with Oregon Green 488 BAPTA-1 (final concentration, 20 μM, n = 6). A positive-going fertilization potential was elicited concomitantly with the increase in [Ca2+]i ( C, arrow). Arrow head, the position of electrode for voltage-recording; arrow, the initiation site of a Ca2+ wave. Bar, 0.25 mm |
|
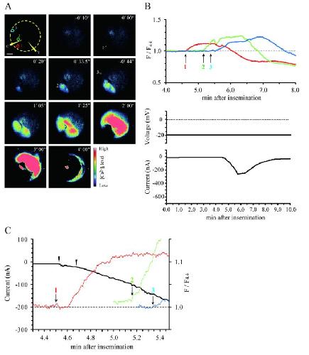
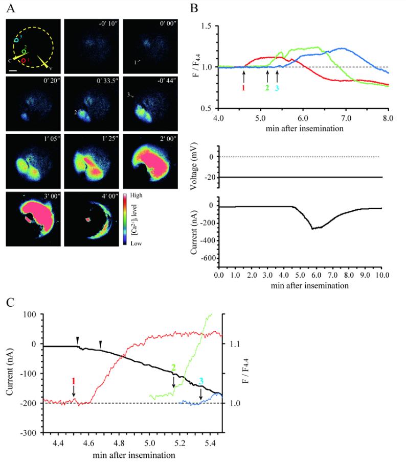
Fig. 8 Multiple increases in [Ca2+]i during polyspermic fertilization of thevoltage-clamped X. laevis egg. The relationship between changes in [Ca2+]i and membrane current during polyspermic fertilization of a X. laevis egg. The unfertilized egg injected with Oregon Green 488 BAPTA-1 (final concentration, 20 μM) was inseminated while the membrane potential had been clamped at -20 mV. The typical changes in [Ca2+]i and membrane current were simultaneously monitored (n = 6). The first Ca2+ wave occurred at 4 min 30 sec after insemination, followed by the second and the third Ca2+ waves, 40 and 51 sec after the first wave, respectively (arrows 1-3 in A-C). A large increase of inward current, the fertilization current, was generated just after the onset of the first Ca2+ wave (C). Soon after the onset of the first increase in [Ca2+]i (arrow 1 in C), a small step-like increase in membrane current (IS current, arrow heads in C, 12.5 nA, 8.8 sec) was generated at 4 min 32 sec followed by a large increase of inward current, indicating that IS current is induced by the increase in [Ca2+]i. Arrow heads in A, the positions of electrodes for current-passing (C) and voltage-recording (V). Bar, 0.25 mm |
|
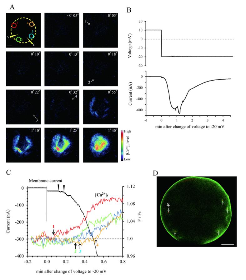
Fig. 9 Multiple increases in [Ca2+]i during polyspermic fertilization of the voltage-clamped X. laevis egg. The relationship between changes in [Ca2+]i and membrane current at polyspermic fertilization of a X. laevis egg. The unfertilized egg injected with Oregon Green 488 BAPTA-1 (final concentration, 20 μM) was inseminated while the membrane potential had been clamped at 10 mV. The typical changes in [Ca2+]i and membrane current were simultaneously monitored (n = 3). At 10 min after insemination, clamping voltage was change to -20 mV. Four Ca2+ waves occurred at 4.5, 18.0, 21.0, and 31.5 sec after the voltage change, respectively (arrows 1- 4 in A and C). A large increase in inward current, called fertilization current, was elicited at the onset of the first Ca2+ wave (C). Soon after the onset of the first increase in [Ca2+]i (arrow 1 in C), a small step-like increase in membrane current (IS current, arrow heads in C) was observed at 7.5 sec after voltage change followed by a large increase of inward current. (D) The egg fixed 30 min after fertilization, showing 4 sperm nuclei (red, arrows) with sperm asters (green) and an egg nucleus (red, ♀) in an optical section. Arrow heads in A, the positions of electrodes for current-passing (C) and voltage-recording (V). Bar, 0.25 mm. |