XB-ART-55617
Sci Rep
2019 Jan 10;91:19. doi: 10.1038/s41598-018-37221-2.
Show Gene links
Show Anatomy links
Connexin43 mutations linked to skin disease have augmented hemichannel activity.
Srinivas M, Jannace TF, Cocozzelli AG, Li L, Slavi N, Sellitto C, White TW.
???displayArticle.abstract???
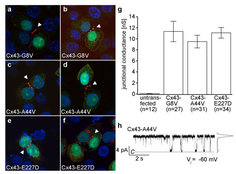
Mutations in the gene (GJA1) encoding connexin43 (Cx43) are responsible for several rare genetic disorders, including non-syndromic skin-limited diseases. Here we used two different functional expression systems to characterize three Cx43 mutations linked to palmoplantar keratoderma and congenital alopecia-1, erythrokeratodermia variabilis et progressiva, or inflammatory linear verrucous epidermal nevus. In HeLa cells and Xenopus oocytes, we show that Cx43-G8V, Cx43-A44V and Cx43-E227D all formed functional gap junction channels with the same efficiency as wild-type Cx43, with normal voltage gating and a unitary conductance of ~110 pS. In HeLa cells, all three mutations also localized to regions of cell-cell contact and displayed a punctate staining pattern. In addition, we show that Cx43-G8V, Cx43-A44V and Cx43-E227D significantly increase membrane current flow through formation of active hemichannels, a novel activity that was not displayed by wild-type Cx43. The increased membrane current was inhibited by either 2 mM calcium, or 5 µM gadolinium, mediated by hemichannels with a unitary conductance of ~250 pS, and was not due to elevated mutant protein expression. The three Cx43 mutations all showed the same gain of function activity, suggesting that augmented hemichannel activity could play a role in skin-limited diseases caused by human Cx43 mutations.
???displayArticle.pubmedLink??? 30631135
???displayArticle.pmcLink??? PMC6328547
???displayArticle.link??? Sci Rep
???displayArticle.grants??? [+]
R01 EY013163 NEI NIH HHS , EY013163 U.S. Department of Health & Human Services | National Institutes of Health (NIH), R01 EY028170 NEI NIH HHS , EY028170 U.S. Department of Health & Human Services | National Institutes of Health (NIH), EY026911 U.S. Department of Health & Human Services | National Institutes of Health (NIH), R01 EY026911 NEI NIH HHS
Species referenced: Xenopus
Genes referenced: gja1
???attribute.lit??? ???displayArticles.show???
References [+] :
Altman,
Inflammatory linear verrucose epidermal nevus.
1971, Pubmed
Altman, Inflammatory linear verrucose epidermal nevus. 1971, Pubmed
Barrio, Gap junctions formed by connexins 26 and 32 alone and in combination are differently affected by applied voltage. 1991, Pubmed , Xenbase
Başaran, Keratoderma, hypotrichosis and leukonychia totalis: a new syndrome? 1995, Pubmed
Boyden, Dominant De Novo Mutations in GJA1 Cause Erythrokeratodermia Variabilis et Progressiva, without Features of Oculodentodigital Dysplasia. 2015, Pubmed
Bruzzone, Expression of chimeric connexins reveals new properties of the formation and gating behavior of gap junction channels. 1994, Pubmed , Xenbase
Bruzzone, Connections with connexins: the molecular basis of direct intercellular signaling. 1996, Pubmed
Bruzzone, Connexin40, a component of gap junctions in vascular endothelium, is restricted in its ability to interact with other connexins. 1993, Pubmed , Xenbase
Bukauskas, Gating properties of gap junction channels assembled from connexin43 and connexin43 fused with green fluorescent protein. 2001, Pubmed
Bukauskas, Gap junction channel gating. 2004, Pubmed
Butterweck, Differential expression of the gap junction proteins connexin45, -43, -40, -31, and -26 in mouse skin. 1994, Pubmed
Chi, Pathogenic connexin-31 forms constitutively active hemichannels to promote necrotic cell death. 2012, Pubmed
Contreras, Gating and regulation of connexin 43 (Cx43) hemichannels. 2003, Pubmed
Das Sarma, Targeted gap junction protein constructs reveal connexin-specific differences in oligomerization. 2002, Pubmed
Delmar, Connexins and Disease. 2018, Pubmed
DeVries, Hemi-gap-junction channels in solitary horizontal cells of the catfish retina. 1992, Pubmed
Ebihara, Properties of a nonjunctional current expressed from a rat connexin46 cDNA in Xenopus oocytes. 1993, Pubmed , Xenbase
Elenes, Heterotypic docking of Cx43 and Cx45 connexons blocks fast voltage gating of Cx43. 2001, Pubmed
Eskandari, Inhibition of gap junction hemichannels by chloride channel blockers. 2002, Pubmed , Xenbase
Essenfelder, Connexin30 mutations responsible for hidrotic ectodermal dysplasia cause abnormal hemichannel activity. 2004, Pubmed , Xenbase
Evans, The gap junction cellular internet: connexin hemichannels enter the signalling limelight. 2006, Pubmed
Fishman, Functional analysis of human cardiac gap junction channel mutants. 1991, Pubmed
García, Keratitis-ichthyosis-deafness syndrome-associated Cx26 mutants produce nonfunctional gap junctions but hyperactive hemichannels when co-expressed with wild type Cx43. 2015, Pubmed
García, From Hyperactive Connexin26 Hemichannels to Impairments in Epidermal Calcium Gradient and Permeability Barrier in the Keratitis-Ichthyosis-Deafness Syndrome. 2016, Pubmed
Gerido, Aberrant hemichannel properties of Cx26 mutations causing skin disease and deafness. 2007, Pubmed , Xenbase
Hansen, Distinct permeation profiles of the connexin 30 and 43 hemichannels. 2014, Pubmed , Xenbase
Hansen, Activation, permeability, and inhibition of astrocytic and neuronal large pore (hemi)channels. 2014, Pubmed , Xenbase
Harris, Connexin channel permeability to cytoplasmic molecules. 2007, Pubmed
Harris, Emerging issues of connexin channels: biophysics fills the gap. 2001, Pubmed
Horton, Gene splicing by overlap extension: tailor-made genes using the polymerase chain reaction. 1990, Pubmed
Ishida-Yamamoto, Erythrokeratodermia variabilis et progressiva. 2016, Pubmed
Kamibayashi, Expression of gap junction proteins connexin 26 and 43 is modulated during differentiation of keratinocytes in newborn mouse epidermis. 1993, Pubmed
Kanaporis, Gap junction channels exhibit connexin-specific permeability to cyclic nucleotides. 2008, Pubmed
Kang, Connexin 43 hemichannels are permeable to ATP. 2008, Pubmed
Kelly, Mechanisms linking connexin mutations to human diseases. 2015, Pubmed
Kogame, Palmoplantar keratosis in oculodentodigital dysplasia with a GJA1 point mutation out of the C-terminal region of connexin 43. 2014, Pubmed
Laird, Life cycle of connexins in health and disease. 2006, Pubmed
Laird, Syndromic and non-syndromic disease-linked Cx43 mutations. 2014, Pubmed
Lee, Connexin-26 mutations in deafness and skin disease. 2009, Pubmed
Lee, Connexin mutations causing skin disease and deafness increase hemichannel activity and cell death when expressed in Xenopus oocytes. 2009, Pubmed , Xenbase
Lilly, Connexin channels in congenital skin disorders. 2016, Pubmed
Malchow, Evidence for hemi-gap junctional channels in isolated horizontal cells of the skate retina. 1993, Pubmed
Mese, The Cx26-G45E mutation displays increased hemichannel activity in a mouse model of the lethal form of keratitis-ichthyosis-deafness syndrome. 2011, Pubmed
Meşe, Connexin26 deafness associated mutations show altered permeability to large cationic molecules. 2008, Pubmed
Mhaske, The human Cx26-D50A and Cx26-A88V mutations causing keratitis-ichthyosis-deafness syndrome display increased hemichannel activity. 2013, Pubmed , Xenbase
Montgomery, A novel connexin 26 gene mutation associated with features of the keratitis-ichthyosis-deafness syndrome and the follicular occlusion triad. 2004, Pubmed , Xenbase
Paznekas, Connexin 43 (GJA1) mutations cause the pleiotropic phenotype of oculodentodigital dysplasia. 2003, Pubmed
Plum, Unique and shared functions of different connexins in mice. 2000, Pubmed
Retamal, Diseases associated with leaky hemichannels. 2015, Pubmed
Richard, Genetic heterogeneity in erythrokeratodermia variabilis: novel mutations in the connexin gene GJB4 (Cx30.3) and genotype-phenotype correlations. 2003, Pubmed
Shuja, Connexin26 Mutations Causing Palmoplantar Keratoderma and Deafness Interact with Connexin43, Modifying Gap Junction and Hemichannel Properties. 2016, Pubmed
Slavi, Connexin 46 (cx46) gap junctions provide a pathway for the delivery of glutathione to the lens nucleus. 2014, Pubmed , Xenbase
Spray, Equilibrium properties of a voltage-dependent junctional conductance. 1981, Pubmed , Xenbase
Srinivas, Quinine blocks specific gap junction channel subtypes. 2001, Pubmed
Srinivas, Human diseases associated with connexin mutations. 2018, Pubmed
Turner, Expression of achaete-scute homolog 3 in Xenopus embryos converts ectodermal cells to a neural fate. 1994, Pubmed , Xenbase
Umegaki-Arao, Inflammatory Linear Verrucous Epidermal Nevus with a Postzygotic GJA1 Mutation Is a Mosaic Erythrokeratodermia Variabilis et Progressiva. 2017, Pubmed
Valiunas, Gap junction channels formed by coexpressed connexin40 and connexin43. 2001, Pubmed
Valiunas, Cyclic nucleotide permeability through unopposed connexin hemichannels. 2013, Pubmed
Vinken, Introduction: connexins, pannexins and their channels as gatekeepers of organ physiology. 2015, Pubmed
Wang, Connexin mimetic peptides inhibit Cx43 hemichannel opening triggered by voltage and intracellular Ca2+ elevation. 2012, Pubmed
Wang, Exome sequencing reveals mutation in GJA1 as a cause of keratoderma-hypotrichosis-leukonychia totalis syndrome. 2015, Pubmed
White, Functional characteristics of skate connexin35, a member of the gamma subfamily of connexins expressed in the vertebrate retina. 1999, Pubmed , Xenbase
White, Selective interactions among the multiple connexin proteins expressed in the vertebrate lens: the second extracellular domain is a determinant of compatibility between connexins. 1994, Pubmed , Xenbase
White, Unique and redundant connexin contributions to lens development. 2002, Pubmed
White, Mouse Cx50, a functional member of the connexin family of gap junction proteins, is the lens fiber protein MP70. 1992, Pubmed , Xenbase
White, Optimal lens epithelial cell proliferation is dependent on the connexin isoform providing gap junctional coupling. 2007, Pubmed
White, Nonredundant gap junction functions. 2003, Pubmed
