XB-ART-55585
Nat Commun
2018 Jul 30;91:2985. doi: 10.1038/s41467-018-05403-1.
Show Gene links
Show Anatomy links
Controllable protein phase separation and modular recruitment to form responsive membraneless organelles.
Schuster BS, Reed EH, Parthasarathy R, Jahnke CN, Caldwell RM, Bermudez JG, Ramage H, Good MC, Hammer DA.
???displayArticle.abstract???
Many intrinsically disordered proteins self-assemble into liquid droplets that function as membraneless organelles. Because of their biological importance and ability to colocalize molecules at high concentrations, these protein compartments represent a compelling target for bio-inspired materials engineering. Here we manipulated the intrinsically disordered, arginine/glycine-rich RGG domain from the P granule protein LAF-1 to generate synthetic membraneless organelles with controllable phase separation and cargo recruitment. First, we demonstrate enzymatically triggered droplet assembly and disassembly, whereby miscibility and RGG domain valency are tuned by protease activity. Second, we control droplet composition by selectively recruiting cargo molecules via protein interaction motifs. We then demonstrate protease-triggered controlled release of cargo. Droplet assembly and cargo recruitment are robust, occurring in cytoplasmic extracts and in living mammalian cells. This versatile system, which generates dynamic membraneless organelles with programmable phase behavior and composition, has important applications for compartmentalizing collections of proteins in engineered cells and protocells.
???displayArticle.pubmedLink??? 30061688
???displayArticle.pmcLink??? PMC6065366
???displayArticle.link??? Nat Commun
???displayArticle.grants??? [+]
F32 GM119430 NIGMS NIH HHS , T32 GM007229 NIGMS NIH HHS , F32GM119430 U.S. Department of Health & Human Services | National Institutes of Health (NIH), DE-SC0007063 U.S. Department of Energy (DOE)
Genes referenced: mbp
???attribute.lit??? ???displayArticles.show???
|
|
Fig. 1. Phase separation of RGG-based IDP constructs. a Illustration of four-cell C. elegans embryo. LAF-1 is present in P granules, which contribute to germline specification. b Domain organization of LAF-1, RGG, RGG-RGG, and RGG-RGG-RGG. c Representative turbidity measurements show temperature-dependent phase behavior of RGG, RGG-RGG, and RGG-RGG-RGG at protein concentrations of 0.2âmg/mL (approximately 12âμM RGG domain concentration) in 150âmM NaCl buffer, pH 7.5. d Phase diagram of RGG-RGG as a function of salt and protein concentrations. Green markers indicate conditions at which optically resolvable droplets were observed. Inset: microscopy image of phase-separated RGG-RGG protein droplets. Scale bar: 10âµm. e Schematic illustrating design goals (i) inducible phase separation and (ii) cargo recruitment and triggered release |
|
|
Fig. 2. Protease-triggered assembly and disassembly of RGG-based protein droplets. a Schematic of protease-mediated disassembly of RGG-RGG droplets through reduction in valency. b Compared to untreated, the phase transition temperature of TEV protease-treated RGG-x-RGG (xâ=âTEV cut site) is markedly reduced, matching that of single RGG. c Microscopy of TEV-triggered droplet dissolution. Time points 0, 20, 40, and 60âmin after TEV addition (150ânM). Scale bar: 10âµm. d Analysis of droplet dissolution from time-lapse imaging: TEV cleavage rapidly reverses phase separation of RGG-x-RGG. Droplets formed by RGG-RGG lacking a cut site remain intact after adding TEV. TEV concentration: 150ânM. Representative individual traces (thin red lines) and population average (thick red line) for RGG-x-RGG, compared to population average for RGG-RGG droplets (thick gray line). Averages are of >750 droplets. e Protease treatment alters phase behavior of RGG-x-RGG-y-RGG (xâ=âTEV protease cut site, yâ=âHRV3C protease cut site). Treatment with TEV reduces phase transition temperature, however protein remains phase separated at room temperature. Upon treatment with both TEV and HRV3C, phase separation requires temperaturesâ<â15â°C, consistent with the phase behavior of single RGG domain. f AND gate regulatory behavior of RGG-x-RGG-y-RGG revealed by optical microscopy. Upon treatment with TEV only, protein compartments remain intact and phase separated. Upon TEV treatment and addition of HRV3C protease, phase separation is reversed and droplets dissolve. TEV and HRV3C protease concentrations: 0.5âµM. Scale bar: 10âµm. g Schematic of protease-mediated droplet assembly by removal of a solubility-enhancing tag, MBP, from MBP-RGG-RGG. h Droplet assembly triggered by HRV3C protease monitored by time-lapse microscopy. HRV3C protease: 1âµM. Scale bar: 10âµm. i Analysis of droplet assembly from time-lapse videos. Traces of five representative individual droplets, along with population average (thick purple line) of >200 droplets. j Spectrophotometric assay of the kinetics of droplet assembly. Addition of HRV3C protease at tâ=â0 causes droplet assembly and a rapid increase in turbidity; the control, lacking protease, shows no increase in turbidity. For all experiments, initial concentrations of RGG-based constructs were 6âμM |
|
|
Fig. 3. Permeability of RGG-RGG droplets to small molecules and macromolecules. a Schematic illustrating permeability of protein droplets to exogenous molecules: a molecule (red) diffusing in solution may become enriched in the droplet phase (left), partition equally between the two phases (middle), or be excluded from the droplets (right). b Rhodamine enriches in the droplets, whereas rhodamine-labeled dextrans exhibit size-dependent partitioning—larger molecules permeate the protein droplets less than smaller ones. Dextran 4.4 kDa enriches, while 10 kDa modestly enriches, and 70 kDa is largely excluded. c Partitioning of folded proteins into RGG-RGG droplets. None are strongly enriched and some are partially excluded from the RGG-RGG droplet phase. Intensity scale is the same for all micrographs. Scale bars: 10 µm |
|
|
Fig. 4. Targeted recruitment and enrichment of cargo proteins in RGG-based compartments. a Schematic of cargo recruitment into RGG-RGG liquid droplets. b Three strategies for recruitment of model cargo, RFP, that is normally excluded from RGG-RGG droplets: (i) recruitment via a single RGG domain, (ii) recruitment via two RGG domains, and (iii) recruitment via a high-affinity SYNZIP (SZ)-binding pair, in which SZ1 is attached to phase-separating RGG-RGG and its binding partner SZ2 is attached to RFP. Domain schematics and fluorescence micrographs of cargo enrichment are shown. Cargo protein concentration: 1 μM. RGG-RGG or SZ1-RGG-RGG concentration: 6 μM. c Quantification of cargo enrichment. Fluorescence intensity line scans of representative droplets show weak recruitment with a single RGG domain, vs. strong and uniform recruitment by two RGG domains or by SZ1/SZ2 binding. d Simultaneous recruitment of multiple cargo proteins, GFP-SZ2 and RFP-SZ2, into SZ1-RGG-RGG droplets. Merged image shows co-recruitment (yellow). Scale bars: 10 µm |
|
|
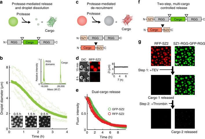
Fig. 5. Triggered cargo release from membraneless compartments. a Approach 1âprotease-mediated release of covalently attached cargo concomitant with droplet dissolution. RGG-cargo-RGG construct; cargo is flanked by thrombin protease cleavage sites. b After thrombin treatment (25ânM) of RGG-GFP-RGG, droplets shrank and released the cargo, GFP, into solution. Thick curve: average droplet diameter vs. time for >400 droplets; thin traces: individual droplet shrinking. Inset below: micrographs 0.5, 1.5, and 2.5âh after addition of protease. Insert above: MALDI-TOF shows full-length cargo (GFP), along with the single RGG domains, released upon thrombin treatment. c Approach 2âprotease-mediated release of tethered cargo; compartments remain intact. Cargo-SZ2 recruited into SZ1-RGG-RGG droplets. Cargo and SZ2 separated by TEV cut site. d Near-complete release of RFP cargo 8âh after treatment with TEV protease (0.5âμM) to remove SZ2 recruitment tag. SZ1-RGG-RGG droplets remain intact. e Kinetics of dual cargo release from droplets after TEV protease treatment to remove recruitment tag (average of >200 droplets; individual plots shown in Supplementary Fig. 5D). Cargos: GFP-SZ2 and RFP-SZ2 (1âμM each). f Two-step, multi-cargo, controlled release. Mixture of cargo2-SZ2 and SZ1-RGG-cargo1-RGG. Cargo 1 (GFP) flanked by thrombin cleavage sites; cargo 2 (RFP) and SZ2 separated by TEV cut site. g Initially, compartments contain both cargos, with colocalized green and red fluorescence. Upon treatment with TEV, RFP is released and red fluorescence is lost; protein droplets remain intact and display green fluorescence. Subsequent thrombin treatment liberates the GFP and disassembles the droplets. In all experiments, 5â10âμM RGG-RGG constructs are used. Scale bars: 10âµm |
|
|
Fig. 6. RGG-based synthetic organelles in protocells and living cells. Scale bars: 10âµm. a RGG-GFP-RGG forms stable compartments in model cell cytoplasm prepared from Xenopus laevis eggs. b Multiple, specific, SZ2-tagged cargos are simultaneously recruited into SZ1-RGG-RGG droplets in the presence of cytoplasm. Undiluted Xenopus egg cytoplasmic extract was mixed with SZ1-RGG-RGG (5âµM), GFP-SZ2 (1âµM), and RFP-SZ2 (1âµM). c RGG-GFP-RGG protein droplets form in cell-like structures, or protocells. Aqueous phase containing undiluted Xenopus egg cytoplasmic extract mixed with RGG-GFP-RGG protein was emulsified within a continuous mineral oil phase containing surfactant. d Protease-triggered phase separation in protocells. Aqueous phase containing Xenopus egg cytoplasmic extract mixed with 30âµM MBP-RGG-GFP-RGG protein and 0.5âµM TEV protease was encapsulated in emulsions. TEV activity liberates MBP from RGG-GFP-RGG, resulting in triggered formation of RGG-GFP-RGG droplets. e RGG-GFP-RGG forms synthetic membraneless organelles following transfection in multiple human cell lines: HEK293, HeLa, and U2OS. f Recruitment of exogenous cargo into synthetic organelles via SZ1/SZ2 interaction. RFP-SZ2 (cargo) plasmid was co-transfected with SZ1-RGG-GFP-RGG plasmid in HEK293 cells. g TEV expression reverses phase separation and disassembles synthetic organelles in HEK293 cells. RGG-x-GFP-RGG (xâ=âTEV cut site) was co-transfected with RFP-TEV protease. In control experiments using RGG-GFP-RGG that lacks a TEV cut site, droplets form normally and are insensitive to co-expression of RFP-TEV protease |
References [+] :
Amiram,
Injectable protease-operated depots of glucagon-like peptide-1 provide extended and tunable glucose control.
2013, Pubmed
Amiram, Injectable protease-operated depots of glucagon-like peptide-1 provide extended and tunable glucose control. 2013, Pubmed
Aumiller, Phosphorylation-mediated RNA/peptide complex coacervation as a model for intracellular liquid organelles. 2016, Pubmed
Avalos, Compartmentalization of metabolic pathways in yeast mitochondria improves the production of branched-chain alcohols. 2013, Pubmed
Banani, Compositional Control of Phase-Separated Cellular Bodies. 2016, Pubmed
Banani, Biomolecular condensates: organizers of cellular biochemistry. 2017, Pubmed
Bonacci, Modularity of a carbon-fixing protein organelle. 2012, Pubmed
Brangwynne, Germline P granules are liquid droplets that localize by controlled dissolution/condensation. 2009, Pubmed
Brangwynne, Active liquid-like behavior of nucleoli determines their size and shape in Xenopus laevis oocytes. 2011, Pubmed , Xenbase
Brown, Light-cleavable rapamycin dimer as an optical trigger for protein dimerization. 2015, Pubmed
Buchler, Protein sequestration generates a flexible ultrasensitive response in a genetic network. 2009, Pubmed
Burke, Residue-by-Residue View of In Vitro FUS Granules that Bind the C-Terminal Domain of RNA Polymerase II. 2015, Pubmed
Choudhary, Engineered protein nano-compartments for targeted enzyme localization. 2012, Pubmed
Delebecque, Organization of intracellular reactions with rationally designed RNA assemblies. 2011, Pubmed
DeLoache, Towards repurposing the yeast peroxisome for compartmentalizing heterologous metabolic pathways. 2016, Pubmed
Desai, The use of Xenopus egg extracts to study mitotic spindle assembly and function in vitro. 1999, Pubmed , Xenbase
Dueber, Synthetic protein scaffolds provide modular control over metabolic flux. 2009, Pubmed
Elani, Vesicle-based artificial cells as chemical microreactors with spatially segregated reaction pathways. 2014, Pubmed
Elbaum-Garfinkle, The disordered P granule protein LAF-1 drives phase separation into droplets with tunable viscosity and dynamics. 2015, Pubmed
Feric, Coexisting Liquid Phases Underlie Nucleolar Subcompartments. 2016, Pubmed , Xenbase
Good, Encapsulation of Xenopus Egg and Embryo Extract Spindle Assembly Reactions in Synthetic Cell-Like Compartments with Tunable Size. 2016, Pubmed , Xenbase
Hammer, Harnessing yeast organelles for metabolic engineering. 2017, Pubmed
Hannak, Investigating mitotic spindle assembly and function in vitro using Xenopus laevis egg extracts. 2006, Pubmed , Xenbase
Huber, Designer amphiphilic proteins as building blocks for the intracellular formation of organelle-like compartments. 2015, Pubmed
Hyman, Liquid-liquid phase separation in biology. 2014, Pubmed
Hyman, Beyond stereospecificity: liquids and mesoscale organization of cytoplasm. 2011, Pubmed , Xenbase
Kapust, Tobacco etch virus protease: mechanism of autolysis and rational design of stable mutants with wild-type catalytic proficiency. 2001, Pubmed
Leng, Novel split-luciferase-based genetically encoded biosensors for noninvasive visualization of Rho GTPases. 2013, Pubmed
Li, Phase transitions in the assembly of multivalent signalling proteins. 2012, Pubmed
Li, Enzyme-Instructed Intracellular Molecular Self-Assembly to Boost Activity of Cisplatin against Drug-Resistant Ovarian Cancer Cells. 2015, Pubmed
Lin, Formation and Maturation of Phase-Separated Liquid Droplets by RNA-Binding Proteins. 2015, Pubmed
Mitrea, Phase separation in biology; functional organization of a higher order. 2016, Pubmed
Molliex, Phase separation by low complexity domains promotes stress granule assembly and drives pathological fibrillization. 2015, Pubmed
Murray, Cell cycle extracts. 1991, Pubmed
Nakamura, Intracellular production of hydrogels and synthetic RNA granules by multivalent molecular interactions. 2018, Pubmed
Nott, Phase transition of a disordered nuage protein generates environmentally responsive membraneless organelles. 2015, Pubmed
Nott, Membraneless organelles can melt nucleic acid duplexes and act as biomolecular filters. 2016, Pubmed
Park, Two-step protein self-assembly in the extracellular matrix. 2013, Pubmed
Peters, Cascade reactions in multicompartmentalized polymersomes. 2014, Pubmed
Pitner, Regulation of Bacterial Gene Expression by Protease-Alleviated Spatial Sequestration (PASS). 2015, Pubmed
Quiroz, Sequence heuristics to encode phase behaviour in intrinsically disordered protein polymers. 2015, Pubmed
Schuster, Photoactivatable fluorescent probes reveal heterogeneous nanoparticle permeation through biological gels at multiple scales. 2017, Pubmed
Schuster, Particle tracking in drug and gene delivery research: State-of-the-art applications and methods. 2015, Pubmed
Semenov, Rational design of functional and tunable oscillating enzymatic networks. 2015, Pubmed
Shin, Liquid phase condensation in cell physiology and disease. 2017, Pubmed
Shin, Spatiotemporal Control of Intracellular Phase Transitions Using Light-Activated optoDroplets. 2017, Pubmed
Simon, Programming molecular self-assembly of intrinsically disordered proteins containing sequences of low complexity. 2017, Pubmed
Srinivasan, Stimuli-sensitive intrinsically disordered protein brushes. 2014, Pubmed
Strulson, RNA catalysis through compartmentalization. 2012, Pubmed
Su, Phase separation of signaling molecules promotes T cell receptor signal transduction. 2016, Pubmed
Thompson, SYNZIP protein interaction toolbox: in vitro and in vivo specifications of heterospecific coiled-coil interaction domains. 2012, Pubmed
Waugh, An overview of enzymatic reagents for the removal of affinity tags. 2011, Pubmed
Wehr, Monitoring regulated protein-protein interactions using split TEV. 2006, Pubmed
Wei, Phase behaviour of disordered proteins underlying low density and high permeability of liquid organelles. 2017, Pubmed
Zhan, Spatiotemporal Control of Supramolecular Self-Assembly and Function. 2017, Pubmed
