Click here to close
Hello! We notice that you are using Internet Explorer, which is not supported by Xenbase and may cause the site to display incorrectly.
We suggest using a current version of Chrome,
FireFox, or Safari.
???displayArticle.abstract???
The processes of cell proliferation and differentiation are intimately linked during embryogenesis, and the superfamily of (basic) Helix-Loop-Helix (bHLH) transcription factors play critical roles in these events. For example, neuronal differentiation is promoted by class II bHLH proneural proteins such as Ngn2 and Ascl1, while class VI Hes proteins act to restrain differentiation and promote progenitor maintenance. We have previously described multi-site phosphorylation as a key regulator of tissue specific class II bHLH proteins in all three embryonic germ layers, and this enables coordination of differentiation with the cell cycle. Hes1 homologues also show analogous conserved proline directed kinase sites. Here we have used formation of Xenopus primary neurons to investigate the effects of xHes1 multi-site phosphorylation on both endogenous and ectopic proneural protein-induced neurogenesis. We find that xHes1 is phosphorylated in vivo, and preventing phosphorylation on three conserved SP/TP sites in the N terminus of the protein enhances xHes1 protein stability and repressor activity. Mechanistically, compared to wild-type xHes1, phospho-mutant xHes1 exhibits greater repression of Ngn2 transcription as well as producing a greater reduction in Ngn2 protein stability and chromatin binding. We propose that cell cycle dependent phosphorylation of class VI Hes proteins may act alongside similar regulation of class II bHLH proneural proteins to co-ordinate their activity.
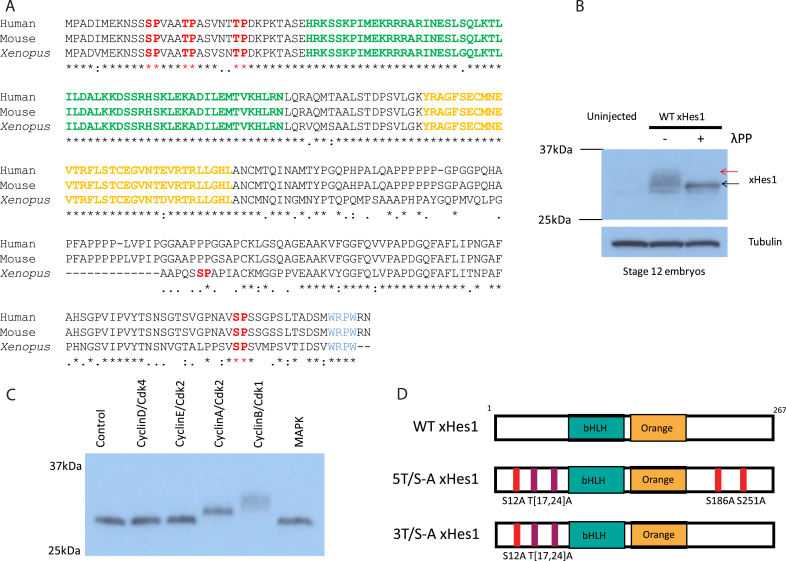
Fig. 1. xHes1 has conserved SP/TP sites and is phosphorylated both in vivo and in vitro. (A) Protein sequence alignment for human, mouse and Xenopus Hes1. The bHLH domain is shown in green with orange domain in orange and WRPW domain in blue. SP/TP sites are highlighted in red. A consensus line is also shown below the alignment to indicate the degree of conservation at each position: Residues may be identical (*), strongly conserved (:) or weakly conserved (.). (B) Western blot analysis of stage 12 embryos over-expressing 500 pg WT xHes1 mRNA and incubated with or without lambda protein phosphatase. (C) In vitro kinase assay showing in vitro translated WT xHes1 protein after incubation with recombinant Cyclin/Cdks as labelled. (D) Schematic representation of WT xHes1 protein and phospho-mutant variants, showing approximate location of SP/TP sites that are mutated to AP in each. (For interpretation of the references to colour in this figure legend, the reader is referred to the Web version of this article.)
Fig. 2. xHes1 phospho-status regulates inhibition of endogenous primary neurogenesis. Embryos were injected with 50â¯pg xHes1 mRNA and assayed at stage 18 by ISH for expression of N-tubulin (A; [Nâ¯=â¯30â44]) or xSox2 (B; [Nâ¯=â¯22â41]), with representative images shown in (C); N-tubulin dorsal view, xSox2 rostral view. (D) Embryos were assayed by qPCR at stage 14 [Nâ¯=â¯3]; significance relative to uninjected embryos (black lines).
Fig. 3. xHes1 inhibits ectopic neurogenesis induced by three different proneural proteins. Embryos were co-injected with mRNA encoding either WT or 3T/S-A xHes1 in the presence of one of three different proneural proteins. ISH scores are shown for Ngn2 (A; [Nâ¯=â¯78â84]) and Ascl1 (B; [Nâ¯=â¯96â104]). qPCR data is shown for Ngn2 (C; [Nâ¯=â¯4]), Ascl1 (D; [Nâ¯=â¯3]) and NeuroD1 (E; [Nâ¯=â¯4]). See methods for grading system.
Fig. 4. Phospho-mutant xHes1 has enhanced protein stability relative to WT and reduces both total Ngn2 and chromatin-bound Ngn2 protein. (A) Western blot analysis of stage 11 embryos over-expressing 500â¯pg xHes1 mRNA and with xHes1 protein density calculated relative to tubulin in (C) [Nâ¯=â¯3]. (B) Western blot analysis of whole embryo extracts from embryos overexpressing 150â¯pg Ngn2 and 500â¯pg xHes1 mRNA, and cytoplasmic and chromatin fractions from cross-linked stage 13 embryos injected with 250â¯pg mRNA of Ngn2 and xHes1; relative protein quantification in (D) [Nâ¯=â¯3]; statistics by paired students T-test as described in methods.
Supplementary Figure 1: Endogenous expression of xHes1 and Ngn2.
Endogenous expression of Ngn2 and xHes1 in stage 13 and 15 embryos revealed by ISH; DV, dorso-ventral view.
Supplementary material. :Supplementary Figure 1: Endogenous expression of xHes1 and Ngn2.Endogenous expression of Ngn2 and xHes1 in stage 13 and 15 embryos revealed by ISH; DV, dorso-ventral view.
Ali,
Cell cycle-regulated multi-site phosphorylation of Neurogenin 2 coordinates cell cycling with differentiation during neurogenesis.
2011, Pubmed,
Xenbase
Ali,
Cell cycle-regulated multi-site phosphorylation of Neurogenin 2 coordinates cell cycling with differentiation during neurogenesis.
2011,
Pubmed
,
Xenbase Ali,
The phosphorylation status of Ascl1 is a key determinant of neuronal differentiation and maturation in vivo and in vitro.
2014,
Pubmed
,
Xenbase Azzarelli,
Multi-site Neurogenin3 Phosphorylation Controls Pancreatic Endocrine Differentiation.
2017,
Pubmed Batonnet-Pichon,
MyoD undergoes a distinct G2/M-specific regulation in muscle cells.
2006,
Pubmed Chenna,
Multiple sequence alignment with the Clustal series of programs.
2003,
Pubmed Chitnis,
Sensitivity of proneural genes to lateral inhibition affects the pattern of primary neurons in Xenopus embryos.
1996,
Pubmed
,
Xenbase Dhanesh,
Hes1: the maestro in neurogenesis.
2016,
Pubmed Fischer,
Delta-Notch--and then? Protein interactions and proposed modes of repression by Hes and Hey bHLH factors.
2007,
Pubmed Giagtzoglou,
Two modes of recruitment of E(spl) repressors onto target genes.
2003,
Pubmed Gradwohl,
Restricted expression of a novel murine atonal-related bHLH protein in undifferentiated neural precursors.
1996,
Pubmed Hardwick,
Multi-site phosphorylation regulates NeuroD4 activity during primary neurogenesis: a conserved mechanism amongst proneural proteins.
2015,
Pubmed
,
Xenbase Hardwick,
The N terminus of Ascl1 underlies differing proneural activity of mouse and Xenopus Ascl1 proteins.
2018,
Pubmed
,
Xenbase Hardwick,
MyoD phosphorylation on multiple C terminal sites regulates myogenic conversion activity.
2016,
Pubmed
,
Xenbase Hardwick,
Cell cycle regulation of proliferation versus differentiation in the central nervous system.
2015,
Pubmed Hindley,
Post-translational modification of Ngn2 differentially affects transcription of distinct targets to regulate the balance between progenitor maintenance and differentiation.
2012,
Pubmed
,
Xenbase Kageyama,
Dynamic expression and roles of Hes factors in neural development.
2015,
Pubmed Kiparaki,
bHLH proteins involved in Drosophila neurogenesis are mutually regulated at the level of stability.
2015,
Pubmed Lewis,
Neurogenic genes and vertebrate neurogenesis.
1996,
Pubmed Lin,
JNK1 inhibits GluR1 expression and GluR1-mediated calcium influx through phosphorylation and stabilization of Hes-1.
2012,
Pubmed Ma,
Identification of neurogenin, a vertebrate neuronal determination gene.
1996,
Pubmed
,
Xenbase Massari,
Helix-loop-helix proteins: regulators of transcription in eucaryotic organisms.
2000,
Pubmed Mazurier,
Ascl1 as a novel player in the Ptf1a transcriptional network for GABAergic cell specification in the retina.
2014,
Pubmed
,
Xenbase McConnell,
Constructing the cerebral cortex: neurogenesis and fate determination.
1995,
Pubmed Murai,
Hes6 is required for the neurogenic activity of neurogenin and NeuroD.
2011,
Pubmed
,
Xenbase Murre,
Structure and function of helix-loop-helix proteins.
1994,
Pubmed Nuthall,
A role for cell cycle-regulated phosphorylation in Groucho-mediated transcriptional repression.
2002,
Pubmed Parlier,
Xenopus zinc finger transcription factor IA1 (Insm1) expression marks anteroventral noradrenergic neuron progenitors in Xenopus embryos.
2008,
Pubmed
,
Xenbase Shimojo,
Oscillations in notch signaling regulate maintenance of neural progenitors.
2008,
Pubmed Song,
Phosphorylation of nuclear MyoD is required for its rapid degradation.
1998,
Pubmed Vega-López,
Functional analysis of Hairy genes in Xenopus neural crest initial specification and cell migration.
2015,
Pubmed
,
Xenbase Vosper,
Regulation of neurogenin stability by ubiquitin-mediated proteolysis.
2007,
Pubmed
,
Xenbase