|
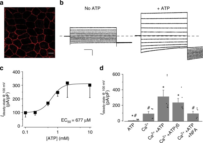
Fig. 1. The influence of ATP on KpBest and the interaction between them. a Current traces of single KpBest channels recorded from planar lipid bilayers at 80 mV in the absence (top) and presence (bottom) of 2 mM ATP (Scale bar, 3.5 pA, 250 ms). b The open probability of the KpBest channel with different concentrations of ATP. n = 3 for each point. The plot was fitted to the Hill equation. c The MST binding curves of KpBest to ATP (black) and ATPγS (red). Protein fraction bound vs. ligand, n = 3 for each point. d Bar chart showing the binding affinities of KpBest to ATP analogs. n = 3 for each bar. All error bars in this figure represent standard error of the mean (s.e.m.) |
|
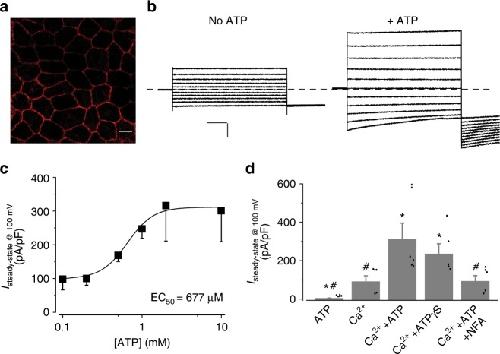
Fig. 2. The influence of ATP on hBest1-mediated Ca2+-dependent Clâ current in human RPE cells. a Confocal image showing plasma membrane localization of hBest1 in human RPE (Scale bar, 10âμm). b Representative current traces recorded from a WT iPSC-RPE in the absence (left) or presence (right) of 2âmM ATP (Scale bar, 1ânA, 125âms). c ATP-dependent activation of surface currents in WT iPSC-RPE. Steady-state current density recorded at +100âmV plotted vs. free [ATP]i, nâ=â5â6 for each point. The plot was fitted to the Hill equation. d Bar chart showing the steady-state current amplitudes in the presence of ATP (10âmM) without Ca2+, Ca2+ (0.6âμM) without ATP, Ca2+ (0.6âμM)â+âATP (10âmM), Ca2+ (0.6âμM)â+âATPγS (10âmM), and Ca2+ (0.6âμM)â+âATP (10âmM)â+âNFA (100 μM) in WT iPSC-RPE, nâ=â5â6 for each bar. *#Pâ<â0.05 compared to currents with Ca2+ and Ca2+â+âATP, respectively, using one-way ANOVA and Bonferroni post hoc analyses. All error bars in this figure represent s.e.m. |
|
Fig. 3. ATP interacts with and activates bBest2. a Structure-based sequence alignment of KpBest, hBest1, bBest2, and cBest1. The KpBest structure is used to restrict sequence gaps to interhelical segments. Black background, identical residues in all four species; gray background, identical residues in two or three species. The secondary structures of KpBest and cBest1 are labeled above and below the sequences, respectively. The four loops (1–4) potentially involved in ATP binding are labeled below the cBest1 secondary structure. Critical helices potentially involved in channel activation are highlighted in the same colors as those in Fig. 7. b The MST binding curve of bBest2 to ATPγS. Protein fraction bound vs. [ATPγS], n = 3 for each point. c Bar chart showing the binding affinities of bBest2 to ATP analogs. n = 3 for each bar. d Population steady-state current–voltage relationships of bBest2 transiently expressed in HEK293 cells without (black) or with (red) ATP (10 mM), n = 9–13 for each point. *P < 0.05 compared to cells in the presence of ATP, using two-tailed unpaired Student t test. All error bars in this figure represent s.e.m. |
|
Fig. 4. Mapping ATP-binding motif(s) in KpBest. a Candidate ATP-binding motifs in KpBest, hBest1, and bBest2. Black background, identical residues in all three sequences; gray background, identical residues in two sequences. Numbers indicate the position of the first residue in each motif on hBest1. b Current traces of single KpBest mutant channels recorded from planar lipid bilayers at 80 mV in the absence or presence of 2 mM ATP (Scale bar, 3.5 pA, 250 ms). c Bar chart showing the open probability of KpBest mutant channels in the absence or presence of 2 mM ATP. n = 3 for each bar. *P < 0.05 compared to currents from the same channels in the presence of ATP, using two-tailed unpaired Student t test. d The MST binding curve of KpBest A4 to ATPγS (red). Protein fraction bound vs. [ATPγS], n = 3 for each point. The binding curve of WT KpBest to ATPγS (black) is shown for comparison. All error bars in this figure represent s.e.m. |
|
Fig. 5. The role of candidate motifs on hBest1 in ATP-dependent activation. a Left, representative current traces recorded from hBest1 P274R iPSC-RPE. Right, representative current traces in hBest1 P274R iPSC-RPE complemented with WT hBest1-GFP (Scale bar, 1.5ânA, 100âms). Insert, confocal images showing expression of WT hBest1-GFP in rescued P274R iPSC-RPE (Scale bar, 10âμm). b Population steady-state currentâvoltage relationships in P274R iPSC-RPE, and in P274R iPSC-RPE complemented with WT hBest1-GFP in the absence or presence of 2âmM ATP, nâ=â5â6 for each point. *#Pâ<â0.05 compared to uninfected cells and complemented cells in presence of ATP, respectively, using two-tailed unpaired Student t test. c Bar chart showing the steady-state current amplitudes of P274R iPSC-RPE complemented with WT or mutant hBest1 channels, nâ=â5â6 for each bar. #*Pâ<â0.05 compared to currents from the same set of cells in the presence of 2âmM ATP, respectively, using two-tailed unpaired Student t test. All error bars in this figure represent s.e.m. |
|
Fig. 6. The influence of a patient-specific mutation on ATP-dependent activation. a Representative current traces recorded from hBest1 I201T iPSC-RPE in the absence or presence of 2âmM ATP (Scale bar, 300âpA, 100âms). b Population steady-state currentâvoltage relationships in hBest1 I201T iPSC-RPE in the absence or presence of 2âmM ATP; nâ=â5â6 for each point. c The MST binding curves of KpBest L177T (red) to ATPγS. Protein fraction bound vs. [ATPγS], nâ=â3 for each point. The binding curve of WT KpBest to ATPγS (black) is shown for comparison. d Representative current trace of single KpBest L177T mutant channel recorded from planar lipid bilayers at 80âmV in the presence of 2âmM ATP (Scale bar, 2âpA, 250âms). e Bar chart showing the open probability of KpBest WT and L177T channels in the presence of 2âmM ATP, nâ=â3 for each bar. *Pâ<â0.05 compared to the open probability of WT KpBest in the presence of ATP, using two-tailed unpaired Student t test. All error bars in this figure represent s.e.m. |
|
Fig. 7. Structural analysis of bestrophin channels. a Structure alignment of KpBest (blue) and cBest1 (green) as shown by superposition of their protomers. b Ribbon diagram of two oppositely facing (144°) protomers of an hBest1 pentamer is shown with the extracellular side on the top. The side chains of I201 are in red. Loops 1â4 on the left protomer are in red. Helices surrounding the ATP-binding loop on the right protomer are labeled in the same colors as those in (c, d), Fig. 3A and Figure S5 for comparison. c Visualization of the ATP-binding loop (red), and critical residues potentially involved in ATP binding. Left, KpBest; right, cBest1. d Visualization of the ATP-binding loop (red for WT and green for the L177T mutant) and the surrounding hydrophobic residues. Left, KpBest; right, cBest1 |