Click here to close
Hello! We notice that you are using Internet Explorer, which is not supported by Xenbase and may cause the site to display incorrectly.
We suggest using a current version of Chrome,
FireFox, or Safari.
???displayArticle.abstract???
From Xenopus embryo studies, the BMP4/Smad1-targeted gene circuit is a key signaling pathway for specifying the cell fate between the ectoderm and neuro-ectoderm as well as the ventral and dorsal mesoderm. In this context, several BMP4/Smad1 target transcriptional factors have been identified as repressors of the neuro-ectoderm. However, none of these direct target transcription factors in this pathway, including GATA1b, Msx1 and Ventx1.1 have yet been proven as direct repressors of early neuro-ectodermal gene expression. In order to demonstrate that Ventx1.1 is a direct repressor of neuro-ectoderm genes, a genome-wide Xenopus ChIP-Seq of Ventx1.1 was performed. In this study, we demonstrated that Ventx1.1 bound to the Ventx1.1 response cis-acting element 1 and 2 (VRE1 and VRE2) on the promoter for zic3, which is a key early neuro-ectoderm gene, and this Ventx1.1 binding led to repression of zic3 transcription. Site-directed mutagenesis of VRE1 and VRE2 within zic3 promoter completely abolished the repression caused by Ventx1.1. In addition, we found both the positive and negative regulation of zic3 promoter activity by FoxD5b and Xcad2, respectively, and that these occur through the VREs and via modulation of Ventx1.1 levels. Taken together, the results demonstrate that the BMP4/Smad1 target gene, Ventx1.1, is a direct repressor of neuro-ectodermal gene zic3 during early Xenopus embryogenesis.
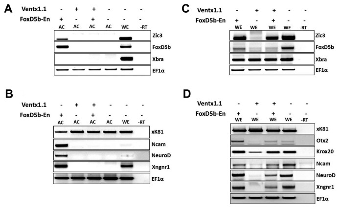
Fig. 1. Ventx1.1 represses early and late neural genes in Xenopus whole embryo and animal cap explantsVentx1.1 (500 pg/embryo) mRNA was co-injected with and without FoxD5b-En mRNA (280 pg/embryos) at the one-cell stage, followed by dissection of the animal cap explants (AC) at stage 8 and harvesting at stage 11 and 24 respectively. The relative gene expressions were analyzed by RT-PCR: (A and C) Ventx1.1 reduced the FoxD5b-induced expression of zic3 and foxD5b in both animal cap explants (A) and whole embryos (WE) (B) at stage 11. (B and D) Ventx1.1 reduced the FoxD5b-En-induced expression of ncam, Xngnr (pan-neural markers) and NeuroD (neuronal differentiation marker) while induced the expression of xK81 (keratin marker) at stage 24. EF1α loading control, non-injected animal caps (negative control), whole embryo (WE) (positive control), control reaction without reverse transcriptase (−RT).
Fig. 2. Genome-wide Xenopus ChIP-Seq of Ventx1.1 identifies two Ventx1.1 response cisacting elements (VRE1 and VRE2) on the zic3 promoter(A) Putative Ventx1.1 response consensus binding elements (VREs) are presented within the upstream promoter region of zic3 gene. (B) ChIP-Seq coverage plot of 3Flag-Ventx1.1 on the zic3 promoter. (C) Putative VRE sequences and their locations within the zic3 promoter. (D) This plot is showing the similarity in structure between Chr8S and Chr8L of zic3 promoter with the VRE1 and VRE2 locations marked. (E) In the ChIP assay, 3Flag-Ventx1.1 construct (500 pg/embryos) was injected at the one-cell stage and the embryos were harvested at stage 11 in 30% MMR solution. Anti-Flag antibody was used to immune-precipitate the endogenous zic3 promoter region. VRE1 and VRE2 were measured by PCR with specific zic3 promoter primers. (F) Consensus binding motifs of VRE1 and VRE2 are fully matched in both Chr8S and Chr8L of the zic3 promoter regions.
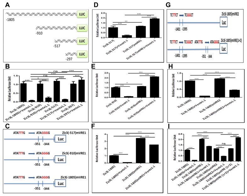
Fig. 3. Site-directed mutagenesis of VRE1 and VRE2 within the zic3 promoter-reporter construct abolishes the repressional activity of Ventx1.1. on the reporter(A) Schematic representation of serially-deleted zic3 promoter constructs. (A–I) Different serially-deleted zic3 (40 pg/embryos) promoter constructs were co-injected with and without Ventx1.1 (500 pg/embryos) at the one-cell stage and grown until stage 11 to measure the relative promoter activity. The data are shown as mean ± S.E. of the values from at least three independent experiments. Differences were considered significant at P < 0.05.
Fig. 4. VRE1 mutation partially abolishes negative and positive effects of Xcad2 and FoxD5b-En, respectivelyDifferent serially-deleted zic3(40 pg/embryos) promoter constructs were co-injected with and without FoxD5b-En (280 pg/embryos) at the one-cell stage and grown until stage 11 to measure the relative promoter activity. (A) FoxD5b-En increased the relative promoter activity of zic3(−1805) promoter region compared to zic3(−1805) alone. (B) zic3(−517) and zic3(−517)mVRE1 promoter constructs were co-injected with and without FoxD5b-En in separate groups. The FoxD5b-mediated induction in the relative promoter activity of zic3(−517) was abolished in zic3(−517)mVRE1. (C) zic3(−517) and zic3(−517)mVRE1 promoter constructs were co-injected with and without Xcad2 in separate groups. The Xcad2-mediated reduction in the relative promoter activity of zic3(−517) was abolished in zic3(−517)mVRE1 reporter construct. The data are shown as mean ± S.E. of the values from at least three independent experiments. Differences were considered significant at P < 0.05.
Fig. 5. Schematic diagram depicting Ventx1.1 as a key protein in the neural inhibitory circuit of BMP4/Smad1/Xcad2/Ventx1.1 and the reciprocal inhibitory circuit of FoxD5b/Ventx1.1Ventx1.1 seems play an essential role in the BMP4/Smad1/Xcad2/Ventx1.1-mediated neural inhibition in Xenopus embryos during gastrula.
Ault,
A novel homeobox gene PV.1 mediates induction of ventral mesoderm in Xenopus embryos.
1996, Pubmed,
Xenbase
Ault,
A novel homeobox gene PV.1 mediates induction of ventral mesoderm in Xenopus embryos.
1996,
Pubmed
,
Xenbase Blythe,
Chromatin immunoprecipitation in early Xenopus laevis embryos.
2009,
Pubmed
,
Xenbase Cha,
Spatiotemporal regulation of fibroblast growth factor signal blocking for endoderm formation in Xenopus laevis.
2008,
Pubmed
,
Xenbase Dale,
BMP signalling in early Xenopus development.
1999,
Pubmed
,
Xenbase Delaune,
Neural induction in Xenopus requires early FGF signalling in addition to BMP inhibition.
2005,
Pubmed
,
Xenbase De Robertis,
Dorsal-ventral patterning and neural induction in Xenopus embryos.
2004,
Pubmed
,
Xenbase Feledy,
Inhibitory patterning of the anterior neural plate in Xenopus by homeodomain factors Dlx3 and Msx1.
1999,
Pubmed
,
Xenbase Henningfeld,
Autoregulation of Xvent-2B; direct interaction and functional cooperation of Xvent-2 and Smad1.
2002,
Pubmed
,
Xenbase Houtmeyers,
The ZIC gene family encodes multi-functional proteins essential for patterning and morphogenesis.
2013,
Pubmed
,
Xenbase Hwang,
Active repression of organizer genes by C-terminal domain of PV.1.
2003,
Pubmed
,
Xenbase Hwang,
Antimorphic PV.1 causes secondary axis by inducing ectopic organizer.
2002,
Pubmed
,
Xenbase Kumar,
Xbra and Smad-1 cooperate to activate the transcription of neural repressor ventx1.1 in Xenopus embryos.
2018,
Pubmed
,
Xenbase Lee,
Transcriptional regulation of Xbr-1a/Xvent-2 homeobox gene: analysis of its promoter region.
2002,
Pubmed
,
Xenbase Lee,
Direct response elements of BMP within the PV.1A promoter are essential for its transcriptional regulation during early Xenopus development.
2011,
Pubmed
,
Xenbase Lee,
Transcriptional regulation of Zic3 by heterodimeric AP-1(c-Jun/c-Fos) during Xenopus development.
2004,
Pubmed
,
Xenbase Levy,
The competence of marginal zone cells to become Spemann's organizer is controlled by Xcad2.
2002,
Pubmed
,
Xenbase Maeno,
The role of BMP-4 and GATA-2 in the induction and differentiation of hematopoietic mesoderm in Xenopus laevis.
1996,
Pubmed
,
Xenbase Muñoz-Sanjuán,
Neural induction, the default model and embryonic stem cells.
2002,
Pubmed Nakata,
Xenopus Zic family and its role in neural and neural crest development.
1998,
Pubmed
,
Xenbase Pillemer,
The Xcad-2 gene can provide a ventral signal independent of BMP-4.
1998,
Pubmed
,
Xenbase Rogers,
Neural induction and factors that stabilize a neural fate.
2009,
Pubmed
,
Xenbase Sasai,
Identifying the missing links: genes that connect neural induction and primary neurogenesis in vertebrate embryos.
1998,
Pubmed Sasai,
Regulation of neural induction by the Chd and Bmp-4 antagonistic patterning signals in Xenopus.
1995,
Pubmed
,
Xenbase Session,
Genome evolution in the allotetraploid frog Xenopus laevis.
2016,
Pubmed
,
Xenbase Shim,
Isolation of Xenopus FGF-8b and comparison with FGF-8a.
2005,
Pubmed
,
Xenbase Suzuki,
Xenopus msx1 mediates epidermal induction and neural inhibition by BMP4.
1997,
Pubmed
,
Xenbase Suzuki,
Mesoderm induction by BMP-4 and -7 heterodimers.
1997,
Pubmed
,
Xenbase Wilson,
Concentration-dependent patterning of the Xenopus ectoderm by BMP4 and its signal transducer Smad1.
1997,
Pubmed
,
Xenbase Xu,
Differential regulation of neurogenesis by the two Xenopus GATA-1 genes.
1997,
Pubmed
,
Xenbase Xu,
A dominant negative bone morphogenetic protein 4 receptor causes neuralization in Xenopus ectoderm.
1995,
Pubmed
,
Xenbase Yan,
Microarray identification of novel downstream targets of FoxD4L1/D5, a critical component of the neural ectodermal transcriptional network.
2010,
Pubmed
,
Xenbase Yoon,
AP-1(c-Jun/FosB) mediates xFoxD5b expression in Xenopus early developmental neurogenesis.
2013,
Pubmed
,
Xenbase Yoon,
PV.1 suppresses the expression of FoxD5b during neural induction in Xenopus embryos.
2014,
Pubmed
,
Xenbase Yoon,
PV.1 induced by FGF-Xbra functions as a repressor of neurogenesis in Xenopus embryos.
2014,
Pubmed
,
Xenbase Yu,
xCyp26c Induced by Inhibition of BMP Signaling Is Involved in Anterior-Posterior Neural Patterning of Xenopus laevis.
2016,
Pubmed
,
Xenbase