XB-ART-55566
Nucleic Acids Res
2019 Mar 18;475:2377-2388. doi: 10.1093/nar/gky1276.
Show Gene links
Show Anatomy links
The role of SLX4 and its associated nucleases in DNA interstrand crosslink repair.
Hoogenboom WS, Boonen RACM, Knipscheer P.
???displayArticle.abstract???
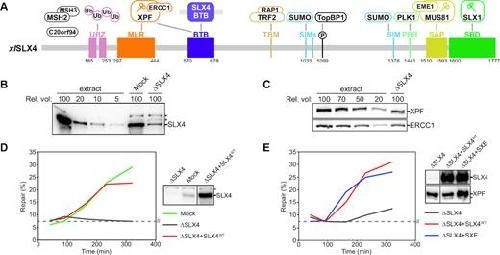
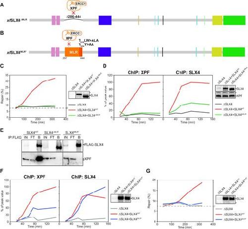
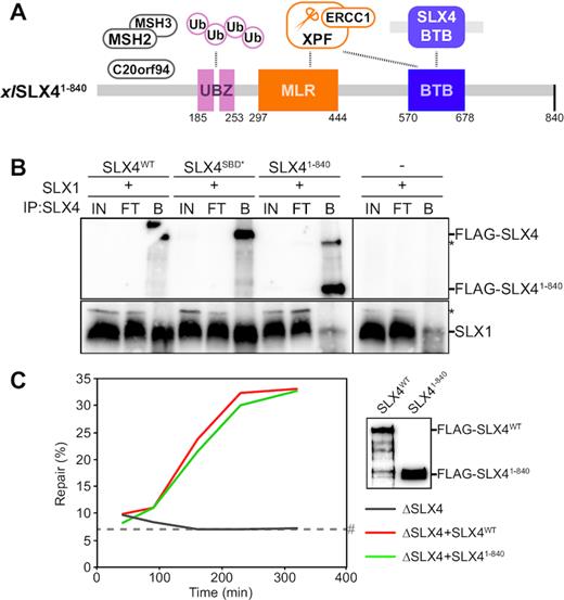
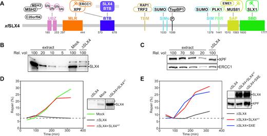
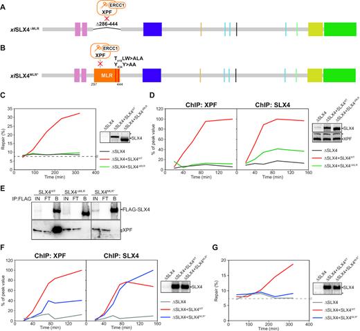
A key step in the Fanconi anemia pathway of DNA interstrand crosslink (ICL) repair is the ICL unhooking by dual endonucleolytic incisions. SLX4/FANCP is a large scaffold protein that plays a central role in ICL unhooking. It contains multiple domains that interact with many proteins including three different endonucleases and also acts in several other DNA repair pathways. While it is known that its interaction with the endonuclease XPF-ERCC1 is required for its function in ICL repair, which other domains act in this process is unclear. Here, we used Xenopus egg extracts to determine ICL repair specific features of SLX4. We show that the SLX4-interacting endonuclease SLX1 is not required for ICL repair and demonstrate that all essential SLX4 domains are located at the N-terminal half of the protein. The MLR domain is crucial for the recruitment of XPF-ERCC1 but also has an unanticipated function in recruiting SLX4 to the site of damage. Although we find the BTB is not essential for ICL repair in our system, dimerization of SLX4 could be important. Our data provide new insights into the mechanism by which SLX4 acts in ICL repair.
???displayArticle.pubmedLink??? 30576517
???displayArticle.pmcLink??? PMC6411836
???displayArticle.link??? Nucleic Acids Res
Species referenced: Xenopus laevis
Genes referenced: ercc1 ercc4 slx4 terf2
???attribute.lit??? ???displayArticles.show???
References [+] :
Akkari,
DNA replication is required To elicit cellular responses to psoralen-induced DNA interstrand cross-links.
2000, Pubmed
Akkari, DNA replication is required To elicit cellular responses to psoralen-induced DNA interstrand cross-links. 2000, Pubmed
Amunugama, Replication Fork Reversal during DNA Interstrand Crosslink Repair Requires CMG Unloading. 2018, Pubmed , Xenbase
Andersen, Drosophila MUS312 and the vertebrate ortholog BTBD12 interact with DNA structure-specific endonucleases in DNA repair and recombination. 2009, Pubmed
Bogliolo, Mutations in ERCC4, encoding the DNA-repair endonuclease XPF, cause Fanconi anemia. 2013, Pubmed
Budzowska, Regulation of the Rev1-pol ζ complex during bypass of a DNA interstrand cross-link. 2015, Pubmed , Xenbase
Castor, Cooperative control of holliday junction resolution and DNA repair by the SLX1 and MUS81-EME1 nucleases. 2013, Pubmed
Cheng, Reactions of formaldehyde plus acetaldehyde with deoxyguanosine and DNA: formation of cyclic deoxyguanosine adducts and formaldehyde cross-links. 2003, Pubmed
Crossan, The Fanconi anaemia pathway orchestrates incisions at sites of crosslinked DNA. 2012, Pubmed
Crossan, Disruption of mouse Slx4, a regulator of structure-specific nucleases, phenocopies Fanconi anemia. 2011, Pubmed
Cybulski, FANCP/SLX4: a Swiss army knife of DNA interstrand crosslink repair. 2011, Pubmed
Deans, DNA interstrand crosslink repair and cancer. 2011, Pubmed
Duda, A Mechanism for Controlled Breakage of Under-replicated Chromosomes during Mitosis. 2016, Pubmed
Enoiu, Repair of cisplatin-induced DNA interstrand crosslinks by a replication-independent pathway involving transcription-coupled repair and translesion synthesis. 2012, Pubmed
Fekairi, Human SLX4 is a Holliday junction resolvase subunit that binds multiple DNA repair/recombination endonucleases. 2009, Pubmed
Fisher, Processing of a psoralen DNA interstrand cross-link by XPF-ERCC1 complex in vitro. 2008, Pubmed
Fu, Selective bypass of a lagging strand roadblock by the eukaryotic replicative DNA helicase. 2011, Pubmed , Xenbase
Garaycoechea, Genotoxic consequences of endogenous aldehydes on mouse haematopoietic stem cell function. 2012, Pubmed
Gaur, Structural and Mechanistic Analysis of the Slx1-Slx4 Endonuclease. 2015, Pubmed
González-Prieto, SUMOylation and PARylation cooperate to recruit and stabilize SLX4 at DNA damage sites. 2015, Pubmed
Gritenaite, A cell cycle-regulated Slx4-Dpb11 complex promotes the resolution of DNA repair intermediates linked to stalled replication. 2014, Pubmed
Guervilly, The SLX4 complex is a SUMO E3 ligase that impacts on replication stress outcome and genome stability. 2015, Pubmed
Hashimoto, Physical interaction between SLX4 (FANCP) and XPF (FANCQ) proteins and biological consequences of interaction-defective missense mutations. 2015, Pubmed
Hira, Variant ALDH2 is associated with accelerated progression of bone marrow failure in Japanese Fanconi anemia patients. 2013, Pubmed
Hodskinson, Mouse SLX4 is a tumor suppressor that stimulates the activity of the nuclease XPF-ERCC1 in DNA crosslink repair. 2014, Pubmed
Hoogenboom, Xenopus egg extract: A powerful tool to study genome maintenance mechanisms. 2017, Pubmed , Xenbase
Huang, The DNA translocase FANCM/MHF promotes replication traverse of DNA interstrand crosslinks. 2013, Pubmed
Kashiyama, Malfunction of nuclease ERCC1-XPF results in diverse clinical manifestations and causes Cockayne syndrome, xeroderma pigmentosum, and Fanconi anemia. 2013, Pubmed
Kim, Regulation of multiple DNA repair pathways by the Fanconi anemia protein SLX4. 2013, Pubmed
Kim, Mutations of the SLX4 gene in Fanconi anemia. 2011, Pubmed
Kim, Nuclease delivery: versatile functions of SLX4/FANCP in genome maintenance. 2014, Pubmed
Klein Douwel, XPF-ERCC1 acts in Unhooking DNA interstrand crosslinks in cooperation with FANCD2 and FANCP/SLX4. 2014, Pubmed , Xenbase
Klein Douwel, Recruitment and positioning determine the specific role of the XPF-ERCC1 endonuclease in interstrand crosslink repair. 2017, Pubmed , Xenbase
Knipscheer, The Fanconi anemia pathway promotes replication-dependent DNA interstrand cross-link repair. 2009, Pubmed , Xenbase
Knipscheer, Replication-coupled DNA interstrand cross-link repair in Xenopus egg extracts. 2012, Pubmed , Xenbase
Kottemann, Fanconi anaemia and the repair of Watson and Crick DNA crosslinks. 2013, Pubmed
Kuraoka, Repair of an interstrand DNA cross-link initiated by ERCC1-XPF repair/recombination nuclease. 2000, Pubmed
Lachaud, Distinct functional roles for the two SLX4 ubiquitin-binding UBZ domains mutated in Fanconi anemia. 2014, Pubmed
Langevin, Fancd2 counteracts the toxic effects of naturally produced aldehydes in mice. 2011, Pubmed
Long, Mechanism of RAD51-dependent DNA interstrand cross-link repair. 2011, Pubmed , Xenbase
Long, BRCA1 promotes unloading of the CMG helicase from a stalled DNA replication fork. 2014, Pubmed , Xenbase
Muñoz, Coordination of structure-specific nucleases by human SLX4/BTBD12 is required for DNA repair. 2009, Pubmed
Ouyang, Noncovalent interactions with SUMO and ubiquitin orchestrate distinct functions of the SLX4 complex in genome maintenance. 2015, Pubmed
Pacek, Localization of MCM2-7, Cdc45, and GINS to the site of DNA unwinding during eukaryotic DNA replication. 2006, Pubmed , Xenbase
Perez-Torrado, Born to bind: the BTB protein-protein interaction domain. 2006, Pubmed
Räschle, Mechanism of replication-coupled DNA interstrand crosslink repair. 2008, Pubmed , Xenbase
Ridpath, Cells deficient in the FANC/BRCA pathway are hypersensitive to plasma levels of formaldehyde. 2007, Pubmed
Rosado, Formaldehyde catabolism is essential in cells deficient for the Fanconi anemia DNA-repair pathway. 2011, Pubmed
Sarbajna, Roles of SLX1-SLX4, MUS81-EME1, and GEN1 in avoiding genome instability and mitotic catastrophe. 2014, Pubmed
Semlow, Replication-Dependent Unhooking of DNA Interstrand Cross-Links by the NEIL3 Glycosylase. 2016, Pubmed , Xenbase
Sengerová, Orchestrating the nucleases involved in DNA interstrand cross-link (ICL) repair. 2011, Pubmed
Svendsen, Mammalian BTBD12/SLX4 assembles a Holliday junction resolvase and is required for DNA repair. 2009, Pubmed
Tutter, Chromosomal DNA replication in a soluble cell-free system derived from Xenopus eggs. 2006, Pubmed , Xenbase
Voulgaridou, DNA damage induced by endogenous aldehydes: current state of knowledge. 2011, Pubmed
Walden, The Fanconi anemia DNA repair pathway: structural and functional insights into a complex disorder. 2014, Pubmed
Walter, Regulated chromosomal DNA replication in the absence of a nucleus. 1998, Pubmed , Xenbase
Wang, Identification of DNA adducts of acetaldehyde. 2000, Pubmed
Wang, Human SNM1A and XPF-ERCC1 collaborate to initiate DNA interstrand cross-link repair. 2011, Pubmed
West, Genome Instability as a Consequence of Defects in the Resolution of Recombination Intermediates. 2017, Pubmed
West, Resolution of Recombination Intermediates: Mechanisms and Regulation. 2015, Pubmed
Williams, The differences between ICL repair during and outside of S phase. 2013, Pubmed
Wilson, Localization-dependent and -independent roles of SLX4 in regulating telomeres. 2013, Pubmed
Wyatt, Holliday junction resolvases. 2014, Pubmed
Wyatt, The SMX DNA Repair Tri-nuclease. 2017, Pubmed
Wyatt, Coordinated actions of SLX1-SLX4 and MUS81-EME1 for Holliday junction resolution in human cells. 2013, Pubmed
Yamamoto, Involvement of SLX4 in interstrand cross-link repair is regulated by the Fanconi anemia pathway. 2011, Pubmed
Yildiz, Drosophila MUS312 interacts with the nucleotide excision repair endonuclease MEI-9 to generate meiotic crossovers. 2002, Pubmed
Yin, Dimerization of SLX4 contributes to functioning of the SLX4-nuclease complex. 2016, Pubmed
Zhang, Mechanism and regulation of incisions during DNA interstrand cross-link repair. 2014, Pubmed
Zhang, DNA interstrand cross-link repair requires replication-fork convergence. 2015, Pubmed , Xenbase
