|
Fig. 1. Conservative evolution of vertebrate Leukaemia Inhibitory Factor. (A) Deduced amino acid sequence comparison between vertebrate LIF proteins. Numbers indicate the position of the relevant sequences relatively to the complete sequences. Identical residues are shaded in black, conservative differences are shaded in gray, and white represents nonhomology. The position of conserved cysteine residues are marked by a black triangle. Dashes have been introduced for best alignment. GenBank accession numbers for sequences are as follows: X. laevis (BC128936); X. tropicalis (XP_012825419); Human (AAA51699); Bovine (AAC27535.1); Mouse (AAA37211.1), Rat (NP_071532); Chicken (XP_425293.2).
(B) Conserved syntenic regions between human (HSA), mouse (MMU), Xenopus laevis (XLA) and Xenopus tropicalis (XTR) chromosome regions containing LIF locus. Gene symbols are according to HUGO. The chromosome number for each species is indicated and the two subgenomes of Xenopus laevis (XLAL and XLAS). Genes are represented as colored boxes with the arrow indicating the orientation of the transcription unit. Boxes with the same color correspond to ortholog genes and white boxes correspond to genes without orthologues in the species shown here. The following versions of the genomes used to establish are as follows: Human, GRCH38; p7; mouse, GRCm38; Xenopus laevis Version 9.1; Xenopus tropicalis, Version 7.1. The drawing is not on scale to avoid complexity. |
|
Fig. 2. Temporal and spatial expression ofXenopus laevis lifand lif receptors encoded genes. (A) RT-PCR analysis of embryo from stage 2 to stage 33. (B) RT-PCR analysis of dissected parts of stage 11 embryo. AC, animal cap; Do, dorsal mesoderm; Em, total embryo; En, endoderm; Ve, ventral mesoderm. Chordin and wnt8 expression is used as control. (C) RT-PCR analysis of adult tissues. Br, brain; He, heart; Ki, kidney; Li, liver; Lu, lung; Mu, skeletal muscle; Ov, ovary; Sk, skin; Sp, spleen; St, stomach; Te, testis. Ornithine decarboxylase (odc) and ribosomal protein L8 (rpl8) gene expression was used as control. - Control without reverse transcription. (D) In situ hybridization on stage 37/38 embryo with lif, lifr and il6st antisense probes. Ba, branchial arches; ki, embryonic kidney; nt, neural tube; ot, otic vesicle; so, somites. |
|
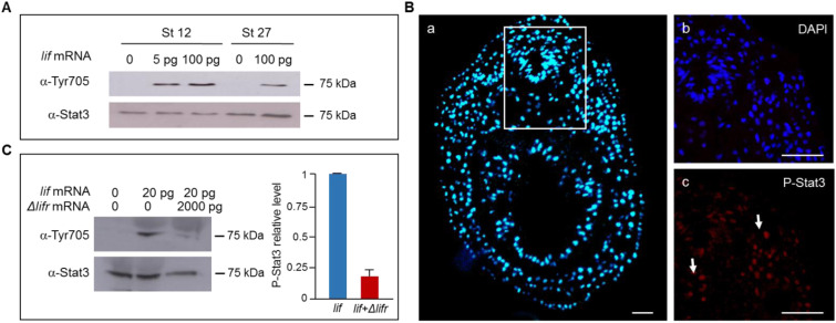
Fig. 3. Lif signaling in Xenopus embryo. (A) 5 or 100 pg of lif mRNA were injected in two cell-stage embryos and Stat3 phosphorylation status (α-Tyr705, top) was analysed by western blot analysis in stage 12 or 27 injected embryos. The total content of Stat3 protein was revealed by anti α-Stat3 antibody (bottom). Uninjected embryos are used as control. (B) Immunofluorescence analysis of P-Stat3 in lif mRNA-injected embryo. Transverse section of stage 22 embryo with dorsal side on the top (a) was analysed for immunostaining of P-Stat3 (c, red) and DAPI (b, blue). b and c are magnification of the white square in a. Arrows indicate representative P-Stat3 cells. Scale bar represents 50 µm. (C) Western blot analysis of stage 12 embryos injected with 20 pg of lif mRNA at the two cell stage with 2000 pg of δlifr mRNA using anti-phosphorylated Tyr705 Stat3 (α-Tyr705, top) and anti-Stat3 (α-Stat3, bottom) antibodies. Uninjected embryos are used as control. Relative quantification of phospho-Stat3 (P-Stat3) is displayed on the right. The diagram represents the mean of three independent measurements with standard deviations. |
|
Fig. 4. Lif activation of target genes. Real-time RT-PCR analysis of lif mRNA injected embryos. Embryos were either uninjected (-) or injected with 20 pg of lif mRNA (lif) cultured until stage 12.5 and processed for RT-qPCR of the indicated genes. Five embryos were used in each lot. All values were normalized and calibrated to the expression of the reference gene odc. Bar plots show the mean of three independent ± SEM of normalized fold induction compared to uninjected control embryos. |
|
Fig. 5. Lif overexpression in Xenopus embryo causes ventralization and anterior truncation. (A) Two-cell stage embryos were injected in each blastomere at the animal pole with 2, 20 or 200 pg of lif mRNA (+lif). Representative phenotypes observed at stage (St) 18, 22 or 33â34 are shown (anterior view for St18 embryos, lateral view and anterior to the left with dorsal to the top for St 22 and St 33â34 embryos). (-lif) uninjected embryos. (B). Embryos injected with 20 pg of lif mRNA were fixed at late neurula stage and analysed by in situ hybridization for the expression of the indicated genes. Embryos are observed on lateral view with anterior to the left and dorsal to the top. Insets are anterior view of the embryos. (C) RT-qPCR analysis of lif mRNA injected embryos (lif) versus uninjected control embryos (-). Embryos were injected with 20 pg of lif mRNA and cultured until stage 22 before processing for RT-qPCR. Five embryos were used in each lot. All values were normalized and calibrated to the expression of the reference gene odc. Bar plots show the mean ±SEM of at least three independent experiments. |
|
Fig. 6. A dominant negative of the lif receptor can rescue lif-induced phenotype. (A) Xenopus embryo were injected at the two cell stage in both blastomeres with 20 pg of lif mRNA together with increasing amounts (20, 200, 2000 pg) of the dominant negative mutant receptor (δlifr). Embryos were scored for their phenotype at stage (St) 22, 29â30 or 35â36. (B) Three independent batches of embryos were scored for wild type (Wt) or lif-phenotype. The total number of embryos analysed is indicated above the bars. (C) Stage 35â36 embryos injected with increasing amounts of δlifr mRNA alone. |
|
Fig. 7. Lif overexpression upregulates BMP signaling and antagonizes IGF signal. (A) Embryos were either not injected (-) or injected with 20 pg of lif mRNA (lif) at the two-cell stage. They were cultured until stage 12.5 and processed for RT-qPCR analysis. (B) Embryos were injected with 1 ng of igf1 mRNA (igf) or with 1 ng of igf1 together with 20 pg of lif mRNA (igf+lif). Animal caps were explanted at blastula stage and cultured until stage 18 before RT-qPCR analysis. (C) Embryos were either not injected (-) or injected with 20 pg of lif mRNA (lif). They were cultured until stage 18 and processed for RT-qPCR analysis. Soc3 was used as a control of lif signaling activation. Five embryos or 15â20 caps were used in each lot. All values were normalized and calibrated to the expression of the reference gene odc. Bar plots show the mean ±SEM of at least three independent experiments. |
|
Fig. 8. Lif overexpression inXenopusembryo induces tumor-like masses formation. (A) Control uninjected stage 28 embryo (a) or stage 28 (b) and stage 33â34 (c) embryos injected with 20 pg of lif mRNA. Tumor-like mass are visible in ventral position (arrowhead). (B) 20 pg of lif mRNA and 250 pg of lacZ mRNA were co-injected in ventral (V1, V2) or dorsal (D1, D2) blastomeres of 8-cell stage embryos (schematic diagram). Developing embryos were fixed at stage 31 for β-galactosidase coloration. Tumor-like mass formed are indicated by arrow in embryos derived from targeted injections. (C) Histological analysis of embryos injected with 20 pg of lif mRNA. Tumor-like structures in black boxes in a and c are magnified in b and d respectively. (D) 20 pg of lif mRNA and 250 pg of GFP mRNA were co-injected in ventral (V2) or dorsal (D1) blastomeres of 8-cell stage embryos. Developing embryos were observed under white light (a, c, e, g) or fluorescent light (b, d, f, h). Tumor-like masses in white boxes are in dotted circle when observed under fluorescent light. g and h are magnification of e and f respectively. |
|
Fig. 9. Blocking lif signaling in Xenopus embryo impairs normal kidney formation.
Embryos were injected co-injected unilaterally at the 8-cell stage in the prospective pronephros region with 2 ng of δlifr mRNA (δlifr) and 250 pg of lacZ mRNA as tracer control. Injected side is revealed by β-galactoside activity (red). Uninjected side is used as control (-). (A) Dorsal anterior view of a stage 42 embryo. The embryo was fixed before immunohistochemistry analysis to reveal the expression of pronephros specific marker 3G8. Arrow marks the proximal tubule. (B) Close up lateral views of representative phenotypes of embryos injected with δlifr mRNA. Histogram on the right shows the classification of 3G8 phenotypes into three categories: no effect, weak or strong effect. The total number of embryos analysed is indicated above the bars. (C) Developing embryos were fixed at stage 35â36 and analysed by in situ hybridization for wt1 expression. a, b, and c are representative phenotypes of wt1 reduced expression. Glomus region is indicated by an arrow. Histogram on the right shows the classification of phenotypes into no effect or reduced wt1 expression. The total number of embryos analysed is indicated above the bars. (D) Developing embryos were fixed at stage 35â36 and analysed by in situ hybridization for clcnkb expression. Embryos are observed on lateral view with anterior to the left and dorsal to the top. |
|
Fig. 10. Proposed model showing the multiple roles of Lif signaling in Xenopus embryo from gain of function and the use of dominant negative of its receptor. Lif is involved in tumor-like formation, ventralization, head and kidney formation through the use of three distinct signaling pathways: STAT3 activation (P-STAT3), PI3K and MAPK. Data from this study are figured in blue. Data from literature are figured in red. Lif activates STAT3 target genes like the oncogenes fos, jun and myc that can contribute to tumor-like formation. Lif activates the expression of BMP effectors msx1 and ventx1/2 that are known to ventralize the embryo. Ventralisation can also depend on STAT3 activation independently of BMP (Nishinakamura et al., 1999). P-STAT3 may also activate BMP gene expression (Fukuda et al., 2007). Lif repress cerberus, DKK and IGF that are required for head development (Glinka et al., 1997, Glinka et al., 1998, Pera et al., 2001). Lif signaling hindrance leads to wt1 decrease and normal kidney formation. |
|
Figure S1. Schematic representation of LIF genes from human, mouse and Xenopus. Coding exons are in black boxes. Introns are figured as a solid line. Numbers above the coding exons and introns correspond to the size of the sequences in nucleotides. Protein size in amino acids (aa) is indicated. For the mammalian genes, the two promoters that give rise to the alternative forms D and M are figured together with the size of the corresponding proteins. XLA1L, Chromosome 1 of the Xenopus laevis subgenome L, XLA1S, Chromosome 1 of the Xenopus laevis subgenome S; XTR1, Chromosome 1 of the Xenopus tropicalis genome. HSA22, Chromosome 22 of the human genome; MMU11, Chromosome 11 of the mouse genome. An additional exon of 10 nucleotides is present in the human and mouse gene and absent from the Xenopus gene. |
|
Figure S2. Conserved syntenic regions between human, mouse and Xenopus chromosome regions containing LIFR and IL6ST locus. (A) Syntenic regions comparison of LIFR between mammals and Xenopus. (B) Syntenic regions comparison of IL6ST between mammals and Xenopus. Gene names and symbols are according to HUGO. The chromosome number for human (HAS), mouse (MMU) and the two subgenomes of Xenopus laevis (XLAL and XLAS) is indicated. Genes are represented as colored boxes with the arrow indicating the orientation of the transcription unit. Boxes with the same color correspond to ortholog genes. The following versions of the genomes used to establish are as follows: Human, GRCH38.p7; mouse, GRCm38; Xenopus laevis Version 9.1; Xenopus tropicalis, Version 8.0. The drawing is not on scale to avoid complexity. |
|
Figure S3. Sequence comparison between vertebrate LIFR proteins. Numbers indicate the position of the relevant sequences relatively to the complete sequences. Identical residues are shaded in black, conservative differences are shaded in gray, and white represents non homology. Arrowheads indicate the position of conserved cysteine residues. The WSxWS conserved motifs are in blue. The Fibronectin-type III domains (amino acids 414-496, 516-604 and 709-808) are figured by a black bar. The position of the 26 amino-acids transmenbrane domain and the YxPQ sites are highlighted in yellow and red respectively. Dashes have been introduced for best alignment. GenBank accession numbers for sequences are as follows: human, NP_001121143; Bovine, NP_001179192; mouse, NP_038612; rat, NP_112310.1; chicken, NP_989906.1; Xenopus laevis, XP_018121814. |
|
Figure S4. The LIFR gene structure is conserved between mammals and amphibian. (A) Schematic representation of the human LIFR gene structure. Exons are figured in box and intron with a black solid line. White boxes correspond to non-coding sequences. The different domains of the protein are figured with a black line below the gene structure: CD, cytoplasmic domain; CRH, cytokine receptor homology domain; FNIII, type III fibronectin domain; IG, Ig-like domain; SP, signal peptide. (B) Exon size comparison between human, mouse and Xenopus LIFR genes. End phase (0,1,2) for each exon is indicated. |
|
Figure S5. Conserved syntenic regions between mammalian and Xenopus chromosome regions containing Interleukin 6 family cytokines and receptors. (A) Table showing interleukin 6 family members in human genome together with their receptors. Crosses indicate the components of each cytokine receptor complex. * Genes unidentified in Xenopus genome. (B) Interleukin 6 (IL6) gene synteny. (C) Interleukin 11 (IL11) gene synteny. (D) Cardiotrophin 1 gene synteny (CTF1). (E) Ciliary neurotrophic factor (CNTF) and cardiotrophin like cytokine 1 factor (CLCF1) genes synteny. (F) Ciliary neurotrophic factor receptor (CNTFR) and Interleukin 11 receptor alpha (IL11RA) gene synteny. (G) Interleukin 6 receptor (IL6R) gene synteny. Gene names symbol are according to HUGO. The chromosome number for human (HAS), mouse (MMU) and the two subgenomes of Xenopus laevis (XLAL and XLAS) is indicated. For Xenopus ctf1 genes, XLAL and XLAS correspond to scaffold 22 and 87 respectively. Genes are represented as colored boxes with the arrow indicating the orientation of the transcription unit. Boxes with the same color correspond to ortholog genes. The following versions of the genomes used to establish are as follows: Human, GRCH38.p7; mouse, GRCm38; Xenopus laevis, Version 9.1; Xenopus tropicalis, Version 8.0. The drawing is not on scale to avoid complexity. |
|
Figure S6. Lif, lifr and il6st genes are ubiquitously expressed in Xenopus embryo. (A) Schematic diagram of stage 22 embryo with the dissected parts (top) used for RT-PCR expression analysis (bottom). (B) Stage 28 embryo analysis. (C) Stage 35/36 embryo analysis. E, total non-dissected embryo; - control without reverse transcription. Ornithine decarboxylase (odc) expression was used as control. |
|
Figure S7. Overexpression in Xenopus embryos of ctf1 or cntf has no effect on embryonic development. (A) Embryos were injected with 20 pg of lif mRNA or 2 ng of either ctf1 or cntf mRNAs. Embryos were observed at stage (St) 27 or 37-38 for phenotype alteration. (B) RNA extracted from stage 45 embryonic tissues was analysed by RT-PCR. Br, brain, He, heart; Ki, kidney; So, somites. E, total non-dissected embryo; - control without reverse transcription. Ornithine decarboxylase (odc) expression was used as control.
|