XB-ART-55552
Elife
2018 Dec 18;7. doi: 10.7554/eLife.38497.
Show Gene links
Show Anatomy links
A liquid-like organelle at the root of motile ciliopathy.
???displayArticle.abstract???
Motile ciliopathies are characterized by specific defects in cilia beating that result in chronic airway disease, subfertility, ectopic pregnancy, and hydrocephalus. While many patients harbor mutations in the dynein motors that drive cilia beating, the disease also results from mutations in so-called dynein axonemal assembly factors (DNAAFs) that act in the cytoplasm. The mechanisms of DNAAF action remain poorly defined. Here, we show that DNAAFs concentrate together with axonemal dyneins and chaperones into organelles that form specifically in multiciliated cells, which we term DynAPs, for dynein axonemal particles. These organelles display hallmarks of biomolecular condensates, and remarkably, DynAPs are enriched for the stress granule protein G3bp1, but not for other stress granule proteins or P-body proteins. Finally, we show that both the formation and the liquid-like behaviors of DynAPs are disrupted in a model of motile ciliopathy. These findings provide a unifying cell biological framework for a poorly understood class of human disease genes and add motile ciliopathy to the growing roster of human diseases associated with disrupted biological phase separation.
???displayArticle.pubmedLink??? 30561330
???displayArticle.pmcLink??? PMC6349401
???displayArticle.link??? Elife
???displayArticle.grants??? [+]
R01 HL117164 NHLBI NIH HHS , HL128370 NHLBI NIH HHS , DP1 GM106408 NIGMS NIH HHS , R01 HD085901 NICHD NIH HHS , R21 GM119021 NIGMS NIH HHS , R01 DK110520 NIDDK NIH HHS , R35 GM122480 NIGMS NIH HHS , R01 HL128370 NHLBI NIH HHS
Species referenced: Xenopus
Genes referenced: cetn4 dcp1a dnaaf11 dnaaf2 dnaaf3 dnaaf4 dnaaf5 dnaaf6 dnai1 dnai2 dnai4 dnajc7 dnal4 dnali1 eea1 foxj1 foxj1.2 fus g3bp1 galt hsp90ab1 hspa8 lsm4 mcc mcidas mns1 mtor nme5 odad1 odad2 odad4 rsph1 ruvbl1 ruvbl2 spag1 stip1 tia1 ttc9c tuba4a zmynd10
GO keywords: cilium movement [+]
???displayArticle.antibodies??? Tuba4a Ab15
???displayArticle.morpholinos??? dnaaf5 MO1 dnaaf5 MO2 dnaaf5 MO3 dnaaf5 MO4
???displayArticle.disOnts??? primary ciliary dyskinesia 1
???displayArticle.omims??? CILIARY DYSKINESIA, PRIMARY, 1; CILD1
???attribute.lit??? ???displayArticles.show???
|
|
Figure 1âfigure supplement 1. DNAAFs and Dyneins co-localize in DynAPs in primary human MCC.(A)Â Immunostaining of primary human MCC reveals endogenous LRRC6 (red) in cytoplasmic foci, cilia are marked by acetylated tubulin (green). (B) LRRC6 labeled foci (red) are enriched in Dnai1 (green in bâ) in human MCCs. |
|
|
Figure 1—figure supplement 2. Analysis of co-localization in DynAPs.(A) Graph displaying Costes P-values for colocalization of GFP fusion proteins with mCherry-Ktu. (B) Table containing mean and median for both Pearson and Costes analyses of colocalziation as well as n-values for each of the proteins tested. |
|
|
Figure 1—figure supplement 3. For unbiased assessment of co-localization, custom software was developed for automated detection of foci in confocal stacks and calculation of 3D co-localization in foci (see Materials and methods).(A) Left panel shows focus detection in the current slice (red circle) and in the adjacent slice (orange circle) of a confocal stack. Right panel shows voxel intensity of the identified foci after watershedding. (B) Plot of the co-localization index (see Materials and methods) of FP fusions to indicated proteins relative to GFP-Ktu after automated identification of foci. (C) Plot of co-localization index for the same data after computational randomization of foci position. Reduction in co-localization of all tested proteins after randomization was extremely significant (p<2.2×10−16), suggesting that the colocaliztion patterns in B did not occur by chance. |
|
|
Figure 1—figure supplement 4. DynAPs are specific cellular compartments.(A) GFP-Ktu labeled DynAPs (green) do not overlap with Dcp1a-labeled P bodies (red). In addition, while Dcp1a forms foci both in the MCC (dashed circle) and in the neighboring cells. (B, C) Ktu-FP-labeled DynAPs (green in B, and red in C) do not co-localize with the trans-Golgi labeled by GalT (red) or with endosome labeled with Eea1 (green). (D) Membrane labeling at the apical surface reveals MCCs surrounded by non-ciliated goblet cells. Panels to the right show en face projections through the cytoplasm of the same cells. GFP-Ktu forms foci only in MCCs (dashed circles, compare with apical surface image. Dcp1a-RFP (blue) forms foci in all cells. Cellular membrane is labeled as red. (E) Projection through the cytoplasm reveals GFP-Tia1 foci (green) in a single MCC. Higher magnification views of the boxed area in B showing GFP-Tia1 (green) localizes strongly to small foci (boxes) but only weakly to the larger DynAPs (ovals) labeled by mCherry-Ktu (red). |
|
|
Figure 1âfigure supplement 5. DynAPs labeled by endogenous Ruvbl2 are present only in MCCs.Upper Panel: DynAPs are labeled by immunostaining for endogenous Ruvbl2 (yellow) and present specifically in MCCs (upper panel, magenta indicates acetylated tubulin immunostaining to label cilia. Lower panel: A cross-sectional projection shows endogenous Ruvbl2 in DynAPs (yellow) and cilia (acetylated tubulin, magenta). |
|
|
Figure 2. DynAPs concentrate DNAAFs, dynein subunits, and Hsp70/90 chaperones.All left panels show GFP fusions (cyan) to indicated proteins, note all co-localize in DynAPs with the mCherry-Ktu (magenta) shown in middle panels. All right panels are merged views. The docking complex protein Ttc25 (panel A) and the radial spoke protein Rsph1 (panel B) serve as negative controls and do not localize in DynAPs. All other do co-localize; see quantifications in Figure 1H and Figure 1âfigure supplements 2 and 3. Scale bars = 10 um. |
|
|
Figure 3. DynAPs are MCC-specific and controlled by the motile ciliogenic transcriptional circuitry.(A) Membrane labeling with CAAX-RFP at the apical surface reveals a single MCC (cilia, dashed circle) surrounded by non-ciliated goblet cells. (aâ) Projection of the cytoplasm of the same cells in A. GFP-Ktu is expressed throughout, but forms foci only in the MCC. (B) Membrane labeling at the apical surface reveals that expression of Mcidas converts all cells to MCCs. (bâ) Projection of the cytoplasm of the same cells in B; GFP-Ktu forms foci in all cells upon expression of Mcidas.( CâD) Apical surface views of a control mucociliary epithelium (C) and one ectopic expressing Foxj1 (D). (cââdâ) Projection of the cytoplasm of the same cells in C and D. GFP-Dnai1 labels both of axonemes at the surface in C, D and DynaAPs in cytoplasm in câdâ. CAAX-BFP labels membranes; Dashed lines mark MCCs. Expression of Foxj1 induces solitary ectopic motile cilia (D) and ectopic DynAPs (dâ).(E) Graph displaying number of cytoplasmic GFP-Ktu foci in wild-type MCCs and goblet cells as well as ciliogenesis-induced goblet cells. p < 2.2Ã10â16 for Foxj1 and p = 1.68Ã10â7 for Mcidas experiments by two-sample t-test. n = 29 (wild-type MCC), n = 130 (wild-type goblet cell), n = 122 (Foxj1-OE goblet cells), and n = 24 (Mcidas-HGR Goblet cells) across three embryos. Scale bars 10 µm. |
|
|
Figure 4. DynAPs display liquid-like behaviors.(A) Stills from time-lapse imaging of an individual DynAP labeled with GFP-Ktu undergoing fission (upper) and later coalescence (lower) (time in seconds). (B) Time-lapse images of GFP-Ktu recovery after photobleaching of partial (upper) or entire DynAPs (lower). Images are color-coded to highlight changes in pixel intensity (blue = low; red = high; green = intermediate. Dashed line marks the photobleaching area. (C) Kymograph of GFP-Ktu recovery after partial bleach, showing that recovery of the bleached area occurs from within the DynAP, rather than from the cytoplasm. Note, however, that FRAP of whole DynAPs indicates that rapid exchange also occurs between DynAPs and the cytoplasm (Panel B, lower; and see Table 2). (D) FRAP kinetics of GFP-Ktu after bleaching entire DynAPs. (E) FRAP kinetics of the trans-golgi protein GalT-GFP after bleaching golgi-derived vesicles. |
|
|
Figure 5. DynAP stably retain axonemal dynein subunits.(A) Time-lapse images of GFP-Dnai2 recovery after partial photobleaching of a DynAP reveals little recovery after 30 s. Dashed line marks the photobleaching area. (B) Kymograph of the first 10 s following photobleaching displays little recovery of GFP-Dnai2. This is reflected by the FRAP kinetics of Dnai2 after complete bleaching of DynAPs (b’). (C) In stark contrast, the kymograph of the first 10 s following partial photobleaching of the DNAAF GFP-Ruvbl2 displays rapid recovery at DynAPs. This is reflected by the FRAP kinetics of GFP-Ruvbl2 after complete bleaching of DynAPs (c’). (D) Boxplots of the mobile fractions of various resident proteins at DynAPs. Ciliopathy-related DNAAFs (blue) and canonical chaperones (orange) display greater fluorescence recovery than dynein arm components (purple). p<0.0001 by one-way ANOVA and post-hoc Tukey-Kramer HSD test. n-values for each FRAP experiment can be found in Table 2.10.7554/eLife.38497.020Figure 5—source data 1. Aggregate data for FRAP curves presented in Figures 4 and 5. |
|
|
Figure 6. DynAPs share molecular and physical properties with stress granules.(A) GFP-G3bp1 strongly co-localizes with DNAAFs in DynAPs (ovals), but also labels smaller foci that do not contain DNAAFs (boxes). (a1âa3) Higher magnification views of the bottom left corner of the MCC shown in panel A. (B) Quantification of co-localization relative to mCherry-Ktu (Dnaaf4 and Fus data from Figure 1 are recapitulated here for comparison). (C) FRAP kinetics of GFP-G3bp1 in Ktu-positive DynAPs (black) in MCCs and in Ktu-negative foci in neighboring goblet cells (pink). p < 0.0001 by one-way ANOVA and post-hoc Tukey-Kramer HSD test. n-values for each FRAP experiment can be found in Table 2. |
|
|
Figure 7. DynAPs are present in nascent MCCs during ciliogenesis.(A) GFP-Dnai1 labels the short, still-growing axonemes during MCC ciliogenesis at stage 21. (B) GFP-Dnai1 also labels the longer, mature axonemes at stage 25. (a', b') GFP-Dnai1 labeled DynAPs are present in the cytoplasm at both stages. Scale bars = 10 um. |
|
|
Figure 8âfigure supplement 1. MOs targeting a distinct splice sites in heatr2 elicited defects in dynein delivery to axonemes and DynAP assembly.(A-B) RT-PCR shows effective disruption of splicing by injection of a combination of Heatr2-MO targeting the long and short (L and S) alloalleles of Heatr2 in the allotetraploid genome of Xenopus laevis. MO set #1 (A), MO set #2 (B). (CâD) Apical surface views of MCCs labeled with CAAX-RFP. GFP-Dnai2 reveals normal localization to the motile axonemes in control (C), while GFP-Dnai2 is lost from the motile cilia after Heatr2 KD by MO set #2 (D). (EâF) DynAPs labeled with GFP-Dnai2 are visible in an en face projection through the cytoplasm of control MCCs(E) and Heatr2-KD MCC(F). Scale bar = 10 µm. (G) The number of foci in Heatr2-KD MCC by MO set #2 is significantly reduced relative to wild-type MCCs. (p < 0.0001, n = 32 for each across two experiments, three embryos each). |
|
|
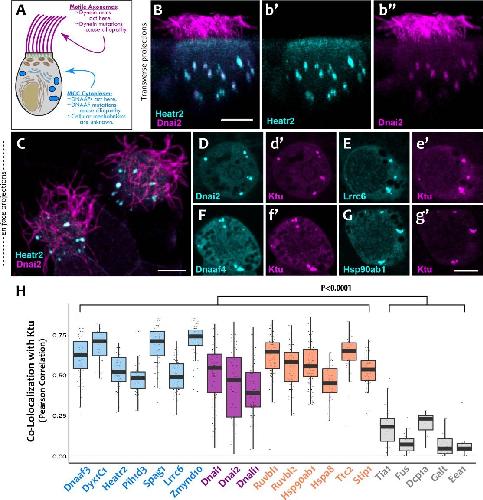
Figure 1. DNAAFs, Dyneins, and chaperones co-localize together in DynAPs. (A) Schematic showing a multiciliated cell (MCC) indicating the site of function for proteins linked to motile ciliopathy. Proteins and events in the cytoplasm are indicated in blue; those in the axonemes are indicated in magenta (B) Cross-sectional projection of mucociliary epithelium; GFP-Heatr2 is localized in MCCs to cytoplasmic foci (b’), whereas mCherry-Dnai2 localizes to both axonemes and cytoplasmic foci (b’’). (C) En face projection showing mCherry-Dnai2 localization in motile axonemes and cytoplasmic foci (magenta), with GFP-Heatr2 showing restricted localization to cytoplasmic foci. (D–G) En face optical sections showing co-localization of fluorescent protein (FP) fusions to the indicated proteins. (H) Graph displaying Pearson Correlation Coefficients for colocalization of GFP fusion proteins with mCherry-Ktu at DynAPs. Scale bars 10 µm. p < 0.0001 by one-way ANOVA and post-hoc Tukey-Kramer HSD test. n-values for each FRAP experiment can be found in Table 2. |
|
|
Figure 8. Loss of Heatr2 disrupts formation of DynAPs and alters the liquid-like behavior of Ktu.(A) Color-based time coding of a high-speed time-lapse movie of an MCC; Successive frames of the movie are color coded as indicated in the time key and overlaid; distinct colors in the overlay reveals ciliary movement. (B) Similar time-coding of an MCC after Heatr2-KD; the lack of color reflects the absence of ciliary movement between frames in the movie. (C) Membrane labeling with CAAX-RFP (pink) reveals normal cilia morphology in control MCCs (an projection of the confocal optical slices specifically through the apical surface is shown with; dashed lines indicate MCCs. (c’) Labelling with GFP-Dnai2 reveals normal localization to the motile axonemes shown in panel C. (D) Membrane labeling reveals normal morphology of motile cilia in MCCs after Heatr2 KD. (d’) GFP-Dnai2 is lost from the motile cilia shown in panel D. (E) Dnai2 is present in DynAPs visible in an en face projection through the cytoplasm of control MCCs (indicated by dashed lines). (F) Despite loss from motile axonemes, Dnai2 remains localized to DynAps in the cytoplasm of MCCs after Heatr2 knockdown. (G) Despite the presence of DynAPs in Heatr2-KD MCCs, the number of foci in these cells is significantly reduced relative to wild-type MCCs. p = 1.27 × 10 −10 by two-sample t-test (n = 25 wild-type cells, 26 Heatr2-KD cells across two experiments, three embryos each). (H, h’) FRAP reveals that Heatr2 knockdown significantly impairs the mobility of GFP-Ktu in DynAPs. Control vs. Heatr2-KD GFP-Ktu mobile fraction, p < 2.2 × 10 −16 by two-sample t-test (n = 25 vs. 31 observations, each in independent cells across three experiments, three embryos each). Scale bars 10 µm. |
|
|
Figure 1âfigure supplement 5. DynAPs labeled by endogenous Ruvbl2 are present only in MCCs.Upper Panel: DynAPs are labeled by immunostaining for endogenous Ruvbl2 (yellow) and present specifically in MCCs (upper panel, magenta indicates acetylated tubulin immunostaining to label cilia. Lower panel: A cross-sectional projection shows endogenous Ruvbl2 in DynAPs (yellow) and cilia (acetylated tubulin, magenta). |
References [+] :
Aizer,
The dynamics of mammalian P body transport, assembly, and disassembly in vivo.
2008, Pubmed
Aizer, The dynamics of mammalian P body transport, assembly, and disassembly in vivo. 2008, Pubmed
Banani, Biomolecular condensates: organizers of cellular biochemistry. 2017, Pubmed
Blum, Morpholinos: Antisense and Sensibility. 2015, Pubmed , Xenbase
Brangwynne, Germline P granules are liquid droplets that localize by controlled dissolution/condensation. 2009, Pubmed
Brody, Ciliogenesis and left-right axis defects in forkhead factor HFH-4-null mice. 2000, Pubmed
Cho, ZMYND10 stabilizes intermediate chain proteins in the cytoplasmic pre-assembly of dynein arms. 2018, Pubmed
Costes, Automatic and quantitative measurement of protein-protein colocalization in live cells. 2004, Pubmed
Diggle, HEATR2 plays a conserved role in assembly of the ciliary motile apparatus. 2014, Pubmed
Dunn, A practical guide to evaluating colocalization in biological microscopy. 2011, Pubmed
Eisen, Controlling morpholino experiments: don't stop making antisense. 2008, Pubmed , Xenbase
Feric, Coexisting Liquid Phases Underlie Nucleolar Subcompartments. 2016, Pubmed , Xenbase
Fowkes, The role of preassembled cytoplasmic complexes in assembly of flagellar dynein subunits. 1998, Pubmed
Gano, A proteomic investigation of ligand-dependent HSP90 complexes reveals CHORDC1 as a novel ADP-dependent HSP90-interacting protein. 2010, Pubmed
Horani, Establishment of the early cilia preassembly protein complex during motile ciliogenesis. 2018, Pubmed
Horani, Whole-exome capture and sequencing identifies HEATR2 mutation as a cause of primary ciliary dyskinesia. 2012, Pubmed
Horani, LRRC6 mutation causes primary ciliary dyskinesia with dynein arm defects. 2013, Pubmed
Horani, Genetics and biology of primary ciliary dyskinesia. 2016, Pubmed
Huizar, A liquid-like organelle at the root of motile ciliopathy. 2019, Pubmed , Xenbase
Jain, ATPase-Modulated Stress Granules Contain a Diverse Proteome and Substructure. 2016, Pubmed
James-Zorn, Navigating Xenbase: An Integrated Xenopus Genomics and Gene Expression Database. 2018, Pubmed , Xenbase
Karimi, Xenbase: a genomic, epigenomic and transcriptomic model organism database. 2018, Pubmed , Xenbase
Kedersha, RNA-binding proteins TIA-1 and TIAR link the phosphorylation of eIF-2 alpha to the assembly of mammalian stress granules. 1999, Pubmed
Kedersha, Stress granules and processing bodies are dynamically linked sites of mRNP remodeling. 2005, Pubmed
Kott, Loss-of-function mutations in LRRC6, a gene essential for proper axonemal assembly of inner and outer dynein arms, cause primary ciliary dyskinesia. 2012, Pubmed
Landgraf, Segregation of molecules at cell division reveals native protein localization. 2012, Pubmed
Li, Phase transitions in the assembly of multivalent signalling proteins. 2012, Pubmed
Li, Axonemal dynein assembly requires the R2TP complex component Pontin. 2017, Pubmed
Mali, ZMYND10 functions in a chaperone relay during axonemal dynein assembly. 2018, Pubmed
Mitchison, Mutations in axonemal dynein assembly factor DNAAF3 cause primary ciliary dyskinesia. 2012, Pubmed
Mitchison, Motile and non-motile cilia in human pathology: from function to phenotypes. 2017, Pubmed
Moffatt, Role of the cochaperone Tpr2 in Hsp90 chaperoning. 2008, Pubmed
Moore, Mutations in ZMYND10, a gene essential for proper axonemal assembly of inner and outer dynein arms in humans and flies, cause primary ciliary dyskinesia. 2013, Pubmed
Nichols, Rapid cycling of lipid raft markers between the cell surface and Golgi complex. 2001, Pubmed
Odunuga, Hop: more than an Hsp70/Hsp90 adaptor protein. 2004, Pubmed
Olcese, X-linked primary ciliary dyskinesia due to mutations in the cytoplasmic axonemal dynein assembly factor PIH1D3. 2017, Pubmed
Omran, Ktu/PF13 is required for cytoplasmic pre-assembly of axonemal dyneins. 2008, Pubmed
Paff, Mutations in PIH1D3 Cause X-Linked Primary Ciliary Dyskinesia with Outer and Inner Dynein Arm Defects. 2017, Pubmed
Pan, RhoA-mediated apical actin enrichment is required for ciliogenesis and promoted by Foxj1. 2007, Pubmed
Patel, A Liquid-to-Solid Phase Transition of the ALS Protein FUS Accelerated by Disease Mutation. 2015, Pubmed
Pohl, Isolation and developmental expression of Xenopus FoxJ1 and FoxK1. 2004, Pubmed , Xenbase
Rizzolo, Features of the Chaperone Cellular Network Revealed through Systematic Interaction Mapping. 2017, Pubmed
Schmidt, In Vivo Formation of Vacuolated Multi-phase Compartments Lacking Membranes. 2016, Pubmed
Serluca, Mutations in zebrafish leucine-rich repeat-containing six-like affect cilia motility and result in pronephric cysts, but have variable effects on left-right patterning. 2009, Pubmed
Session, Genome evolution in the allotetraploid frog Xenopus laevis. 2016, Pubmed , Xenbase
Shin, Liquid phase condensation in cell physiology and disease. 2017, Pubmed
Stainier, Guidelines for morpholino use in zebrafish. 2017, Pubmed
Stubbs, The forkhead protein Foxj1 specifies node-like cilia in Xenopus and zebrafish embryos. 2008, Pubmed , Xenbase
Stubbs, Multicilin promotes centriole assembly and ciliogenesis during multiciliate cell differentiation. 2012, Pubmed , Xenbase
Tarkar, DYX1C1 is required for axonemal dynein assembly and ciliary motility. 2013, Pubmed
Tu, Protein localization screening in vivo reveals novel regulators of multiciliated cell development and function. 2018, Pubmed , Xenbase
van der Walt, scikit-image: image processing in Python. 2014, Pubmed
Walentek, What we can learn from a tadpole about ciliopathies and airway diseases: Using systems biology in Xenopus to study cilia and mucociliary epithelia. 2017, Pubmed , Xenbase
Wheeler, Distinct stages in stress granule assembly and disassembly. 2016, Pubmed
Woodruff, The Centrosome Is a Selective Condensate that Nucleates Microtubules by Concentrating Tubulin. 2017, Pubmed
Xu, Characterization of tetratricopeptide repeat-containing proteins critical for cilia formation and function. 2015, Pubmed
Yamaguchi, Systematic studies of all PIH proteins in zebrafish reveal their distinct roles in axonemal dynein assembly. 2018, Pubmed
Yamamoto, Discrete PIH proteins function in the cytoplasmic preassembly of different subsets of axonemal dyneins. 2010, Pubmed
You, Growth and differentiation of mouse tracheal epithelial cells: selection of a proliferative population. 2002, Pubmed
Zariwala, ZMYND10 is mutated in primary ciliary dyskinesia and interacts with LRRC6. 2013, Pubmed , Xenbase
Zhao, Reptin/Ruvbl2 is a Lrrc6/Seahorse interactor essential for cilia motility. 2013, Pubmed
Zur Lage, Ciliary dynein motor preassembly is regulated by Wdr92 in association with HSP90 co-chaperone, R2TP. 2018, Pubmed
