|
Figure 1. Fgfr4 F0 CRISPR editing disrupts LR development. (A,B)
fgfr4 CRISPR tadpoles display organ laterality defects. Ventral view of a stage 45 live tadpole with a cardiac L-loop (B; outlined) and inverse gut coiling (B; dashed line and red arrowhead). (C) Percentages of tadpoles with laterality defects (L-loops and inverse gut coiling) for three different CRISPRs; tadpoles with L-loops and inverse gut coils were scored; only tadpoles with inverse but otherwise intact gut coiling were considered; animals with completely uncoiled guts were scored as normal, as this phenotype occurs in the control population as well. Tadpoles with both cardiac and gut looping defects were only counted once in this analysis. (D)
Pitx2c expression in the LPM of tailbud stage animals (stage 28); red arrowhead indicates absent expression. (E) Percentages of stage 28 animals with different pitx2c phenotypes; ****p < 0.0001, ***p < 0.001. |
|
Figure 2. GRP patterning is defective in fgfr4 CRISPR mutants. Most representative expression patterns of pre-somitic GRP markers coco, xnr1, and gdf3 in stage 17 (A,C,E) and stage 19 (B,D,F). GRPs of control and fgfr4 F0 CRISPR animals; ventral view of GRPs, anterior is to the top. Graphs show percentages of embryos with differential expression patterns of coco, xnr1, and gdf3. **p < 0.01, ***p < 0.001, ****p < 0.0001. |
|
Figure 3. GRP morphology and identity are altered in fgfr4 CRISPR embryos. (AâD) GRPs of fgfr4 CRISPR animals are morphologically distinct, as shown by phalloidin (actin) and anti-acetylated tubulin (cilia) stain; phenotypes ranging from mild (B) to severe (C,D), depending on loss of small mesodermal ciliated cells. (EâH) Higher magnification of GRPs shows loss of ciliated GRP area in fgfr4 CRISPR embryos (G, H). (IâK) The pre-somitic, myoD positive portion of the GRP (outlined) is drastically reduced in fgfr4 CRISPR embryos, even in embryos in which the overall GRP morphology is preserved (J). (L) Quantification of total GRP area, defined morphologically by small, ciliated cells, is reduced in fgfr4 CRISPR embryos. (M) The myoD positive area of the GRP, normalized to total GRP area, is specifically reduced in fgfr4 CRISPR embryos. Scale bars in (AâD, IâK) = 40 μm, in (EâH) = 20 μm. **p < 0.01, ***p < 0.001. |
|
Figure 4. Fgfr4 expression during early X. tropicalis development, detected by in situ hybridization. (A,B) Whole stage 19 embryos; expression is detected in the head region (2: eyes), lateral plate mesoderm (3), anterior somites (1a) and posterior pre-somitic mesoderm (1b). (C,D) Transcripts were not detected in stage 16 and 19 GRPs (arrowheads). (E,F) Stage 10.5 embryos, whole (E, dorsal view) or bisected through the dorsal midline (F); fgfr4 is broadly expressed in the ectoderm (4) and dorsal marginal zone (5). (G,H) Stage 12 embryos, whole (G, dorso-vegetal view) or bisected (H); fgfr4 is absent from the marginal zone (5), but is expressed in the anterior migrating involuted mesoderm (6). |
|
Figure 5. The paraxial myogenic mesoderm is mispatterned in fgfr4 CRISPR embryos. (AâF, GâJ) Dorsal-vegetal views showing expression of an array of mesodermal markers in stage 10 (AâF) and stage 12 (GâJ) embryos. Expression of paraxial mesoderm markers myf5 and myoD is perturbed in fgfr4 CRISPR embryos. (K, L)
Xbra expression in embryos bisected through their dorsal midline at stages 10.5 and 12; red arrowheads point at xbra expression in the involuted mesoderm. Graphs show percentages of embryos with normal vs. abnormal expression of each marker; N = 32â40 embryos per Control or fgfr4 CRISPR; **p < 0.001, ***p < 0.0001. |
|
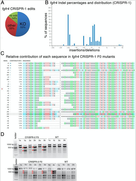
Supplementary Figure 1. Injection of CRISPRs 1â3 results in edits in fgfr4 in the genome of F0 frogs. (AâC) ICE (Inference of CRSIPR Edits) analysis of Sanger sequencing data from a genomic 800 bp PCR-fragment that contains the target site for CRISPR-1. (A) Average editing and knock-out scores for CRISPR-1 as identified by the ICE/Synthego software (N = 8 for control/N = 8 for CRISPR). All eight CRISPR F0 tadpoles displayed edits at the fgfr4 target cut site, with overall editing efficiency within a single tadpole ranging from 75 to 95%, and knockout efficiency from 27 to 61%. In contrast, none of the Control tadpoles displayed mutations in the same genomic region. (B) Inferred distribution of Indels around the fgfr4 CRISPR-1 target site within a single F0 CRISPR animal. The x-axis indicates the size of the insertion/deletion and the y-axis shows the percentage of sequences that contained it. (C) Relative contributions of inferred sequences present in a single CRISPR-1 F0 animal. An example for one single animal is shown. The cut site is presented with a black vertical dotted line and the wildtype sequence is marked by a â+â symbol on the far left. (D) T7 Endonuclease assay for fgfr4 CRISPRs-2 (up) andâ3 (down). Lanes show PCR products that contain the prospective cut sites, amplified from genomic DNA of different animals (numbered; N = 3â4 per CRISPR, N = 2 per Control), prior to digestion with T7 Endonuclease I (a) and after digestion (b). Red arrowheads point at fragments that are unique in CRISPR animals post-digestion and correspond to predicted fragment sizes: 300/550 bp for CRISPR-2 and 400/600 bp for CRISPR-3. |
|
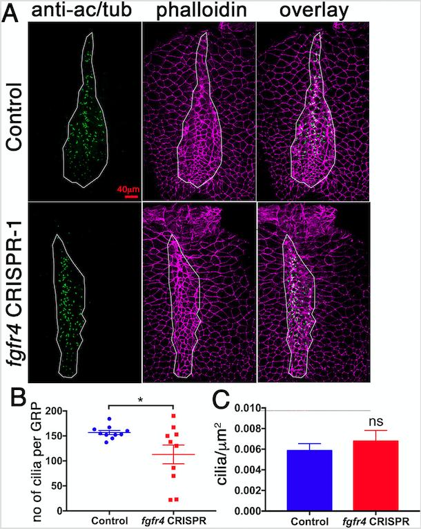
Supplementary Figure 2. Cilia number in the GRP of fgfr4 CRISPR-1 F0 embryos. (A) An example of how GRPs were outlined in order to count cilia and measure GRP area. (B,C) The total number of cilia per GRP is reduced in fgfr4 CRISPR embryos (B), however when the cilia numbers are normalized to total GRP area, no difference is visible between control and CRISPR embryos (C). Scale bar = 40 μm. |