Click here to close
Hello! We notice that you are using Internet Explorer, which is not supported by Xenbase and may cause the site to display incorrectly.
We suggest using a current version of Chrome,
FireFox, or Safari.
???displayArticle.abstract??? KCNQ1 is a voltage-gated potassium channel that is modulated by the beta-subunit KCNE1 to generate IKs, the slow delayed rectifier current, which plays a critical role in repolarizing the cardiac action potential. Two KCNQ1 gain-of-function mutations that cause a genetic form of atrial fibrillation, S140G and V141M, drastically slow IKs deactivation. However, the underlying gating alterations remain unknown. Voltage clamp fluorometry (VCF) allows simultaneous measurement of voltage sensor movement and current through the channel pore. Here, we use VCF and kinetic modeling to determine the effects of mutations on channel voltage-dependent gating. We show that in the absence of KCNE1, S140G, but not V141M, directly slows voltage sensor movement, which indirectly slows current deactivation. In the presence of KCNE1, both S140G and V141M slow pore closing and alter voltage sensor-pore coupling, thereby slowing current deactivation. Our results suggest that KCNE1 can mediate changes in pore movement and voltage sensor-pore coupling to slow IKs deactivation and provide a key step toward developing mechanism-based therapies.
Figure 1. In the absence of KCNE1, S140G slows both current and voltage sensor deactivation, whereas V141M slows neither.(aâc) Current (black) and fluorescence (red) traces for KCNQ1 (a), KCNQ1S140G (b), and KCNQ1V141M (c) using a single pulse protocol. From a prepulse of â140âmV, a test pulse was applied at +60âmV, followed by a repolarizing step to â40âmV. Cells were held at â80âmV. (d) Normalized current during deactivation at â100âmV for KCNQ1, KCNQ1S140G and KCNQ1V141M. Inset shows first 2âs of deactivation. Deactivation was examined using the following voltage protocol: from a prepulse of â140âmV, an activating pulse was applied at +40âmV, followed by a repolarizing step to â100âmV. Channels were held at â80âmV. (e) Normalized percent change in fluorescence during deactivation at â100âmV. Inset shows first 2âs of deactivation. (f) Time to half deactivation (t1/2). Data are shown as meanâ±âSEM (error bars). *Pâ<â0.05.
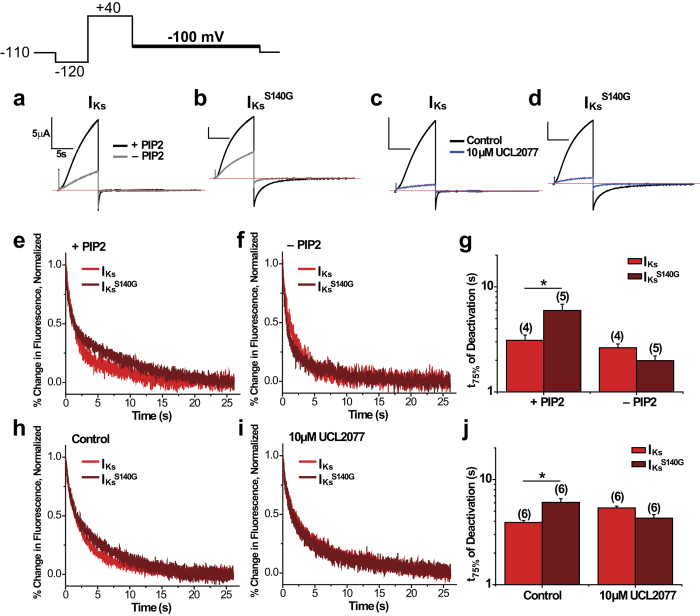
Figure 2. In the absence of KCNE1, S140G slowing of voltage sensor deactivation is independent of channel opening based on PIP2 depletion.The following protocol was used: from a prepulse of â140âmV, an activating pulse was applied at +40âmV, followed by a repolarizing step to â100âmV. Channels were held at â80âmV. This protocol was used before and after PIP2 depletion by ciVSP, which was activated by repeated depolarization. (a,b) Current before (+PIP2) and after PIP2 depletion (âPIP2) for KCNQ1 (a) and KCNQ1S140G (b). (c,d) Normalized fluorescence deactivation traces at â100âmV for KCNQ1 (red) and KCNQ1S140G (dark red) before (c) and after (d) PIP2 depletion. (e) Time to half deactivation (t1/2) of fluorescence. Data are shown as meanâ±âSEM (error bars). *Pâ<â0.05.
Figure 3. UCL2077 inhibition confirms that KCNQ1S140G slow voltage sensor deactivation independent of channel opening.The following protocol was used: from a prepulse of â140âmV, an activating pulse was applied at +40âmV, followed by a repolarizing step to â100âmV. Channels were held at â80âmV. This protocol was used before and after inhibition of current with 10âμM UCL2077. (a,b) Current before and after inhibition with UCL2077 for KCNQ1 (a) and KCNQ1S140G (b). (c,d) Normalized fluorescence deactivation traces at â100âmV for KCNQ1 (red) and KCNQ1S140G (dark red) in drug-free control (c) and in 10âμM UCL2077 (d). (e) Time to half deactivation (t1/2) of fluorescence. Data are shown as meanâ±âSEM (error bars). *Pâ<â0.05.
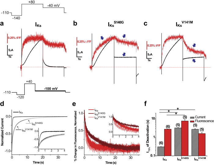
Figure 4. In the presence of KCNE1, S140G slows current deactivation and voltage sensor movement while V141M slows current deactivation without slowing voltage sensor movement.(aâc) Current and fluorescence traces for IKs (a), IKsS140G (b), and IKsV141M (c) in the presence of KCNE1 using a single pulse protocol. From a prepulse of â140âmV, a test pulse was applied at +80âmV followed by a repolarizing step to â40âmV. Cells were held at â110âmV. Arrows indicate effect of mutations on current or fluorescence. (d) Normalized current during deactivation at â100âmV for IKs, IKsS140G, and IKsV141M. Inset shows the first 4âs of deactivation. Deactivation was examined using the following voltage protocol: from a prepulse of â120âmV, an activating pulse was applied at +40âmV, followed by a repolarizing step to â100âmV. Channels were held at â110âmV. (e) Normalized percent change in fluorescence during deactivation at â100âmV. Inset shows first 4âs of deactivation. (f) Time to 75% deactivation (t75%). Data are shown as meanâ±âSEM (error bars). *Pâ<â0.05.
Figure 5. In the presence of KCNE1, S140G slowing of voltage sensor deactivation is dependent on channel opening.The following protocol was used: from a prepulse of â140âmV, an activating pulse was applied at +40âmV, followed by a repolarizing step to â100âmV. Channels were held at â110âmV. (a,b) Current measured before (+PIP2) and after PIP2 depletion (âPIP2) for IKs (a) and IKsS140G (b). (c,d) Current measured in drug-free control and in 10âμM UCL2077 for IKs (c) and IKsS140G (d). (e,f) Normalized fluorescence deactivation traces at â100âmV before (e) and after PIP2 depletion (f) for IKs (red) and IKsS140G (dark red). (g) Time to 75% deactivation (t75%) of fluorescence before and after PIP2 depletion. (h,i) Normalized fluorescence deactivation traces at â100âmV in drug-free control (h) and in 10âμM UCL2077 (i) for IKs (red) and IKsS140G (dark red). (j) Time to 75% deactivation (t75%) of fluorescence in control and in 10âμM UCL2077. Data are shown as meanâ±âSEM (error bars). *Pâ<â0.05.
Figure 6. Simulating effects of S140G on KCNQ1 gating in the absence of KCNE1.(a) Model of KCNQ1 gating. In this model, KCNQ1 can exist in distinct channel states. Horizontal transitions represent voltage sensor movement, while vertical transitions represent pore opening/closing. Voltage sensors can exist in the resting (white), intermediate (red), or fully activated state (blue). (b) Comparing experimental with simulated current (black) and fluorescence (red) traces for KCNQ1 and KCNQ1S140G. (c) Descriptions of deactivation pathways at â100âmV for KCNQ1 and KCNQ1S140G based on model rates. Arrows with greater opacity represent higher probability of channels entering the transitions specified. In the absence of KCNE1, the probability of channels existing in fully activated voltage sensor states (transparent) is low. The KCNQ1 channels can open and close in intermediate voltage sensor states during deactivation. KCNQ1S140G slows voltage sensor deactivation, which causes increased channel openings and closings, as indicated by highlighting. KCNQ1S140G thus indirectly slows current deactivation.
Figure 7. Simulating the gating effects of S140G and V141M in the presence of KCNE1.(a) Comparing experimental with simulated current (black) and fluorescence (red) traces for IKs (top), IKsS140G (middle), and IKsV141M (bottom). (b) Description of deactivation pathways at â100âmV based on model rates. Arrows with greater opacity represent higher probability of channels entering the transitions specified. States that channels rarely or never enter are grayed out. Highlighting illustrates the most probable pathway of channel deactivation based on rates at â100âmV, starting from the fully activated open state. IKs channels opens and closes only when voltage sensors are fully activated (top). IKsS140G alters VSD-pore coupling and slows pore closing, altering the deactivation pathway such that during early steps of voltage sensor deactivation, channels may repeatedly open and close several times (middle). Like IKsS140G, IKsV141M also alters VSD-pore coupling to allow channel opening in intermediate VSD states (bottom). In addition, IKsV141M slows pore closing. However, the deactivation pathway is different from IKsS140G in that voltage sensors deactivate to a greater extent prior to pore closing.
Figure 8. Proposed molecular mechanisms underlying effects of S140G and V141M on channel gating.(a,b) Homology model of open tetrameric KCNQ1 and KCNE1 from Kang et al.12 from an extracellular (a) or side view (b). On the S1 helix, S140 (yellow) points toward S4, whereas V141 (blue) points toward KCNE1. The extracellular end of the S6 helix is in proximity to KCNE1. (c) Cartoon representation of proposed molecular mechanisms of S140G and V141M. The channel pore is represented by a cylinder with the K+ permeation pathway at its center. For KCNQ1 alone (top row), V141M has minimal effect on channel gating, whereas S140G disrupts S4 and slows its movement. In the presence of KCNE1 (bottom row), both V141M and S140G alter VSD-pore coupling and slow pore closing. V141M may directly disrupt the orientation of KCNE1, impairing motion of the S6 during channel closing. S140G may cause a similar disruption of KCNE1 indirectly through other residues on S1 that face KCNE1.
Abitbol,
Stilbenes and fenamates rescue the loss of I(KS) channel function induced by an LQT5 mutation and other IsK mutants.
1999, Pubmed,
Xenbase
Abitbol,
Stilbenes and fenamates rescue the loss of I(KS) channel function induced by an LQT5 mutation and other IsK mutants.
1999,
Pubmed
,
Xenbase Barhanin,
K(V)LQT1 and lsK (minK) proteins associate to form the I(Ks) cardiac potassium current.
1996,
Pubmed
,
Xenbase Barro-Soria,
KCNE1 divides the voltage sensor movement in KCNQ1/KCNE1 channels into two steps.
2014,
Pubmed Bellocq,
Mutation in the KCNQ1 gene leading to the short QT-interval syndrome.
2004,
Pubmed Campbell,
Selective targeting of gain-of-function KCNQ1 mutations predisposing to atrial fibrillation.
2013,
Pubmed Chan,
Characterization of KCNQ1 atrial fibrillation mutations reveals distinct dependence on KCNE1.
2012,
Pubmed Chen,
KCNQ1 gain-of-function mutation in familial atrial fibrillation.
2003,
Pubmed Choveau,
KCNQ1 channels voltage dependence through a voltage-dependent binding of the S4-S5 linker to the pore domain.
2011,
Pubmed Chung,
Location of KCNE1 relative to KCNQ1 in the I(KS) potassium channel by disulfide cross-linking of substituted cysteines.
2009,
Pubmed Hong,
De novo KCNQ1 mutation responsible for atrial fibrillation and short QT syndrome in utero.
2005,
Pubmed
,
Xenbase Kang,
Structure of KCNE1 and implications for how it modulates the KCNQ1 potassium channel.
2008,
Pubmed Labro,
The S4-S5 linker of KCNQ1 channels forms a structural scaffold with the S6 segment controlling gate closure.
2011,
Pubmed Melman,
KCNE1 binds to the KCNQ1 pore to regulate potassium channel activity.
2004,
Pubmed Morin,
Counting membrane-embedded KCNE beta-subunits in functioning K+ channel complexes.
2008,
Pubmed
,
Xenbase Murray,
Unnatural amino acid photo-crosslinking of the IKs channel complex demonstrates a KCNE1:KCNQ1 stoichiometry of up to 4:4.
2016,
Pubmed Naccarelli,
Increasing prevalence of atrial fibrillation and flutter in the United States.
2009,
Pubmed Nakajo,
Stoichiometry of the KCNQ1 - KCNE1 ion channel complex.
2010,
Pubmed
,
Xenbase Nakajo,
Steric hindrance between S4 and S5 of the KCNQ1/KCNE1 channel hampers pore opening.
2014,
Pubmed Osteen,
KCNE1 alters the voltage sensor movements necessary to open the KCNQ1 channel gate.
2010,
Pubmed
,
Xenbase Osteen,
Allosteric gating mechanism underlies the flexible gating of KCNQ1 potassium channels.
2012,
Pubmed
,
Xenbase Panaghie,
Interaction of KCNE subunits with the KCNQ1 K+ channel pore.
2006,
Pubmed
,
Xenbase Plant,
Individual IKs channels at the surface of mammalian cells contain two KCNE1 accessory subunits.
2014,
Pubmed Restier,
Mechanisms by which atrial fibrillation-associated mutations in the S1 domain of KCNQ1 slow deactivation of IKs channels.
2008,
Pubmed
,
Xenbase Sanguinetti,
Coassembly of K(V)LQT1 and minK (IsK) proteins to form cardiac I(Ks) potassium channel.
1996,
Pubmed
,
Xenbase Shamgar,
KCNE1 constrains the voltage sensor of Kv7.1 K+ channels.
2008,
Pubmed
,
Xenbase Smith,
Structural models for the KCNQ1 voltage-gated potassium channel.
2007,
Pubmed Splawski,
Mutations in the hminK gene cause long QT syndrome and suppress IKs function.
1997,
Pubmed
,
Xenbase Wang,
Positional cloning of a novel potassium channel gene: KVLQT1 mutations cause cardiac arrhythmias.
1996,
Pubmed Wang,
MinK-KvLQT1 fusion proteins, evidence for multiple stoichiometries of the assembled IsK channel.
1998,
Pubmed Xu,
KCNQ1 and KCNE1 in the IKs channel complex make state-dependent contacts in their extracellular domains.
2008,
Pubmed
,
Xenbase Zaydman,
Kv7.1 ion channels require a lipid to couple voltage sensing to pore opening.
2013,
Pubmed
,
Xenbase Zaydman,
Domain-domain interactions determine the gating, permeation, pharmacology, and subunit modulation of the IKs ion channel.
2014,
Pubmed
,
Xenbase