XB-ART-55541
Nat Commun
2018 Mar 08;91:998. doi: 10.1038/s41467-018-03334-5.
Show Gene links
Show Anatomy links
HCN2 Rescues brain defects by enforcing endogenous voltage pre-patterns.
???displayArticle.abstract???
Endogenous bioelectrical signaling coordinates cell behaviors toward correct anatomical outcomes. Lack of a model explaining spatialized dynamics of bioelectric states has hindered the understanding of the etiology of some birth defects and the development of predictive interventions. Nicotine, a known neuroteratogen, induces serious defects in brain patterning and learning. Our bio-realistic computational model explains nicotine's effects via the disruption of endogenous bioelectrical gradients and predicts that exogenous HCN2 ion channels would restore the endogenous bioelectric prepatterns necessary for brain patterning. Voltage mapping in vivo confirms these predictions, and exogenous expression of the HCN2 ion channel rescues nicotine-exposed embryos, resulting in normal brain morphology and molecular marker expression, with near-normal learning capacity. By combining molecular embryology, electrophysiology, and computational modeling, we delineate a biophysical mechanism of developmental brain damage and its functional rescue.
???displayArticle.pubmedLink??? 29519998
???displayArticle.pmcLink??? PMC5843655
???displayArticle.link??? Nat Commun
???displayArticle.grants??? [+]
Species referenced: Xenopus laevis
Genes referenced: emx1 foxg1 hcn2 otx2 pax6
GO keywords: HCN channel complex
???displayArticle.disOnts??? autism spectrum disorder [+]
Phenotypes: Xla Wt + Nicotine(Fig.1.B-D) [+]
Xla Wt + Nicotine(Fig.1.b,e,f)
Xla Wt + Nicotine(Fig.5.b,c)
Xla Wt + Nicotine(Fig.5.d,f)
Xla Wt + Nicotine(Fig.8.b,d)
Xla Wt + Nicotine(Fig.8.f,h)
Xla Wt + Nicotine(Fig.5.b,c)
Xla Wt + Nicotine(Fig.5.d,f)
Xla Wt + Nicotine(Fig.8.b,d)
Xla Wt + Nicotine(Fig.8.f,h)
???attribute.lit??? ???displayArticles.show???
|
|
Figure 1. Nicotine induces brain morphology defects in Xenopus embryos. Representative images of stage 45 tadpoles: a) control tadpole showing nostrils (blue arrowhead), forebrain (FB) indicated by the orange bracket, midbrain (MB) indicated by the yellow bracket, and hind brain (HB) indicated by the cyan bracket, b and c) tadpoles from embryos exposed to nicotine (0.1âmg/mL â stage 10â35) showing severe brain morphology defects as indicated by magenta arrowheads. Cyan brackets indicate presence of hindbrain (HB). d) Quantification of stage 45 tadpoles for major brain morphology phenotypes in absence or presence of nicotine exposure (0.1âmg/mL â stage 10â35). A significantly high incidence of malformed brain was observed in embryos exposed to nicotine in comparison to controls. Three independent experiments (nâ=â3) were conducted with Nâ>â50 embryos per treatment group for each of those experiments collected from multiple animals across independent clutches. Data were analyzed with t-test and graphed as meanâ±âSD; **pâ<â0.01 |
|
|
Figure 2. BETSE model of endogenous resting potential gradients that instructively pattern embryonic neural tissue. a The BETSE model of neurula stage Xenopus embryo featured three different cell groups (referred to as tissue profiles) as indicated by color and labels. The neural tube profile was made to have 5Ãâhigher leak membrane permeability to K+ ions and 15à lower membrane permeability to Clâ ions, compared to the other two profiles, leading to hyperpolarized resting Vmem in neural tube cells as has been experimentally observed28, 48. The model is assumed to be the outer layer of cells which face 0.1âÃâMMR. See supplemental document for detailed description of model. b The regulatory network describing the main components of the model. All cells of all simulations expressed equal levels of Na/K-ATPase ion pumps, inward-rectifying K+âchannels (Kir), and nAChR cation channels. Some simulations included HCN2 channels equally expressed on all cells, and/or nicotine introduced via environmental exposure |
|
|
Figure 3. BETSE model predicts that nicotine suppresses neural tube hyperpolarization and HCN2 recovers neural tube hyperpolarization in presence of nicotine. aâe) BETSE model of a stage 15 Xenopus embryo where cells are assumed to be facing 0.1âÃâMMR. a) Control model exhibits a characteristic Vmem pattern featuring relative hyperpolarization in the neural tube area and depolarization everywhere else. This Vmem pattern is actually seen in the Xenopus embryos with voltage reporter dyes28. b) Nicotine treatment of the control model is predicted to preferentially depolarize the neural tube area to suppress the Vmem gradient. c) Model with ion translocator (IT) expression in all cells, acting in a context-specific manner showing strongly enhanced neural tube Vmem pattern. d) Adding the ion translocator (IT) to the nicotine treated model shows the Vmem pattern significantly retained in comparison to the only nicotine treated model of b. e) Line graph showing the information retrieved along the white dotted lines depicted in (aâd), which allows for easy comparison between models. f) The effect of the HCN2 channel on the Vmem of a series of cells with different membrane leak permeabilities (Pmem). The ability of homogeneously expressed HCN2 channels to act in a context specific manner is predicted to stem from the channelsâs opening at hyperpolarized Vmem with a hyperpolarizing effect upon opening. This selectively hyperpolarizes cells while leaving relatively more depolarized cellâs Vmem unchanged. This further emphasizes that HCN2 channels amplify the endogenous Vmem pattern of the neural tube and maintain the Vmem pattern against nicotine depolarization exactly like IT in (c, d and e) |
|
|
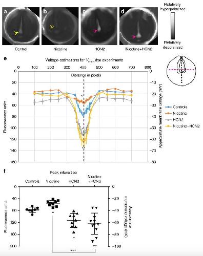
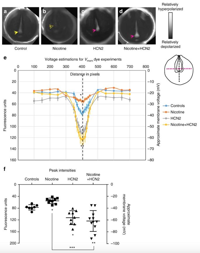
Figure 4. Validation of the model prediction of nicotine effects and HCN2-induced recovery of membrane voltage prepatterns. Representative CC2-DMPE:DiBAC4(3) images of stage ~15 Xenopus embryos: a) untreated controls, b) nicotine-exposed (0.1âmg/mL â stage 10â35), c) Hcn2-WT mRNA microinjected (0.75 ng/injection) in both blastomeres at 2-cell stage, and d) nicotine-exposed (0.1âmg/mL â stage 10â35) and Hcn2-WT mRNA microinjected (0.75 ng/injection) in both blastomeres at 2-cell stage. Control embryos show the characteristic hyperpolarization (solid yellow arrow) as previously reported28. Nicotine-treated embryos show reduced signal (depolarized) within the neural tube (hollow yellow arrow). Hcn2-WT mRNA microinjection show enhanced signal (hyperpolarized) within the neural tube (magenta arrows), in presence or absence of nicotine exposure. e) Quantification of CC2-DMPE:DiBAC4(3) images of stage ~15 Xenopus embryos along the red dotted line as indicated in the inset illustration, along with electrophysiology based membrane voltage approximations (as previously reported in refs.27,28). The fluorescence intensity/membrane voltage pattern within the neural tube (indicated by the black dotted line in the inset illustration and corresponding lack dotted line in the graph) is significantly reduced (depolarization) in nicotine-exposed embryos in comparison to controls. Hcn2-WT mRNA microinjection significantly enhances the fluorescence intensity/membrane voltage patterns within the neural tube in comparison to controls. Nicotine-exposed embryos that are microinjected with Hcn2-WT mRNA maintain a significantly enhanced fluorescence intensity/membrane voltage pattern within the neural tube in comparison to only nicotine-treated embryos. Nâ=â10 embryos for each treatment group at each of the indicated spatial distance in pixels were collected from multiple animals across independent clutches. Data is plotted as meanâ±âS.E.M. Data at black line (400 Pixels) was analyzed using one way ANOVA, *pâ<â0.05, **pâ<â0.01. (f) Quantification of peak fluorescence intensity and electrophysiology based membrane voltage approximations (as previously reported in ref. 27,28) from voltage reporter dye images (CC2-DMPE:DiBAC4(3)) of ~stage 15 Xenopus embryos within the neural tube at the intersection of the red and black dotted lines in the inset illustration in (a). Nicotine exposure significantly reduced (depolarizes) the neural tube peak intensity/membrane voltage in comparison to controls. Hcn2-WT mRNA microinjection, both in presence or absence of nicotine, significantly enhances (hyperpolarizes) the neural tube peak intensity/membrane voltage in comparison to controls. Nâ=â10 embryos for each treatment group at each of the indicated spatial distance in pixels were collected from multiple animals across independent clutches. Data is plotted as meanâ±âSD and was analyzed using one way ANOVA, *pâ<â0.05, **pâ<â0.01, ***pâ<â0.001 |
|
|
Figure 5. HCN2 channels rescue nicotine-induced brain morphology defects in Xenopus embryos. a) Representative image of stage 45 tadpole with an example of a minor brain morphology defect showing smaller forebrain and nostril on the left (magenta arrowhead), normal midbrain (MB - yellow bracket) and normal hindbrain (HB - cyan bracket). b) Quantification of stage 45 tadpoles for subtle changes in overall brain morphology with or without microinjecting Hcn2-WT (wild-type) mRNA (0.75âng/injection) in both blastomeres at 2-cell stage as indicated in the illustrations. Hcn2-WT mRNA injections significantly suppress the minor brain defects seen in uninjected control embryos. Three independent experiments (nâ=â3) were conducted with Nâ>â50 embryos per treatment group for each of those experiments, collected from multiple animals across independent clutches. Data were analyzed with t-test and graphed as meanâ±âSD, **pâ<â0.01. Representative images of stage 45 tadpoles: c) control tadpole showing nostrils (blue arrowhead), forebrain (FB) indicated by the orange bracket, midbrain (MB) indicated by the yellow bracket, and hind brain (HB) indicated by the cyan bracket, d) tadpole from embryos exposed to nicotine (0.1âmg/mL â stage 10â35) showing severe brain morphology defects as indicated by magenta arrowheads. e) tadpole from embryos exposed to nicotine (0.1âmg/mL â stages 10â35) and microinjected with Hcn2-WT mRNA (0.75 ng/injection) in both blastomeres at 2-cell stage showing intact nostrils (blue arrowheads), forebrain (FB - orange brackets), midbrain (MB - yellow brackets), and hindbrain (HB - cyan brackets). f) Quantification of stage 45 tadpoles for major brain morphology phenotypes in absence or presence of nicotine exposure (0.1âmg/mL â stage 10â35) with or without microinjection of Hcn2-WT or Hcn2-DN (dominant-negative) mRNA (0.75 ng/injection) in both blastomeres at 2-cell stage as indicated in the illustrations. A significantly high incidence of malformed brain was observed in embryos exposed to nicotine in comparison to controls. Hcn2-WT mRNA injection significantly reduced the incidence of malformed brain, while Hcn2-DN mRNA injection had no significant effect on nicotine exposure induced malformed brain. Three independent experiments (nâ=â3) were conducted with Nâ>â50 embryos per treatment group for each of those experiments collected from multiple animals across independent clutches. Data were analyzed with one way ANOVA and Tukeyâs post-test and graphed as meanâ±âSD,***pâ<â0.001, n.s. non-significant |
|
|
Figure 6. HCN2 channels restore the brain size relation to anterior head shape in nicotine-exposed embryos. Morphometrics canonical variate analysis of brain size relation to anterior head shape of stage 45 tadpoles. a) Graphical output, showing confidence ellipses for means, at a 0.95 probability, of shape data from controls and nicotine-exposed (0.1âmg/mL â stage 10â35) tadpoles with or without Hcn2-WT mRNA (0.75 ng/injection) microinjected in both blastomeres at 2-cell stage. Ellipses are colored to correspond with treatment as indicated. Nâ>â26 for each group. Procrustes distances show objective alteration of brain size in relation to head morphology by nicotine exposure in relation to controls as indicated by the red-blue arrow. Hcn2-WT mRNA microinjection along with nicotine exposure moves the brain sizeâhead shape relation closer to controls as indicated by the blue-green arrow. b) Stage 45 control tadpole image illustrating the 7 landmarks considered for this analysis comparing brain size and head shape. Landmarks 2, 3, 4, and 5 show the start of forebrain, transition to midbrain, transition to hindbrain, and end of hindbrain, respectively. Landmarks 1, 6, and 7 indicate the anterior most, and lateral most points of the head shape. c) Canonical variate 1 axis legends (ball and stick diagrams) showing movement of each of the 7 landmarks in mainly anterior-posterior direction. Each ball represents the landmark as indicated by the number and the accompanying stick represents the direction and extent of movement of that particular landmark. d) Canonical variate 2 axis legends (ball and stick diagrams) showing movement of each of the 7 landmarks in mainly lateral direction. Each ball represents the landmark as indicated by the number and the accompanying stick represents the direction and extent of movement of that particular landmark |
|
|
Figure 7. HCN2 channels restore associative learning capacity in nicotine-exposed embryos. Associative learning capacity analysis for stage 45â50 tadpoles either left untreated (controls) or exposed to nicotine (0.1âmg/mL â stage 10â35) with or without microinjections of Hcn2-WT mRNA (0.75 ng/injection) in both blastomeres at 2-cell stage as indicated in the illustrations. a) The training regime used consisted of an innate preference test, a training phase, a rest period, and a learning probe. Tadpoles were placed individually in the behavior analysis robot. Motion tracking cameras under each tadpole recorded its position/behavior, and automated software executed a training cycle where animals received a shock when occupying the red half of the arena. Training, rest and testing sessions were repeated a total of six times across the trial. b) Quantification of time spent in the red color during the final testing probe for tadpoles in each treatment group. Nâ>â20 for each experimental group. Error bars indicateâ±âS.E.M. Data were analyzed using one way ANOVA ***pâ<â0.001. c Representation of individual tadpoleâs associative learning test. Nâ>â20 for each experimental group. Following the training sessions a significant red light aversion was generated in control tadpoles. Majority of nicotine-exposed tadpoles failed to demonstrate red light aversion learning during testing. Nicotine-exposed tadpoles microinjected with Hcn2-WT mRNA showed a restored ability to learn associative red light aversion |
|
|
Figure 8. HCN2 channels restore nicotine exposure induced mispatterning of brain markers during neural development. Stage 25 embryos as illustrated with the angle of view marked by the black arrow. Control (untreated/uninjected) embryos (a, e, i, l), embryos exposed to nicotine (0.1âmg/mL â stage 10 onwards) (b, f, j, n), and nicotine-exposed embryos microinjected with Hcn2-WT mRNA (0.75 ng/injection) in both blastomeres at 2-cell stage (c, g, k, o). In situ hybridization for Otx2 (aâd), Xbf1 (eâh), Emx (iâl), and Pax6 (mâp) show that nicotine exposure leads to significantly mispatterned expression (magenta arrows) of Otx2 [46% nâ=â24] and Xbf1 [35% nâ=â23], but has little effect on Emx [17%, nâ=â29] and Pax6 [12%, nâ=â33] in comparison to controls [10%, nâ=â28, 4.5%, nâ=â22, 0%, nâ=â28, and 3%, nâ=â29, respectively]. Nicotine-exposed embryos that were also microinjected with Hcn2-WT mRNA showed largely normal expression of Otx2 [4% nâ=â23], Xbf1 [4% nâ=â26], Emx [9% nâ=â23], and Pax6 [6% nâ=â34] in comparison to controls |
|
|
|
|
|
Supplementary Figure 2: Dominant-negative effects of HCN2-AAA in HEK293 cells. Representative HCN current traces recorded from HEK293 cells expressing HCN2-WT (A), HCN2-AAA (B), and empty vector control (C). IHCN (HCN current) was elicited by recording protocol (D) containing stepwise hyperpolarization to -120 mV from holding potential of -40 mV and normalized to membrane capacitance. Summary data for peak IHCN from HEK293 cells expressing HCN2-WT, HCN2-AAA, and vector control is shown in (E). One way ANOVA, *p<0.05 (n=4). |
|
|
Supplementary Fig. 3: HCN2 expression levels in Hcn2-WT injected embryos. Quantification of HCN2 immunostained stage ~12 Xenopus embryos which were either left uninjected (controls) or injected with Hcn2-WT mRNA in both blastomeres at two-cell stage. Hcn2-WT injected embryos show a significantly high level of HCN2 channel expression (~3.1 times/310%). Embryos were obtained from multiple animals across independent clutches. Immunostaining was quantified using ImageJ software. Data were analyzed by t-test and plotted as mean ± SD; ***-p<0.001. |
|
|
Supplementary Fig. 4: Hcn2 Dominant-negative mRNA has no effect on brain patterning. Quantification of stage 45 tadpoles for major brain morphology phenotypes in uninjected (controls) and Hcn2-Dominant-negative (Hcn2-DN) injected (in both blastomeres at two-cell stage) embryos. No significant increase in incidence of malformed brain was observed in embryos injected with Hcn2-DN. Three independent experiments (n=3) were conducted with N>50 embryos per treatment group for each of those experiments collected from multiple animals across independent clutches. Data were analyzed with t-test and graphed as mean ± SD; n.s. = not significant. |
|
|
Fig. 1. Nicotine induces brain morphology defects in Xenopus embryos. Representative images of stage 45 tadpoles: a control tadpole showing nostrils (blue arrowhead), forebrain (FB) indicated by the orange bracket, midbrain (MB) indicated by the yellow bracket, and hind brain (HB) indicated by the cyan bracket, b and c tadpoles from embryos exposed to nicotine (0.1 mg/mL – stage 10–35) showing severe brain morphology defects as indicated by magenta arrowheads. Cyan brackets indicate presence of hindbrain (HB). d Quantification of stage 45 tadpoles for major brain morphology phenotypes in absence or presence of nicotine exposure (0.1 mg/mL – stage 10–35). A significantly high incidence of malformed brain was observed in embryos exposed to nicotine in comparison to controls. Three independent experiments (n = 3) were conducted with N > 50 embryos per treatment group for each of those experiments collected from multiple animals across independent clutches. Data were analyzed with t-test and graphed as mean ± SD; **p < 0.01 |
|
|
Fig. 2. BETSE model of endogenous resting potential gradients that instructively pattern embryonic neural tissue. a The BETSE model of neurula stage Xenopus embryo featured three different cell groups (referred to as tissue profiles) as indicated by color and labels. The neural tube profile was made to have 5× higher leak membrane permeability to K+ ions and 15× lower membrane permeability to Cl− ions, compared to the other two profiles, leading to hyperpolarized resting Vmem in neural tube cells as has been experimentally observed28, 48. The model is assumed to be the outer layer of cells which face 0.1 × MMR. See supplemental document for detailed description of model. b The regulatory network describing the main components of the model. All cells of all simulations expressed equal levels of Na/K-ATPase ion pumps, inward-rectifying K+ channels (Kir), and nAChR cation channels. Some simulations included HCN2 channels equally expressed on all cells, and/or nicotine introduced via environmental exposure |
|
|
Fig. 3. BETSE model predicts that nicotine suppresses neural tube hyperpolarization and HCN2 recovers neural tube hyperpolarization in presence of nicotine. a–e BETSE model of a stage 15 Xenopus embryo where cells are assumed to be facing 0.1 × MMR. a Control model exhibits a characteristic Vmem pattern featuring relative hyperpolarization in the neural tube area and depolarization everywhere else. This Vmem pattern is actually seen in the Xenopus embryos with voltage reporter dyes28. b Nicotine treatment of the control model is predicted to preferentially depolarize the neural tube area to suppress the Vmem gradient. c Model with ion translocator (IT) expression in all cells, acting in a context-specific manner showing strongly enhanced neural tube Vmem pattern. d Adding the ion translocator (IT) to the nicotine treated model shows the Vmem pattern significantly retained in comparison to the only nicotine treated model of b. e Line graph showing the information retrieved along the white dotted lines depicted in (a–d), which allows for easy comparison between models. f The effect of the HCN2 channel on the Vmem of a series of cells with different membrane leak permeabilities (Pmem). The ability of homogeneously expressed HCN2 channels to act in a context specific manner is predicted to stem from the channels’s opening at hyperpolarized Vmem with a hyperpolarizing effect upon opening. This selectively hyperpolarizes cells while leaving relatively more depolarized cell’s Vmem unchanged. This further emphasizes that HCN2 channels amplify the endogenous Vmem pattern of the neural tube and maintain the Vmem pattern against nicotine depolarization exactly like IT in (c, d and e) |
|
|
Fig. 4. Validation of the model prediction of nicotine effects and HCN2-induced recovery of membrane voltage prepatterns. Representative CC2-DMPE:DiBAC4(3) images of stage ~15 Xenopus embryos: a untreated controls, b nicotine-exposed (0.1 mg/mL – stage 10–35), c Hcn2-WT mRNA microinjected (0.75 ng/injection) in both blastomeres at 2-cell stage, and d nicotine-exposed (0.1 mg/mL – stage 10–35) and Hcn2-WT mRNA microinjected (0.75 ng/injection) in both blastomeres at 2-cell stage. Control embryos show the characteristic hyperpolarization (solid yellow arrow) as previously reported28. Nicotine-treated embryos show reduced signal (depolarized) within the neural tube (hollow yellow arrow). Hcn2-WT mRNA microinjection show enhanced signal (hyperpolarized) within the neural tube (magenta arrows), in presence or absence of nicotine exposure. e Quantification of CC2-DMPE:DiBAC4(3) images of stage ~15 Xenopus embryos along the red dotted line as indicated in the inset illustration, along with electrophysiology based membrane voltage approximations (as previously reported in refs.27,28). The fluorescence intensity/membrane voltage pattern within the neural tube (indicated by the black dotted line in the inset illustration and corresponding lack dotted line in the graph) is significantly reduced (depolarization) in nicotine-exposed embryos in comparison to controls. Hcn2-WT mRNA microinjection significantly enhances the fluorescence intensity/membrane voltage patterns within the neural tube in comparison to controls. Nicotine-exposed embryos that are microinjected with Hcn2-WT mRNA maintain a significantly enhanced fluorescence intensity/membrane voltage pattern within the neural tube in comparison to only nicotine-treated embryos. N = 10 embryos for each treatment group at each of the indicated spatial distance in pixels were collected from multiple animals across independent clutches. Data is plotted as mean ± S.E.M. Data at black line (400 Pixels) was analyzed using one way ANOVA, *p < 0.05, **p < 0.01. (f) Quantification of peak fluorescence intensity and electrophysiology based membrane voltage approximations (as previously reported in ref. 27,28) from voltage reporter dye images (CC2-DMPE:DiBAC4(3)) of ~stage 15 Xenopus embryos within the neural tube at the intersection of the red and black dotted lines in the inset illustration in (a). Nicotine exposure significantly reduced (depolarizes) the neural tube peak intensity/membrane voltage in comparison to controls. Hcn2-WT mRNA microinjection, both in presence or absence of nicotine, significantly enhances (hyperpolarizes) the neural tube peak intensity/membrane voltage in comparison to controls. N = 10 embryos for each treatment group at each of the indicated spatial distance in pixels were collected from multiple animals across independent clutches. Data is plotted as mean ± SD and was analyzed using one way ANOVA, *p < 0.05, **p < 0.01, ***p < 0.001 |
|
|
Fig. 5. HCN2 channels rescue nicotine-induced brain morphology defects in Xenopus embryos. a Representative image of stage 45 tadpole with an example of a minor brain morphology defect showing smaller forebrain and nostril on the left (magenta arrowhead), normal midbrain (MB - yellow bracket) and normal hindbrain (HB - cyan bracket). b Quantification of stage 45 tadpoles for subtle changes in overall brain morphology with or without microinjecting Hcn2-WT (wild-type) mRNA (0.75 ng/injection) in both blastomeres at 2-cell stage as indicated in the illustrations. Hcn2-WT mRNA injections significantly suppress the minor brain defects seen in uninjected control embryos. Three independent experiments (n = 3) were conducted with N > 50 embryos per treatment group for each of those experiments, collected from multiple animals across independent clutches. Data were analyzed with t-test and graphed as mean ± SD, **p < 0.01. Representative images of stage 45 tadpoles: c control tadpole showing nostrils (blue arrowhead), forebrain (FB) indicated by the orange bracket, midbrain (MB) indicated by the yellow bracket, and hind brain (HB) indicated by the cyan bracket, d tadpole from embryos exposed to nicotine (0.1 mg/mL – stage 10–35) showing severe brain morphology defects as indicated by magenta arrowheads. e tadpole from embryos exposed to nicotine (0.1 mg/mL – stages 10–35) and microinjected with Hcn2-WT mRNA (0.75 ng/injection) in both blastomeres at 2-cell stage showing intact nostrils (blue arrowheads), forebrain (FB - orange brackets), midbrain (MB - yellow brackets), and hindbrain (HB - cyan brackets). f Quantification of stage 45 tadpoles for major brain morphology phenotypes in absence or presence of nicotine exposure (0.1 mg/mL – stage 10–35) with or without microinjection of Hcn2-WT or Hcn2-DN (dominant-negative) mRNA (0.75 ng/injection) in both blastomeres at 2-cell stage as indicated in the illustrations. A significantly high incidence of malformed brain was observed in embryos exposed to nicotine in comparison to controls. Hcn2-WT mRNA injection significantly reduced the incidence of malformed brain, while Hcn2-DN mRNA injection had no significant effect on nicotine exposure induced malformed brain. Three independent experiments (n = 3) were conducted with N > 50 embryos per treatment group for each of those experiments collected from multiple animals across independent clutches. Data were analyzed with one way ANOVA and Tukey’s post-test and graphed as mean ± SD,***p < 0.001, n.s. non-significant |
|
|
Fig. 6. HCN2 channels restore the brain size relation to anterior head shape in nicotine-exposed embryos. Morphometrics canonical variate analysis of brain size relation to anterior head shape of stage 45 tadpoles. a Graphical output, showing confidence ellipses for means, at a 0.95 probability, of shape data from controls and nicotine-exposed (0.1 mg/mL – stage 10–35) tadpoles with or without Hcn2-WT mRNA (0.75 ng/injection) microinjected in both blastomeres at 2-cell stage. Ellipses are colored to correspond with treatment as indicated. N > 26 for each group. Procrustes distances show objective alteration of brain size in relation to head morphology by nicotine exposure in relation to controls as indicated by the red-blue arrow. Hcn2-WT mRNA microinjection along with nicotine exposure moves the brain size—head shape relation closer to controls as indicated by the blue-green arrow. b Stage 45 control tadpole image illustrating the 7 landmarks considered for this analysis comparing brain size and head shape. Landmarks 2, 3, 4, and 5 show the start of forebrain, transition to midbrain, transition to hindbrain, and end of hindbrain, respectively. Landmarks 1, 6, and 7 indicate the anterior most, and lateral most points of the head shape. c Canonical variate 1 axis legends (ball and stick diagrams) showing movement of each of the 7 landmarks in mainly anterior-posterior direction. Each ball represents the landmark as indicated by the number and the accompanying stick represents the direction and extent of movement of that particular landmark. d Canonical variate 2 axis legends (ball and stick diagrams) showing movement of each of the 7 landmarks in mainly lateral direction. Each ball represents the landmark as indicated by the number and the accompanying stick represents the direction and extent of movement of that particular landmark |
|
|
Fig. 7. HCN2 channels restore associative learning capacity in nicotine-exposed embryos. Associative learning capacity analysis for stage 45–50 tadpoles either left untreated (controls) or exposed to nicotine (0.1 mg/mL – stage 10–35) with or without microinjections of Hcn2-WT mRNA (0.75 ng/injection) in both blastomeres at 2-cell stage as indicated in the illustrations. a The training regime used consisted of an innate preference test, a training phase, a rest period, and a learning probe. Tadpoles were placed individually in the behavior analysis robot. Motion tracking cameras under each tadpole recorded its position/behavior, and automated software executed a training cycle where animals received a shock when occupying the red half of the arena. Training, rest and testing sessions were repeated a total of six times across the trial. b Quantification of time spent in the red color during the final testing probe for tadpoles in each treatment group. N > 20 for each experimental group. Error bars indicate ± S.E.M. Data were analyzed using one way ANOVA ***p < 0.001. c Representation of individual tadpole’s associative learning test. N > 20 for each experimental group. Following the training sessions a significant red light aversion was generated in control tadpoles. Majority of nicotine-exposed tadpoles failed to demonstrate red light aversion learning during testing. Nicotine-exposed tadpoles microinjected with Hcn2-WT mRNA showed a restored ability to learn associative red light aversion |
|
|
Fig. 8. HCN2 channels restore nicotine exposure induced mispatterning of brain markers during neural development. Stage 25 embryos as illustrated with the angle of view marked by the black arrow. Control (untreated/uninjected) embryos (a, e, i, l), embryos exposed to nicotine (0.1 mg/mL – stage 10 onwards) (b, f, j, n), and nicotine-exposed embryos microinjected with Hcn2-WT mRNA (0.75 ng/injection) in both blastomeres at 2-cell stage (c, g, k, o). In situ hybridization for Otx2 (a–d), Xbf1 (e–h), Emx (i–l), and Pax6 (m–p) show that nicotine exposure leads to significantly mispatterned expression (magenta arrows) of Otx2 [46% n = 24] and Xbf1 [35% n = 23], but has little effect on Emx [17%, n = 29] and Pax6 [12%, n = 33] in comparison to controls [10%, n = 28, 4.5%, n = 22, 0%, n = 28, and 3%, n = 29, respectively]. Nicotine-exposed embryos that were also microinjected with Hcn2-WT mRNA showed largely normal expression of Otx2 [4% n = 23], Xbf1 [4% n = 26], Emx [9% n = 23], and Pax6 [6% n = 34] in comparison to controls |
References [+] :
Acampora,
Forebrain and midbrain regions are deleted in Otx2-/- mutants due to a defective anterior neuroectoderm specification during gastrulation.
1995, Pubmed
Acampora, Forebrain and midbrain regions are deleted in Otx2-/- mutants due to a defective anterior neuroectoderm specification during gastrulation. 1995, Pubmed
Adams, H+ pump-dependent changes in membrane voltage are an early mechanism necessary and sufficient to induce Xenopus tail regeneration. 2007, Pubmed , Xenbase
Adams, Endogenous voltage gradients as mediators of cell-cell communication: strategies for investigating bioelectrical signals during pattern formation. 2013, Pubmed
Adams, Measuring resting membrane potential using the fluorescent voltage reporters DiBAC4(3) and CC2-DMPE. 2012, Pubmed , Xenbase
Adams, Bioelectric signalling via potassium channels: a mechanism for craniofacial dysmorphogenesis in KCNJ2-associated Andersen-Tawil Syndrome. 2016, Pubmed , Xenbase
Aw, The ATP-sensitive K(+)-channel (K(ATP)) controls early left-right patterning in Xenopus and chick embryos. 2010, Pubmed , Xenbase
Bates, Ion channels in development and cancer. 2015, Pubmed
Beane, Bioelectric signaling regulates head and organ size during planarian regeneration. 2013, Pubmed
Biel, Hyperpolarization-activated cation channels: from genes to function. 2009, Pubmed
Blackiston, Ectopic eyes outside the head in Xenopus tadpoles provide sensory data for light-mediated learning. 2013, Pubmed , Xenbase
Blackiston, A second-generation device for automated training and quantitative behavior analyses of molecularly-tractable model organisms. 2010, Pubmed , Xenbase
Blackiston, Aversive training methods in Xenopus laevis: general principles. 2012, Pubmed , Xenbase
Blackiston, Serotonergic stimulation induces nerve growth and promotes visual learning via posterior eye grafts in a vertebrate model of induced sensory plasticity. 2017, Pubmed , Xenbase
Bourguignon, XBF-1, a winged helix transcription factor with dual activity, has a role in positioning neurogenesis in Xenopus competent ectoderm. 1998, Pubmed , Xenbase
Briscoe, Morphogen rules: design principles of gradient-mediated embryo patterning. 2015, Pubmed
Burger, Xenopus spinal neurons express Kv2 potassium channel transcripts during embryonic development. 1996, Pubmed , Xenbase
Charbonnier, Specific activation of the acetylcholine receptor subunit genes by MyoD family proteins. 2003, Pubmed , Xenbase
Chernet, Transmembrane voltage potential of somatic cells controls oncogene-mediated tumorigenesis at long-range. 2014, Pubmed , Xenbase
Copp, Genetics and development of neural tube defects. 2010, Pubmed
Doğanli, α3Na+/K+-ATPase deficiency causes brain ventricle dilation and abrupt embryonic motility in zebrafish. 2013, Pubmed
Eagleson, Stage-specific effects of retinoic acid on gene expression during forebrain development. 2008, Pubmed , Xenbase
Eagleson, Effects of retinoic acid upon eye field morphogenesis and differentiation. 2001, Pubmed , Xenbase
Fuhrmann, Eye morphogenesis and patterning of the optic vesicle. 2010, Pubmed
Georgala, The role of Pax6 in forebrain development. 2011, Pubmed
Goldman, Motor stereotypies and volumetric brain alterations in children with Autistic Disorder. 2013, Pubmed
Harris, Control of intercellular communication by voltage dependence of gap junctional conductance. 1983, Pubmed
Hernández-Díaz, Alteration of bioelectrically-controlled processes in the embryo: a teratogenic mechanism for anticonvulsants. 2014, Pubmed
Herrera-Rincon, The brain is required for normal muscle and nerve patterning during early Xenopus development. 2017, Pubmed , Xenbase
Huizink, Maternal smoking, drinking or cannabis use during pregnancy and neurobehavioral and cognitive functioning in human offspring. 2006, Pubmed
Jaffe, Control of development by steady ionic currents. 1981, Pubmed , Xenbase
Klingenberg, MorphoJ: an integrated software package for geometric morphometrics. 2011, Pubmed
Kodirov, Modulation of HCN channels in lateral septum by nicotine. 2014, Pubmed
Kortüm, Mutations in KCNH1 and ATP6V1B2 cause Zimmermann-Laband syndrome. 2015, Pubmed , Xenbase
Levin, Endogenous Bioelectric Signaling Networks: Exploiting Voltage Gradients for Control of Growth and Form. 2017, Pubmed
Levin, Molecular bioelectricity in developmental biology: new tools and recent discoveries: control of cell behavior and pattern formation by transmembrane potential gradients. 2012, Pubmed
Levin, Asymmetries in H+/K+-ATPase and cell membrane potentials comprise a very early step in left-right patterning. 2002, Pubmed , Xenbase
Levin, Reprogramming cells and tissue patterning via bioelectrical pathways: molecular mechanisms and biomedical opportunities. 2013, Pubmed
Levin, Endogenous bioelectrical networks store non-genetic patterning information during development and regeneration. 2014, Pubmed
Lobikin, Selective depolarization of transmembrane potential alters muscle patterning and muscle cell localization in Xenopus laevis embryos. 2015, Pubmed , Xenbase
Masotti, Keppen-Lubinsky syndrome is caused by mutations in the inwardly rectifying K+ channel encoded by KCNJ6. 2015, Pubmed
McCaig, Controlling cell behavior electrically: current views and future potential. 2005, Pubmed
Moosmang, Cellular expression and functional characterization of four hyperpolarization-activated pacemaker channels in cardiac and neuronal tissues. 2001, Pubmed
Muzio, Emx1, emx2 and pax6 in specification, regionalization and arealization of the cerebral cortex. 2003, Pubmed
Nuccitelli, Endogenous electric fields in embryos during development, regeneration and wound healing. 2003, Pubmed
Pai, Endogenous gradients of resting potential instructively pattern embryonic neural tissue via Notch signaling and regulation of proliferation. 2015, Pubmed , Xenbase
Pai, Transmembrane voltage potential controls embryonic eye patterning in Xenopus laevis. 2012, Pubmed , Xenbase
Pai, Genome-wide analysis reveals conserved transcriptional responses downstream of resting potential change in Xenopus embryos, axolotl regeneration, and human mesenchymal cell differentiation. 2016, Pubmed , Xenbase
Pai, Local and long-range endogenous resting potential gradients antagonistically regulate apoptosis and proliferation in the embryonic CNS. 2015, Pubmed , Xenbase
Pannese, The Xenopus homologue of Otx2 is a maternal homeobox gene that demarcates and specifies anterior body regions. 1995, Pubmed , Xenbase
Papke, The pharmacological activity of nicotine and nornicotine on nAChRs subtypes: relevance to nicotine dependence and drug discovery. 2007, Pubmed , Xenbase
Parrini, Genetic Basis of Brain Malformations. 2016, Pubmed
Perathoner, Bioelectric signaling regulates size in zebrafish fins. 2014, Pubmed , Xenbase
Pietak, Exploring Instructive Physiological Signaling with the Bioelectric Tissue Simulation Engine. 2016, Pubmed
Pitcairn, Coordinating heart morphogenesis: A novel role for hyperpolarization-activated cyclic nucleotide-gated (HCN) channels during cardiogenesis in Xenopus laevis. 2017, Pubmed , Xenbase
Pratt, Modeling human neurodevelopmental disorders in the Xenopus tadpole: from mechanisms to therapeutic targets. 2013, Pubmed , Xenbase
Qu, Hyperpolarization-activated cyclic nucleotide-modulated 'HCN' channels confer regular and faster rhythmicity to beating mouse embryonic stem cells. 2008, Pubmed
Röhlich, Photoreceptor cells in the Xenopus retina. 2000, Pubmed , Xenbase
Rothman, Color and intensity discrimination in Xenopus laevis tadpoles. 2016, Pubmed , Xenbase
Schneider, NIH Image to ImageJ: 25 years of image analysis. 2012, Pubmed
Slotkin, Effects of prenatal nicotine exposure on primate brain development and attempted amelioration with supplemental choline or vitamin C: neurotransmitter receptors, cell signaling and cell development biomarkers in fetal brain regions of rhesus monkeys. 2005, Pubmed
Slotkin, If nicotine is a developmental neurotoxicant in animal studies, dare we recommend nicotine replacement therapy in pregnant women and adolescents? 2008, Pubmed
Später, A HCN4+ cardiomyogenic progenitor derived from the first heart field and human pluripotent stem cells. 2013, Pubmed
Tseng, Induction of vertebrate regeneration by a transient sodium current. 2010, Pubmed , Xenbase
Tsikolia, The role and limits of a gradient based explanation of morphogenesis: a theoretical consideration. 2006, Pubmed
Vandenberg, V-ATPase-dependent ectodermal voltage and pH regionalization are required for craniofacial morphogenesis. 2011, Pubmed , Xenbase
Veale, Recovery of current through mutated TASK3 potassium channels underlying Birk Barel syndrome. 2014, Pubmed
Velazquez-Ulloa, A Drosophila model for developmental nicotine exposure. 2017, Pubmed
Vicente-Steijn, Funny current channel HCN4 delineates the developing cardiac conduction system in chicken heart. 2011, Pubmed
Wang, Direct block of inward rectifier potassium channels by nicotine. 2000, Pubmed , Xenbase
Werner, Shape mode analysis exposes movement patterns in biology: flagella and flatworms as case studies. 2014, Pubmed
Wolpert, Positional Information and Pattern Formation. 2016, Pubmed
Xu, Structural basis for the cAMP-dependent gating in the human HCN4 channel. 2010, Pubmed , Xenbase
Xue, Dominant-negative suppression of HCN1- and HCN2-encoded pacemaker currents by an engineered HCN1 construct: insights into structure-function relationships and multimerization. 2002, Pubmed , Xenbase
Yasui, I(f) current and spontaneous activity in mouse embryonic ventricular myocytes. 2001, Pubmed
Zuber, Eye field specification in Xenopus laevis. 2010, Pubmed , Xenbase
