XB-ART-55540
Nat Commun
2018 Apr 06;91:1330. doi: 10.1038/s41467-018-03677-z.
Show Gene links
Show Anatomy links
Structural rearrangements of the histone octamer translocate DNA.
Bilokapic S, Strauss M, Halic M.
???displayArticle.abstract???
Nucleosomes, the basic unit of chromatin, package and regulate expression of eukaryotic genomes. Nucleosomes are highly dynamic and are remodeled with the help of ATP-dependent remodeling factors. Yet, the mechanism of DNA translocation around the histone octamer is poorly understood. In this study, we present several nucleosome structures showing histone proteins and DNA in different organizational states. We observe that the histone octamer undergoes conformational changes that distort the overall nucleosome structure. As such, rearrangements in the histone core α-helices and DNA induce strain that distorts and moves DNA at SHL 2. Distortion of the nucleosome structure detaches histone α-helices from the DNA, leading to their rearrangement and DNA translocation. Biochemical assays show that cross-linked histone octamers are immobilized on DNA, indicating that structural changes in the octamer move DNA. This intrinsic plasticity of the nucleosome is exploited by chromatin remodelers and might be used by other chromatin machineries.
???displayArticle.pubmedLink??? 29626188
???displayArticle.pmcLink??? PMC5889399
???displayArticle.link??? Nat Commun
Genes referenced: h2ac21 h2bc21
???attribute.lit??? ???displayArticles.show???
|
|
Fig. 1. Structural plasticity of the nucleosome core particle (NCP). a Cryo-EM maps of the NCP in two distinct conformations. Class 1 (left, blue) resembles canonical nucleosome, whereas Class 2 (right, red) is in distorted conformation. Class 1 is resolved to 3.85 Å and Class 2 to 4.05 Å (0.143 cutoff in FSC curve). Class 1 contains 51 000 particles and Class 2 contains 58 000 particles. b Global changes in the nucleosome structure. Comparison of X-ray structure (PDB:3LZ1) and Class 2 (distorted nucleosome) models. The nucleosome core particle contracts along the symmetry axis by 8% (distance between nucleotides 2 and 38) and expands in the perpendicular direction by 5% (distance between nucleotides 17 and 58). c RMSD between the X-ray structure (PDB:3LZ1) and the Class 2 model, showing the extent of rearrangements in the NCP. The X-ray structure and the Class 2 model were superimposed and RMSD of Cα was calculated and depicted. DNA at SHL 1–2 and SHL 6–7 shows the largest movements between these two structures (> 4 Å). H3 α1, α2, and α3 show the largest rearrangements in the histone octamer |
|
|
Fig. 2. Structural rearrangements in the histone core. Comparison of the X-ray structure (PDB:3LZ1, yellow) and the Class 2 model (red). Arrows depict the direction of the helix movements. The degree of movement between X-ray structure and the Class 2 model is shown, rounded to half an à . a Conformational rearrangement of H3 α1 and DNA at SHL 2. H3 α1 moves 4.5âà in Class 2 when compared with the X-ray structure. DNA at SHL 1.5 moves 4.5âà towards SHL 2. b Conformational rearrangement of the H3 α2, H3 α1, and DNA at SHL 2. The H3 α2 tilts by 2âà at its N-terminal end. The H3 α1 moves 4.5âà . H3 α1 and H3 α2 move toward each other and push the DNA at SHL 2.5 outward. c Conformational rearrangement of H3 α2, H3 α3, and DNA at the dyad. H3 α2 tilts and moves inward by 3âà at its C-terminal end. H3 α3 also moves inward by 3âà . Concomitantly, the DNA at the dyad moves more than 3âà toward the centre of the nucleosome. d Conformational rearrangement of H2B α2. H2B α2 tilts by 2âà toward the center of the nucleosome at SHL 3.5 and 2âà away from the center at SHL 5.5. This pushes the DNA at SHL 5.5 outward and pulls the DNA at SHL 3.5 inward |
|
|
Fig. 3. Structural rearrangement of the histone core distorts the DNA at SHL 2. a Depiction of the DNA organization in the nucleosome in the X-ray structure and Class 2 cryo-EM map at SHL 2. At SHL 1.5, the DNA moves outward and toward SHL 2.5. At SHL 3.5, DNA is pulled inward and toward SHL 2.5. b Close-up view at SHL 2.5 in the Class 2 cryo-EM map. In the Class 2 map, the DNA at SHL 2.5 is less defined and does not resemble a B-DNA helix, indicating distortion in the DNA structure at SHL 2.5. At SHL 1.5 and SHL 3.5, the DNA is well resolved and resembles a B-DNA helix |
|
|
Fig. 4. Conformational changes in the histone octamer translocate DNA. a Cryo-EM map of the NCP Class 3 (translocated nucleosome) at 4.8âà (0.143 FSC cutoff). Class 3 contains 39â000 particles. b Global changes in the Class 3 structure. The histone octamer in the Class 3 NCP is 62âà wide along the symmetry axis (distance between nucleotides 2 and 38) and 70âà in the perpendicular direction (distance between nucleotides 17 and 58). c, d Fitting of the Class 3 (purple) model into the Class 3 map. On the side A, the H3 α1 interacts with the left DNA strand of the superhelix SHL 1.5 c. On the side B, the H3 α1 interacts with the right DNA strand of SHL 1.5 d. The H4 α1 is detached from the DNA at SHL 1.5 on both sides. e Comparison of the X-ray structure (yellow), the Class 2 (red), and the Class 3 models (purple). The degree of movement between the Class 2 and the Class 3 models is shown. The H3 α1 moves back 3âà in the Class 3 compared with the Class 2. The H3 α1 reverts to similar position that it occupies in X-ray structures, but now it interacts with another DNA strand. DNA at SHL 1.5 moves 5âà toward SHL 2 compared with X-ray structures. The H4 α1 moves back 2âà in the Class 3 compared with the Class 2. f The H4 α1 detached from the DNA at SHL 1.5 and interacts with the DNA at SHL 0.5. DNA at SHL 1.5 moved 4âà toward SHL 2 compared with X-ray structures and detaches from the H4 α1. DNA at SHL 0.5 moved 3âà toward SHL 2 compared with X-ray structures and now interacts with the H4 α1. g The model for Class LS_C1 (Class LS reconstructed with C1 symmetry) was fitted into Class LS_C1 and Class 3 cryo-EM maps. In the Class 3 map, DNA at one entry/exit site is shorter than in Class LS_C1 map, indicating that ~â1âbp of DNA moved toward the other end |
|
|
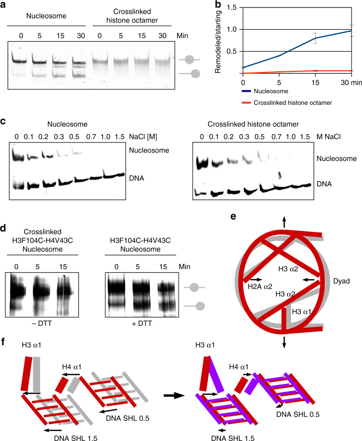
Fig. 5. Conformational rearrangement of the histone octamer is required for nucleosome sliding. a Thermal mobilization of nucleosomes on 227âbp DNA sequence containing 601 sequence in the middle. Native nuclesomes are re-positioned at 60â°C. Nucleosomes with cross-linked octamer did not move. b Quantification of three independent thermal shift assays showing that the cross-linked octamer does not move on DNA. The band intensity was quantified at starting and remodeled position at each time point. SD of three independent experiments is shown. c Salt-induced disassembly of native and cross-linked nucleosomes. Cross-linked nucleosomes disassemble at elevated salt concentration, indicating that histone octamer did not cross-link with the DNA. d Thermal mobilization of nucleosomes on 227âbp DNA sequence containing 601 sequence in the middle. NCP with the disulfide bridge between H3 F104C and H4 V43C is immobilized in the thermal shift assay. Upon addition of the reducing agent (DTT), nucleosomes are mobile again. e Model showing the conformational changes in the histone octamer that lead to nucleosome distortion. Tilting of the long α2 helices of H3, H2A, and H2B contracts the nucleosome along the symmetry axis and stretches the nucleosome in the perpendicular direction. This rearrangement of the octamer also moves the DNA. DNA gyres move by >â4âà at SHL 1.5â2.5 and SHL 5.5â6.5. Canonical nucleosome is shown in gray, distorted in red. f Model showing DNA translocation at SHL 2. In the first step of DNA translocation, DNA and the H3/H4 α1 helices move >â4âà , leading to nucleosome distortion (Class 2). In the next step, the H3 α1 dissociates from the DNA and translocates to DNA strand, which was previously bound by the H4 α1. The H4 α1 detaches from the DNA at SHL 1.5 and binds the DNA at SHL 0.5. This leads to translocation of the DNA by the histone octamer at SHL 2. The DNA is pushed further and moves by >â5âà when compared with X-ray structures. Arrows indicate direction of the movement. Canonical nucleosome is shown in gray, distorted in red, and translocated in purple |
References [+] :
Adams,
PHENIX: a comprehensive Python-based system for macromolecular structure solution.
2010, Pubmed
Adams, PHENIX: a comprehensive Python-based system for macromolecular structure solution. 2010, Pubmed
Anderson, Co-expression as a convenient method for the production and purification of core histones in bacteria. 2010, Pubmed
Andrews, Nucleosome structure(s) and stability: variations on a theme. 2011, Pubmed
Bilokapic, Histone octamer rearranges to adapt to DNA unwrapping. 2018, Pubmed , Xenbase
Böhm, Nucleosome accessibility governed by the dimer/tetramer interface. 2011, Pubmed
Cairns, The logic of chromatin architecture and remodelling at promoters. 2009, Pubmed
Chua, 3.9 Å structure of the nucleosome core particle determined by phase-plate cryo-EM. 2016, Pubmed , Xenbase
Clapier, Critical role for the histone H4 N terminus in nucleosome remodeling by ISWI. 2001, Pubmed , Xenbase
Dang, Regulation of ISW2 by concerted action of histone H4 tail and extranucleosomal DNA. 2006, Pubmed
Dechassa, Architecture of the SWI/SNF-nucleosome complex. 2008, Pubmed , Xenbase
Deindl, ISWI remodelers slide nucleosomes with coordinated multi-base-pair entry steps and single-base-pair exit steps. 2013, Pubmed
Edayathumangalam, Nucleosomes in solution exist as a mixture of twist-defect states. 2005, Pubmed , Xenbase
Emsley, Features and development of Coot. 2010, Pubmed
Farnung, Nucleosome-Chd1 structure and implications for chromatin remodelling. 2017, Pubmed
Fei, The prenucleosome, a stable conformational isomer of the nucleosome. 2015, Pubmed
Ferreira, Histone modifications influence the action of Snf2 family remodelling enzymes by different mechanisms. 2007, Pubmed
Ferreira, Histone tails and the H3 alphaN helix regulate nucleosome mobility and stability. 2007, Pubmed , Xenbase
Flaus, Sin mutations alter inherent nucleosome mobility. 2004, Pubmed
Flaus, Positioning and stability of nucleosomes on MMTV 3'LTR sequences. 1998, Pubmed
Garraway, Lessons from the cancer genome. 2013, Pubmed
Grant, Measuring the optimal exposure for single particle cryo-EM using a 2.6 Å reconstruction of rotavirus VP6. 2015, Pubmed
Havas, Generation of superhelical torsion by ATP-dependent chromatin remodeling activities. 2000, Pubmed , Xenbase
Hodges, Nucleosomal fluctuations govern the transcription dynamics of RNA polymerase II. 2009, Pubmed
Hwang, Histone H4 tail mediates allosteric regulation of nucleosome remodelling by linker DNA. 2014, Pubmed
Kadoch, Mammalian SWI/SNF chromatin remodeling complexes and cancer: Mechanistic insights gained from human genomics. 2015, Pubmed
Kireeva, Nucleosome remodeling induced by RNA polymerase II: loss of the H2A/H2B dimer during transcription. 2002, Pubmed
Kurumizaka, Sin mutations of histone H3: influence on nucleosome core structure and function. 1997, Pubmed , Xenbase
Li, Nucleosomes facilitate their own invasion. 2004, Pubmed , Xenbase
Li, Rapid spontaneous accessibility of nucleosomal DNA. 2005, Pubmed
Liu, Mechanism of chromatin remodelling revealed by the Snf2-nucleosome structure. 2017, Pubmed
Lowary, Nucleosome packaging and nucleosome positioning of genomic DNA. 1997, Pubmed
Lowary, New DNA sequence rules for high affinity binding to histone octamer and sequence-directed nucleosome positioning. 1998, Pubmed
Ludwigsen, Concerted regulation of ISWI by an autoinhibitory domain and the H4 N-terminal tail. 2017, Pubmed
Luger, Crystal structure of the nucleosome core particle at 2.8 A resolution. 1997, Pubmed
Makde, Structure of RCC1 chromatin factor bound to the nucleosome core particle. 2010, Pubmed , Xenbase
McGinty, Nucleosome structure and function. 2015, Pubmed
Meersseman, Mobile nucleosomes--a general behavior. 1992, Pubmed
Mueller-Planitz, Nucleosome sliding mechanisms: new twists in a looped history. 2013, Pubmed
Mueller-Planitz, The ATPase domain of ISWI is an autonomous nucleosome remodeling machine. 2013, Pubmed
Muthurajan, Crystal structures of histone Sin mutant nucleosomes reveal altered protein-DNA interactions. 2004, Pubmed
Nodelman, Interdomain Communication of the Chd1 Chromatin Remodeler across the DNA Gyres of the Nucleosome. 2017, Pubmed , Xenbase
Ong, DNA stretching and extreme kinking in the nucleosome core. 2007, Pubmed , Xenbase
Pettersen, UCSF Chimera--a visualization system for exploratory research and analysis. 2004, Pubmed
Prior, Reversible changes in nucleosome structure and histone H3 accessibility in transcriptionally active and inactive states of rDNA chromatin. 1983, Pubmed
Richmond, The structure of DNA in the nucleosome core. 2003, Pubmed
Rohou, CTFFIND4: Fast and accurate defocus estimation from electron micrographs. 2015, Pubmed
Saha, Chromatin remodeling through directional DNA translocation from an internal nucleosomal site. 2005, Pubmed , Xenbase
Scheres, Image processing for electron microscopy single-particle analysis using XMIPP. 2008, Pubmed
Scheres, RELION: implementation of a Bayesian approach to cryo-EM structure determination. 2012, Pubmed
Schwanbeck, Spatial contacts and nucleosome step movements induced by the NURF chromatin remodeling complex. 2004, Pubmed
Shaytan, Coupling between Histone Conformations and DNA Geometry in Nucleosomes on a Microsecond Timescale: Atomistic Insights into Nucleosome Functions. 2016, Pubmed , Xenbase
Shim, Polycistronic coexpression and nondenaturing purification of histone octamers. 2012, Pubmed
Sinha, Distortion of histone octamer core promotes nucleosome mobilization by a chromatin remodeler. 2017, Pubmed , Xenbase
Teves, Transcribing through the nucleosome. 2014, Pubmed
Tsunaka, Alteration of the nucleosomal DNA path in the crystal structure of a human nucleosome core particle. 2005, Pubmed , Xenbase
Vasudevan, Crystal structures of nucleosome core particles containing the '601' strong positioning sequence. 2010, Pubmed , Xenbase
Yan, Structure and regulation of the chromatin remodeller ISWI. 2016, Pubmed
Zhou, Mechanisms of ATP-Dependent Chromatin Remodeling Motors. 2016, Pubmed
Zocco, The Chp1 chromodomain binds the H3K9me tail and the nucleosome core to assemble heterochromatin. 2016, Pubmed
Zofall, Chromatin remodeling by ISW2 and SWI/SNF requires DNA translocation inside the nucleosome. 2006, Pubmed
