XB-ART-55538
Nat Commun
2018 May 10;91:1847. doi: 10.1038/s41467-018-04266-w.
Show Gene links
Show Anatomy links
Direct neurotransmitter activation of voltage-gated potassium channels.
Manville RW, Papanikolaou M, Abbott GW.
???displayArticle.abstract???
Voltage-gated potassium channels KCNQ2-5 generate the M-current, which controls neuronal excitability. KCNQ2-5 subunits each harbor a high-affinity anticonvulsant drug-binding pocket containing an essential tryptophan (W265 in human KCNQ3) conserved for >500 million years, yet lacking a known physiological function. Here, phylogenetic analysis, electrostatic potential mapping, in silico docking, electrophysiology, and radioligand binding assays reveal that the anticonvulsant binding pocket evolved to accommodate endogenous neurotransmitters including γ-aminobutyric acid (GABA), which directly activates KCNQ5 and KCNQ3 via W265. GABA, and endogenous metabolites β-hydroxybutyric acid (BHB) and γ-amino-β-hydroxybutyric acid (GABOB), competitively and differentially shift the voltage dependence of KCNQ3 activation. Our results uncover a novel paradigm: direct neurotransmitter activation of voltage-gated ion channels, enabling chemosensing of the neurotransmitter/metabolite landscape to regulate channel activity and cellular excitability.
???displayArticle.pubmedLink??? 29748663
???displayArticle.pmcLink??? PMC5945843
???displayArticle.link??? Nat Commun
???displayArticle.grants??? [+]
R01 GM115189 NIGMS NIH HHS
Species referenced: Xenopus laevis
Genes referenced: drg1 gabarap kcna1 kcne1 kcnq1 kcnq2 kcnq3 kcnq5 ngf
???attribute.lit??? ???displayArticles.show???
|
|
Fig. 1. Neuronal KCNQs contain an evolutionarily conserved GABA-binding pocket. a Sequence alignment of S5 residues 265â275 (human numbering) in KCNQ5 or the closest equivalent in representative organisms from the clades shown in b. Yellow, tryptophan essential for drug binding (KCNQ5-W270; KCNQ3-W265). Organism descriptors: black, single KCNQ gene in genome, no W270 equivalent; dark blue, multiple KCNQ genes, no W270 equivalent; red, multiple KCNQ genes, at least one containing W270 equivalent. b Phylogeny (distances not intended to equate to time) indicating evolutionary relationships from ancestral Protista to Chordates and other major clades. Text colors as in a; gray, no KCNQ genes. c Upper, chimeric KCNQ1/KCNQ3 structural model (red, KCNQ3-W265; cyan, KCNQ3-L314); lower, topological representation (pentagon, KCNQ3-W265). d Electrostatic surface potentials (red, electron-dense; blue, electron-poor; green, neutral) and structures calculated and plotted using Jmol. e Close-up side views of KCNQ structure as in c, showing results of SwissDock unguided in silico docking of GABA, retigabine, and ML-213. f View from extracellular side of KCNQ structure showing W265 accessibility. g View from extracellular side of Kv1.2-Kv2.1 âpaddle-chimeraâ structure showing S5 accessibility (*) despite lipid presence (lipid spacefills shown). h Mean 3H-GABA binding, normalized to channel surface expression, for KCNQ channels expressed in Xenopus oocytes; nâ=â47 (Q1), 14 (Q2), 48 (Q3), 30 (Q4), 44 (Q5) in two to four batches of oocytes; ***Pâ=â0.0003; ****Pâ<â0.0001; versus KCNQ1. Inset, sequence alignment of S5 265â275 (KCNQ5 numbering) for human KCNQ1â5. Yellow, KCNQ5-W270. Error bars indicate SEM. i Mean 3H-GABA binding to KCNQ3 expressed in Xenopus oocytes, with (+) versus without (â) competition from unlabeled (cold) GABA (1âmM); nâ=â20 per group; **Pâ=â0.007. Error bars indicate SEM. j Saturation binding studies using 3H-GABA and oocyte-expressed KCNQ3. Ten different 3H-GABA concentrations were used (0.1â1000ânM; nâ=â20 oocytes per group). Mean non-specific binding was quantified in parallel experiments similar except for the addition of 1âmM cold GABA. Mean specific binding was calculated by subtracting mean non-specific from total binding. Error bars indicate SEM |
|
|
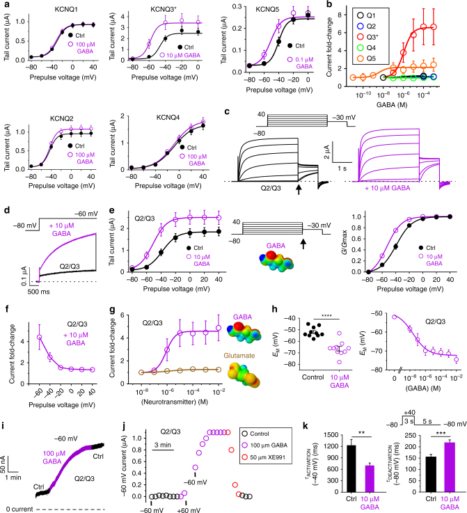
Fig. 2. KCNQ3 and KCNQ5 are activated by GABA in Xenopus oocytes. All error bars in figure indicate SEM. a Mean tail current versus prepulse voltage relationships recorded by TEVC in Xenopus laevis oocytes expressing homomeric KCNQ1â5 channels in the absence (black) and presence (purple) of GABA (nâ=â4â8). Voltage protocol as in c. b Mean GABA dose response at â60âmV for KCNQ1â5, quantified from data as in a (nâ=â5â8). c TEVC recordings using a current-voltage family protocol (upper left inset) in oocytes expressing KCNQ2/3 channels in the absence (black) and presence (purple) of GABA (10âµM). Dashed line indicates zero current level in this and all following current traces. d Averaged current traces at â60âmV for KCNQ2/3 channels in the absence (black) and presence (purple) of GABA (10âµM) (nâ=â10). Voltage protocol upper inset. e Left, mean tail current; right, mean normalized tail current (G/Gmax), both measured at arrow in voltage protocol (center) from traces as in c, with versus without GABA (10âµM) (nâ=â10). f Mean voltage dependence of KCNQ2/3 current fold-increase by GABA (10âµM), plotted from traces as in c (nâ=â10). g Mean dose response of KCNQ2/3 channels at â60âmV for GABA (calculated EC50â=â0.85âµM; nâ=â10) and glutamate (no effect; nâ=â5). h GABA hyperpolarizes resting membrane potential (EM) of unclamped oocytes expressing KCNQ2/3. Left, effects of 10âµM GABA; right, dose response; nâ=â10, ****Pâ<â0.0001. i Exemplar â60âmV KCNQ2/3 current before (left, black), during wash-in of GABA (purple) and after wash-out (right, black). j Exemplar â60âmV KCNQ2/3 current before (left, black), during wash-in of GABA (purple), wash-in of XE991 (red), and after wash-out (right, black). Membrane potential was clamped at â60âmV except for a 2-min pulse to +60âmV during the early phase of GABA wash-in. k Mean activation (left) and deactivation (right) rates for KCNQ2/3 before (control) and after wash-in of GABA (nâ=â10); **P < 0.01; ***Pâ=â0.0007. Activation rate was quantified using voltage protocol as in c. Deactivation rate was quantified using voltage protocol shown above |
|
|
Fig. 3. GABA directly opens KCNQ2/3 channels. All error bars in figure indicate SEM. a TEVC of water-injected Xenopus laevis oocytes showing no effect of GABA (100âµM) on endogenous currents or (lower right) resting membrane potential (EM) (nâ=â4â5). b TEVC of Xenopus laevis oocytes expressing KCNA1 (Kv1.1) showing no effect of GABA (1âmM) on peak current (left) or normalized tail current (right) (nâ=â4). câf GABA effects on KCNQ2/3 in oocytes do not require GABAB receptor activity. Mean KCNQ2/3 tail currents in oocytes showing GABA activates KCNQ2/3 in the presence of pertussis toxin (2âµg/ml), saclofen (100âµM), or CGP55845 (100âµM) and that neither baclofen (100âµM), saclofen, nor CGP55845 alter KCNQ2/3 current independently (nâ=â5â7). g Upper, tail current; lower, normalized conductance; showing mean GABA response of oocyte-expressed KCNQ2/KCNQ3-W265L (nâ=â5). h Upper, tail current; lower, normalized conductance; showing mean GABA response of oocyte-expressed KCNQ2-W236L/KCNQ3-W265 (Q2/Q3-WL/WL) (nâ=â5). i Mean current fold-changes (upper) and dose responses (lower) for channels as indicated; KCNQ2/KCNQ3 results (purple line) and KCNQ3* results (red line) from Fig. 2 shown for comparison; nâ=â5â10. j Mean 3H-GABA binding for KCNQ2/3 versus KCNQ2-W236L/KCNQ3-W265L channels expressed in Xenopus oocytes; nâ=â73 (Q2/Q3), 29 (KCNQ2-W236L/KCNQ3-W265L) in two to four batches of oocytes; ****Pâ<â0.0001 |
|
|
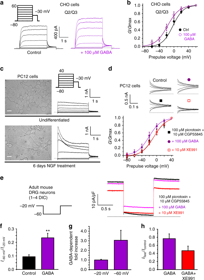
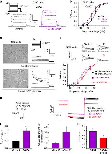
Fig. 4. GABA activates KCNQ2/3 in CHO cells and native M-current. All error bars in figure indicate SEM. a Exemplar current traces from CHO cells transfected to express KCNQ2/3 channels, recorded using whole-cell patch clamp, showing effects of 100âµM GABA (nâ=â6). b Mean normalized tail current from recordings as in a (nâ=â6). c Representative micrographs (left) and whole-cell currents (right) from undifferentiated (upper) versus nerve growth factor (NGF)-differentiated (lower) PC12 cells. Scale bars, 10âµm. d Upper, representative tail currents (using voltage protocol as in c); lower, mean normalized tail currents, recorded from NGF-differentiated PC12 cells bathed in extracellular solution alone (control) or with picrotoxin (100âµM) and CGP55845 (10âµM) to block GABAA and GABAB receptors, respectively, alone (black square) or in combination with GABA (100âµM; purple circle) or XE991 (10âµM; open red square); nâ=â7). e Representative tail currents (using voltage protocol on left) recorded from mouse DRG neurons bathed in extracellular solution containing picrotoxin (100âµM) and CGP55845 (10âµM), alone (black) or in combination with GABA (100âµM; purple) or GABAâ+âXE991 (10âµM; red). f Mean current at â60âmV divided by current at â20âmV in the same DRG neuron, using the protocol as in e, in the absence (control) or presence of GABA (nâ=â7); **Pâ=â0.005. g Mean GABA-dependent increase in current at â20âmV versus at â60âmV in DRG neurons, using the protocol as in e (nâ=â7); Pâ=â0.07 between groups. h Mean effect of GABA versus GABAâ+âXE991 on the magnitude of the deactivating current at â60âmV, using the protocol as in e (nâ=â5); Pâ=â0.1 between groups |
|
|
Fig. 5. GABA activation is independent of and overrides muscarinic inhibition of KCNQ2/3 in Xenopus oocytes. All error bars in figure indicate SEM. a Mean dose response for acetylcholine (ACh) on KCNQ2/3 activity in oocytes (nâ=â5). b Mean effects versus voltage for ACh or atropine alone or in combination on KCNQ2/3 activity in oocytes (nâ=â5). c Lack of effects of dopamine (100âµM) on KCNQ2/3 mean tail currents in oocytes (nâ=â6). d Atropine blocks KCNQ2/3 inhibition by ACh (measured using tail currents in oocytes; nâ=â5). e Lack of effects of atropine (100âµM) on KCNQ2/3 mean tail currents in oocytes (nâ=â5). f Atropine does not prevent GABA activation of KCNQ2/3 measured via tail currents in oocytes (nâ=â5). Left, mean tail currents, right, current fold-change versus voltage for GABAâ+âatropine versus no drugs. g GABA prevents inhibition of KCNQ2/3 by ACh, measured via tail currents in oocytes (nâ=â5). Left, mean tail currents, right, current fold-change versus voltage for GABAâ+âACh versus no drugs. h GABA (10âµM) effects on KCNQ2/3 in oocytes are not prevented by partial depletion/inhibition of synthesis of PIP2 using wortmannin (30âµM for 3âh) (nâ=â5). Left, mean tail current; right, GABA dose response at â60âmV; (nâ=â5). i GABA (100âµM) has no effect on KCNQ1/KCNE1. Left, averaged traces; right, mean tail currents (nâ=â6). j GABA (100âµM) does not alter resting membrane potential (EM) of unclamped oocytes expressing KCNQ1-KCNE1 (nâ=â6) |
|
|
Fig. 6. GABA and metabolites compete for binding to KCNQ3-W265. All error bars in figure indicate SEM. a Mean effects of BHB and GABOB (10âµM) versus valeric acid (no effects at 5âmM) on KCNQ2/3 in oocytes (nâ=â5â6). b Mean dose response of KCNQ2/3 activation at â60âmV by GABA (from Fig. 2) and related compounds (nâ=â5â10). c In silico docking predicts that BHB and GABOB bind to KCNQ3-W265, the latter also H-bonding with L237 in the S4â5 linker. d, e GABOB (d), but not glutamate (e), antagonizes the effects of GABA on KCNQ2/3 activation in oocytes (nâ=â4â6). Upper, mean tail currents; lower, current fold-change elicited by neurotransmitter combination versus voltage. f GABOB antagonizes the effects of retigabine on KCNQ2/3 activation in oocytes (nâ=â10). Upper, mean tail currents; lower, current fold-change elicited versus voltage. Data are for KCNQ2/3 in the absence of retigabine (Ctrl), with retigabine (RTG), or with retigabineâ+âGABOB (RTGâ+âGABOB). **Pâ<â0.01; ****Pâ<â0.0001 |
References [+] :
Altschul,
Basic local alignment search tool.
1990, Pubmed
Altschul, Basic local alignment search tool. 1990, Pubmed
Asano, Prevention of the agonist binding to gamma-aminobutyric acid B receptors by guanine nucleotides and islet-activating protein, pertussis toxin, in bovine cerebral cortex. Possible coupling of the toxin-sensitive GTP-binding proteins to receptors. 1985, Pubmed
Belelli, Extrasynaptic GABAA receptors: form, pharmacology, and function. 2009, Pubmed
Biervert, A potassium channel mutation in neonatal human epilepsy. 1998, Pubmed , Xenbase
Böhme, Four amino acids in the alpha subunits determine the gamma-aminobutyric acid sensitivities of GABAA receptor subtypes. 2004, Pubmed
Brown, Muscarinic suppression of a novel voltage-sensitive K+ current in a vertebrate neurone. 1980, Pubmed
Cooper, M channel KCNQ2 subunits are localized to key sites for control of neuronal network oscillations and synchronization in mouse brain. 2001, Pubmed
Cooper, Made for "anchorin": Kv7.2/7.3 (KCNQ2/KCNQ3) channels and the modulation of neuronal excitability in vertebrate axons. 2011, Pubmed
Grosdidier, SwissDock, a protein-small molecule docking web service based on EADock DSS. 2011, Pubmed
Grosdidier, Fast docking using the CHARMM force field with EADock DSS. 2011, Pubmed
Gunthorpe, The mechanism of action of retigabine (ezogabine), a first-in-class K+ channel opener for the treatment of epilepsy. 2012, Pubmed
Guyon, Baclofen and other GABAB receptor agents are allosteric modulators of the CXCL12 chemokine receptor CXCR4. 2013, Pubmed , Xenbase
Hyun, Evolution and expression analysis of the soybean glutamate decarboxylase gene family. 2014, Pubmed
Johansson, Defining and searching for structural motifs using DeepView/Swiss-PdbViewer. 2012, Pubmed
Karim, Potency of GABA at human recombinant GABA(A) receptors expressed in Xenopus oocytes: a mini review. 2013, Pubmed , Xenbase
Kash, Structural elements involved in activation of the gamma-aminobutyric acid type A (GABAA) receptor. 2004, Pubmed
Kass-Simon, Cnidarian chemical neurotransmission, an updated overview. 2007, Pubmed
Kim, Atomic basis for therapeutic activation of neuronal potassium channels. 2015, Pubmed , Xenbase
Klinger, Distribution of M-channel subunits KCNQ2 and KCNQ3 in rat hippocampus. 2011, Pubmed
Lee, Channel-mediated tonic GABA release from glia. 2010, Pubmed
Li, KCNE1 enhances phosphatidylinositol 4,5-bisphosphate (PIP2) sensitivity of IKs to modulate channel activity. 2011, Pubmed , Xenbase
Li, Major diversification of voltage-gated K+ channels occurred in ancestral parahoxozoans. 2015, Pubmed , Xenbase
Long, Atomic structure of a voltage-dependent K+ channel in a lipid membrane-like environment. 2007, Pubmed
Lund, Coping with low pH: molecular strategies in neutralophilic bacteria. 2014, Pubmed
Martire, M channels containing KCNQ2 subunits modulate norepinephrine, aspartate, and GABA release from hippocampal nerve terminals. 2004, Pubmed
Newberry, Direct hyperpolarizing action of baclofen on hippocampal pyramidal cells. , Pubmed
Palma, CFTR channel in oocytes from Xenopus laevis and its regulation by xShroom1 protein. 2016, Pubmed , Xenbase
Peretz, Pre- and postsynaptic activation of M-channels by a novel opener dampens neuronal firing and transmitter release. 2007, Pubmed
Rundfeldt, Characterization of the K+ channel opening effect of the anticonvulsant retigabine in PC12 cells. 1999, Pubmed
Sanguinetti, Coassembly of K(V)LQT1 and minK (IsK) proteins to form cardiac I(Ks) potassium channel. 1996, Pubmed , Xenbase
Santhakumar, Contributions of the GABAA receptor alpha6 subunit to phasic and tonic inhibition revealed by a naturally occurring polymorphism in the alpha6 gene. 2006, Pubmed , Xenbase
Schenzer, Molecular determinants of KCNQ (Kv7) K+ channel sensitivity to the anticonvulsant retigabine. 2005, Pubmed , Xenbase
Scimemi, Plasticity of GABA transporters: an unconventional route to shape inhibitory synaptic transmission. 2014, Pubmed
Singh, A novel potassium channel gene, KCNQ2, is mutated in an inherited epilepsy of newborns. 1998, Pubmed
Sun, Cryo-EM Structure of a KCNQ1/CaM Complex Reveals Insights into Congenital Long QT Syndrome. 2017, Pubmed , Xenbase
Tatulian, Activation of expressed KCNQ potassium currents and native neuronal M-type potassium currents by the anti-convulsant drug retigabine. 2001, Pubmed
Treven, The anticonvulsant retigabine is a subtype selective modulator of GABAA receptors. 2015, Pubmed
Tzingounis, The KCNQ5 potassium channel mediates a component of the afterhyperpolarization current in mouse hippocampus. 2010, Pubmed , Xenbase
Uchida, Abnormal γ-aminobutyric acid neurotransmission in a Kcnq2 model of early onset epilepsy. 2017, Pubmed
Wang, KCNQ2 and KCNQ3 potassium channel subunits: molecular correlates of the M-channel. 1998, Pubmed , Xenbase
Xiong, Activation of Kv7 (KCNQ) voltage-gated potassium channels by synthetic compounds. 2008, Pubmed
Yang, Anesthetic properties of the ketone bodies beta-hydroxybutyric acid and acetone. 2007, Pubmed , Xenbase
Zaika, Determinants within the turret and pore-loop domains of KCNQ3 K+ channels governing functional activity. 2008, Pubmed
Zhang, PIP(2) activates KCNQ channels, and its hydrolysis underlies receptor-mediated inhibition of M currents. 2003, Pubmed , Xenbase
Zhou, Suppression of KV7/KCNQ potassium channel enhances neuronal differentiation of PC12 cells. 2016, Pubmed
Zhu, Activation of protein kinase C inhibits uptake, currents and binding associated with the human dopamine transporter expressed in Xenopus oocytes. 1997, Pubmed , Xenbase
