XB-ART-55525
Epigenetics Chromatin
2018 Dec 06;111:72. doi: 10.1186/s13072-018-0241-x.
Show Gene links
Show Anatomy links
Physiological effects of KDM5C on neural crest migration and eye formation during vertebrate development.
Kim Y, Jeong Y, Kwon K, Ismail T, Lee HK, Kim C, Park JW, Kwon OS, Kang BS, Lee DS, Park TJ, Kwon T, Lee HS.
???displayArticle.abstract???
BACKGROUND: Lysine-specific histone demethylase 5C (KDM5C) belongs to the jumonji family of demethylases and is specific for the di- and tri-demethylation of lysine 4 residues on histone 3 (H3K4 me2/3). KDM5C is expressed in the brain and skeletal muscles of humans and is associated with various biologically significant processes. KDM5C is known to be associated with X-linked mental retardation and is also involved in the development of cancer. However, the developmental significance of KDM5C has not been explored yet. In the present study, we investigated the physiological roles of KDM5C during Xenopus laevis embryonic development. RESULTS: Loss-of-function analysis using kdm5c antisense morpholino oligonucleotides indicated that kdm5c knockdown led to small-sized heads, reduced cartilage size, and malformed eyes (i.e., small-sized and deformed eyes). Molecular analyses of KDM5C functional roles using whole-mount in situ hybridization, β-galactosidase staining, and reverse transcription-polymerase chain reaction revealed that loss of kdm5c resulted in reduced expression levels of neural crest specifiers and genes involved in eye development. Furthermore, transcriptome analysis indicated the significance of KDM5C in morphogenesis and organogenesis. CONCLUSION: Our findings indicated that KDM5C is associated with embryonic development and provided additional information regarding the complex and dynamic gene network that regulates neural crest formation and eye development. This study emphasizes the functional significance of KDM5C in Xenopus embryogenesis; however, further analysis is needed to explore the interactions of KDM5C with specific developmental genes.
???displayArticle.pubmedLink??? 30522514
???displayArticle.pmcLink??? PMC6282277
???displayArticle.link??? Epigenetics Chromatin
Species referenced: Xenopus laevis
Genes referenced: aldh1a2 cryba1 efnb2 epha2 epha4 jarid2 otx2 pax3 pax6 prox1 rax snai2 sox10 sox3 sox8 sox9 tbx5 twist1 vax1 vax2 vsx1 wnt8a
???displayArticle.morpholinos??? kdm5c MO1
???displayArticle.gses??? GSE117754: Xenbase, NCBI
???attribute.lit??? ???displayArticles.show???
|
|
Fig. 1. Spatiotemporal expression patterns of kdm5c during Xenopus embryogenesis. a Temporal expression patterns of kdm5c analyzed by reverse transcription-polymerase chain reaction (RT-PCR). kdm5c was strongly expressed throughout all developmental stages from the one-cell stage to the tadpole development of embryos. Ornithine decarboxylase (odc) served as a loading control. bâkâ² Spatial expression patterns determined by whole-mount in situ hybridization (WISH). b Xenopus embryos were collected at developmental stage 6 (cleavage stage) showing localization of kdm5c in the animal hemisphere of embryos. c kdm5c expression at the late blastula stage (st. 9) showing elevated expression levels of kdm5c in the animal pole (black arrow). d Anterior view of early neurula stage (st. 13) embryos. The expression of kdm5c in the prospective early eye field region is indicated by a black arrow. e kdm5c expression at stage 16 of developing Xenopus embryos revealing localization of kdm5c in the anterior neural tissue as indicated by a black arrow. eâ² The dorsal view of neurula stage embryos exhibited kdm5c expression in the neural plate and neural plate border region and is indicated with a black arrow. f Vibratome section of stage 16 embryos showing expression of kdm5c in the neural plate and neural plate border regions. g Lateral view of early tailbud stage embryos (st. 22) indicating kdm5c expression in branchial arches with a black arrow and in the prospective eye regions with a white arrow. h Lateral view of tailbud stage (st. 32) embryos showing kdm5c expression in the brain of developing embryos. hâ² Detailed view of the tailbud stage embryo in (h) showing kdm5c expression in the forebrain (black arrow), hindbrain (black arrowhead), and eye (white arrow). i Transverse section of the Xenopus embryo in (h) showing kdm5c expression in the midbrain (black arrows). iâ² Detailed view of the embryo in (i) showing kdm5c expression in the retina and lens (le). j Lateral view of late tailbud stage (st. 36) embryos with kdm5c expression in the anterior regions including brain and eyes. jâ² High-resolution view of the embryo in (j) revealing kdm5c expression in the retina (white arrow). k Transverse section of the embryo in (j) showing kdm5c expression in the midbrain regions of late tailbud stage embryos (black arrows). kâ² High-resolution view of the embryo in (k) displaying kdm5c expression in the lens (le; dotted white circle) as well as outer nuclear layer (onl) and inner nuclear layer (inl; both marked by black arrows). Besides these regions, strong expression of kdm5c was detected in the ganglion cell layer (gcl; white arrow) of the eye and retinal pigment epithelium (rpe; white arrow) |
|
|
Fig. 2. Knockdown of kdm5c induced phenotypic malformations. a kdm5c morpholino oligonucleotide (MO; 48 ng) was injected into embryos at the one-cell stage, and then, embryos were fixed at stage 46. kdm5c-depleted embryos exhibited a reduction in head size area (indicated by the dotted red circle) compared with that of control embryos. Small-sized heads of kdm5-morphant embryos were effectively rescued by injecting mutant kdm5c (kdm5c*) along with kdm5c MO. Scale barâ=â500 µm. b Graphical representation of embryos with reduced head formation compared with control. More than 80% of kdm5c MO-injected embryos exhibited small-sized heads. Small-sized heads were effectively rescued by coinjection with kdm5c* RNA. c A graph showing the reduction in head area in kdm5c morphants. Compared with the control embryos, kdm5c-morphant embryos showed approximately 70% reduction in head area, and this phenotypic abnormality was rescued in approximately 88% of embryos coinjected with kdm5c MO and kdm5c* RNA. d Analysis of cartilage formation in kdm5c morphants was performed by fixing the embryos at stage 46 and then staining with alcian blue. Alcian blue staining of kdm5c MO-injected embryos demonstrated reduced cartilage size compared with that of control embryos. This phenotypic anomaly was efficiently recovered by rescue experiments. Scale barâ=â500 µm. **Pâ<â0.01, ****Pâ<â0.0001; nonparametric, one-tailed MannâWhitney rank-sum test; ba, branchial arches; CTL, control; ta, tectum anterious; mc, Meckelâs cartilage; ic, infrarostral cartilage |
|
|
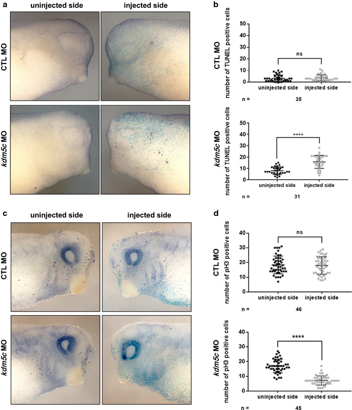
Fig. 3. TUNEL and pH3 staining of kdm5c-depleted embryos at late tailbud stage (st. 32) of embryonic development. a kdm5c MO leads to an increase in TUNEL-positive cells on the injected side of embryos compared with the uninjected side. No increase is observed in control MO-injected embryos. b Statistical analysis of kdm5c-depleted embryos and control embryos showing a significant increase in TUNEL-positive cells in the kdm5c MO-injected side compared with uninjected side. c Depletion of kdm5c results in significant reduction in cell proliferation indicated by pH3-positive cells in the injected side of the embryos compared with the uninjected side. d Statistical quantification revealing marked reduction in pH3-positive cells in the kdm5c MO-injected side compared with the uninjected side of the embryos. No significant decrease was observed between control embryos. ns, not significant; ****Pâ<â0.0001. CTL, control |
|
|
Fig. 4. Loss of kdm5c influenced the premigratory neural crest cells. a kdm5c MO (25 ng) was coinjected with β-galactosidase mRNA into one blastomere of two-cell stage embryos, and then, embryos were fixed at the late neurula stage (st. 16). β-galactosidase staining indicates the injected side of the embryos. Expansion in neural plate is observed as indicated by sox3 and pax3 expressions in the kdm5c MO-injected side of the embryos. Black dots (·) indicate the injected side of the embryos. Embryos coinjected with kdm5c MO and kdm5c* RNA efficiently rescued this expansion in neural plate regions. b Statistical analysis of the data revealed significant perturbation of sox3 and pax3 expression induced by kdm5c knockdown. c RT-PCR analysis showed that expression levels of sox3 and pax3 are the same in both kdm5c morphants and control embryos. ns, not significant; **Pâ<â0.01. CTL, control |
|
|
Fig. 5. KDM5C is required for neural crest migration. a WISH analysis of neural crest markers indicated that the expression of twist, slug, sox8, and sox10 was significantly reduced on the injected side of the embryos compared with the uninjected side. However, the expression of sox9 was not affected by kdm5c knockdown. The abnormal expression of neural crest specifiers was effectively recovered by rescue experiments. Black dots (·) indicate the injected side of the embryos. b Statistical analysis of neural crest specifiers expression indicated significant reduction in the levels of all tested markers except for sox9, which exhibited no significant change. c RT-PCR analysis is consistent with WISH data showing no significant changes in sox9 expression levels, while all other neural crest specifiers were downregulated. d WISH analysis of the neural crest marker twist showed expression at stage 32 and the kdm5c MO-injected side of the embryos exhibited abnormal neural crest migration compared with that of the uninjected side. Embryos coinjected with kdm5c MO and kdm5c* efficiently rescued the abnormal neural crest migration. e A graph depicting the significantly perturbed expression levels of twist in the kdm5c MO-injected side of the embryos compared with the uninjected side. ns, not significant; **Pâ<â0.01. CTL, control |
|
|
Fig. 6. Knockdown of kdm5c results in severe eye malformations and affects the expression of eye-specific genes. a At stage 40, kdm5c morphants exhibited eye defects, such as smaller eyes and optical fissures, compared with that of control embryos. The small and deformed eyes were effectively rescued by coinjection of kdm5c MO and kdm5c* RNA. Scale barâ=â200 µm. b Statistical analysis of embryos with abnormal eyes revealed that more than 80% of kdm5c morphants exhibited abnormal eyes compared with that of control embryos. Rescue experiments effectively recovered the eye abnormalities. c Percentage of embryos with eye phenotypes, showing kdm5c morphant embryos with small eyes (21.75%) and deformed eyes (61.64%). Rescue experiments significantly recovered these eye defects, where only 11.05% of embryos had smaller eyes and 30.28% exhibited deformed eyes. d kdm5c morphants suffered from colobomas. The mild and severe phenotypes are shown along with statistical quantification. e WISH analysis of kdm5c-deficient embryos using dorsoventral patterning markers of the retina. vax1, vax2, pax6, and tbx5 expressions were significantly reduced on the injected side compared with the uninjected side. No significant change in marker expression was observed for control embryos. Statistical analysis of the data is provided. f Vibratome section analysis of embryos stained with retinal cell-specific markers (arr3, prox1, vsx1, and pax6). Perturbed expression of all tested marker genes indicated disturbed ganglion cell layers as well as retinal lamination defects. The mild and severe phenotypes are provided for all markers. *Pâ<â0.05; **Pâ<â0.01; ***Pâ<â0.001. CTL, control |
|
|
Fig. 7. KDM5C is involved in eye field induction and differentiation. a kdm5c MO (13 ng) was coinjected with β-galactosidase mRNA into one blastomere of eight-cell stage embryos. Embryos were fixed at the neurula stage (st. 16). β-galactosidase staining indicates the injected side of the embryos. WISH analysis was performed using otx2, rax, and pax6 markers. otx2, rax, and pax6 expressions were downregulated on the injected side of the embryos. Changes in expression levels of neural and eye-specific markers were efficiently rescued by coinjecting kdm5c MO and kdm5c* RNA. b Statistical analysis of embryos exhibiting abnormal expression patterns of eye field induction and differentiation markers compared with that of control embryos. c WISH analysis of otx2, rax, and pax6 at stage 32 of developing embryos is in agreement with the analysis performed at stage 16 of developing embryos. Downregulated expression on the injected side of the embryos indicated that kdm5c is significant for eye field induction and differentiation. d Statistical analysis of embryos exhibiting abnormal expression patterns of eye field induction and differentiation markers compared with that of control embryos. e WISH analysis of stage 32 embryos using the lens-specific marker cryba1 indicated that expression of cryba1 is not affected by kdm5c depletion. f Percentage of embryos with reduced expression indicated that cryba1 expression was not affected by kdm5c knockdown. g RT-PCR analysis using eye field induction and differentiation markers as well as cryba1 revealed that KDM5C downregulated the expression of otx2, rax, and pax6 but not cryba1, which remained unaffected. ns, not significant; **Pâ<â0.01; CTL, control |
|
|
Fig. 8. KDM5C plays important roles in morphogenesis and organ development. RT-PCR analysis of genes (with high fold-change values) selected after RNA sequence analysis. Expression levels of sox8, sox10, and wnt8a were significantly reduced in kdm5c morphants. Additionally, downregulation of ephA4, ephA2, efnb2, and aldh1a2 (genes associated with eye development) was observed as a result of kdm5c knockdown. CTL, control |
References [+] :
Agulnik,
A novel X gene with a widely transcribed Y-linked homologue escapes X-inactivation in mouse and human.
1994, Pubmed
Agulnik, A novel X gene with a widely transcribed Y-linked homologue escapes X-inactivation in mouse and human. 1994, Pubmed
Aoki, Sox10 regulates the development of neural crest-derived melanocytes in Xenopus. 2003, Pubmed , Xenbase
Bailey, Regulation of vertebrate eye development by Rx genes. 2004, Pubmed , Xenbase
Bannister, Regulation of chromatin by histone modifications. 2011, Pubmed
Basch, Specification of the neural crest occurs during gastrulation and requires Pax7. 2006, Pubmed
Blair, Epigenetic Regulation by Lysine Demethylase 5 (KDM5) Enzymes in Cancer. 2011, Pubmed
Boland, Epigenetic regulation of pluripotency and differentiation. 2014, Pubmed
Chen, twist is required in head mesenchyme for cranial neural tube morphogenesis. 1995, Pubmed
Chen, Structural insights into histone demethylation by JMJD2 family members. 2006, Pubmed
Cizelsky, sox4 and sox11 function during Xenopus laevis eye development. 2013, Pubmed , Xenbase
Davis-Silberman, Genetic dissection of Pax6 dosage requirements in the developing mouse eye. 2005, Pubmed
Dirksen, Differential expression of fork head genes during early Xenopus and zebrafish development. 1995, Pubmed , Xenbase
Franco, Differential and overlapping expression patterns of X-dll3 and Pax-6 genes suggest distinct roles in olfactory system development of the African clawed frog Xenopus laevis. 2001, Pubmed , Xenbase
Giudetti, Characterization of the Rx1-dependent transcriptome during early retinal development. 2014, Pubmed , Xenbase
Hamada, Role of physical forces in embryonic development. 2015, Pubmed
Hever, Developmental malformations of the eye: the role of PAX6, SOX2 and OTX2. 2006, Pubmed
Hopwood, A Xenopus mRNA related to Drosophila twist is expressed in response to induction in the mesoderm and the neural crest. 1989, Pubmed , Xenbase
Iwase, The X-linked mental retardation gene SMCX/JARID1C defines a family of histone H3 lysine 4 demethylases. 2007, Pubmed
Iwase, A Mouse Model of X-linked Intellectual Disability Associated with Impaired Removal of Histone Methylation. 2016, Pubmed
Jensen, Mutations in the JARID1C gene, which is involved in transcriptional regulation and chromatin remodeling, cause X-linked mental retardation. 2005, Pubmed
Jenuwein, The epigenetic magic of histone lysine methylation. 2006, Pubmed
Jones, Wholemount in situ hybridization to Xenopus embryos. 2008, Pubmed , Xenbase
Kiem, The Nedd4 binding protein 3 is required for anterior neural development in Xenopus laevis. 2017, Pubmed , Xenbase
Klose, Regulation of histone methylation by demethylimination and demethylation. 2007, Pubmed
Kortschak, ARID proteins come in from the desert. 2000, Pubmed
Kulesa, In ovo time-lapse analysis of chick hindbrain neural crest cell migration shows cell interactions during migration to the branchial arches. 2000, Pubmed
Kunisada, The stemness of neural crest cells and their derivatives. 2014, Pubmed
Lupo, Dorsoventral patterning of the Xenopus eye: a collaboration of Retinoid, Hedgehog and FGF receptor signaling. 2005, Pubmed , Xenbase
Lupo, Retinoic acid receptor signaling regulates choroid fissure closure through independent mechanisms in the ventral optic cup and periocular mesenchyme. 2011, Pubmed
Malloch, Gene expression profiles of lens regeneration and development in Xenopus laevis. 2009, Pubmed , Xenbase
Mathers, Regulation of eye formation by the Rx and pax6 homeobox genes. 2000, Pubmed
Mayor, Development of neural crest in Xenopus. 1999, Pubmed , Xenbase
Mayor, Induction of the prospective neural crest of Xenopus. 1995, Pubmed , Xenbase
Meissner, Epigenetic modifications in pluripotent and differentiated cells. 2010, Pubmed
Meulemans, Gene-regulatory interactions in neural crest evolution and development. 2004, Pubmed
Mic, Raldh2 expression in optic vesicle generates a retinoic acid signal needed for invagination of retina during optic cup formation. 2004, Pubmed
Mimoto, Manipulation of gene function in Xenopus laevis. 2011, Pubmed , Xenbase
Monsoro-Burq, PAX transcription factors in neural crest development. 2015, Pubmed
Montell, Morphogenetic cell movements: diversity from modular mechanical properties. 2008, Pubmed
Noisa, Neural crest cells: from developmental biology to clinical interventions. 2014, Pubmed
O'Donnell, Functional analysis of Sox8 during neural crest development in Xenopus. 2006, Pubmed , Xenbase
Robinson, edgeR: a Bioconductor package for differential expression analysis of digital gene expression data. 2010, Pubmed
Rothe, An Epha4/Sipa1l3/Wnt pathway regulates eye development and lens maturation. 2017, Pubmed , Xenbase
Saint-Germain, Specification of the otic placode depends on Sox9 function in Xenopus. 2004, Pubmed , Xenbase
Santos-Rebouças, A novel nonsense mutation in KDM5C/JARID1C gene causing intellectual disability, short stature and speech delay. 2011, Pubmed
Sarnat, Genetics of neural crest and neurocutaneous syndromes. 2013, Pubmed
Scandaglia, Loss of Kdm5c Causes Spurious Transcription and Prevents the Fine-Tuning of Activity-Regulated Enhancers in Neurons. 2017, Pubmed
Schedl, Influence of PAX6 gene dosage on development: overexpression causes severe eye abnormalities. 1996, Pubmed
Seigfried, Frizzled 3 acts upstream of Alcam during embryonic eye development. 2017, Pubmed , Xenbase
Session, Genome evolution in the allotetraploid frog Xenopus laevis. 2016, Pubmed , Xenbase
Shi, ING2 PHD domain links histone H3 lysine 4 methylation to active gene repression. 2006, Pubmed
Shi, Snail2 controls mesodermal BMP/Wnt induction of neural crest. 2011, Pubmed , Xenbase
Simões-Costa, Establishing neural crest identity: a gene regulatory recipe. 2015, Pubmed
Sun, Histone demethylase LSD1 regulates neural stem cell proliferation. 2010, Pubmed
Tahiliani, The histone H3K4 demethylase SMCX links REST target genes to X-linked mental retardation. 2007, Pubmed
Tsukada, Histone demethylation by a family of JmjC domain-containing proteins. 2006, Pubmed
Vermillion, Cytoplasmic protein methylation is essential for neural crest migration. 2014, Pubmed
Weider, SoxE factors: Transcriptional regulators of neural differentiation and nervous system development. 2017, Pubmed
Whetstine, Reversal of histone lysine trimethylation by the JMJD2 family of histone demethylases. 2006, Pubmed
Xu, Sex-specific expression of the X-linked histone demethylase gene Jarid1c in brain. 2008, Pubmed
Yang, Molecular mechanism of size control in development and human diseases. 2011, Pubmed
Zhang, The neural crest: a versatile organ system. 2014, Pubmed
