Click here to close
Hello! We notice that you are using Internet Explorer, which is not supported by Xenbase and may cause the site to display incorrectly.
We suggest using a current version of Chrome,
FireFox, or Safari.
Mol Biol Evol
2018 Dec 01;3512:2913-2927. doi: 10.1093/molbev/msy185.
Show Gene links
Show Anatomy links
Genomic Takeover by Transposable Elements in the Strawberry Poison Frog.
Rogers RL, Zhou L, Chu C, Márquez R, Corl A, Linderoth T, Freeborn L, MacManes MD, Xiong Z, Zheng J, Guo C, Xun X, Kronforst MR, Summers K, Wu Y, Yang H, Richards-Zawacki CL, Zhang G, Nielsen R.
???displayArticle.abstract???
We sequenced the genome of the strawberry poison frog, Oophaga pumilio, at a depth of 127.5× using variable insert size libraries. The total genome size is estimated to be 6.76 Gb, of which 4.76 Gb are from high copy number repetitive elements with low differentiation across copies. These repeats encompass DNA transposons, RNA transposons, and LTR retrotransposons, including at least 0.4 and 1.0 Gb of Mariner/Tc1 and Gypsy elements, respectively. Expression data indicate high levels of gypsy and Mariner/Tc1 expression in ova of O. pumilio compared with Xenopus laevis. We further observe phylogenetic evidence for horizontal transfer (HT) of Mariner elements, possibly between fish and frogs. The elements affected by HT are present in high copy number and are highly expressed, suggesting ongoing proliferation after HT. Our results suggest that the large amphibian genome sizes, at least partially, can be explained by a process of repeated invasion of new transposable elements that are not yet suppressed in the germline. We also find changes in the spliceosome that we hypothesize are related to permissiveness of O. pumilio to increases in intron length due to transposon proliferation. Finally, we identify the complement of ion channels in the first genomic sequenced poison frog and discuss its relation to the evolution of autoresistance to toxins sequestered in the skin.
Fig. 1. Bayesian gene trees reconstructed for annotation of O. pumilio genes in the nACHR (A) and SCNA (B) gene families, and nucleotide sequences of the CHRNE gene. Nodal support and branch labeling/coloring follow in fig. 2.
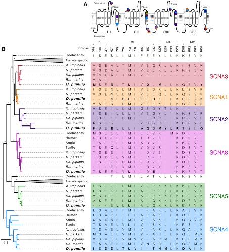
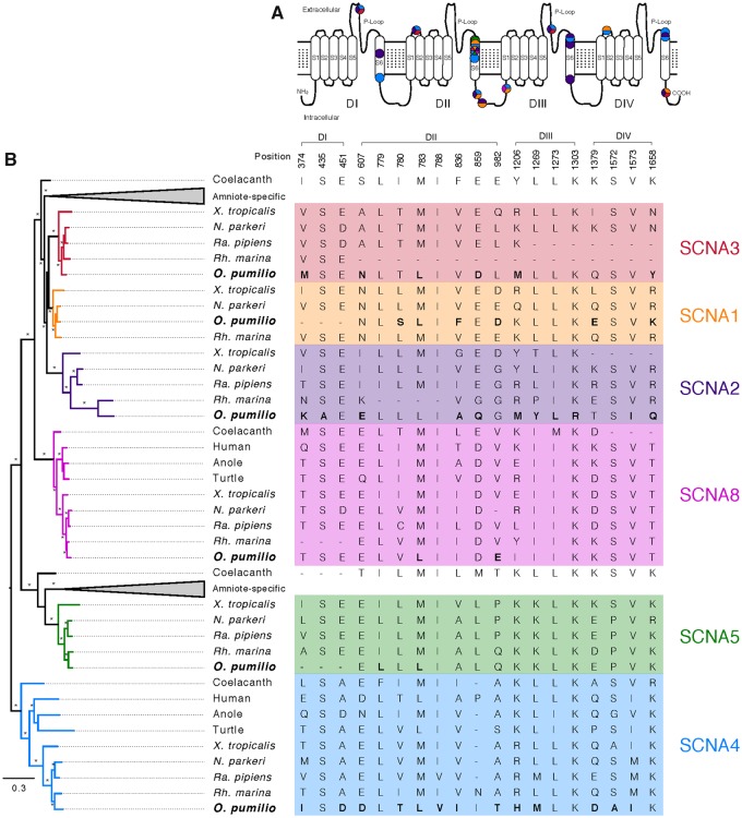
Fig. 2. Bayesian gene tree of the voltage-gated sodium channel alpha subunit (SCNA) gene family and amino acid replacements identified as possibly associated with toxin autoresistance in O. pumilio (A), with their positions on a schematic voltage-gated sodium channel (B). Branches are colored and labeled based on the closest X. tropicalis ortholog, and nomenclature follows ENSEMBL annotations. Asterisks on internodes denote Bayesian posterior probabilities and aBayes support values above 0.95. Clades resulting from amniote-specific gene family expansions were collapsed to improve visualization.
Fig. 3. Total sequence content of TEs as classified using a tblastx against the RepBase database. Among low differentiated TE families, we identified 1 Gb of Gypsy elements, 298 Mb of Copia elements, 255 Mb of hAT sequence, 197 Mb of Mariner elements, and 181 Mb of Tc1 elements in O. pumilio.
Fig. 4. Bimodal distribution of nucleotide similarity for repeat contigs identified using RepDeNovo compared with Mariner-4_DR consensus sequence from D. rerio. The presence of two peaks is consistent with two waves of proliferation after HT of an element between fish and frogs. Danio and Oophaga diverged 480MYA. The distribution of nucleotide similarity is not consistent with vertical transmission from a common ancestor.
Fig. 5. Phylogenetic relationships between horizontally transmitted repetitive elements in O. pumilio (black) and annotated TE Tc1-3_SSa (red), a salmon TE in RepBase. Similar patterns are observed in other TE families. For each of the most diverse TEs that are candidates for HT, the RepBase element lies within the diversity of TEs in O. pumilio. All of these diverse and rapidly proliferating horizontally transferred elements are a close match with a TE from freshwater fish.
Fig. 6. Total amount of expressed sequence for TE classes in O. pumilio and X. laevis. Gypsy and Mariner elements are expressed at significantly higher levels in O. pumilio, but Tc1 elements are not. We observe an excess of germline expression of Gypsy (t = 7.007; P = 0.006393) and Mariner sequences (t = 7.1938; P = 0.005313) in O. pumilio compared with Xenopus.
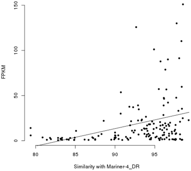
Fig.7. Expression level for transcripts is positively correlated with nucleotide similarity with Mariner-4_DR (Danio rerio) consensus sequence in RepBase. Such a result is expected if recently transferred transposons invade genomes that lack repressors for the new TEs (F = 3.956; df = 5; P = 0.002128).
Albuquerque,
The pharmacology of batrachotoxin. V. A comparative study of membrane properties and the effect of batrachotoxin on sartorius muscles of the frogs Phyllobates aurotaenia and Rana pipiens.
1973, Pubmed
Albuquerque,
The pharmacology of batrachotoxin. V. A comparative study of membrane properties and the effect of batrachotoxin on sartorius muscles of the frogs Phyllobates aurotaenia and Rana pipiens.
1973,
Pubmed Aminetzach,
Pesticide resistance via transposition-mediated adaptive gene truncation in Drosophila.
2005,
Pubmed Andriamaharavo,
Roughing it: a mantellid poison frog shows greater alkaloid diversity in some disturbed habitats.
2010,
Pubmed Bao,
Repbase Update, a database of repetitive elements in eukaryotic genomes.
2015,
Pubmed Bennetzen,
The contributions of transposable elements to the structure, function, and evolution of plant genomes.
2014,
Pubmed Burnette,
Subdivision of large introns in Drosophila by recursive splicing at nonexonic elements.
2005,
Pubmed Casacuberta,
The impact of transposable elements in environmental adaptation.
2013,
Pubmed Christenson,
De novo Assembly and Analysis of the Northern Leopard Frog Rana pipiens Transcriptome.
2014,
Pubmed Chu,
REPdenovo: Inferring De Novo Repeat Motifs from Short Sequence Reads.
2016,
Pubmed Chuong,
Regulatory activities of transposable elements: from conflicts to benefits.
2017,
Pubmed Crawford,
Relative rates of nucleotide substitution in frogs.
2003,
Pubmed Daly,
Dietary source for skin alkaloids of poison frogs (Dendrobatidae)?
1994,
Pubmed Daly,
Toxicity of Panamanian poison frogs (Dendrobates): some biological and chemical aspects.
1967,
Pubmed Daly,
First occurrence of tetrodotoxin in a dendrobatid frog (Colostethus inguinalis), with further reports for the bufonid genus Atelopus.
1994,
Pubmed Daly,
Levels of batrachotoxin and lack of sensitivity to its action in poison-dart frogs (Phyllobates).
1980,
Pubmed Daly,
Alkaloids from amphibian skin: a tabulation of over eight-hundred compounds.
2005,
Pubmed Darriba,
ProtTest 3: fast selection of best-fit models of protein evolution.
2011,
Pubmed Du,
Functional expression of an arachnid sodium channel reveals residues responsible for tetrodotoxin resistance in invertebrate sodium channels.
2009,
Pubmed
,
Xenbase Dulac,
Neural control of maternal and paternal behaviors.
2014,
Pubmed Frahry,
Low levels of LTR retrotransposon deletion by ectopic recombination in the gigantic genomes of salamanders.
2015,
Pubmed Geffeney,
Evolutionary diversification of TTX-resistant sodium channels in a predator-prey interaction.
2005,
Pubmed
,
Xenbase Grabherr,
Full-length transcriptome assembly from RNA-Seq data without a reference genome.
2011,
Pubmed Guindon,
New algorithms and methods to estimate maximum-likelihood phylogenies: assessing the performance of PhyML 3.0.
2010,
Pubmed Haberer,
Structure and architecture of the maize genome.
2005,
Pubmed Jangam,
Transposable Element Domestication As an Adaptation to Evolutionary Conflicts.
2017,
Pubmed Jarmolowski,
The determinants for Sm protein binding to Xenopus U1 and U5 snRNAs are complex and non-identical.
1993,
Pubmed
,
Xenbase Joron,
Diversity in mimicry: paradox or paradigm?
1998,
Pubmed Jost,
Toxin-resistant sodium channels: parallel adaptive evolution across a complete gene family.
2008,
Pubmed Jurka,
Repbase Update, a database of eukaryotic repetitive elements.
2005,
Pubmed Katoh,
MAFFT multiple sequence alignment software version 7: improvements in performance and usability.
2013,
Pubmed Lander,
Initial sequencing and analysis of the human genome.
2001,
Pubmed Larkin,
Clustal W and Clustal X version 2.0.
2007,
Pubmed Li,
The batrachotoxin receptor on the voltage-gated sodium channel is guarded by the channel activation gate.
2002,
Pubmed
,
Xenbase Loreto,
Revisiting horizontal transfer of transposable elements in Drosophila.
2008,
Pubmed Lund,
The transcription of Xenopus laevis embryonic U1 snRNA genes changes when oocytes mature into eggs.
1987,
Pubmed
,
Xenbase Lynch,
Ancient transposable elements transformed the uterine regulatory landscape and transcriptome during the evolution of mammalian pregnancy.
2015,
Pubmed Magwire,
Successive increases in the resistance of Drosophila to viral infection through a transposon insertion followed by a Duplication.
2011,
Pubmed Matera,
A day in the life of the spliceosome.
2014,
Pubmed McGlothlin,
Parallel evolution of tetrodotoxin resistance in three voltage-gated sodium channel genes in the garter snake Thamnophis sirtalis.
2014,
Pubmed McLaughlin,
Genetic conflicts: the usual suspects and beyond.
2017,
Pubmed Montgomery,
Chromosome rearrangement by ectopic recombination in Drosophila melanogaster: genome structure and evolution.
1991,
Pubmed Mueller,
piRNAs and Evolutionary Trajectories in Genome Size and Content.
2017,
Pubmed Price,
De novo identification of repeat families in large genomes.
2005,
Pubmed Richardson,
Improving amphibian genomic resources: a multitissue reference transcriptome of an iconic invader.
2018,
Pubmed Richards-Zawacki,
Mate choice and the genetic basis for colour variation in a polymorphic dart frog: inferences from a wild pedigree.
2012,
Pubmed Ronquist,
MrBayes 3.2: efficient Bayesian phylogenetic inference and model choice across a large model space.
2012,
Pubmed Saporito,
Spatial and temporal patterns of alkaloid variation in the poison frog Oophaga pumilio in Costa Rica and Panama over 30 years.
2007,
Pubmed Schaack,
Promiscuous DNA: horizontal transfer of transposable elements and why it matters for eukaryotic evolution.
2010,
Pubmed Schrader,
Transposable element islands facilitate adaptation to novel environments in an invasive species.
2014,
Pubmed Stanke,
Gene prediction with a hidden Markov model and a new intron submodel.
2003,
Pubmed Stanke,
Gene prediction in eukaryotes with a generalized hidden Markov model that uses hints from external sources.
2006,
Pubmed Stanke,
AUGUSTUS: a web server for gene finding in eukaryotes.
2004,
Pubmed Stynoski,
Evidence of maternal provisioning of alkaloid-based chemical defenses in the strawberry poison frog Oophaga pumilio.
2014,
Pubmed Stynoski,
Maternally derived chemical defences are an effective deterrent against some predators of poison frog tadpoles (Oophaga pumilio).
2014,
Pubmed Summers,
Visual mate choice in poison frogs.
1999,
Pubmed Sun,
Slow DNA loss in the gigantic genomes of salamanders.
2012,
Pubmed
,
Xenbase Sun,
Whole-genome sequence of the Tibetan frog Nanorana parkeri and the comparative evolution of tetrapod genomes.
2015,
Pubmed
,
Xenbase Sun,
Contribution of Multiple Inter-Kingdom Horizontal Gene Transfers to Evolution and Adaptation of Amphibian-Killing Chytrid, Batrachochytrium dendrobatidis.
2016,
Pubmed Swinburne,
Intron delays and transcriptional timing during development.
2008,
Pubmed Tarvin,
Interacting amino acid replacements allow poison frogs to evolve epibatidine resistance.
2017,
Pubmed Tarvin,
Convergent Substitutions in a Sodium Channel Suggest Multiple Origins of Toxin Resistance in Poison Frogs.
2016,
Pubmed Thompson,
CLUSTAL W: improving the sensitivity of progressive multiple sequence alignment through sequence weighting, position-specific gap penalties and weight matrix choice.
1994,
Pubmed Tokuyama,
The structure of batrachotoxin, a steroidal alkaloid from the Colombian arrow poison frog, Phyllobates aurotaenia, and partial synthesis of batrachotoxin and its analogs and homologs.
1969,
Pubmed Vestergaard,
Number of genes controlling a quantitative trait in a hybrid zone of the aposematic frog Ranitomeya imitator.
2015,
Pubmed Wang,
Single rat muscle Na+ channel mutation confers batrachotoxin autoresistance found in poison-dart frog Phyllobates terribilis.
2017,
Pubmed Wang,
Irreversible block of cardiac mutant Na+ channels by batrachotoxin.
2007,
Pubmed Wang,
How batrachotoxin modifies the sodium channel permeation pathway: computer modeling and site-directed mutagenesis.
2006,
Pubmed Wang,
Serine-401 as a batrachotoxin- and local anesthetic-sensing residue in the human cardiac Na+ channel.
2007,
Pubmed Xie,
SOAPdenovo-Trans: de novo transcriptome assembly with short RNA-Seq reads.
2014,
Pubmed Yamanoue,
The mitochondrial genome of spotted green pufferfish Tetraodon nigroviridis (Teleostei: Tetraodontiformes) and divergence time estimation among model organisms in fishes.
2006,
Pubmed Yang,
Poison frog color morphs express assortative mate preferences in allopatry but not sympatry.
2016,
Pubmed Yang,
PAML 4: phylogenetic analysis by maximum likelihood.
2007,
Pubmed Zakon,
Voltage-gated sodium channel gene repertoire of lampreys: gene duplications, tissue-specific expression and discovery of a long-lost gene.
2017,
Pubmed Zakon,
Expansion of voltage-dependent Na+ channel gene family in early tetrapods coincided with the emergence of terrestriality and increased brain complexity.
2011,
Pubmed