XB-ART-55502
Development
2018 Nov 21;14522:. doi: 10.1242/dev.164269.
Show Gene links
Show Anatomy links
The Ric-8A/Gα13/FAK signalling cascade controls focal adhesion formation during neural crest cell migration in Xenopus.
???displayArticle.abstract???
Ric-8A is a pleiotropic guanine nucleotide exchange factor involved in the activation of various heterotrimeric G-protein pathways during adulthood and early development. Here, we sought to determine the downstream effectors of Ric-8A during the migration of the vertebrate cranial neural crest (NC) cells. We show that the Gα13 knockdown phenocopies the Ric-8A morphant condition, causing actin cytoskeleton alteration, protrusion instability, and a strong reduction in the number and dynamics of focal adhesions. In addition, the overexpression of Gα13 is sufficient to rescue Ric-8A-depleted cells. Ric-8A and Gα13 physically interact and colocalize in protrusions of the cells leading edge. The focal adhesion kinase FAK colocalizes and interacts with the endogenous Gα13, and a constitutively active form of Src efficiently rescues the Gα13 morphant phenotype in NC cells. We propose that Ric-8A-mediated Gα13 signalling is required for proper cranial NC cell migration by regulating focal adhesion dynamics and protrusion formation.
???displayArticle.pubmedLink??? 30297374
???displayArticle.pmcLink??? PMC6262797
???displayArticle.link??? Development
???displayArticle.grants??? [+]
Wellcome Trust , M010465 Medical Research Council , J000655 Medical Research Council , M008517 Biotechnology and Biological Sciences Research Council
Species referenced: Xenopus
Genes referenced: cdh1 cdh2 fn1 gna13 itgb1 itk myc ptk2 pxn ric8a slc5a5 snai2 twist1
GO keywords: neural crest cell migration [+]
???displayArticle.antibodies??? Cdh1 Ab1 Cdh2 Ab3 Gna13 Ab1 Itgb1 Ab1 Myc Ab5 Pxn Ab2
???displayArticle.morpholinos??? gna13 MO2 ric8a MO1
???attribute.lit??? ???displayArticles.show???
|
|
Fig. 1. Gα13 is required for cranial NC cell migration in vivo and acts downstream of Ric-8A. (A) X. tropicalis embryos were unilaterally injected with the indicated morpholinos, either alone or in combination with a Ric-8A or a Gα13 rescue mRNA, before being in situ hybridized for the NC marker snail2 at stages 23-24. For each specific experimental condition, the pictures show the non-injected side (Nis) and the injected side (Is) of the same embryo. White and black arrowheads show snail2-positive cells whose migration is severely inhibited and normal migration, respectively. n=40-100. (B) Quantification of the normal (white), mild (grey) and severe (black) phenotypes shown in A. The number of examined embryos is indicated at the top of each bar. (C) Lineage-tracing experiment showing that cranial NC explanted from a Gα13 morphant embryo to a normal embryo fails to migrate when transplanted into a wild-type host embryo at stage 23. GFP was used as a lineage tracer. Scale bars: 600 μm. |
|
|
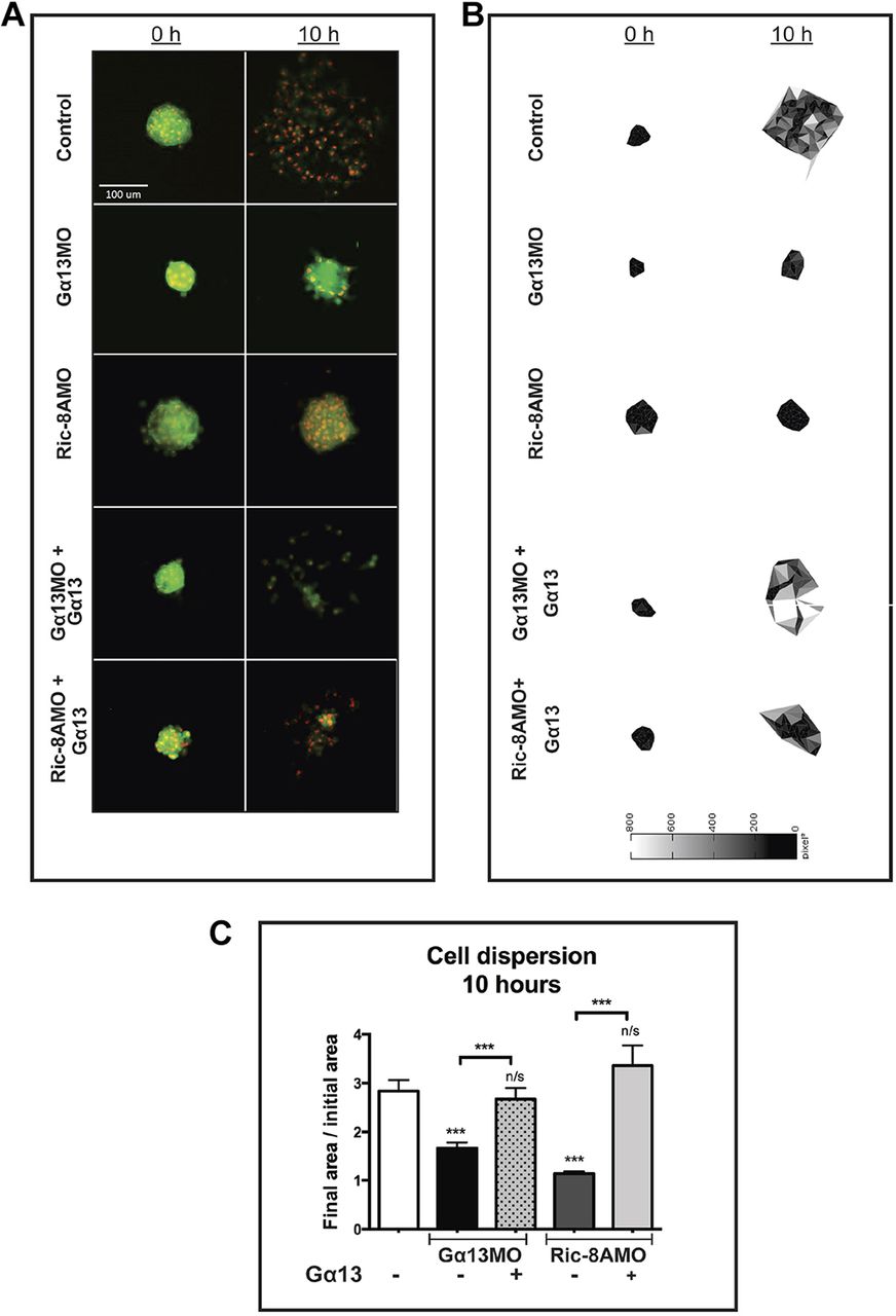
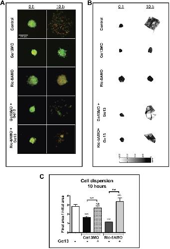
Fig. 2. Ric-8A and Gα13 downregulation inhibits cranial NC cell migration in vitro and Gα13 subunit rescues the Ric-8A morphant effect. (A) Cranial NC explants from injected X. laevis embryos were cultured on fibronectin-coated dishes, and each cellular condition was monitored over a 10â h period by time-lapse microscopy. (B) Delaunay triangulation was performed to quantify the cell dispersion. (C) Cell dispersion was quantified by the ratio between the final and the first frame and plotted at 10â h. Data are mean±s.e.m., ***P<0.001; n=30. The images are representative of three independent experiments analysing 10 explants per condition. Scale bars: 100 μm. |
|
|
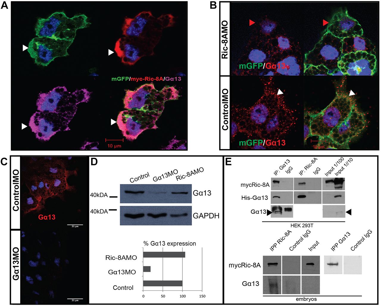
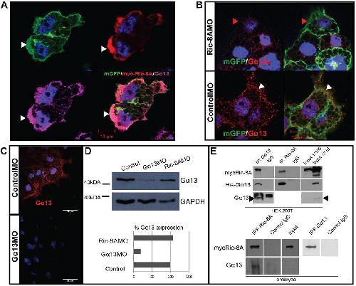
Fig. 3. Ric-8A and Gα13 are localized mainly at the leading edge of cranial NC cells. Immunofluorescence assays were performed in X. tropicalis cranial NC explants using anti-Gα13 and anti-myc antibodies. GFP mRNA co-injection allowed membrane visualization. (A) Myc-Ric-8A (red) and endogenous Gα13 (pink) are localized in the lamellipodium (white arrowhead) and to a lesser extent in the cytoplasmic area. (B) The Gα13 localization is impaired in Ric-8AMO-treated cells (arrowheads). (C) The Gα13MO downregulation effect was demonstrated by immunofluorescence using an anti-Gα13 antibody (red). (D) Gα13 expression was evaluated in Gα13MO- or Ric-8AMO-treated embryos by western blot analysis, showing that Gα13 expression is similar in Ric-8AMO and control embryos. (E) Co-immunoprecipitation assays were performed using anti-Gα13 or anti-his (Gα13 tag) and anti-myc (Ric-8A tag) antibodies, demonstrating that both proteins interact in HEK293 (top) and Xenopus embryos (bottom). The images are representative of five independent experiments analysed. Scale bars: 10 μm in A,B; 25 μm in C. |
|
|
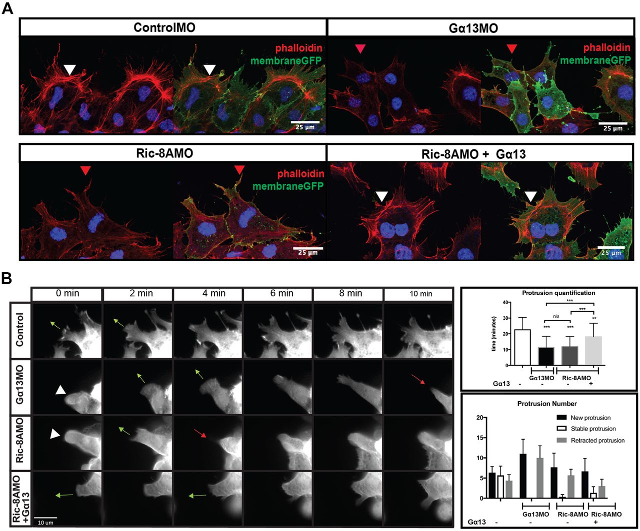
Fig. 4. Ric-8A and Gα13 cranial NC morphant cells present abnormal cortical actin cytoskeleton organization and instable cell protrusions. (A) Phalloidin staining was performed over different cellular conditions in X. tropicalis. Gα13MO- and Ric-8AMO-treated cells have an altered cortical actin cytoskeleton organization, and smaller and fewer lamellipodia than do control cells. Co-injection of Ric-8AMO and Gα13 mRNA rescued the abnormal phenotype. White arrowheads indicate normal F-actin. Red arrowheads indicate altered F-actin. (B) Time-lapse microscopy was performed every 15 s for 30 min in X. laevis cranial NC explants from embryos treated with morpholino and lifeAct-Cherry. The panels show the protrusion stability in a representative assay. Green arrows indicate protrusions in growth. Red arrows indicate collapsed protrusions. The top graph in B shows the protrusion lifetime for each condition. The bottom graph in B shows de protrusion numbers for each condition, new protrusions formed and existing protrusions retracted per minute. Gα13 mRNA was able to rescue the Ric-8AMO phenotype. Data are mean±s.d., ***P<0.001, **P<0.01, n=20. The images are representative of five independent experiments analysing four explants per each condition. Scale bars: 25 μm in A; 10 μm in B. |
|
|
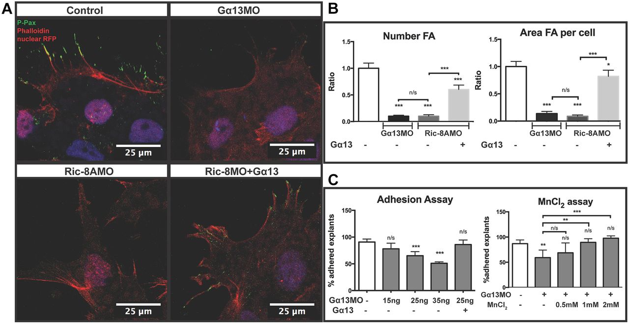
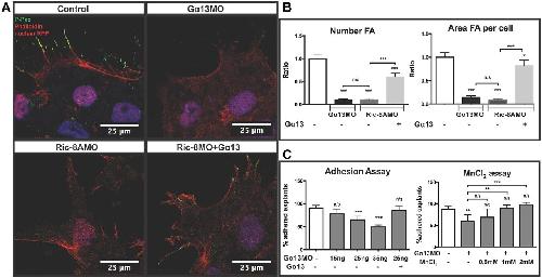
Fig. 5. Ric-8A and Gα13 morphant cells have defects in focal adhesions. Embryos were injected with nuclear RFP and Gα13MO or Ric-8AMO or a Ric-8AMO and Gα13 mRNA mixture, and the cranial NC cells were extracted and cultured onto fibronectin. (A) Immunostaining against phospho-paxillin (green) and phalloidin (red) was performed in X. laevis cranial NC. Ric-8AMO and Gα13MO cells showed a decrease in the number and area of focal adhesions compared with control cells. Gα13 mRNA was able to rescue the Ric-8A morphant phenotype. (B) The graphs show the number of focal adhesions per condition normalized to the control, and the total area of focal adhesion per cell in each condition normalized to control. (C) Adhesion assay performed on Gα13 morphant cells to evaluate the attachment of the explants over fibronectin. Gα13 morphant explants do not attach properly to the extracellular matrix in comparison with the control explants, suggesting a severe defect in focal adhesions. MnCl2 rescues the Gα13MO phenotype, increasing the attachment in a dose-dependent fashion. Data are mean±s.e.m., *P<0.1, **P<0.01,****P<0.001, n=40. The images are representative of four independent experiments analysing 10 explants per each condition. Scale bars: 25 μm. |
|
|
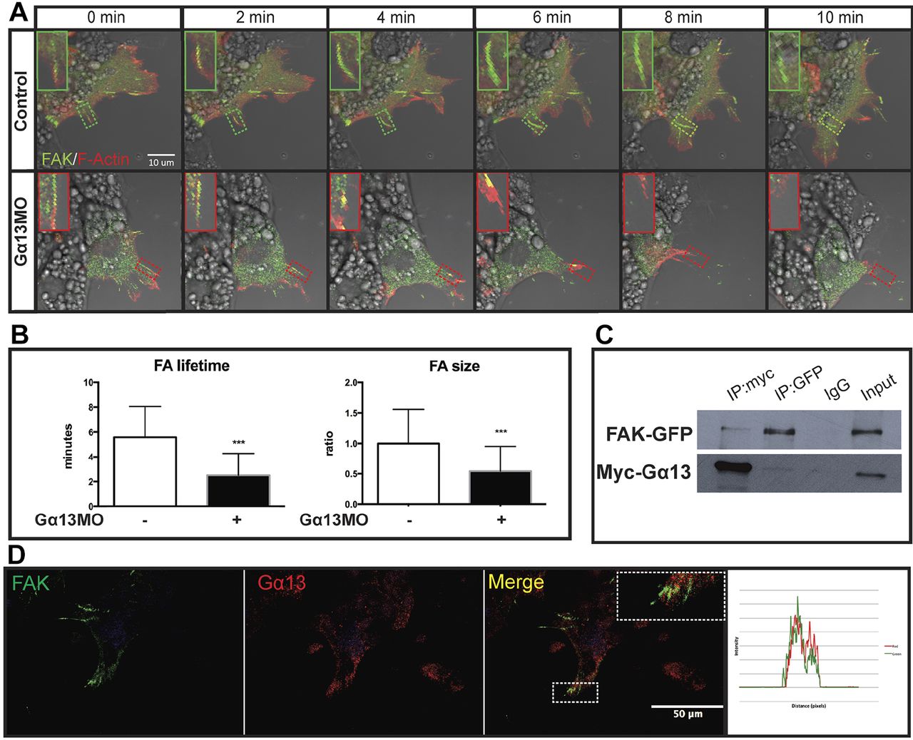
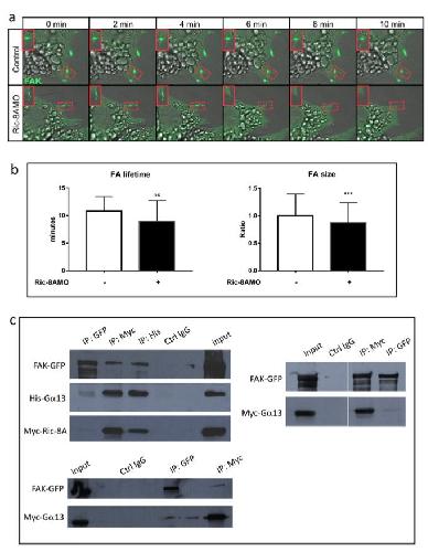
Fig. 6. Gα13 morphant cells have defects in focal adhesion dynamics. (A) Control cells and Gα13MO-treated cells were analysed by time-lapse TIRF microscopy using FAK-GFP and lifeActCherry as a markers. Insets show the boxed areas in more detail (red, collapsed protrusions; green, growing protrusions). (B) Graphs showing that Gα13MO cells have decreased stability of focal adhesions, which are also shorter and smaller than controls. Data are mean±s.d., ***P<0.001, n=24. (C) Co-immunoprecipitation was performed using FAK-GFP and myc-Gα13 in HEK293T cells, illustrating that FAK and Gα13 interact. (D) Immunostaining assays demonstrate that FAK-GFP (green) colocalizes partially with endogenous Gα13 (red) mainly at the leading edge of X. laevis cranial NC cells. The graph in D shows colocalization using the intensity from red and green channels. The images are representative of four independent experiments analysing seven explants per condition. Scale bars: 10 μm in A; 50 μm in D. |
|
|
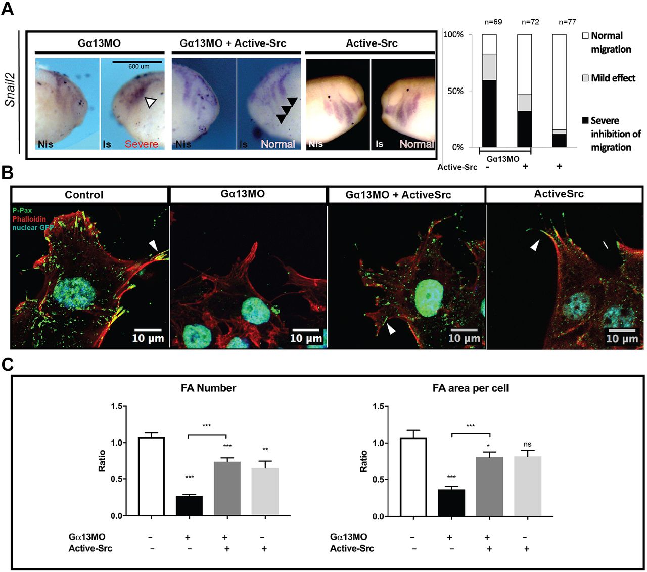
Fig. 7. Constitutively active Src rescues the Gα13 morphant phenotype. (A) In situ hybridization was performed in stage 23-24 embryos that were previously injected with Gα13MO, Gα13MO+Src Y527F mRNA and Src Y527F mRNA alone to analyse cranial NC migration in vivo using snail2 and twist as NC markers. Quantification of each phenotype as a percentage of total embryos per condition was determined (graph). n=65-80. (B) Immunostaining against phospho-paxillin (green) was performed in explants with the conditions described above. Staining with phalloidin (red) was used. Arrowheads indicate focal adhesion at the protrusions. (C) The graphs show number of focal adhesions and total area of focal adhesion per cell in each condition normalized to control. Constitutively active Src Y527F mRNA rescues the Gα13 morphant phenotype, both in vivo and in vitro, suggesting that it participates in the same Gα13 signalling pathway during cranial NC migration. Data are mean±s.e.m., *P<0.1, ***P<0.001, n=15. The images are representative of three independent experiments analysing five explants per condition. Scale bars: 600 μm in A; 10 μm in B. |
|
|
Fig. 8. Regulation of cranial NC cell migration through the regulation of adhesion properties by Ric-8A and Gα13 signalling. Ric-8A/Gα13 regulates focal adhesion proteins, stabilizing the protrusions at the leading edge during migration. The scheme shows a representation of the Ric-8A/Gα13 pathway during cranial NC migration. First, Gα13 is activated by a G-protein-coupled receptor bound to its ligand. Once the signalling is activated, the Ric-8A GEF activity maintains the monomeric Gα protein in an active state and dissociated from the Gβγ dimer, thereby amplifying the signal. In addition, Ric-8A coordinates Gα13 translocation at the leading edge of the cell, where Gα13 interacts with the focal adhesion complex, and regulates focal adhesion formation and/or turnover through FAK and Src as part of a protein complex with integrin (see Discussion). |
|
|
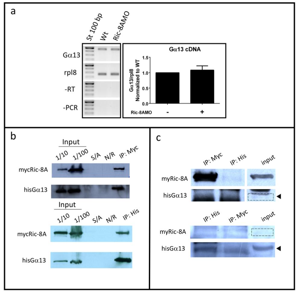
Figure S1: (a) In situ hybridization confirms the presence of Gα13 and Ric8A transcripts in migrating cranial NC cells at stage 26, as previously reported in Maldonado-Agurto et al. (2011) and Fuentealba et al. (2016). (b) Gα13 gain and loss of function controls. Left panel: Anti-Myc Western blot in embryos injected with a myc-Gα13 mRNA. Right panel: Anti-Gα13 Western blot showing that morphant embryos display diminished levels of endogenous Gα13 protein. GAPDH and α-tubulin were used as loading controls. (c) The rescue assay of the Ric-8A morpholino was performed using a myc-Ric-8A mRNA, as previously reported in Fuentealba et al.(2013). Snail2 was used as a migratory cranial NC marker at stage 23 (left panel). Snail2 expression is unaffected in stage 16 Gα13 morphant embryos (right panel). Legend: Is, injected side; Nis: non-injected side. All experiments shown here were performed in X. tropicalis. |
|
|
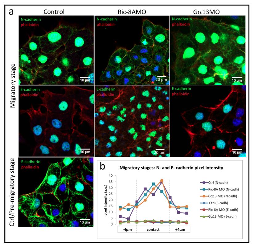
Figure S2: Cranial NC morphant cells for Ric-8A and Gα13 undergo EMT. (a) The panels show N-cadherin and E-cadherin expression in green and actin labeled with phalloidin in red at migratory stages of control, Ric-8A and Gα13 cranial NC morphant explants. E-cadherin expression at pre-migratory stages in control explant is also shown. (b) Intensity of N- and E- cadherin in green at cell-cell contact per each condition in migratory stages. Actin in red was labeled with phalloidin. A.u. arbitrary units |
|
|
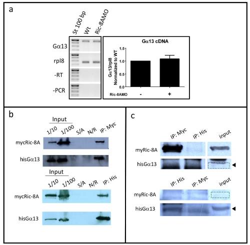
Figure S3: (a) RT-PCR from Ric-8A morphant embryos shows no change at the Gα13 transcript. (b) Repetitions of co-immunoprecipitation assay from Figure 3e, was performed using anti-his (Gα13 tag) and anti-myc (Ric-8A tag) antibodies, confirming that both proteins interact. (c) Co- immunoprecipitation controls from Figure 3e showing that when each protein is expressed alone (without its partner) no pull-down occurs. |
|
|
Figure S4: Intensity of cortical actin labeled with phalloidin (red) at the cell edge in control, Gα13 and Ric-8A morphant and rescue (Ric-8AMO + Gα13 mRNA) conditions. A.u. : arbitrary units. |
|
|
Figure S5: (a) Visualization of b-integrin (immunofluorescence, green) and actin (fluorescent phalloidin, red) were performed in X. tropicalis cranial NC. Ric-8AMO and Gα13MO cells showed a decreased number of focal adhesions compared with control cells. Nuclear GFP was used as a lineage tracer. (b) 3D cell reconstruction was performed from an immunostaining of control and Gα13MO-treated cranial NC cells using phospho-paxillin (green) and phalloidin (red). Morphant cells exhibit an altered actin cytoskeleton and display abnormal focal adhesion. (c) Representative images from an adhesion assay performed on control and Gα13 morphant cells to evaluate the attachment of the explants over fibronectin. Phospho-paxillin (green) shows that treatment with MnCl2 rescues the Gα13MO phenotype, increasing the number of focal adhesion in a dose- dependent fashion. |
|
|
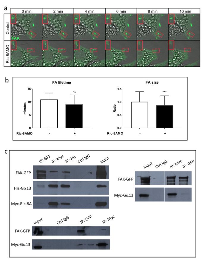
Figure S6: (a) Control cells and Ric-8AMO-treated cells were analyzed by time-lapse microscopy using FAK-GFP as a marker. The inset in each panel shows a zoom of the red dotted boxes, which indicate stable protrusion and focal adhesions in controls cells and collapsed protrusions and focal adhesions in Ric-8AMO cells (60à magnification). (b) Graphs showing that Ric-8AMO cells exhibit a mildly decreased stability of focal adhesions, which are significantly shorter and smaller than controls. Error bar: Standard deviation, *** p<0.001. (c) Repetitions of co-immunoprecipitation from Figure 6c, was performed using FAK-GFP, Myc-Ric-8A and His-Gα13 in HEK293T cells, illustrating that FAK, Gα13 and Ric-8A interact. Hence Ric-8A, Gα13 and FAK belong to the same protein complex. |
|
|
ric8a (RIC8 guanine nucleotide exchange factor A) gene expression in Xenopus tropicalis embryo, assayed via in situ hybridization, NF stage 26, lateral view, anterior left, dorsal up. |
References [+] :
Alfandari,
Integrin alpha5beta1 supports the migration of Xenopus cranial neural crest on fibronectin.
2003, Pubmed,
Xenbase
Alfandari, Integrin alpha5beta1 supports the migration of Xenopus cranial neural crest on fibronectin. 2003, Pubmed , Xenbase
Barriga, The hypoxia factor Hif-1α controls neural crest chemotaxis and epithelial to mesenchymal transition. 2013, Pubmed , Xenbase
Barriga, Tissue stiffening coordinates morphogenesis by triggering collective cell migration in vivo. 2018, Pubmed , Xenbase
Bian, The G12/13-RhoA signaling pathway contributes to efficient lysophosphatidic acid-stimulated cell migration. 2006, Pubmed
Boularan, B Lymphocyte-Specific Loss of Ric-8A Results in a Gα Protein Deficit and Severe Humoral Immunodeficiency. 2015, Pubmed
Bronner-Fraser, Origins and developmental potential of the neural crest. 1995, Pubmed
Brown, Paxillin: adapting to change. 2004, Pubmed
Carmona-Fontaine, Complement fragment C3a controls mutual cell attraction during collective cell migration. 2011, Pubmed , Xenbase
Chan, Purification of heterotrimeric G protein alpha subunits by GST-Ric-8 association: primary characterization of purified G alpha(olf). 2011, Pubmed
Chan, Ric-8B is a GTP-dependent G protein alphas guanine nucleotide exchange factor. 2011, Pubmed
Chang, Tumour-stromal interactions generate emergent persistence in collective cancer cell migration. 2013, Pubmed
Chen, Regulation of the PH-domain-containing tyrosine kinase Etk by focal adhesion kinase through the FERM domain. 2001, Pubmed
Chikumi, Regulation of G protein-linked guanine nucleotide exchange factors for Rho, PDZ-RhoGEF, and LARG by tyrosine phosphorylation: evidence of a role for focal adhesion kinase. 2002, Pubmed
Colombo, Translation of polarity cues into asymmetric spindle positioning in Caenorhabditis elegans embryos. 2003, Pubmed
Cotton, G protein-coupled receptors stimulation and the control of cell migration. 2009, Pubmed
Dormond, Manganese-induced integrin affinity maturation promotes recruitment of alpha V beta 3 integrin to focal adhesions in endothelial cells: evidence for a role of phosphatidylinositol 3-kinase and Src. 2004, Pubmed
Duband, Resolving time and space constraints during neural crest formation and delamination. 2015, Pubmed
Dupin, The contribution of the neural crest to the vertebrate body. 2006, Pubmed
Fuentealba, Expression profiles of the Gα subunits during Xenopus tropicalis embryonic development. 2016, Pubmed , Xenbase
Fuentealba, Ric-8A, a guanine nucleotide exchange factor for heterotrimeric G proteins, is critical for cranial neural crest cell migration. 2013, Pubmed , Xenbase
Gabay, Ric-8 proteins are molecular chaperones that direct nascent G protein α subunit membrane association. 2011, Pubmed
Golubovskaya, Dual inhibition of focal adhesion kinase and epidermal growth factor receptor pathways cooperatively induces death receptor-mediated apoptosis in human breast cancer cells. 2002, Pubmed
Gong, Evidence of a common mechanism of disassembly of adherens junctions through Gα13 targeting of VE-cadherin. 2014, Pubmed
Gong, G protein subunit Galpha13 binds to integrin alphaIIbbeta3 and mediates integrin "outside-in" signaling. 2010, Pubmed
Gotta, Distinct roles for Galpha and Gbetagamma in regulating spindle position and orientation in Caenorhabditis elegans embryos. 2001, Pubmed
Gu, Interaction of G alpha(12) with G alpha(13) and G alpha(q) signaling pathways. 2002, Pubmed
Hall, The neural crest and neural crest cells: discovery and significance for theories of embryonic organization. 2008, Pubmed
Harland, In situ hybridization: an improved whole-mount method for Xenopus embryos. 1991, Pubmed , Xenbase
Hinrichs, Ric-8: different cellular roles for a heterotrimeric G-protein GEF. 2012, Pubmed
Hopwood, A Xenopus mRNA related to Drosophila twist is expressed in response to induction in the mesoderm and the neural crest. 1989, Pubmed , Xenbase
Hynes, Integrins: bidirectional, allosteric signaling machines. 2002, Pubmed
Kanesaki, Heterotrimeric G protein signaling governs the cortical stability during apical constriction in Drosophila gastrulation. 2013, Pubmed
Kelleher, Common critical pathways in embryogenesis and cancer. 2006, Pubmed
Kelly, The G12 family of heterotrimeric G proteins promotes breast cancer invasion and metastasis. 2006, Pubmed
Kelly, A role for the G12 family of heterotrimeric G proteins in prostate cancer invasion. 2006, Pubmed
Kjoller, Signaling to Rho GTPases. 1999, Pubmed
Klattenhoff, Human brain synembryn interacts with Gsalpha and Gqalpha and is translocated to the plasma membrane in response to isoproterenol and carbachol. 2003, Pubmed
LaBonne, Snail-related transcriptional repressors are required in Xenopus for both the induction of the neural crest and its subsequent migration. 2000, Pubmed , Xenbase
LaBonne, Neural crest induction in Xenopus: evidence for a two-signal model. 1998, Pubmed , Xenbase
Lauffenburger, Cell migration: a physically integrated molecular process. 1996, Pubmed
Leal, Ric-8A, a GEF for heterotrimeric G-proteins, controls cranial neural crest cell polarity during migration. 2018, Pubmed , Xenbase
Leyme, Integrins activate trimeric G proteins via the nonreceptor protein GIV/Girdin. 2015, Pubmed
Lietha, Structural basis for the autoinhibition of focal adhesion kinase. 2007, Pubmed
Lin, Essential roles of G{alpha}12/13 signaling in distinct cell behaviors driving zebrafish convergence and extension gastrulation movements. 2005, Pubmed
Lin, Galpha12/13 regulate epiboly by inhibiting E-cadherin activity and modulating the actin cytoskeleton. 2009, Pubmed
Lydolph, Alpha9beta1 integrin in melanoma cells can signal different adhesion states for migration and anchorage. 2009, Pubmed
Malbon, G proteins in development. 2005, Pubmed
Maldonado-Agurto, Cloning and spatiotemporal expression of RIC-8 in Xenopus embryogenesis. 2011, Pubmed , Xenbase
Malnic, Functional expression of chemoreceptors with the help of a Guanine nucleotide exchange factor. 2009, Pubmed
Masià-Balagué, Gastrin-stimulated Gα13 Activation of Rgnef Protein (ArhGEF28) in DLD-1 Colon Carcinoma Cells. 2015, Pubmed
Mayor, A novel function for the Xslug gene: control of dorsal mesendoderm development by repressing BMP-4. 2000, Pubmed , Xenbase
Mayor, The front and rear of collective cell migration. 2016, Pubmed
Mayor, The neural crest. 2013, Pubmed , Xenbase
Milet, Neural crest induction at the neural plate border in vertebrates. 2012, Pubmed , Xenbase
Miller, Rgnef (p190RhoGEF) knockout inhibits RhoA activity, focal adhesion establishment, and cell motility downstream of integrins. 2012, Pubmed
Mitra, Focal adhesion kinase: in command and control of cell motility. 2005, Pubmed
Moers, Galpha12/Galpha13 deficiency causes localized overmigration of neurons in the developing cerebral and cerebellar cortices. 2008, Pubmed
Mould, Regulation of integrin function: evidence that bivalent-cation-induced conformational changes lead to the unmasking of ligand-binding sites within integrin alpha5 beta1. 1998, Pubmed
Mould, Integrin activation involves a conformational change in the alpha 1 helix of the beta subunit A-domain. 2002, Pubmed
Nieto, Epithelial plasticity: a common theme in embryonic and cancer cells. 2013, Pubmed
Nishimura, Ric-8A potentiates Gq-mediated signal transduction by acting downstream of G protein-coupled receptor in intact cells. 2006, Pubmed
Nobes, Rho, rac, and cdc42 GTPases regulate the assembly of multimolecular focal complexes associated with actin stress fibers, lamellipodia, and filopodia. 1995, Pubmed
Offermanns, Vascular system defects and impaired cell chemokinesis as a result of Galpha13 deficiency. 1997, Pubmed
Offermanns, In vivo functions of heterotrimeric G-proteins: studies in Galpha-deficient mice. 2001, Pubmed
Parks, The Drosophila gastrulation gene concertina encodes a G alpha-like protein. 1991, Pubmed
Parsons, Cell adhesion: integrating cytoskeletal dynamics and cellular tension. 2010, Pubmed
Peters, Drosophila Ric-8 interacts with the Gα12/13 subunit, Concertina, during activation of the Folded gastrulation pathway. 2013, Pubmed
Price, Activation of Rac and Cdc42 by integrins mediates cell spreading. 1998, Pubmed
Ridley, Cell migration: integrating signals from front to back. 2003, Pubmed
Rohde, Zebrafish gastrulation: cell movements, signals, and mechanisms. 2007, Pubmed
Roycroft, Redistribution of Adhesive Forces through Src/FAK Drives Contact Inhibition of Locomotion in Neural Crest. 2018, Pubmed , Xenbase
Rozengurt, Mitogenic signaling pathways induced by G protein-coupled receptors. 2007, Pubmed
Saare, Expression Pattern and Localization Dynamics of Guanine Nucleotide Exchange Factor RIC8 during Mouse Oogenesis. 2015, Pubmed
Sah, The role of Rho in G protein-coupled receptor signal transduction. 2000, Pubmed
Shen, Inside-out, outside-in, and inside-outside-in: G protein signaling in integrin-mediated cell adhesion, spreading, and retraction. 2012, Pubmed
Shen, The interaction of Gα13 with integrin β1 mediates cell migration by dynamic regulation of RhoA. 2015, Pubmed
Steventon, Early neural crest induction requires an initial inhibition of Wnt signals. 2012, Pubmed , Xenbase
Steventon, Differential requirements of BMP and Wnt signalling during gastrulation and neurulation define two steps in neural crest induction. 2009, Pubmed , Xenbase
Suzuki, Regulation and physiological functions of G12/13-mediated signaling pathways. 2009, Pubmed
Takada, The integrins. 2007, Pubmed
Tall, Mammalian Ric-8A (synembryn) is a heterotrimeric Galpha protein guanine nucleotide exchange factor. 2003, Pubmed
Theveneau, Neural crest delamination and migration: from epithelium-to-mesenchyme transition to collective cell migration. 2012, Pubmed , Xenbase
Theveneau, Collective chemotaxis requires contact-dependent cell polarity. 2010, Pubmed , Xenbase
Tõnissoo, Nucleotide exchange factor RIC-8 is indispensable in mammalian early development. 2010, Pubmed
Toro-Tapia, Xenopus as a model organism to study heterotrimeric G-protein pathway during collective cell migration of neural crest. 2017, Pubmed , Xenbase
Turner, Paxillin: a new vinculin-binding protein present in focal adhesions. 1990, Pubmed
Vaiskunaite, Conformational activation of radixin by G13 protein alpha subunit. 2000, Pubmed
Valderrama, Radixin regulates cell migration and cell-cell adhesion through Rac1. 2012, Pubmed
Vedula, Collective cell migration: a mechanistic perspective. 2013, Pubmed
Von Dannecker, Ric-8B, an olfactory putative GTP exchange factor, amplifies signal transduction through the olfactory-specific G-protein Galphaolf. 2005, Pubmed
Wang, Ric-8 controls Drosophila neural progenitor asymmetric division by regulating heterotrimeric G proteins. 2005, Pubmed
Wang, Resistance to inhibitors of cholinesterase-8A (Ric-8A) is critical for growth factor receptor-induced actin cytoskeletal reorganization. 2011, Pubmed
Wettschureck, Mammalian G proteins and their cell type specific functions. 2005, Pubmed
Wilkie, Evolution of the mammalian G protein alpha subunit multigene family. 1992, Pubmed
Xu, Divergent signals and cytoskeletal assemblies regulate self-organizing polarity in neutrophils. 2003, Pubmed
Yan, Gα13 Stimulates the Tyrosine Phosphorylation of Ric-8A. 2015, Pubmed
Zhao, Focal adhesion kinase and its signaling pathways in cell migration and angiogenesis. 2011, Pubmed
