Click here to close
Hello! We notice that you are using Internet Explorer, which is not supported by Xenbase and may cause the site to display incorrectly.
We suggest using a current version of Chrome,
FireFox, or Safari.
The low binding affinity of D-serine at the ionotropic glutamate receptor GluD2 can be attributed to the hinge region.
Tapken D, Steffensen TB, Leth R, Kristensen LB, Gerbola A, Gajhede M, Jørgensen FS, Olsen L, Kastrup JS.
???displayArticle.abstract???
Ionotropic glutamate receptors (iGluRs) are responsible for most of the fast excitatory communication between neurons in our brain. The GluD2 receptor is a puzzling member of the iGluR family: It is involved in synaptic plasticity, plays a role in human diseases, e.g. ataxia, binds glycine and D-serine with low affinity, yet no ligand has been discovered so far that can activate its ion channel. In this study, we show that the hinge region connecting the two subdomains of the GluD2 ligand-binding domain is responsible for the low affinity of D-serine, by analysing GluD2 mutants with electrophysiology, isothermal titration calorimetry and molecular dynamics calculations. The hinge region is highly variable among iGluRs and fine-tunes gating activity, suggesting that in GluD2 this region has evolved to only respond to micromolar concentrations of D-serine.
Figure 1. Structure of the GluD2-LBD (PDB ID 2V3U13).(a) The D1âD2 hinge region (HS1 and HS2; pink) as well as the positions of point mutations in the binding site generated in this study (Y496F: purple; Y543Q: pink; A686S: blue; Y770F: brown) are indicated. The box on the right shows a magnified view of the D1âD2 hinge region and the D-serine binding site with all residues investigated in this study labelled. (b) Comparison of HS1 and HS2 residues among all 18 iGluR subunits. Residues conserved among all subunits are highlighted in magenta, residues conserved within subfamilies in cyan.
Figure 2. Potencies and efficacies of D-serine at GluD2-Lc binding site mutants.(a) Binding site of GluD2 (PDB ID 2V3U13) with the four residues mutated in this study shown in stick representation (Y496: purple; Y543: light red; A686: blue; Y770: brown). (b) Concentration–response curves for inhibition by D-serine of spontaneous currents mediated by GluD2-Lc and its binding site mutants determined by two-electrode voltage clamp electrophysiology. Each data point is shown as mean ± SEM from 8–11 oocytes. (c) Potencies of D-serine at GluD2-Lc and its binding site mutants displayed as IC50 values calculated from the concentration–response curves shown in b. Data are shown as means ± SEM from 8–11 oocytes. The significances of differences from GluD2-Lc were calculated for the logIC50 values by one-way ANOVA followed by Dunnett’s multiple comparisons test; ns, P > 0.05; ****P ≤ 0.0001. (d) Efficacies of D-serine at GluD2-Lc and its binding site mutants, calculated as the fraction of the spontaneous current that is inhibited by D-serine. Data are shown as means ± SEM from 20–30 oocytes. The significances of differences from GluD2-Lc were calculated by one-way ANOVA followed by Dunnett’s multiple comparisons test; ns, P > 0.05; ****P ≤ 0.0001. (e) Representative spontaneous currents of GluD2-Lc and its binding site mutants determined by switching from Na+-free to Na+-containing extracellular solution and their inhibition by D-serine application.
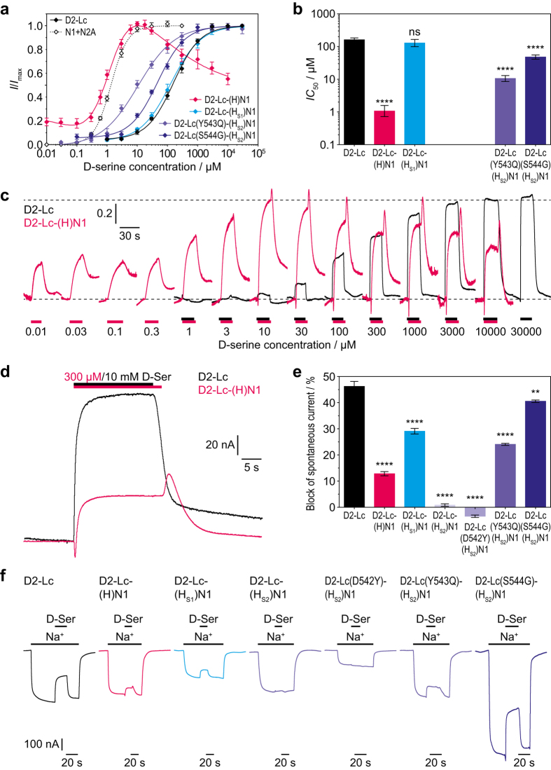
Figure 3. Potencies and efficacies of D-serine at GluD2-Lc D1âD2 hinge region mutants.(a) Concentrationâresponse curves for inhibition by D-serine of spontaneous currents mediated by GluD2-Lc, its full hinge region mutant GluD2-Lc(H)GluN1, and three partial hinge region mutants that respond to D-serine. The concentrationâresponse curve for activation of GluN1-1a/GluN2A by D-serine in the presence of 100âμM glutamate is shown for comparison. All curves were determined by two-electrode voltage clamp electrophysiology. Each data point is shown as meanâ±âSEM from 6â11 oocytes. (b) Potencies of D-serine at GluD2-Lc and its full and partial hinge region mutants displayed as IC50 values calculated from the concentrationâresponse curves shown in a. Data are shown as meansâ±âSEM from 6â11 oocytes. The significances of differences from GluD2-Lc were calculated for the logIC50 values by one-way ANOVA followed by Dunnettâs multiple comparisons test; ns, Pâ>â0.05; ****Pââ¤â0.0001. (c) Current traces of GluD2-Lc and GluD2-Lc-(H)GluN1 upon application of various D-serine concentrations. The traces are normalized to the amplitude of the current induced by a saturating D-serine concentration (10âmM for GluD2-Lc, 10âμM for GluD2-Lc-(H)GluN1). (d) Current traces of GluD2-Lc and GluD2-Lc-(H)GluN1 recorded at high D-serine concentrations. GluD2-Lc-(H)GluN1 shows peak and tail currents upon application and removal of D-serine, respectively. (e) Efficacies of D-serine at GluD2-Lc and its full and partial hinge region mutants, calculated as the fraction of the spontaneous current that is inhibited by D-serine. Data are shown as meansâ±âSEM from 20â30 oocytes. The significances of differences from GluD2-Lc were calculated by one-way ANOVA followed by Dunnettâs multiple comparisons test; **Pââ¤â0.01; ****Pââ¤â0.0001. (f) Representative spontaneous currents of GluD2-Lc and its hinge region mutants determined by switching from Na+-free to Na+-containing extracellular solution and their inhibition by D-serine application.
Figure 4. Molecular dynamics simulations on GluD2-LBD, GluN1-LBD, and GluD2-LBD-(H)GluN1 in their D-serine-bound forms.(a) Hydrogen bonds (yellow dashed lines) between D-serine (green) and binding site residues (sand) as well as from Asp742 to Tyr543 and Tyr770 (orange dashed lines) in GluD2-LBD. All hydrogen bonds to D-serine observed during the simulation have been mapped onto the X-ray structure (PDB ID 2V3U). (b) Hydrogen bonds between D-serine and binding site residues as well as from Gln536 to Asp732 and Ser756 (orange dashed lines) in GluN1-LBD. All hydrogen bonds to D-serine observed during the simulation have been mapped onto the X-ray structure (PDB ID 1PB8). (c) Hydrogen bonds between D-serine and binding site residues as well as from Gln543 to Asp742, Ser768, and Tyr770 in GluD2-LBD-(H)GluN1. All hydrogen bonds to D-serine observed during the simulation have been mapped onto the model structure. (d–f) Variation of the phi and psi torsional angles for two residues in the HS2 region during the 100 ns MD simulation. (d) GluD2-LBD with D-serine. (e) GluN1-LBD with D-serine. (f) GluD2-LBD-(H)GluN1 with D-serine. For phi and psi values of all the residues in HS2, see Supplementary Fig. S7.
Ady,
Type 1 metabotropic glutamate receptors (mGlu1) trigger the gating of GluD2 delta glutamate receptors.
2014, Pubmed
Ady,
Type 1 metabotropic glutamate receptors (mGlu1) trigger the gating of GluD2 delta glutamate receptors.
2014,
Pubmed Armstrong,
Mechanisms for activation and antagonism of an AMPA-sensitive glutamate receptor: crystal structures of the GluR2 ligand binding core.
2000,
Pubmed Borschel,
Kinetic contributions to gating by interactions unique to N-methyl-D-aspartate (NMDA) receptors.
2015,
Pubmed Chatterton,
Excitatory glycine receptors containing the NR3 family of NMDA receptor subunits.
2002,
Pubmed
,
Xenbase Coutelier,
GRID2 mutations span from congenital to mild adult-onset cerebellar ataxia.
2015,
Pubmed Elegheert,
Structural basis for integration of GluD receptors within synaptic organizer complexes.
2016,
Pubmed Fisher,
Distinct functional roles of subunits within the heteromeric kainate receptor.
2011,
Pubmed Furukawa,
Mechanisms of activation, inhibition and specificity: crystal structures of the NMDA receptor NR1 ligand-binding core.
2003,
Pubmed Furukawa,
Subunit arrangement and function in NMDA receptors.
2005,
Pubmed Ho,
Site-directed mutagenesis by overlap extension using the polymerase chain reaction.
1989,
Pubmed Hornak,
Comparison of multiple Amber force fields and development of improved protein backbone parameters.
2006,
Pubmed Hosaka,
Opsoclonus associated with autoantibodies to glutamate receptors δ2.
2015,
Pubmed Humphrey,
VMD: visual molecular dynamics.
1996,
Pubmed Ito-Ishida,
Presynaptically released Cbln1 induces dynamic axonal structural changes by interacting with GluD2 during cerebellar synapse formation.
2012,
Pubmed Kakegawa,
D-serine regulates cerebellar LTD and motor coordination through the δ2 glutamate receptor.
2011,
Pubmed Kohda,
The δ2 glutamate receptor gates long-term depression by coordinating interactions between two AMPA receptor phosphorylation sites.
2013,
Pubmed Kvist,
Crystal structure and pharmacological characterization of a novel N-methyl-D-aspartate (NMDA) receptor antagonist at the GluN1 glycine binding site.
2013,
Pubmed
,
Xenbase Ladbury,
Adding calorimetric data to decision making in lead discovery: a hot tip.
2010,
Pubmed Matsuda,
Cbln1 is a ligand for an orphan glutamate receptor delta2, a bidirectional synapse organizer.
2010,
Pubmed Morimoto-Tomita,
Autoinactivation of neuronal AMPA receptors via glutamate-regulated TARP interaction.
2009,
Pubmed
,
Xenbase Mott,
Subunit-specific desensitization of heteromeric kainate receptors.
2010,
Pubmed
,
Xenbase Moura,
GRID2 a novel gene possibly associated with mevalonate kinase deficiency.
2015,
Pubmed Naur,
Ionotropic glutamate-like receptor delta2 binds D-serine and glycine.
2007,
Pubmed Orth,
The delta subfamily of glutamate receptors: characterization of receptor chimeras and mutants.
2013,
Pubmed
,
Xenbase Sastry,
Protein and ligand preparation: parameters, protocols, and influence on virtual screening enrichments.
2013,
Pubmed Schmid,
The glutamate receptor subunit delta2 is capable of gating its intrinsic ion channel as revealed by ligand binding domain transplantation.
2009,
Pubmed
,
Xenbase Sobolevsky,
X-ray structure, symmetry and mechanism of an AMPA-subtype glutamate receptor.
2009,
Pubmed Sousa da Silva,
ACPYPE - AnteChamber PYthon Parser interfacE.
2012,
Pubmed Traynelis,
Glutamate receptor ion channels: structure, regulation, and function.
2010,
Pubmed Van Schil,
Early-onset autosomal recessive cerebellar ataxia associated with retinal dystrophy: new human hotfoot phenotype caused by homozygous GRID2 deletion.
2015,
Pubmed Villmann,
Investigation by ion channel domain transplantation of rat glutamate receptor subunits, orphan receptors and a putative NMDA receptor subunit.
1999,
Pubmed
,
Xenbase Villmann,
Kainate binding proteins possess functional ion channel domains.
1997,
Pubmed
,
Xenbase Wang,
Development and testing of a general amber force field.
2004,
Pubmed Wang,
Automatic atom type and bond type perception in molecular mechanical calculations.
2006,
Pubmed Wiseman,
Rapid measurement of binding constants and heats of binding using a new titration calorimeter.
1989,
Pubmed Yao,
Molecular mechanism of ligand recognition by NR3 subtype glutamate receptors.
2008,
Pubmed