Click here to close
Hello! We notice that you are using Internet Explorer, which is not supported by Xenbase and may cause the site to display incorrectly.
We suggest using a current version of Chrome,
FireFox, or Safari.
Sci Rep
2017 Mar 23;7:45208. doi: 10.1038/srep45208.
Show Gene links
Show Anatomy links
Structural insights into the nucleotide base specificity of P2X receptors.
Kasuya G, Fujiwara Y, Tsukamoto H, Morinaga S, Ryu S, Touhara K, Ishitani R, Furutani Y, Hattori M, Nureki O.
???displayArticle.abstract???
P2X receptors are trimeric ATP-gated cation channels involved in diverse physiological processes, ranging from muscle contraction to nociception. Despite the recent structure determination of the ATP-bound P2X receptors, the molecular mechanism of the nucleotide base specificity has remained elusive. Here, we present the crystal structure of zebrafish P2X4 in complex with a weak affinity agonist, CTP, together with structure-based electrophysiological and spectroscopic analyses. The CTP-bound structure revealed a hydrogen bond, between the cytosine base and the side chain of the basic residue in the agonist binding site, which mediates the weak but significant affinity for CTP. The cytosine base is further recognized by two main chain atoms, as in the ATP-bound structure, but their bond lengths seem to be extended in the CTP-bound structure, also possibly contributing to the weaker affinity for CTP over ATP. This work provides the structural insights for the nucleotide base specificity of P2X receptors.
Figure 1. Current responses of zebrafish P2X4 evoked by nucleoside triphosphates.(AâD) Representative currents of zebrafish P2X4âWT, evoked first by 100âμM ATP and then by (A) 1âmM ATP, (B) 1âmM CTP, (C) 1âmM GTP and (D) 1âmM UTP. Each nucleotide was applied for 10âsec. The holding potential was â70âmV.
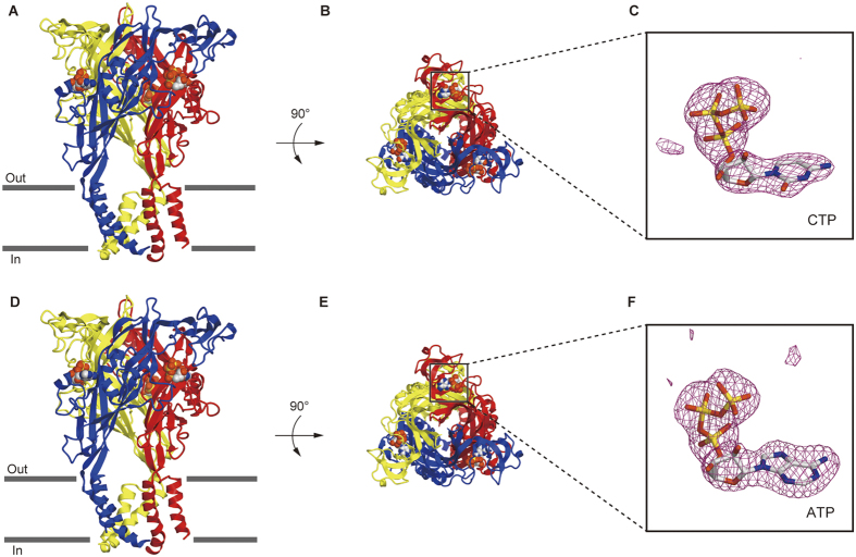
Figure 2. Overall comparisons of the CTP-bound and ATP-bound ΔP2X4-C structures.(A,B) The CTP-bound ΔP2X4-C structure viewed parallel to the membrane (A) and from the extracellular side (B). (C) The omit Fo − Fc map contoured at 4σ, showing the electron density of CTP. CTP is depicted by a stick model. (D,E) The ATP-bound ΔP2X4-C structure viewed parallel to the membrane (D) and from the extracellular side (E). (F) The omit Fo − Fc map contoured at 4σ, showing the electron density of ATP. ATP is depicted by a stick model.
Figure 3. Close-up views of the CTP and ATP binding sites.(AâD) Close-up views of the CTP binding site in the CTP-bound ÎP2X4-C structure (A,B), and the ATP binding site in the ATP-bound ÎP2X4-C structure (C,D). Side chains of amino acid residues and nucleoside triphosphates are depicted by stick models. The molecule is colored according to the previously proposed dolphin-like model. Each dotted black line and number indicates a hydrogen bond and its length (<3.3âà ) respectively. (E) Sequence alignment around agonist binding site of P2X receptors. Amino acid sequences were aligned using Clustal Omega (https://www.ebi.ac.uk/Tools/msa/clustalo/) and are shown using ESPript3 (http://espript.ibcp.fr/ESPript/ESPript/). For the sequence alignment, zebrafish P2X4 (zfP2X4, GI: 12656589) and the following P2X receptors were used: human (hP2X1, 4505545; hP2X2, 25092719; hP2X3, 28416925; hP2X4, 116242696; hP2X5, 209572778; hP2X6, 6469324; and hP2X7, 29294631), rat (rP2X1, 1352689; rP2X2, 18093098; rP2X3, 1030065; rP2X4, 1161345; rP2X5, 1279659; rP2X6, 1279661; and rP2X7, 1322005), Gulf Coast tick (amP2X, GI: 346469461), and blood fluke (smP2X, 51988420).
Figure 4. Current responses of rWT, rT186S, rH140A and rH140R evoked by ATP and CTP.(A,B) Representative currents of rWT evoked by ATP (1–300 μM) (A) and CTP (10–10,000 μM) (B). (C,D) Representative currents of the rT186S mutant evoked by ATP (1–300 μM) (C) and CTP (10–10,000 μM) (D). (E,F) Representative currents of the rH140A mutant evoked by ATP (1–300 μM) (E) and CTP (10–10,000 μM) (F). (G,H) Representative currents of the rH140R mutant evoked by ATP (1–300 μM) (G) and CTP (10–10,000 μM) (H). (I–K) Concentration-response curves evoked by ATP and CTP in the rWT and the rT186S mutant (I), in the rWT and the rH140A mutant (J) and in the rWT and the rH140R mutant (K). Symbols are defined in the figure, and bars depict means ± SEM (n = 7–9).
Figure 5. ATR-FTIR spectroscopic analysis of zfP2X4 for the ATP and CTP bindings.(A) The reduction of the ligand binding induced difference spectra in the ÎP2X4-C zfWT, zfT189S and zfT189V mutants around the P-O stretching region (1250â800âcmâ1) after washing treatment for 15â30âmin. (B) The residual nucleotides after the washing treatment estimated from the ATR-FTIR analysis in (A).
Figure 6. Model for the nucleotide base specificity of P2X receptors.(A–D) Schematic representations of the interactions between zfP2X4 and ATP (A), CTP (B), GTP (C) or UTP (D). Residues involved in nucleotide base recognition and each nucleoside triphosphate are depicted by stick models. Black dashed lines and numbers indicate hydrogen bond interactions, and red crosses indicate non-complementary hydrogen bond partners, despite reasonable hydrogen bonding distances.
Adams,
PHENIX: a comprehensive Python-based system for macromolecular structure solution.
2010, Pubmed
Adams,
PHENIX: a comprehensive Python-based system for macromolecular structure solution.
2010,
Pubmed Brake,
New structural motif for ligand-gated ion channels defined by an ionotropic ATP receptor.
1994,
Pubmed
,
Xenbase Browne,
P2X receptor intermediate activation states have altered nucleotide selectivity.
2013,
Pubmed Burnstock,
Pathophysiology and therapeutic potential of purinergic signaling.
2006,
Pubmed Burnstock,
Purinergic signaling and blood vessels in health and disease.
2014,
Pubmed Burnstock,
Purinergic nerves.
1972,
Pubmed Burnstock,
Is there a basis for distinguishing two types of P2-purinoceptor?
1985,
Pubmed Chen,
A P2X purinoceptor expressed by a subset of sensory neurons.
1995,
Pubmed
,
Xenbase Emsley,
Features and development of Coot.
2010,
Pubmed Fujiwara,
Voltage- and [ATP]-dependent gating of the P2X(2) ATP receptor channel.
2009,
Pubmed
,
Xenbase Furutani,
Specific interactions between alkali metal cations and the KcsA channel studied using ATR-FTIR spectroscopy.
2015,
Pubmed Furutani,
Sodium or lithium ion-binding-induced structural changes in the K-ring of V-ATPase from Enterococcus hirae revealed by ATR-FTIR spectroscopy.
2011,
Pubmed Furutani,
ATR-FTIR Spectroscopy Revealing the Different Vibrational Modes of the Selectivity Filter Interacting with K(+) and Na(+) in the Open and Collapsed Conformations of the KcsA Potassium Channel.
2012,
Pubmed Garcia-Guzman,
Molecular characterization and pharmacological properties of the human P2X3 purinoceptor.
1997,
Pubmed
,
Xenbase Garcia-Guzman,
Characterization of recombinant human P2X4 receptor reveals pharmacological differences to the rat homologue.
1997,
Pubmed
,
Xenbase Gever,
Pharmacology of P2X channels.
2006,
Pubmed Haines,
Properties of the novel ATP-gated ionotropic receptor composed of the P2X(1) and P2X(5) isoforms.
1999,
Pubmed Hattori,
Molecular mechanism of ATP binding and ion channel activation in P2X receptors.
2012,
Pubmed Karasawa,
Structural basis for subtype-specific inhibition of the P2X7 receptor.
2016,
Pubmed Kasuya,
Structural Insights into Divalent Cation Modulations of ATP-Gated P2X Receptor Channels.
2016,
Pubmed
,
Xenbase Kawate,
Crystal structure of the ATP-gated P2X(4) ion channel in the closed state.
2009,
Pubmed King,
Effects of extracellular pH on agonism and antagonism at a recombinant P2X2 receptor.
1997,
Pubmed
,
Xenbase Lewis,
Lack of run-down of smooth muscle P2X receptor currents recorded with the amphotericin permeabilized patch technique, physiological and pharmacological characterization of the properties of mesenteric artery P2X receptor ion channels.
2000,
Pubmed Liman,
Subunit stoichiometry of a mammalian K+ channel determined by construction of multimeric cDNAs.
1992,
Pubmed
,
Xenbase Mansoor,
X-ray structures define human P2X(3) receptor gating cycle and antagonist action.
2016,
Pubmed McCoy,
Phaser crystallographic software.
2007,
Pubmed North,
P2X receptors as drug targets.
2013,
Pubmed North,
Molecular physiology of P2X receptors.
2002,
Pubmed Ohta,
P2X2 receptors are essential for [Ca2+]i increases in response to ATP in cultured rat myenteric neurons.
2005,
Pubmed Roberts,
ATP binding at human P2X1 receptors. Contribution of aromatic and basic amino acids revealed using mutagenesis and partial agonists.
2004,
Pubmed
,
Xenbase Soto,
P2X4: an ATP-activated ionotropic receptor cloned from rat brain.
1996,
Pubmed
,
Xenbase Surprenant,
Signaling at purinergic P2X receptors.
2009,
Pubmed Tvrdonova,
Identification of functionally important residues of the rat P2X4 receptor by alanine scanning mutagenesis of the dorsal fin and left flipper domains.
2014,
Pubmed Valera,
A new class of ligand-gated ion channel defined by P2x receptor for extracellular ATP.
1994,
Pubmed
,
Xenbase Williams,
Purinergic and pyrimidinergic receptors as potential drug targets.
2000,
Pubmed Xia,
The specific vibrational modes of GTP in solution and bound to Ras: a detailed theoretical analysis by QM/MM simulations.
2011,
Pubmed Xiong,
Role of extracellular histidines in antagonist sensitivity of the rat P2X4 receptor.
2004,
Pubmed
,
Xenbase Zhang,
Involvement of ectodomain Leu 214 in ATP binding and channel desensitization of the P2X4 receptor.
2014,
Pubmed Zhao,
Relative motions between left flipper and dorsal fin domains favour P2X4 receptor activation.
2014,
Pubmed