Click here to close
Hello! We notice that you are using Internet Explorer, which is not supported by Xenbase and may cause the site to display incorrectly.
We suggest using a current version of Chrome,
FireFox, or Safari.
ACS Omega
2018 Oct 31;310:12392-12402. doi: 10.1021/acsomega.8b01451.
Show Gene links
Show Anatomy links
Ivermectin Promotes Peripheral Nerve Regeneration during Wound Healing.
Cairns DM, Giordano JE, Conte S, Levin M, Kaplan DL.
???displayArticle.abstract???
Peripheral nerves have the capacity to regenerate due to the presence of neuroprotective glia of the peripheral nervous system, Schwann cells. Upon peripheral nerve injury, Schwann cells create a permissive microenvironment for neuronal regrowth by taking up cytotoxic glutamate and secreting neurotrophic signaling molecules. Impaired peripheral nerve repair is often caused by a defective Schwann cell response after injury, and there is a critical need to develop new strategies to enhance nerve regeneration, especially in organisms with restricted regenerative potential, such as humans. One approach is to explore mechanisms in lower organisms, in which nerve repair is much more efficient. A recent study demonstrated that the antiparasitic drug, ivermectin, caused hyperinnervation of primordial eyetissue in Xenopus laevis tadpoles. Our study aimed to examine the role of ivermectin in mammalian nerve repair. We performed in vitro assays utilizing human induced neural stem cells (hiNSCs) in co-culture with human dermal fibroblasts (hDFs) and found that ivermectin-treated hDFs promote hiNSC proliferation and migration. We also characterized the effects of ivermectin on hDFs and found that ivermectin causes hDFs to uptake extracellular glutamate, secrete glial cell-derived neurotrophic factor, develop an elongated bipolar morphology, and express glial fibrillary acidic protein. Finally, in a corresponding in vivo model, we found that localized ivermectin treatment in a dermal wound site induced the upregulation of both glial and neuronal markers upon healing. Taken together, we demonstrate that ivermectin promotes peripheral nerve regeneration by inducing fibroblasts to adopt a glia-like phenotype.
Figure 1. Treatment
of dermal fibroblasts with ivermectin induces proliferation
in adjacent neural stem cells in 3D co-cultures. (a) Schematic diagram
of experimental design. Human dermal fibroblasts (hDFs) and human
induced neural stem cells (hiNSCs) fluorescently labeled with DiD
dye were separately treated with or without 1 μM ivermectin
(as indicated by “+” or “–”, respectively)
and subsequently washed repeatedly to remove the drug, seeded into
3D bilayer collagen gel constructs, and cultured for 5 days. (b) Low-magnification
view of 3D collagen gel constructs, scale bar: 500 μM. (c) Cryosections
of collagen gels immunostained for proliferation marker, Ki67, scale
bar: 100 μM. (d) Quantification of Ki67-positive DiD-labeled
neural stem cells. *P ≤ 0.05, **P ≤ 0.01, ***P ≤ 0.001; as determined
by one-way analysis of variance (ANOVA) with post-hoc Tukey test.
Error bars show mean ± SD.
Figure 2. Treatment of dermal fibroblasts with ivermectin
induces migration
of differentiated neurons. (a) Schematic diagram of experimental design.
Human dermal fibroblasts were seeded into the bottom of cell culture
plates, subsequently treated with or without ivermectin, and washed
repeatedly to remove the drug. Differentiated DiD-labeled neurons
were seeded onto coated transwells (8 μM pore size), which were
placed into the wells containing fibroblasts. Cells were cultured
in low serum media (to minimize potential cell proliferation) overnight,
and the relative number of cells migrating to the bottom of transwells
was quantified. (b) Images of fluorescently labeled neurons that migrated
to the bottom of transwells upon co-culture with dermal fibroblasts
pretreated with or without ivermectin, scale bar: 200 μM. (c)
Quantification of migrated cells. *P ≤ 0.05,
**P ≤ 0.01, ***P ≤
0.001; as determined by two-tailed t-test. Error
bars show mean ± SD.
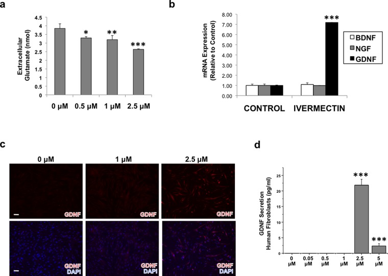
Figure 3. Treatment with ivermectin
causes dermal fibroblasts to uptake extracellular
glutamate and to express glial cell line-derived neurotrophic growth
factor (GDNF). (a) Dermal fibroblasts were treated with various concentrations
of ivermectin overnight, and cell culture media was assayed to determine
extracellular glutamate concentration. (b) Dermal fibroblasts were
treated with or without 1 μM ivermectin for 4 days, then subjected
to quantitative real-time polymerase chain reaction (qRT-PCR) analysis
for various neurotrophic growth factors. (c) Immunostaining results
of dermal fibroblasts treated with ivermectin show an increase in
GDNF expression with increasing ivermectin concentration, scale bar:
100 μM. (d) Enzyme-linked immunosorbent assay (ELISA) of cell
culture media harvested from dermal fibroblasts treated with ivermectin
for 4 days indicates that GDNF is secreted from ivermectin-treated
fibroblasts. *P ≤ 0.05, **P ≤ 0.01, ***P ≤ 0.001; as determined
by one-way ANOVA with post-hoc Tukey test. Error bars show mean ±
SD.
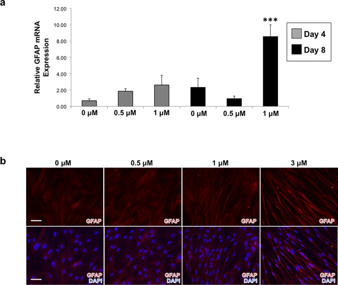
Figure 4. Treatment of dermal fibroblasts with increasing
concentrations
of ivermectin results in the upregulation of GFAP as well as the development
of an elongated morphology reminiscent of Schwann cells. (a) Dermal
fibroblasts were treated with varying concentrations of ivermectin
for 4 and 8 days, then subjected to qRT-PCR analysis of GFAP expression.
(b) GFAP immunostaining demonstrates that dermal fibroblasts treated
with relatively higher concentrations of ivermectin for 8 days results
in an increase of GFAP expression as well as a change in morphology,
which resembles a Schwann cell-like phenotype, scale bar: 100 μM.
***P ≤ 0.001; as determined by one-way ANOVA
with post-hoc Tukey test. Error bars show mean ± SD.
Figure 5. Ivermectin promotes wound healing of dermal
biopsies in vivo. (a)
Schematic diagram of experimental design. Biopsies (2 × 8 mm2) were taken from the dorsal dermal layer of each mouse. In
the right side wound, 30 μL collagen gels containing 10 μM
ivermectin or DMSO (control) were pipetted onto the wound and allowed
to solidify. The left side wounds remained untreated, and served as
additional controls. Both wounds were sealed using Tegaderm, and wound
progression was followed over the course of 12 days. (b) Images of
gross morphology of wound healing over time. (c) Quantification of
wound size over time. *P ≤ 0.05, **P ≤ 0.01; as determined by two-tailed t-test. Error bars show mean ± SD.
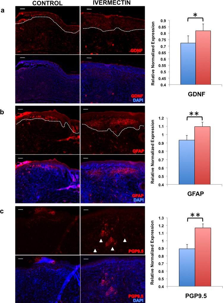
Figure 6. Ivermectin facilitates
wound healing by inducing the differentiation
of glia-like cells that promote nerve growth. Cryosections of the
wound sites were immunostained and quantified to assay for the presence
of (a) glial-derived growth factor (GDNF), (b) glial fibrillary acidic
protein (GFAP), and (c) peripheral nerve marker (PGP9.5), scale bar:
100 μM. *P ≤ 0.05, **P ≤ 0.01, ***P ≤ 0.001; as determined
by two-tailed t-test. Error bars show mean ±
SD.
Adelsberger,
Activation of rat recombinant alpha(1)beta(2)gamma(2S) GABA(A) receptor by the insecticide ivermectin.
2000, Pubmed
Adelsberger,
Activation of rat recombinant alpha(1)beta(2)gamma(2S) GABA(A) receptor by the insecticide ivermectin.
2000,
Pubmed Arredondo,
Central role of fibroblast alpha3 nicotinic acetylcholine receptor in mediating cutaneous effects of nicotine.
2003,
Pubmed Bannai,
A novel function of glutamine in cell culture: utilization of glutamine for the uptake of cystine in human fibroblasts.
1988,
Pubmed Beck,
Beyond early development: Xenopus as an emerging model for the study of regenerative mechanisms.
2009,
Pubmed
,
Xenbase Blackiston,
Serotonergic stimulation induces nerve growth and promotes visual learning via posterior eye grafts in a vertebrate model of induced sensory plasticity.
2017,
Pubmed
,
Xenbase Blackiston,
A novel method for inducing nerve growth via modulation of host resting potential: gap junction-mediated and serotonergic signaling mechanisms.
2015,
Pubmed
,
Xenbase Boucher,
Potent analgesic effects of GDNF in neuropathic pain states.
2000,
Pubmed Cairns,
Expandable and Rapidly Differentiating Human Induced Neural Stem Cell Lines for Multiple Tissue Engineering Applications.
2016,
Pubmed Campana,
Ionotropic glutamate receptors activate cell signaling in response to glutamate in Schwann cells.
2017,
Pubmed Chattopadhyay,
HSV-mediated gene transfer of vascular endothelial growth factor to dorsal root ganglia prevents diabetic neuropathy.
2005,
Pubmed Chen,
Glial cell line-derived neurotrophic factor enhances axonal regeneration following sciatic nerve transection in adult rats.
2001,
Pubmed Crump,
Ivermectin, 'wonder drug' from Japan: the human use perspective.
2011,
Pubmed Davis,
Differential cutaneous wound healing in thermally injured MRL/MPJ mice.
2007,
Pubmed Dawson,
Anticonvulsant and adverse effects of avermectin analogs in mice are mediated through the gamma-aminobutyric acid(A) receptor.
2000,
Pubmed
,
Xenbase Estrada-Mondragon,
Functional characterization of ivermectin binding sites in α1β2γ2L GABA(A) receptors.
2015,
Pubmed Fu,
Contributing factors to poor functional recovery after delayed nerve repair: prolonged denervation.
1995,
Pubmed Grinsell,
Peripheral nerve reconstruction after injury: a review of clinical and experimental therapies.
2014,
Pubmed Haas,
Advances in Decoding Axolotl Limb Regeneration.
2017,
Pubmed Hedstrom,
Treating small fiber neuropathy by topical application of a small molecule modulator of ligand-induced GFRα/RET receptor signaling.
2014,
Pubmed Illingworth,
Trapped fingers and amputated finger tips in children.
1974,
Pubmed Ito,
GABA-synthesizing enzyme, GAD67, from dermal fibroblasts: evidence for a new skin function.
2007,
Pubmed Jessen,
Schwann Cells: Development and Role in Nerve Repair.
2015,
Pubmed Johnston,
Dedifferentiated Schwann Cell Precursors Secreting Paracrine Factors Are Required for Regeneration of the Mammalian Digit Tip.
2016,
Pubmed Krause,
Ivermectin: a positive allosteric effector of the alpha7 neuronal nicotinic acetylcholine receptor.
1998,
Pubmed
,
Xenbase Krůsek,
Effect of ivermectin on gamma-aminobutyric acid-induced chloride currents in mouse hippocampal embryonic neurones.
1994,
Pubmed Kumar,
Nerve dependence in tissue, organ, and appendage regeneration.
2012,
Pubmed
,
Xenbase Li,
Nerve conduit filled with GDNF gene-modified Schwann cells enhances regeneration of the peripheral nerve.
2006,
Pubmed Liu,
Peripheral gene transfer of glial cell-derived neurotrophic factor ameliorates neuropathic deficits in diabetic rats.
2009,
Pubmed Lundborg,
Richard P. Bunge memorial lecture. Nerve injury and repair--a challenge to the plastic brain.
2003,
Pubmed Maden,
Axolotl/newt.
2008,
Pubmed Martins,
Traumatic injuries of peripheral nerves: a review with emphasis on surgical indication.
2013,
Pubmed Moretto,
Expression and regulation of glial-cell-line-derived neurotrophic factor (GDNF) mRNA in human astrocytes in vitro.
1996,
Pubmed Nörenberg,
Positive allosteric modulation by ivermectin of human but not murine P2X7 receptors.
2012,
Pubmed Omura,
The life and times of ivermectin - a success story.
2004,
Pubmed Painter,
Diminished Schwann cell repair responses underlie age-associated impaired axonal regeneration.
2014,
Pubmed Parfejevs,
Injury-activated glial cells promote wound healing of the adult skin in mice.
2018,
Pubmed Patel,
GDNF delivery for Parkinson's disease.
2007,
Pubmed Priel,
Mechanism of ivermectin facilitation of human P2X4 receptor channels.
2004,
Pubmed Saitoh,
Glutamate signals through mGluR2 to control Schwann cell differentiation and proliferation.
2016,
Pubmed Shan,
Ivermectin, an unconventional agonist of the glycine receptor chloride channel.
2001,
Pubmed Shvartsman,
Sustained delivery of VEGF maintains innervation and promotes reperfusion in ischemic skeletal muscles via NGF/GDNF signaling.
2014,
Pubmed Sigel,
Effect of avermectin B1a on chick neuronal gamma-aminobutyrate receptor channels expressed in Xenopus oocytes.
1987,
Pubmed
,
Xenbase SINGER,
The influence of the nerve in regeneration of the amphibian extremity.
1952,
Pubmed Solini,
Human primary fibroblasts in vitro express a purinergic P2X7 receptor coupled to ion fluxes, microvesicle formation and IL-6 release.
1999,
Pubmed Triolo,
Loss of glial fibrillary acidic protein (GFAP) impairs Schwann cell proliferation and delays nerve regeneration after damage.
2006,
Pubmed Tseng,
Tail regeneration in Xenopus laevis as a model for understanding tissue repair.
2008,
Pubmed
,
Xenbase Vinik,
Diabetic neuropathies: clinical manifestations and current treatment options.
2006,
Pubmed Werner,
A novel enhancer of the wound healing process: the fibroblast growth factor-binding protein.
2011,
Pubmed Wong,
Axon degeneration: make the Schwann cell great again.
2017,
Pubmed Xu,
Nerve injury induces glial cell line-derived neurotrophic factor (GDNF) expression in Schwann cells through purinergic signaling and the PKC-PKD pathway.
2013,
Pubmed