Click here to close Hello! We notice that you are using Internet Explorer, which is not supported by Xenbase and may cause the site to display incorrectly. We suggest using a current version of Chrome, FireFox, or Safari.
XB-ART-55442
Proc Natl Acad Sci U S A 2018 Oct 09;11541:E9697-E9706. doi: 10.1073/pnas.1806189115.
Show Gene links Show Anatomy links

Single-molecule analysis of endogenous β-actin mRNA trafficking reveals a mechanism for compartmentalized mRNA localization in axons.

Turner-Bridger B, Jakobs M, Muresan L, Wong HH, Franze K, Harris WA, Holt CE.


???displayArticle.abstract???
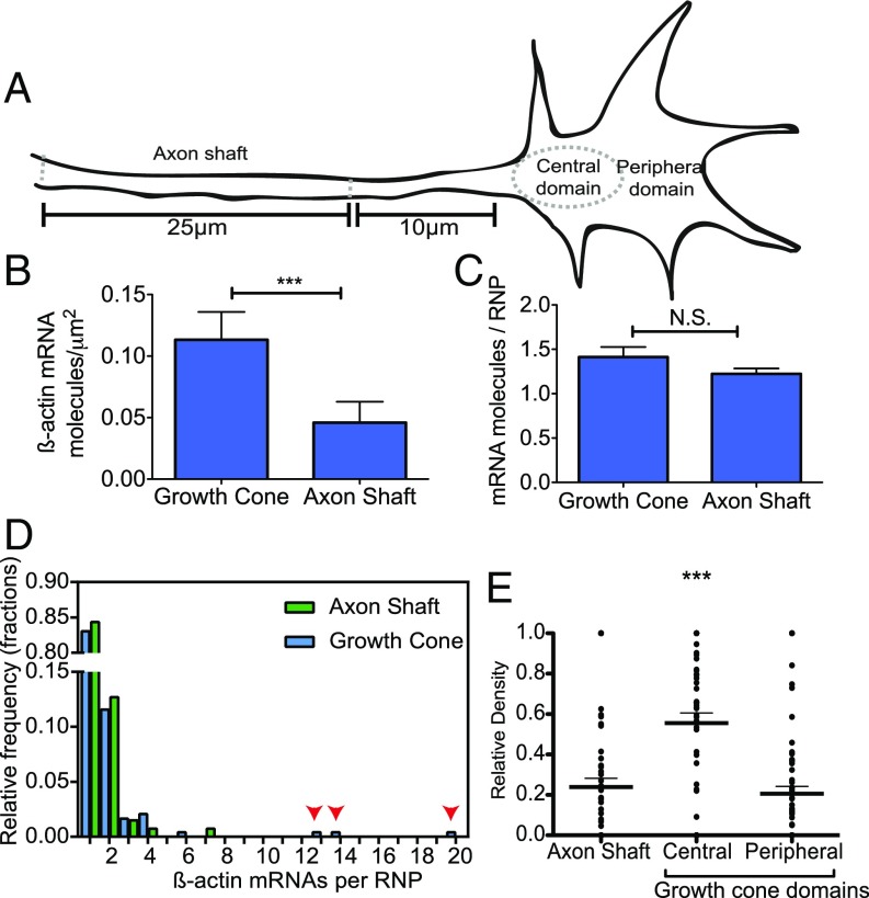
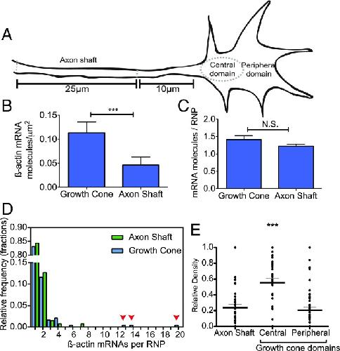
During embryonic nervous system assembly, mRNA localization is precisely regulated in growing axons, affording subcellular autonomy by allowing controlled protein expression in space and time. Different sets of mRNAs exhibit different localization patterns across the axon. However, little is known about how mRNAs move in axons or how these patterns are generated. Here, we couple molecular beacon technology with highly inclined and laminated optical sheet microscopy to image single molecules of identified endogenous mRNA in growing axons. By combining quantitative single-molecule imaging with biophysical motion models, we show that β-actin mRNA travels mainly as single copies and exhibits different motion-type frequencies in different axonal subcompartments. We find that β-actin mRNA density is fourfold enriched in the growth cone central domain compared with the axon shaft and that a modicum of directed transport is vital for delivery of mRNA to the axon tip. Through mathematical modeling we further demonstrate that directional differences in motor-driven mRNA transport speeds are sufficient to generate β-actin mRNA enrichment at the growth cone. Our results provide insight into how mRNAs are trafficked in axons and a mechanism for generating different mRNA densities across axonal subcompartments.

???displayArticle.pubmedLink??? 30254174
???displayArticle.pmcLink??? PMC6187124
???displayArticle.link??? Proc Natl Acad Sci U S A
???displayArticle.grants??? [+]

Species referenced: Xenopus laevis
Genes referenced: igf2bp3 pou4f1


???attribute.lit??? ???displayArticles.show???
References [+] :
Alami, Axonal transport of TDP-43 mRNA granules is impaired by ALS-causing mutations. 2014, Pubmed