XB-ART-55432
Cell Rep
2018 Nov 06;256:1593-1609.e7. doi: 10.1016/j.celrep.2018.10.010.
Show Gene links
Show Anatomy links
Brief Local Application of Progesterone via a Wearable Bioreactor Induces Long-Term Regenerative Response in Adult Xenopus Hindlimb.
Herrera-Rincon C, Golding AS, Moran KM, Harrison C, Martyniuk CJ, Guay JA, Zaltsman J, Carabello H, Kaplan DL, Levin M.
???displayArticle.abstract???
The induction of limb repair in adult vertebrates is a pressing, unsolved problem. Here, we characterize the effects of an integrated device that delivers drugs to severed hindlimbs of adult Xenopus laevis, which normally regenerate cartilaginous spikes after amputation. A wearable bioreactor containing a silk protein-based hydrogel that delivered progesterone to the wound site immediately after hindlimb amputation for only 24 hr induced the regeneration of paddle-like structures in adult frogs. Molecular markers, morphometric analysis, X-ray imaging, immunofluorescence, and behavioral assays were used to characterize the differences between the paddle-like structures of successful regenerates and hypomorphic spikes that grew in untreated animals. Our experiments establish a model for testing therapeutic cocktails in vertebrate hindlimb regeneration, identify pro-regenerative activities of progesterone-containing bioreactors, and provide proof of principle of brief use of integrated device-based delivery of small-molecule drugs as a viable strategy to induce and maintain a long-term regenerative response.
???displayArticle.pubmedLink??? 30404012
???displayArticle.pmcLink??? PMC6317729
???displayArticle.link??? Cell Rep
???displayArticle.grants??? [+]
Species referenced: Xenopus laevis
Genes referenced: acta2 ctrl itih3
???displayArticle.gses??? GSE118454: NCBI
Phenotypes: Xla Wt + progesterone + hindlimb amputation(Fig 1 B-Q) [+]
Xla Wt + progesterone + hindlimb amputation(Fig. 2 CD)
Xla Wt + progesterone + hindlimb amputation(Fig. 4 C)
Xla Wt + progesterone + spike amputation(Fig . 3)
Xla Wt + progesterone + tail amputation(Fig 2. AB)
Xla Wt + progesterone + hindlimb amputation(Fig. 4 C)
Xla Wt + progesterone + spike amputation(Fig . 3)
Xla Wt + progesterone + tail amputation(Fig 2. AB)
???attribute.lit??? ???displayArticles.show???
|
|
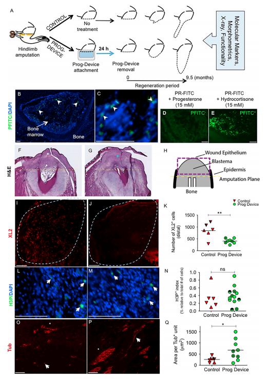
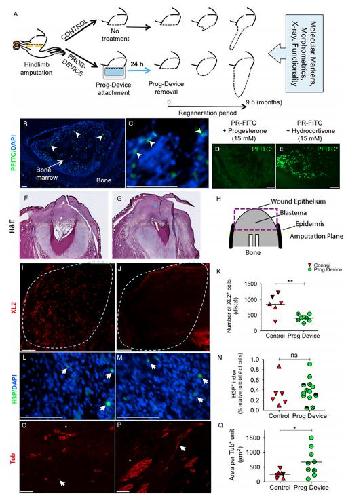
Figure 1. 24-Hr Combined Progesterone-Device Treatment Changes Early Cellular Response, Decreasing the Early Leukocyte Invasion and Leading to a Scar-free Wound Healing with Higher Nerve Supply at Later Stages (A) Schematic showing the experimental design and integrative methodology for assessment of the regenerative potential. The orange dashed line indicates amputation plane. The black dashed lines delineate gross morphological outcomes for the two experimental groups. (BE) Expression of progesterone receptor (PR) on frog limbs revealed by fluorescent ligand binding assays and hormone displacement studies. (B) Low-magnification image of a cross-section of intact frog hindlimb after incubation with the fluorescent ligand for PR (progesterone 3-(O-carboxymethyl) oxime:BSA-fluorescein isothiocyanate conjugate [PFITC]) and counterstained with DAPI. In the center of the bone is the marrow containing PR+ mesenchymal cells (white arrowheads). (C) High-magnification image through the bone marrow of an intact frog hindlimb showing nuclear colocation for PFITC and DAPI labeling (white arrowheads). (D) Parallel section to (B) after PFITC co-incubation with a saturating concentration of the physiological agonist progesterone. No positive cells were detected. (E) Cross-section of frog hindlimb after PFITC co-incubation with an unspecific hormone, hydrocortisone. Since no competitive binding occurs, the fluorescent ligand reaction showed a similar positive pattern to the single PFITC incubation, as detected when compared to (B). Scale bar, 100 mm. (FH) H&E staining at 0.5 months post-amputation (mpa), showing the overall organization of the soft tissue after no subsequent treatment (Ctrl group, F) and after treatment with the silk-hydrogel device loaded with progesterone (Prog-device group, G). Two weeks after amputation, differences in the fibroblastema region (asterisk) were present between the two groupsmostly collagen accumulation in untreated animalsand frequent areas of irregular cells (asterisk) in Prog-device treated animals. In (H), a scheme with the main histological elements, as seen on sections along the longitudinal axis, is presented. (IK) Immune infiltration (after XL2 immunofluorescence) in the early fibroblastema of Ctrl (I) and Prog-device (J) animals. The number of leukocytes was significantly lower (K) in the apical region (or distal from the amputation plane, blue dashed line) of the blastema in the treated animals. (LN) The number of H3P-expressing proliferative cells (white arrows) normalized to the total number of cells (DAPI labeled, blue) between Ctrl (L) and Prog-device (M) animals at late-blastema stage (3 mpa) showed no significant differences (N). (OQ) The nerve patterning, as detected after tubulin (Tub) immunofluorescence on longitudinal sections, was less organized in Ctrl (O) group than after Progdevice treatment (P). The former was characterized by the presence of specialized groups or bundles of nerve fibers, with higher area per positive unit (Q). (I, J, L, M, O, and P) Scale bars, 100 mm. (I and J) Amputation plane is right, medial is up. (L and M) Amputation plane is up, medial is left. (O and P) Amputation plane is left, lateral is up. (FQ) Micrographs show longitudinal sections (see Figure S5A for scheme). (K, N, and Q) Values are represented with scatterplots, in which each dot represents one histological section and each dot style represents one animal (with at least three histological sections). Statistical analysis was performed on the pooled individual sections. Horizontal line indicates mean. p values after t test (equal variances; N) or Mann-Whitney test (unequal variances; K and Q) are indicated as *p < 0.05, **p < 0.01, ns, p > 0.05. |
|
|
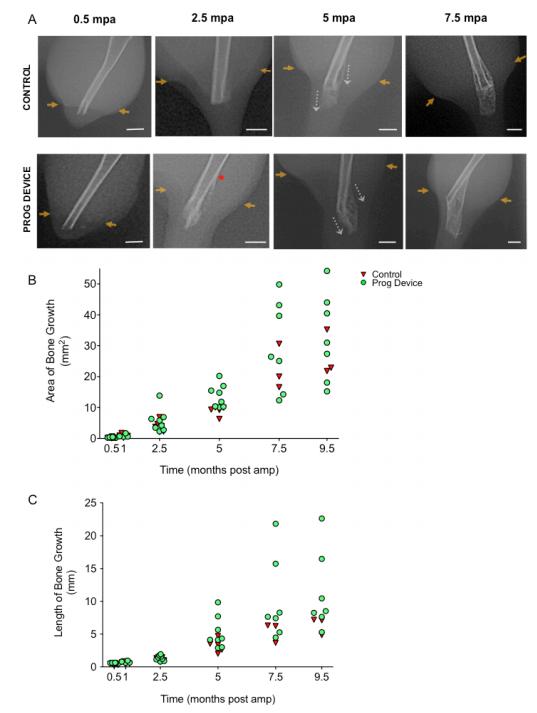
Figure 2. Gross Morphological Outcomes and Bone Reorganization Show Tendency to Pattern Formation in Animals Treated with the Combined Drug Device (A and B) Soft-tissue patterning for Ctrl (top) and Prog-device treated (bottom) animals during a 9.5-month regeneration period. (A) Amputation plane is indicated with an orange line. Lateral panels show the appearance of the regenerate at 2.5 mpa, when differences between groups become obvious. White arrows point out the typical unpigmented area covering wider regenerates. Scale bar, 1 cm. (B) Data represent the mean and SD (Ctrl group n > 6 animals for 0.52.5 mpa, n = 3 for 59.5 mpa; Prog-device group n > 6 animals for 0.59.5 mpa). p values after two-way ANOVA are indicated as *p < 0.05, **p < 0.01, ns, no significant difference. (CE) Reorganization of the regenerated bone and remaining tissues after treatment and comparisons to the naturally occurring joint formation between femur and tibiofibula bones in intact limbs. (C) Left: X-ray image of right leg of intact or uncut animals. Typical deviation angle (a, close to 90) for joint formation between femur and tibiofibula bones is indicated. An orange dashed line indicates the plane where amputation is performed. Right: X-ray images for Ctrl and Prog-device animals at 7.5 mpa, to evaluate the reintegration of the regenerated bone and remaining tissues (old bone and soft tissue) during limb regeneration (for schematic representation and axis explanation, see Figure S2B). (D) Deviation angle created by the new bone growth for Prog-device animals is significantly more open than the one for regular spikes in Ctrl or no-device animals. (E) Graph representing the old-bone displacement (d) during the course of the regeneration, from the longitudinal axis (0) to the medial edge of the soft tissue (0.5). Values are represented with scatterplots, in which each dot represents one animal. p values after t test (D) or post hoc Bonferronis test (E, p < 0.01 for oneway ANOVA) are indicated as *p < 0.05, **p < 0.01, ns, no significant difference. |
|
|
Figure 3. Instead of the Typical Spikes Formed in the Absence of Treatment, Combined ProgDevice Treated Animals Regenerate Complex Patterned Paddle-like Structures (AâD) Anatomical outcome (left) and X-ray images (right) of regenerates formed in adult Xenopus hindlimb amputation after no treatment (Ctrl, A) and after 24-hr combined treatment of drug-loaded device (Progdevice, BâD). (A) Red arrow indicates the hypomorphic cartilaginous structure, spike, lacking specialized tissues. (BâD) Green arrows on soft tissue images (left panels) indicate the dense and sprouted vascularization, easily visualized due to unpigmented epithelium covering the regenerates of treated PD7 (B), PD5 (C), and PD1 (D) animals. X-ray images (right panels) show the new bone growth within the regenerates of treated PD7 (B), PD5 (C), and PD1 (D) animals (weakly ossified bone close to the amputation plane, green arrows; nonossified bone or regenerated cartilage traveling toward the distal part, turquoise arrows in BâD; magenta arrow in A indicates the absence of bone regeneration in the distal spike). Individual identification of each animal is indicated in white (Ctrl: untreated control, PD: Progdevice treated, followed by the individual number). (E) Shape profiles, as obtained after MorphoJ software measurements (see Figure S2B for details), for untreated (red) and Prog-device treated animals (green). Each circle indicates the average position for each landmark, after computations for n = 3 and n = 7 animals in Ctrl and Prog-device groups, respectively. Quantification and statistical analysis of these shape states showed significant differences in the Mahalanobis distance (p < 0.05) for the profile of the shape of the regenerate. (F) Application of RI to regenerates at both 2.5 and 9.5 mpa (two-way ANOVA, p < 0.01 for ââgroupââ factor). Scatterplots are presented in which each dot represents one animal. (G and H) Quantification of regenerated limb length (a0 + b0 ) relative to uncut limbs (a + b) revealed that the regenerating hindlimb stops growing at a point at which, under normal growth conditions, the animalâs digits appear (yellow arrows) (G). Values in (H) are represented with scatterplot, in which each dot represents one animal |
|
|
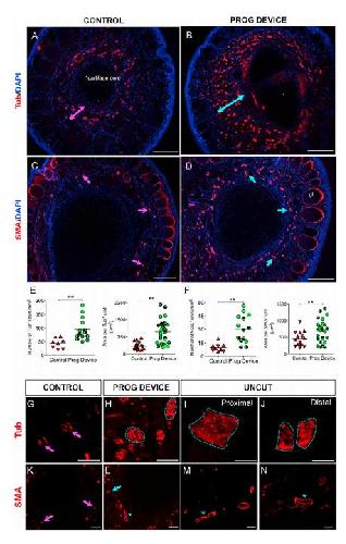
Figure 4. Prog-Device Treated Animals Show Significantly Greater Innervation and Vascularization than Untreated Animals at the Most Distal Part of the 9.5-mpa Regenerate, with Patterns Closer to Uncut (Intact) Limbs (A–D) Low-magnification immunofluorescence images of DAPI-counterstained cross-sections revealing innervation (anti-acetylated a-tubulin antibody [Tub]) and vascularization (anti-smoothmuscle actin antibody [SMA]) of amputated untreated (Ctrl) and amputated plus Prog-device (Prog-device) treated animals. The overall area occupied by Tub+ fibers is significantly greater in treated tips (turquoise double-headed arrow in B, compared to magenta double-headed arrow in A). Similarly, the density and extension of the blood vessels for Prog-device treated animals (D, turquoise arrows) is higher when compared to untreated animals (C, magenta arrows). gl, SMA+ epidermal glands were not included in the analysis. Scale bars, 250 mm. The cartilage core of the 9.5-mpa regenerates is indicated in (A). For a schematic representation of the plane cut, see Figure S5A. (E and F) Quantitative results of number of positive units per square millimeter and area per unit for Tub (E) and SMA (F) immunofluorescence in Ctrl (red) and Prog-device groups (green). Values are represented with scatterplots, in which each dot represents one histological section, and each dot style represents one animal (with at least three histological sections). Statistical analysis was performed on the pooled individual sections. Horizontal line indicates mean. p values after Mann-Whitney test (unequal variances) or t test (equal variances; only for E, left) are indicated as **p < 0.01. (G–N) High-magnification images revealed that while in untreated animals, the typical nerve patterning is composed of individual and unpatterned nerve fibers (magenta arrows in G), Tub+ axons in Prog-device animals show a tendency to group organization, forming bundles (turquoise line-encircled areas in H), similar to the nerve organization in intact or uncut limbs (turquoise lineencircled areas in I and J). Both the number and morphology and area of the SMA+ vessels for Prog-device tips were clearly closer to the intact limb (turquoise arrow and asterisks in L, M, and N) than to the Ctrl untreated limbs (small vessels indicated by magenta arrows in K). See Table S4 for quantitative data. Scale bars, 100 mm. |
|
|
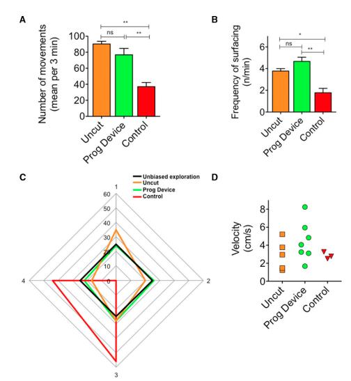
Figure 5. Locomotor Activity in Prog-Device Treated Animals Resembles More Closely that of Uncut Animals (A) Quantifications of efficient activity levels, measured by counting the number of active movements (with trajectory displacement). Values are represented as mean ± SD (n = 4 animals per group). One-way ANOVA p < 0.01. p values after Bonferroni’s post hoc analysis are indicated as *p < 0.05, **p < 0.01, ns, p > 0.05. (B) Surfacing frequency or number of visits to the water-air surface performed by each experimental group per time unit (minute). Values are represented as mean ± SD (n = 4 animals per group). One-way ANOVA p < 0.01. p values after Bonferroni’s post hoc analysis are indicated as *p < 0.05, **p < 0.01, ns, p > 0.05. (C) Graphic representation of the percentage of time spent in each quadrant of the tank per experimental group. Unbiased exploration (black line) is shown as reference (25% of time in each quadrant). Analysis of the time distributions within each experimental group showed clear significant differences (p < 0.01 for c2 (0.05,9)). Data represent the pooled distribution of animals per group (see Figure S6A for contingency graph). (D) Mean speed (expressed in centimeters per second) at which each animal (represented by individual dots) swims around the tank. Orange squares, uncut or intact animals; green circles, amputated animals followed by Prog-device combined treatment; red triangles, amputated animals without additional treatment. |
|
|
Figure 6. Subnetwork Enrichment Analysis of All Three (Ctrl, Sham, and Prog-Device) Blastema Datasets Showing Quantitatively and Qualitatively Differences for Regulated Transcripts and Cell Processes after Combined Prog-Device Treatment (A and B) Venn diagram comparing genes (A) and subnetworks (B) regulated in blastema for both Sham and Prog-device interventions. (C) Pie chart of the functional classification of the pathways exclusively regulated after Sham intervention (top, amputation followed by only hydrogel device) or after the combined Prog-device treatment (bottom, amputation followed by hydrogel device + drug). |
|
|
Figure 7. Potential Targets (Gene Networks and Cell Processes) of the Combined Treatment (Device + Drug) (A) Unweighted principal coordinate analysis (PCoA) demonstrated a clear separation of red, yellow, and green clusters representing Ctrl (or ‘‘no device’’), Sham (or ‘‘only device’’) and Prog-device (or ‘‘device + drug’’), respectively |
|
|
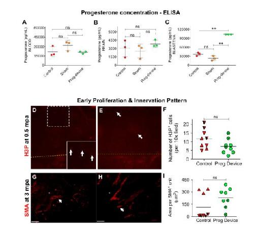
Supplementary Fig. S1. Early response to device attachment: Progesterone levels and proliferation & innervation patterns, Related to Figure 1. A-C. Progesterone levels in the three experimental groups 24 hours after amputation and device attachment, measured via ELIA both at remote tissues (A&B, blood and brain) and at injury site (C, blastema). Control (untreated after amputation), Sham (only-device treated after amputation) and Prog-device (combined progesterone-loaded device treated after amputation) animals are represented in red, orange and green, respectively. Values are represented with scatter plots, where each dot represents the average value of three biological replicates (n=6 animals per replicate and experimental group). Horizontal lines indicate mean ± sd. P values after Bonferroni’s post-hoc test (One-way ANOVA P >0.05 for A&B, and P <0.01 for C) are indicated as ** P <0.01, ns: no significant difference. D-F. Cell proliferation (after H3P immunofluorescence) in the early fibroblastema (0.5 mpa) of untreated Control (D) and treated Prog-device (E) animals. At this stage, the proliferative response after amputation is weakly starting and no significant differences in the number of H3P-positive cells were detected between groups. In D, the bottom-right insert corresponds to the dashed-white line. Amputation plane is indicated with an orange-dashed line. G-I. The presence of organized blood vessels, following the longitudinal axis, was a landmark for Prog-device late blastemas (3 mpa; white asterisk in H compared to G), although not significant differences were obtained after group comparisons. Scale bar = 100 μm. G,H: Amputation plane is left, lateral is up. F, I: Values are represented with scatter plots, where each dot represents one histological section, and each dot style represents one animal. Horizontal line indicates mean. P values after t-test are indicated as ns: no significant difference. |
|
|
Supplementary Fig. S2. Assessment of the regenerated soft tissue, Related to STAR Methods and Figure 2. A. Diagram of a prototypical 2-mpa regenerate showing the biological meaningful elements and morphometric parameters used to evaluate the limb outcome over time: percentage of width change (W2 respect to W1; WID), percentage of unpigmented area (respect to the total regenerated area; UNA), and maximal length of the regenerate (LEN). WID: Before amputation, the limb has a constant width. This situation is not maintained after amputation and tissues start to narrow while outgrowth is progressing. A lower percentage of width change is, hence, an indicative of regenerative ability, as regenerate is closer to the original morphology, previous amputation. We evaluate the decrease in width experienced by the limb as consequence of the amputation by means of the percentage of change between two width values, before (W1, width at amputation plane, orange-dashed line) and after (W2, width at the base of the regenerate, bluedashed line) amputation, with the formula WID = (W2-W1)*100/W1. UNA: This variable quantifies the differences in pigmentation pattern of the regenerate, by means of the percentage of total regenerated area that is covered by unpigmented epidermis. To this, firstly, we calculated the total area regenerated (from the amputation plane to the tip of regenerate; green and pink surfaces in diagram, respectively). Secondly, a straight line indicating the demarcation of the totally unpigmented portion from the rest of the limb was drawn. Then, the area of the regenerate under that line (unpigmented area) was divided by the total area, with the formula UNA = pigmented area/ (pigmented+ unpigmented area)*100. LEN: We evaluate the maximal length of the regenerate by calculating the distance from the amputation plane to the plane set by the tip of the regenerate (distance between the two orange-dashed lines). To avoid size noise, this value was normalized to the total animal length (or distance from snout to vent, TOT LEN). This morphometric analysis 4 was performed on regenerates belonging each experimental group (Control and Prog-device, respectively) at five selected times for a 9.5-month period: 0.5, 1, 2.5, 5, 7.5 and 9.5 months post amputation (mpa). Representative images and graphs are indicated in Fig. 2A, B. B. Diagram of a prototypical 7.5-mpa regenerate including the positions of the twelve landmarks used for the geometric morphometrics analysis. To describe and quantify the changes in shape of the regenerate between Control and Prog-device groups, we employed MorphoJ software (Klingenberg, 2011), as extensively detailed in (Mondia et al., 2011). MorphoJ performs a geometric morphometric analysis based on landmarks or points used to define the profile of a shape. For our analysis, twelve landmarks defined each regenerate profile: the first six landmarks were biologically meaningful positions: 1 and 2 define the amputation plane, 3 and 4 for the base of the regenerate, 5 and 6 define the points at the tip of the regenerate. The other six points were semi-landmarks, chosen by successively finding the midpoints between the previous positions, as indicated by the numbers in the diagram. Landmarks were placed on digital images using ImageJ. MorphoJ is freely available from http://www.flywings.org.uk/MorphoJ_page.htm. A reference axis, passing through the middle point of a straight line linking landmarks 1 and 2, was placed on each profile. This axis was used to evaluate the curvature at the tip of the regenerate. This parameter was included as criterion for the regeneration Index. Curvature was considered positive when the four most distal landmarks (9, 12, 5 and 6) were situated on the same lateral plane (right or left) respect to the middle axis. In this example diagram, 9 and 5 are on left plane (blue square), as 12 and 6 are on the right one (orange square). The tip morphology of the illustrative diagram would be considered negative for the variable curvature. |
|
|
Supplementary Fig. S3. Assessment of the bone growth and its reintegration with the remaining tissues, Related to STAR Methods and Figure 2C. A. Diagram of a prototypical 2-mpa regenerate, under X-ray image, showing the biological meaningful elements and morphometric parameters used to evaluate the skeletal outcome over time: maximal length of bone from the amputation plane (BLEN; Table 1) and maximal area occupied by new bone growth (mostly non-ossified bone or regenerated cartilage, BAREA; Table 1). Responsive animals generated the same bone growth pattern as displayed in the graphic. The skeletal regrowth origin began above the plane of amputation, indicating the occurrence of a secondary or spontaneous amputation (as described in mice by Muneoka’s group (Fernando et al., 2011)). The secondary amputation acts as a catalyst for bone regeneration as it creates more bone resorption and degradation. The newly formed bone typically widened at its distal end and deviated from the midline of the intact tibiofibula. The morphometric analysis was performed on regenerates belonging each experimental group (Control and Prog-device, respectively) at five selected times for a 9.5-month period: 0.5, 1, 2.5, 5, 7.5 and 9.5 months post amputation (mpa). Representative images and graphs are indicated in Fig. 3 and Supplementary Fig. S4. B. Diagram of a prototypical 7.5-mpa regenerate, under X-ray image, including the axis used to evaluate the reintegration of the regenerated bone and remaining tissues during limb regeneration. Left, Reintegration of the regenerated new bone and the remaining old bone. We evaluated the deviation angle (α) formed under the intersection between the middle line of the new bone growth and the middle line of the remaining bone (longitudinal axis of the tibiofibula). Right, The geometric intersection between the middle line of the intact tibiofibula bone and the plane set by the base of the regenerate was taken for evaluating the old-bone displacement (d) over the course of the 6 regeneration, from the longitudinal axis to the medial edge of the soft tissue. This morphometric analysis was performed on regenerates belonging each experimental group (Control and Prog-device, respectively). Representative images and graphs are indicated in Fig. 2C-2E. |
|
|
Supplementary Fig. S4. Bone patterning as seen under X-ray images over a 9.5-month regenerative period, Related to Figure 2. A. The morphometric analysis was performed on regenerates belonging each experimental group, Control (top) and Prog-device (bottom), at five selected times for a 9.5-month period: 0.5, 1, 2.5, 5, 7.5 and 9.5 months post amputation (mpa). The lateral brown arrows indicate amputation plane. As soon as 2.5 mpa, new bone growth above the amputation plane (red asterisk) is detected in treated animals, suggesting that the necessary catalyst for bone regeneration (as it creates more bone resorption and degradation) is enhanced by treatment. B, C. Overall, treated animals show a tendency for bigger area (B) and longer (C) new bone growth. As might be expected with the variability of genetic background, individual animals are clearly observed to be strong treatment ‘Responders’, while other treated animals behaved as ‘Non-responders’, similar to individuals in Control group. See Supplementary Fig. S2 for details and meaning of the 8 measurements. Scale bar = 0.5 cm. Values are represented with scatter plots, where each dot represents one animal. |
|
|
Supplementary Fig. S5. Experimental design and section axis for histological processing of the regenerates (A) and the uncut or intact frog hindlimb B), Related to Figure 1 & Figure 4 A. Top, Drawing represent a short-term regenerate, indicating plane for tissue harvesting (orangedashed line indicates the original amputation site) and longitudinal sectioning, following the ventral-to-dorsal axis. Bottom, The most distal portion of the 9.5-mpa regenerates (or tips) were recut approximately 2 cm below the original amputation plane (dashed-blue line indicates plane for recutting and orange-dashed line indicates the original amputation plane). Tips were sectioned along the transversal plane, obtaining cross sections (dashed-blue line) for histological analysis. B. Tips of 9.5-mpa regenerates were morphologically compared to the uncut or intact limb. Two different levels of the uncut limb were separately cross-sectioned, immunostained and analyzed: proximal or distal respect to the regular level for the amputation plane (orange-dashed line). |
|
|
Supplementary Fig. S6. Behavioral observations of exploration and positional information, Related to Figure 5. Contingency analysis for the mean percentage of time spent in each quadrant per experimental group. P <0.01 for X2 (0.05, 9)=109.1. |
|
|
Supplementary Fig. S7. Common down-regulated cell processes and gene networks for both Sham and Prog-device treatments. Related to Figures 6 & 7. Subnetwork enrichment analysis of blastema exposed to only hydrogel device (Sham group) or combined hydrogel plus drug (Prog-Device group) identified common down-regulated pathways involved in (A) changes in membrane potential, (B) dopaminergic system and (C) muscle physiology. Complete data are presented in Appendix 1. All genes within a pathway are located in Appendix 2. Green = down gene, Red = up gene. |
References [+] :
Adams,
H+ pump-dependent changes in membrane voltage are an early mechanism necessary and sufficient to induce Xenopus tail regeneration.
2007, Pubmed,
Xenbase
Adams, H+ pump-dependent changes in membrane voltage are an early mechanism necessary and sufficient to induce Xenopus tail regeneration. 2007, Pubmed , Xenbase
Adams, Light-activation of the Archaerhodopsin H(+)-pump reverses age-dependent loss of vertebrate regeneration: sparking system-level controls in vivo. 2013, Pubmed , Xenbase
Bayaa, The classical progesterone receptor mediates Xenopus oocyte maturation through a nongenomic mechanism. 2000, Pubmed , Xenbase
Bolger, Trimmomatic: a flexible trimmer for Illumina sequence data. 2014, Pubmed
Brockes, Comparative aspects of animal regeneration. 2008, Pubmed
Chávez-Delgado, Facial nerve regeneration through progesterone-loaded chitosan prosthesis. A preliminary report. 2003, Pubmed
Chernet, Long-range gap junctional signaling controls oncogene-mediated tumorigenesis in Xenopus laevis embryos. 2014, Pubmed , Xenbase
Chernet, Transmembrane voltage potential of somatic cells controls oncogene-mediated tumorigenesis at long-range. 2014, Pubmed , Xenbase
Chu, The appearance of acetylated alpha-tubulin during early development and cellular differentiation in Xenopus. 1989, Pubmed , Xenbase
DENT, Limb regeneration in larvae and metamorphosing individuals of the South African clawed toad. 1962, Pubmed
Di Rosa, Expression of alpha SM actin in terrestrial ectothermic vertebrates. 1995, Pubmed
Dobin, STAR: ultrafast universal RNA-seq aligner. 2013, Pubmed
Fernando, Wound healing and blastema formation in regenerating digit tips of adult mice. 2011, Pubmed
Gaetjens, Synthesis of fluorescein labelled steroid hormone-albumin conjugates for the fluorescent histochemical detection of hormone receptors. 1980, Pubmed
Golding, A Tunable Silk Hydrogel Device for Studying Limb Regeneration in Adult Xenopus Laevis. 2016, Pubmed , Xenbase
Grimm, Progesterone Receptor Signaling Mechanisms. 2016, Pubmed
Hechavarria, BioDome regenerative sleeve for biochemical and biophysical stimulation of tissue regeneration. 2010, Pubmed
Hennighausen, Signaling pathways in mammary gland development. 2001, Pubmed
Herrera-Rincon, The brain is required for normal muscle and nerve patterning during early Xenopus development. 2017, Pubmed , Xenbase
Kawakami, Wnt/beta-catenin signaling regulates vertebrate limb regeneration. 2006, Pubmed , Xenbase
Klingenberg, MorphoJ: an integrated software package for geometric morphometrics. 2011, Pubmed
Koenig, Role of progesterone in peripheral nerve repair. 2000, Pubmed
Kumar, Nerve dependence in tissue, organ, and appendage regeneration. 2012, Pubmed , Xenbase
Leppik, Effects of electrical stimulation on rat limb regeneration, a new look at an old model. 2015, Pubmed
Levin, Large-scale biophysics: ion flows and regeneration. 2007, Pubmed
Levin, Molecular bioelectricity: how endogenous voltage potentials control cell behavior and instruct pattern regulation in vivo. 2014, Pubmed
Li, RSEM: accurate transcript quantification from RNA-Seq data with or without a reference genome. 2011, Pubmed
Lobikin, Selective depolarization of transmembrane potential alters muscle patterning and muscle cell localization in Xenopus laevis embryos. 2015, Pubmed , Xenbase
Lumpkin, The cell biology of touch. 2010, Pubmed
Luoma, Progesterone inhibition of neuronal calcium signaling underlies aspects of progesterone-mediated neuroprotection. 2012, Pubmed
Martinez, Plasma membrane destination of the classical Xenopus laevis progesterone receptor accelerates progesterone-induced oocyte maturation. 2006, Pubmed , Xenbase
McEwen, Non-genomic and genomic effects of steroids on neural activity. 1991, Pubmed
McLaughlin, Bioelectric signaling in regeneration: Mechanisms of ionic controls of growth and form. 2018, Pubmed
Mearow, Merkel cells and the mechanosensitivity of normal and regenerating nerves in Xenopus skin. 1988, Pubmed , Xenbase
Miura, Skeletogenesis in Xenopus tropicalis: characteristic bone development in an anuran amphibian. 2008, Pubmed , Xenbase
Miyanaga, Induction of blood cells in Xenopus embryo explants. 1998, Pubmed , Xenbase
Mondia, Long-distance signals are required for morphogenesis of the regenerating Xenopus tadpole tail, as shown by femtosecond-laser ablation. 2011, Pubmed , Xenbase
Nakada, Hypoxia induces heart regeneration in adult mice. 2017, Pubmed
Pai, Local and long-range endogenous resting potential gradients antagonistically regulate apoptosis and proliferation in the embryonic CNS. 2015, Pubmed , Xenbase
Patrat, Progesterone induces hyperpolarization after a transient depolarization phase in human spermatozoa. 2002, Pubmed
Robinson, edgeR: a Bioconductor package for differential expression analysis of digital gene expression data. 2010, Pubmed
Rodgers, HGFA Is an Injury-Regulated Systemic Factor that Induces the Transition of Stem Cells into GAlert. 2017, Pubmed
Rosales-Cortes, [Regeneration of the axotomised sciatic nerve in dogs using the tubulisation technique with Chitosan biomaterial preloaded with progesterone]. , Pubmed
Routley, Effect of estrogen and progesterone on macrophage activation during wound healing. 2009, Pubmed
Sammarco, Hyperbaric Oxygen Promotes Proximal Bone Regeneration and Organized Collagen Composition during Digit Regeneration. 2015, Pubmed
Scott, Merkel cells as targets of the mechanosensory nerves in salamander skin. 1981, Pubmed
Sessions, Evidence that regenerative ability is an intrinsic property of limb cells in Xenopus. 1988, Pubmed , Xenbase
SINGER, The influence of the nerve in regeneration of the amphibian extremity. 1952, Pubmed
Tanaka, The cellular basis for animal regeneration. 2011, Pubmed , Xenbase
Tassava, Higher vertebrates do not regenerate digits and legs because the wound epidermis is not functional. A hypothesis. 1982, Pubmed
Tian, Identification of XPR-1, a progesterone receptor required for Xenopus oocyte activation. 2000, Pubmed , Xenbase
TSCHUMI, The growth of the hindlimb bud of Xenopus laevis and its dependence upon the epidermis. 1957, Pubmed , Xenbase
Tseng, Cracking the bioelectric code: Probing endogenous ionic controls of pattern formation. 2013, Pubmed
Tseng, Apoptosis is required during early stages of tail regeneration in Xenopus laevis. 2007, Pubmed , Xenbase
Tseng, Induction of vertebrate regeneration by a transient sodium current. 2010, Pubmed , Xenbase
Tsutsumi, Reintegration of the regenerated and the remaining tissues during joint regeneration in the newt Cynops pyrrhogaster. 2015, Pubmed
Udagawa, Origin of osteoclasts: mature monocytes and macrophages are capable of differentiating into osteoclasts under a suitable microenvironment prepared by bone marrow-derived stromal cells. 1990, Pubmed
Weinstain, Fluorescent ligand for human progesterone receptor imaging in live cells. 2013, Pubmed
Young, Histological analysis of limb regeneration in postmetamorphic adult Ambystoma. 1985, Pubmed
Ziegler-Graham, Estimating the prevalence of limb loss in the United States: 2005 to 2050. 2008, Pubmed
