Click here to close
Hello! We notice that you are using Internet Explorer, which is not supported by Xenbase and may cause the site to display incorrectly.
We suggest using a current version of Chrome,
FireFox, or Safari.
???displayArticle.abstract???
The proneural basic-helix-loop-helix (bHLH) transcription factor Ascl1 is a master regulator of neurogenesis in both central and peripheral nervous systems in vivo, and is a central driver of neuronal reprogramming in vitro. Over the last three decades, assaying primary neuron formation in Xenopus embryos in response to transcription factor overexpression has contributed to our understanding of the roles and regulation of proneural proteins like Ascl1, with homologues from different species usually exhibiting similar functional effects. Here we demonstrate that the mouse Ascl1 protein is twice as active as the Xenopus protein in inducing neural-β-tubulin expression in Xenopus embryos, despite there being little difference in protein accumulation or ability to undergo phosphorylation, two properties known to influence Ascl1 function. This superior activity of the mouse compared to the Xenopus protein is dependent on the presence of the non-conserved N terminal region of the protein, and indicates species-specific regulation that may necessitate care when interpreting results in cross-species experiments.
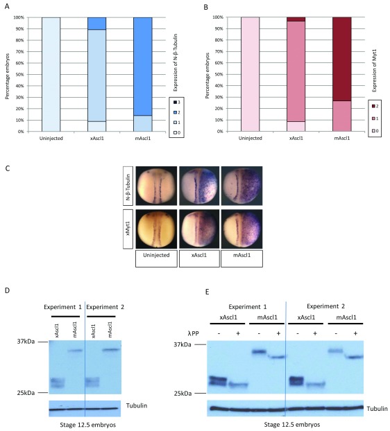
Figure 1. . mAscl1 is more active than xAscl1 despite no difference in protein stability.(
Aâ
C) Two cell stage embryos were unilaterally injected with 100pg of mRNA encoding either xAscl1 or mAscl1. At stage 18, embryos were assayed by
in situ hybridisation (ISH) and scored for gene expression relative to uninjected control embryos. (
A) N-β-tubulin expression [N=50-78 embryos per category from two experiments]. (
B) Myt1 expression [N=58-63 embryos from two experiments]. (
C) Representative images of embryos with injected side to the right, stained with pale blue β-gal tracer. Injection of equal amounts of mRNA results in greater gene upregulation by mAscl1 than xAscl1. (
D) Western blot analysis of stage 12.5 whole embryo extracts from two independent experiments, over-expressing 200pg of each HA-tagged construct and detected with anti-HA antibody; tubulin as a loading control. There are no significant differences in protein expression between the two constructs. (
E) Whole embryo extracts from (
C) were incubated with or without lambda protein phosphatase enzyme prior to western blot as before. Both mouse and
Xenopus Ascl1 are phosphorylated.
Figure 2. . mAscl1 and xAscl1 proteins differ in their N terminal sequences.(
A) Protein sequence alignment of mAscl1 and xAscl1 using ClustalW software. N terminus shown in red; basic domain in blue; HLH domain in green; C terminus in purple. A consensus line is shown below the alignment to indicate the degree of conservation of amino acids at each position: (*) denotes identical residues; (:) denotes highly conserved residues; (.) denotes weakly conserved residues. (
B) Schematic representation of constructs made to investigate the importance of differences in the N terminus of the Ascl1 protein. The conserved region of the N terminus (from KRQRS) is shown with black stripes through the respective blue (xAscl1) or green (mAscl1) region, and this is retained in NTdelxAscl1 so that only the non-conserved region of the N terminus is deleted.
Figure 3. . Differential activity between mAscl1 and xAscl1 maps to the N terminus of the protein.Two cell stage embryos were unilaterally injected with 100pg of mRNA encoding each construct, as labelled. At stage 18, embryos were assayed for expression of N-β-tubulin relative to uninjected control embryos. (
A) qPCR data [N=3] with significance calculated by paired student T test; NS = not significant; * = p< 0.05; ** = p< 0.025; *** = p< 0.0125. (
B) Semi-quantitative scoring of grade of neurogenesis after in situ hybridisation [N=49-75 embryos per category from two experiments]. (
C) Representative images of embryos with injected side to the right. The non-conserved N terminal region of mAscl1 is able to confer the activity of the mouse protein on chimeric xAscl1. Deletion of the non-conserved N terminus in xAscl1 also enhances the activity of xAscl1 but this deletion mutant is still not as active as mAscl1.
Ali,
The phosphorylation status of Ascl1 is a key determinant of neuronal differentiation and maturation in vivo and in vitro.
2014, Pubmed,
Xenbase
Ali,
The phosphorylation status of Ascl1 is a key determinant of neuronal differentiation and maturation in vivo and in vitro.
2014,
Pubmed
,
Xenbase Bellefroid,
X-MyT1, a Xenopus C2HC-type zinc finger protein with a regulatory function in neuronal differentiation.
1996,
Pubmed
,
Xenbase Bertrand,
Proneural genes and the specification of neural cell types.
2002,
Pubmed Chenna,
Multiple sequence alignment with the Clustal series of programs.
2003,
Pubmed Chitnis,
Sensitivity of proneural genes to lateral inhibition affects the pattern of primary neurons in Xenopus embryos.
1996,
Pubmed
,
Xenbase Ferreiro,
XASH1, a Xenopus homolog of achaete-scute: a proneural gene in anterior regions of the vertebrate CNS.
1993,
Pubmed
,
Xenbase Hardwick,
The N terminus of Ascl1 underlies differing proneural activity of mouse and Xenopus Ascl1 proteins.
2018,
Pubmed
,
Xenbase Hardwick,
Multi-site phosphorylation regulates NeuroD4 activity during primary neurogenesis: a conserved mechanism amongst proneural proteins.
2015,
Pubmed
,
Xenbase Hindley,
Post-translational modification of Ngn2 differentially affects transcription of distinct targets to regulate the balance between progenitor maintenance and differentiation.
2012,
Pubmed
,
Xenbase Hirsch,
Control of noradrenergic differentiation and Phox2a expression by MASH1 in the central and peripheral nervous system.
1998,
Pubmed Lo,
Mammalian achaete-scute homolog 1 is transiently expressed by spatially restricted subsets of early neuroepithelial and neural crest cells.
1991,
Pubmed Mazurier,
Ascl1 as a novel player in the Ptf1a transcriptional network for GABAergic cell specification in the retina.
2014,
Pubmed
,
Xenbase McDowell,
Complex domain interactions regulate stability and activity of closely related proneural transcription factors.
2014,
Pubmed
,
Xenbase Oschwald,
Localization of a nervous system-specific class II beta-tubulin gene in Xenopus laevis embryos by whole-mount in situ hybridization.
1991,
Pubmed
,
Xenbase Park,
Differential actions of the proneural genes encoding Mash1 and neurogenins in Nurr1-induced dopamine neuron differentiation.
2006,
Pubmed Parlier,
Xenopus zinc finger transcription factor IA1 (Insm1) expression marks anteroventral noradrenergic neuron progenitors in Xenopus embryos.
2008,
Pubmed
,
Xenbase Parras,
Divergent functions of the proneural genes Mash1 and Ngn2 in the specification of neuronal subtype identity.
2002,
Pubmed Pattyn,
Ascl1/Mash1 is required for the development of central serotonergic neurons.
2004,
Pubmed Rupp,
Xenopus embryos regulate the nuclear localization of XMyoD.
1994,
Pubmed
,
Xenbase Vernon,
The cdk inhibitor p27Xic1 is required for differentiation of primary neurones in Xenopus.
2003,
Pubmed
,
Xenbase Vierbuchen,
Direct conversion of fibroblasts to functional neurons by defined factors.
2010,
Pubmed