Click here to close
Hello! We notice that you are using Internet Explorer, which is not supported by Xenbase and may cause the site to display incorrectly.
We suggest using a current version of Chrome,
FireFox, or Safari.
???displayArticle.abstract???
Congenital heart disease (CHD) is a major cause of infant mortality and morbidity, yet the genetic causes and mechanisms remain opaque. In a patient with CHD and heterotaxy, a disorder of left-right (LR) patterning, a de novo mutation was identified in the chromatin modifier gene WDR5 WDR5 acts as a scaffolding protein in the H3K4 methyltransferase complex, but a role in LR patterning is unknown. Here, we show that Wdr5 depletion leads to LR patterning defects in Xenopus via its role in ciliogenesis. Unexpectedly, we find a dual role for WDR5 in LR patterning. First, WDR5 is expressed in the nuclei of monociliated cells of the LR organizer (LRO) and regulates foxj1 expression. LR defects in wdr5 morphants can be partially rescued with the addition of foxj1 Second, WDR5 localizes to the bases of cilia. Using a mutant form of WDR5, we demonstrate that WDR5 also has an H3K4-independent role in LR patterning. Guided by the patient phenotype, we identify multiple roles for WDR5 in LR patterning, providing plausible mechanisms for its role in ciliopathies like heterotaxy and CHD.
Figure 1: Wdr5 depletion alters left-right patterning in Xenopus tropicalis.
(a, b) Percentage of embryos that have abnormal (a) pitx2 or (b) dand5 expression. Embryos
were injected at the one-cell stage or in one cell at the two-cell stage with wdr5 MO. L, left;
R, right; Bilateral: signal present on both sides; Absent, signal absent on both sides;
Reduced: signal reduced on both sides.
(c, d, e, f, g) Percentage of embryos that have abnormal pitx2 expression. Embryos were
injected at the one-cell stage with (c) scrambled MO, (d) wdr5 MO, wdr5 MO + human
WDR5-3xGFP, scrambled MO injected on the right or left side of embryos, (e) Second wdr5
MO, (f) wdr5 MO, wdr5 MO + K7Q-WDR5-3XGFP, or K7Q-WDR5-3XGFP, or (g) wdr5 MO
and wdr5 MO + human 26-334-3xGFP.
Experiments were repeated 3 times. ânâ = number of embryos. â , â â and â â â indicate P <
0.05, P < 0.005 and P < 0.0005.
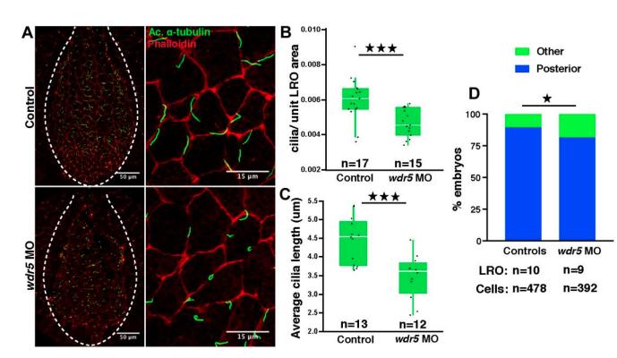
Figure 2: Wdr5 depletion affects cilia morphology in the LRO of Xenopus tropicalis.
(a) Cilia in control and wdr5 morphant Xenopus LROs marked by anti-acetylated α-tubulin
(green) and F-actin marked by phalloidin (red).
(b, c) Number of cilia normalized to the LRO area (b) and length of cilia (c) between
uninjected controls and wdr5 morphants. Data is presented as box plot with 95% confidence
interval. ânâ = number of embryos.
(d) Number of cilia posteriorly localized in the LRO cells in uninjected controls and wdr5
morphants.
Experiments were repeated 2 times. â and â â â indicate P < 0.05 and P < 0.0005.
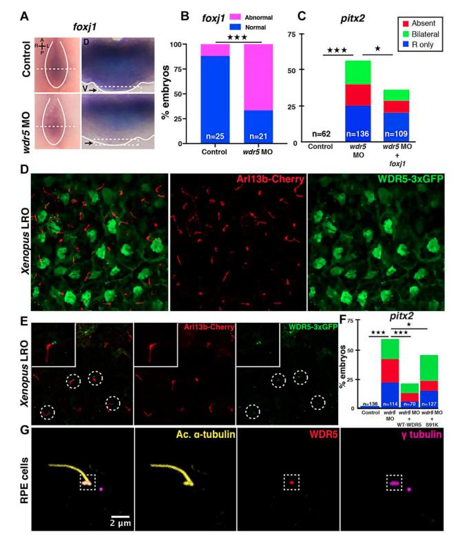
Figure 3: WDR5 has chromatin dependent and independent roles in ciliogenesis in the
LRO
(a) In situ hybridization for foxj1 in the Xenopus LRO in uninjected controls and wdr5
morphants at stage 16. Embryos were bisected to reveal expression of foxj1 in the entire
GRP (left panels, dorsal to top and ventral view so right margin of LRO is to the left. Margin
of GRPs marked by white lines). GRPs were again bisected within the LRO (dashed white
line) to reveal foxj1 expression within the tissue (right panels, dorsal to the top and arrows
mark the ventral surface indicated by dashed white box at the bottom where the LRO resides
and showing loss of foxj1 in the ventraltissue). D, dorsal, V, ventral.
(b) Percentage of embryos that have abnormal foxj1 expression in control and wdr5
morphant Xenopus LROs.
Figure 4: Domain analysis of WDR5
Localization of different deletion constructs for WDR5-3xGFP at the ciliary base and nuclei of
the Xenopus LRO. LUT used for WDR5-3xGFP is green, and for Arl13b-Cherry, LUT is Hot
Magenta.
Figure S1: Early markers of LR patterning in Xenopus.
(a) In situ hybridization for coco in the Xenopus LRO showing normal and abnormal
expression patterns. Images are ventral views with anterior to the top.
(b) In situ hybridization for pitx2 in Xenopus lateral plate mesoderm showing normal and
abnormal expression pattern. Lateral views with dorsal to the top. Embryo sides are
indicated above figure.
Figure S2: Wdr5 depletion leads to defective cilia in the LRO.
Scanning electron microscope (SEM) images showing cilia morphology (red arrows) in
the LRO of uninjected controls and wdr5 morphants.
Figure S3: Early markers of dorso-ventral development and cilia cell fate.
(a) In situ hybridization for early developmental markers at stage 10-11 Xenopus
embryos in uninjected controls (top row) and wdr5 morphants (bottom row). All vegetal
views with dorsal to the left (at stage 10-11).
(b) In situ hybridization for sox2 at stage 14, with an anterior view with dorsal to the top.
(c) In situ hybridization for dand5 and xnr1 in the Xenopus LRO at stage 16. Margin of
the LRO is indicated by dashed white lines.
(d) In situ hybridization for shh and lefty at stage 16, with an anterior view with dorsal to
the top.
(e) In situ hybridization for rfx2 and dnah9 in the Xenopus LRO at stage 16. Margin of
the LRO is indicated by dashed white lines.
(f) Quantification of in situ hybridization for the midline marker dand5, xnr1, shh, lefty,
rfx2 and dnah9. Abnormal is either reduced or absent expression compared to wildtype
expression (normal).
Experiments were repeated 2-3 times. ânâ = number of embryos.
Figure S4: WDR5 is specifically localized to the base of cilia
Immunofluorescence showing localization of WDR5 (green) and γ tubulin (magenta) in
monociliated human RPE cell. WDR5 signal is lost after incubating the antibody with the
blocking peptide. Box region shows the base of cilia where WDR5 is localized in control
but not in the blocking control. Experiment was repeated 2 times.
Ang,
Wdr5 mediates self-renewal and reprogramming via the embryonic stem cell core transcriptional network.
2011, Pubmed
Ang,
Wdr5 mediates self-renewal and reprogramming via the embryonic stem cell core transcriptional network.
2011,
Pubmed Basu,
Cilia multifunctional organelles at the center of vertebrate left-right asymmetry.
2008,
Pubmed
,
Xenbase Blum,
Symmetry breakage in the vertebrate embryo: when does it happen and how does it work?
2014,
Pubmed
,
Xenbase Boskovski,
The heterotaxy gene GALNT11 glycosylates Notch to orchestrate cilia type and laterality.
2013,
Pubmed
,
Xenbase Burdine,
Conserved and divergent mechanisms in left-right axis formation.
2000,
Pubmed Cao,
An Ash2L/RbBP5 heterodimer stimulates the MLL1 methyltransferase activity through coordinated substrate interactions with the MLL1 SET domain.
2010,
Pubmed Capdevila,
Mechanisms of left-right determination in vertebrates.
2000,
Pubmed
,
Xenbase Carneiro,
Histone deacetylase activity is necessary for left-right patterning during vertebrate development.
2011,
Pubmed
,
Xenbase Chung,
RFX2 is broadly required for ciliogenesis during vertebrate development.
2012,
Pubmed
,
Xenbase Couture,
Assembling a COMPASS.
2013,
Pubmed Couture,
Molecular recognition of histone H3 by the WD40 protein WDR5.
2006,
Pubmed del Viso,
Generating diploid embryos from Xenopus tropicalis.
2012,
Pubmed
,
Xenbase De Rubeis,
Synaptic, transcriptional and chromatin genes disrupted in autism.
2014,
Pubmed Doerks,
Systematic identification of novel protein domain families associated with nuclear functions.
2002,
Pubmed Dou,
Regulation of MLL1 H3K4 methyltransferase activity by its core components.
2006,
Pubmed Glinka,
Dickkopf-1 is a member of a new family of secreted proteins and functions in head induction.
1998,
Pubmed
,
Xenbase Gori,
Wdr5, a WD-40 protein, regulates osteoblast differentiation during embryonic bone development.
2006,
Pubmed Hamada,
Establishment of vertebrate left-right asymmetry.
2002,
Pubmed Heasman,
Patterning the early Xenopus embryo.
2006,
Pubmed
,
Xenbase Homsy,
De novo mutations in congenital heart disease with neurodevelopmental and other congenital anomalies.
2015,
Pubmed Khokha,
Techniques and probes for the study of Xenopus tropicalis development.
2002,
Pubmed
,
Xenbase Khokha,
Depletion of three BMP antagonists from Spemann's organizer leads to a catastrophic loss of dorsal structures.
2005,
Pubmed
,
Xenbase Kulkarni,
WDR5 Stabilizes Actin Architecture to Promote Multiciliated Cell Formation.
2018,
Pubmed
,
Xenbase Li,
Global genetic analysis in mice unveils central role for cilia in congenital heart disease.
2015,
Pubmed Lin,
Pitx2 regulates lung asymmetry, cardiac positioning and pituitary and tooth morphogenesis.
1999,
Pubmed
,
Xenbase Mikkelsen,
Genome-wide maps of chromatin state in pluripotent and lineage-committed cells.
2007,
Pubmed Niehrs,
Dickkopf1 and the Spemann-Mangold head organizer.
2001,
Pubmed
,
Xenbase Odho,
Characterization of a novel WDR5-binding site that recruits RbBP5 through a conserved motif to enhance methylation of histone H3 lysine 4 by mixed lineage leukemia protein-1.
2010,
Pubmed Patel,
A conserved arginine-containing motif crucial for the assembly and enzymatic activity of the mixed lineage leukemia protein-1 core complex.
2008,
Pubmed Patel,
Structure of WDR5 bound to mixed lineage leukemia protein-1 peptide.
2008,
Pubmed Patel,
On the mechanism of multiple lysine methylation by the human mixed lineage leukemia protein-1 (MLL1) core complex.
2009,
Pubmed Ruthenburg,
Histone H3 recognition and presentation by the WDR5 module of the MLL1 complex.
2006,
Pubmed Schuetz,
Structural basis for molecular recognition and presentation of histone H3 by WDR5.
2006,
Pubmed Schweickert,
Cilia-driven leftward flow determines laterality in Xenopus.
2007,
Pubmed
,
Xenbase Song,
WDR5 interacts with mixed lineage leukemia (MLL) protein via the histone H3-binding pocket.
2008,
Pubmed Steward,
Molecular regulation of H3K4 trimethylation by ASH2L, a shared subunit of MLL complexes.
2006,
Pubmed Stubbs,
The forkhead protein Foxj1 specifies node-like cilia in Xenopus and zebrafish embryos.
2008,
Pubmed
,
Xenbase Sutherland,
Disorders of left-right asymmetry: heterotaxy and situs inversus.
2009,
Pubmed Takahashi,
Structural analysis of the core COMPASS family of histone H3K4 methylases from yeast to human.
2011,
Pubmed Trievel,
WDR5, a complexed protein.
2009,
Pubmed van der Linde,
Birth prevalence of congenital heart disease worldwide: a systematic review and meta-analysis.
2011,
Pubmed Vick,
Flow on the right side of the gastrocoel roof plate is dispensable for symmetry breakage in the frog Xenopus laevis.
2009,
Pubmed
,
Xenbase Vonica,
The left-right axis is regulated by the interplay of Coco, Xnr1 and derrière in Xenopus embryos.
2007,
Pubmed
,
Xenbase Walentek,
Wnt11b is involved in cilia-mediated symmetry breakage during Xenopus left-right development.
2013,
Pubmed
,
Xenbase Wysocka,
WDR5 associates with histone H3 methylated at K4 and is essential for H3 K4 methylation and vertebrate development.
2005,
Pubmed
,
Xenbase Yu,
Foxj1 transcription factors are master regulators of the motile ciliogenic program.
2008,
Pubmed Zaidi,
De novo mutations in histone-modifying genes in congenital heart disease.
2013,
Pubmed Zhu,
Wdr5 is essential for osteoblast differentiation.
2008,
Pubmed Zhu,
High throughput in vivo functional validation of candidate congenital heart disease genes in Drosophila.
2017,
Pubmed