XB-ART-55415
Mol Biol Cell
2019 Jan 01;301:82-95. doi: 10.1091/mbc.E18-02-0133.
Show Gene links
Show Anatomy links
Comprehensive analysis of formin localization in Xenopus epithelial cells.
Higashi T, Stephenson RE, Miller AL.
???displayArticle.abstract???
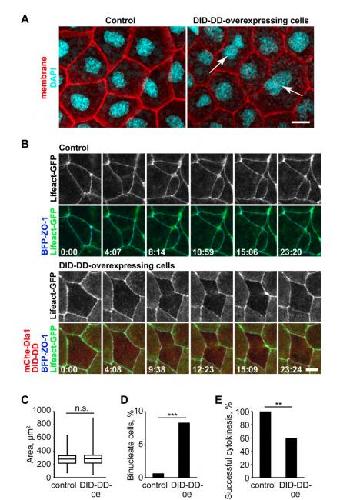
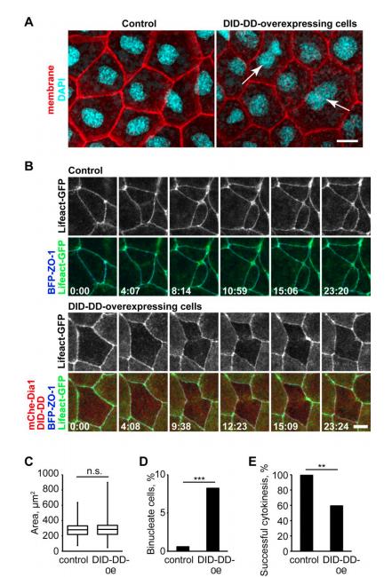
Reorganization of the actin cytoskeleton is crucial for cellular processes, including cytokinesis and cell-cell junction remodeling. Formins are conserved processive actin-polymerizing machines that regulate actin dynamics by nucleating, elongating, and bundling linear actin filaments. Because the formin family is large, with at least 15 members in vertebrates, there have not been any comprehensive studies examining formin localization and function within a common cell type. Here, we characterized the localization of all 15 formins in epithelial cells of Xenopus laevis gastrula-stage embryos. Dia1 and Dia2 localized to tight junctions, while Fhod1 and Fhod3 localized to adherens junctions. Only Dia3 strongly localized at the cytokinetic contractile ring. The Diaphanous inhibitory domain-dimerization domain (DID-DD) region of Dia1 was sufficient for Dia1 localization, and overexpression of a Dia1 DID-DD fragment competitively removed Dia1 and Dia2 from cell-cell junctions. In Dia1 DID-DD-overexpressing cells, Dia1 and Dia2 were mislocalized to the contractile ring, and cells exhibited increased cytokinesis failure. This work provides a comprehensive analysis of the localization of all 15 vertebrate formins in epithelial cells and suggests that misregulated formin localization results in epithelial cytokinesis failure.
???displayArticle.pubmedLink??? 30379611
???displayArticle.pmcLink??? PMC6337911
???displayArticle.link??? Mol Biol Cell
???displayArticle.grants??? [+]
R01 GM112794 NIGMS NIH HHS
Species referenced: Xenopus laevis
Genes referenced: daam1 daam2 diaph1 diaph2 diaph3 fhdc1 fhod1 fhod3 fmn1 fmn2 fmnl1 fmnl2 fmnl3 grid2ip inf2 plekha7 rho
GO keywords: cell-cell junction assembly [+]
???attribute.lit??? ???displayArticles.show???
References [+] :
Acharya,
Mammalian Diaphanous 1 Mediates a Pathway for E-cadherin to Stabilize Epithelial Barriers through Junctional Contractility.
2017, Pubmed
Acharya, Mammalian Diaphanous 1 Mediates a Pathway for E-cadherin to Stabilize Epithelial Barriers through Junctional Contractility. 2017, Pubmed
Aijaz, Binding of GEF-H1 to the tight junction-associated adaptor cingulin results in inhibition of Rho signaling and G1/S phase transition. 2005, Pubmed
Alberts, Diaphanous-related Formin homology proteins. 2002, Pubmed
Alberts, Identification of a carboxyl-terminal diaphanous-related formin homology protein autoregulatory domain. 2001, Pubmed
Alberts, Analysis of RhoA-binding proteins reveals an interaction domain conserved in heterotrimeric G protein beta subunits and the yeast response regulator protein Skn7. 1998, Pubmed
ALFERT, The development of polysomaty in rat liver. 1958, Pubmed
Al Haj, Distribution of formins in cardiac muscle: FHOD1 is a component of intercalated discs and costameres. 2015, Pubmed
Anderson, Characterization of ZO-1, a protein component of the tight junction from mouse liver and Madin-Darby canine kidney cells. 1988, Pubmed
Arnold, Rho GTPases and actomyosin: Partners in regulating epithelial cell-cell junction structure and function. 2017, Pubmed
Bartolini, Formins and microtubules. 2010, Pubmed
Bohnert, Formin-based control of the actin cytoskeleton during cytokinesis. 2013, Pubmed
Braga, The small GTPases Rho and Rac are required for the establishment of cadherin-dependent cell-cell contacts. 1997, Pubmed
Breitsprecher, Formins at a glance. 2013, Pubmed
Carramusa, Mammalian diaphanous-related formin Dia1 controls the organization of E-cadherin-mediated cell-cell junctions. 2007, Pubmed
Castrillon, Diaphanous is required for cytokinesis in Drosophila and shares domains of similarity with the products of the limb deformity gene. 1994, Pubmed
Chalkia, Origins and evolution of the formin multigene family that is involved in the formation of actin filaments. 2008, Pubmed
Chang, cdc12p, a protein required for cytokinesis in fission yeast, is a component of the cell division ring and interacts with profilin. 1997, Pubmed
Cheng, Aurora B regulates formin mDia3 in achieving metaphase chromosome alignment. 2011, Pubmed
Fujiwara, Cytokinesis failure generating tetraploids promotes tumorigenesis in p53-null cells. 2005, Pubmed
Grikscheit, Junctional actin assembly is mediated by Formin-like 2 downstream of Rac1. 2015, Pubmed
Grikscheit, Formins at the Junction. 2016, Pubmed
Guillemot, Paracingulin regulates the activity of Rac1 and RhoA GTPases by recruiting Tiam1 and GEF-H1 to epithelial junctions. 2008, Pubmed
Hara, Cell Boundary Elongation by Non-autonomous Contractility in Cell Oscillation. 2016, Pubmed
Hartsock, Adherens and tight junctions: structure, function and connections to the actin cytoskeleton. 2008, Pubmed
Henty-Ridilla, Accelerated actin filament polymerization from microtubule plus ends. 2016, Pubmed
Higashi, Flightless-I (Fli-I) regulates the actin assembly activity of diaphanous-related formins (DRFs) Daam1 and mDia1 in cooperation with active Rho GTPase. 2010, Pubmed
Higashi, Maintenance of the Epithelial Barrier and Remodeling of Cell-Cell Junctions during Cytokinesis. 2016, Pubmed , Xenbase
Higgs, Phylogenetic analysis of the formin homology 2 domain. 2005, Pubmed
Hoffman, Giant and binucleate trophoblast cells of mammals. 1993, Pubmed
Homem, Exploring the roles of diaphanous and enabled activity in shaping the balance between filopodia and lamellipodia. 2009, Pubmed
Homem, Diaphanous regulates myosin and adherens junctions to control cell contractility and protrusive behavior during morphogenesis. 2008, Pubmed
Imamura, Bni1p and Bnr1p: downstream targets of the Rho family small G-proteins which interact with profilin and regulate actin cytoskeleton in Saccharomyces cerevisiae. 1997, Pubmed
Ishizaki, The small GTP-binding protein Rho binds to and activates a 160 kDa Ser/Thr protein kinase homologous to myotonic dystrophy kinase. 1996, Pubmed
Kishi, Regulation of cytoplasmic division of Xenopus embryo by rho p21 and its inhibitory GDP/GTP exchange protein (rho GDI). 1993, Pubmed , Xenbase
Kohno, Bni1p implicated in cytoskeletal control is a putative target of Rho1p small GTP binding protein in Saccharomyces cerevisiae. 1996, Pubmed
Kovar, The fission yeast cytokinesis formin Cdc12p is a barbed end actin filament capping protein gated by profilin. 2003, Pubmed
Krug, Tight junction, selective permeability, and related diseases. 2014, Pubmed
Kühn, Formins as effector proteins of Rho GTPases. 2014, Pubmed
Lammers, The regulation of mDia1 by autoinhibition and its release by Rho*GTP. 2005, Pubmed
Larkin, Clustal W and Clustal X version 2.0. 2007, Pubmed
Lecuit, E-cadherin junctions as active mechanical integrators in tissue dynamics. 2015, Pubmed
Levayer, Spatial regulation of Dia and Myosin-II by RhoGEF2 controls initiation of E-cadherin endocytosis during epithelial morphogenesis. 2011, Pubmed
Li, The mouse Formin mDia1 is a potent actin nucleation factor regulated by autoinhibition. 2003, Pubmed
Li, Dissecting requirements for auto-inhibition of actin nucleation by the formin, mDia1. 2005, Pubmed
Mabuchi, A rho-like protein is involved in the organisation of the contractile ring in dividing sand dollar eggs. 1993, Pubmed
Margall-Ducos, Liver tetraploidization is controlled by a new process of incomplete cytokinesis. 2007, Pubmed
Matsui, Rho-associated kinase, a novel serine/threonine kinase, as a putative target for small GTP binding protein Rho. 1996, Pubmed
Meng, Anchorage of microtubule minus ends to adherens junctions regulates epithelial cell-cell contacts. 2008, Pubmed
Miller, The contractile ring. 2011, Pubmed , Xenbase
Nekrasova, Desmosome assembly and dynamics. 2013, Pubmed
Nezami, Structure of the autoinhibitory switch in formin mDia1. 2006, Pubmed
Nusrat, Rho protein regulates tight junctions and perijunctional actin organization in polarized epithelia. 1995, Pubmed
Otomo, Structural basis of Rho GTPase-mediated activation of the formin mDia1. 2005, Pubmed
Otomo, Structural basis of actin filament nucleation and processive capping by a formin homology 2 domain. 2005, Pubmed
Perrière, WWW-query: an on-line retrieval system for biological sequence banks. 1996, Pubmed
Pruyne, Role of formins in actin assembly: nucleation and barbed-end association. 2002, Pubmed
Pulimeno, PLEKHA7 is an adherens junction protein with a tissue distribution and subcellular localization distinct from ZO-1 and E-cadherin. 2010, Pubmed
Rao, Formin-mediated actin polymerization at cell-cell junctions stabilizes E-cadherin and maintains monolayer integrity during wound repair. 2016, Pubmed
Ratheesh, Centralspindlin and α-catenin regulate Rho signalling at the epithelial zonula adherens. 2012, Pubmed
Reyes, Anillin regulates cell-cell junction integrity by organizing junctional accumulation of Rho-GTP and actomyosin. 2014, Pubmed , Xenbase
Rivero, A comparative sequence analysis reveals a common GBD/FH3-FH1-FH2-DAD architecture in formins from Dictyostelium, fungi and metazoa. 2005, Pubmed
Rose, Structural and mechanistic insights into the interaction between Rho and mammalian Dia. 2005, Pubmed
Ryu, Regulation of cell-cell adhesion by Abi/Diaphanous complexes. 2009, Pubmed
Sahai, ROCK and Dia have opposing effects on adherens junctions downstream of Rho. 2002, Pubmed
Saitou, The neighbor-joining method: a new method for reconstructing phylogenetic trees. 1987, Pubmed
Schneider, NIH Image to ImageJ: 25 years of image analysis. 2012, Pubmed
Sedzinski, Emergence of an Apical Epithelial Cell Surface In Vivo. 2016, Pubmed , Xenbase
Severson, A Formin Homology protein and a profilin are required for cytokinesis and Arp2/3-independent assembly of cortical microfilaments in C. elegans. 2002, Pubmed
Spadaro, Tension-Dependent Stretching Activates ZO-1 to Control the Junctional Localization of Its Interactors. 2017, Pubmed
Staus, Enhancement of mDia2 activity by Rho-kinase-dependent phosphorylation of the diaphanous autoregulatory domain. 2011, Pubmed
Takeichi, Dynamic contacts: rearranging adherens junctions to drive epithelial remodelling. 2014, Pubmed
Takeya, The mammalian formin FHOD1 is activated through phosphorylation by ROCK and mediates thrombin-induced stress fibre formation in endothelial cells. 2008, Pubmed
Terry, Spatially restricted activation of RhoA signalling at epithelial junctions by p114RhoGEF drives junction formation and morphogenesis. 2011, Pubmed
Tolliday, Rho1 directs formin-mediated actin ring assembly during budding yeast cytokinesis. 2002, Pubmed
Van Itallie, Architecture of tight junctions and principles of molecular composition. 2014, Pubmed
Watanabe, mDia2 induces the actin scaffold for the contractile ring and stabilizes its position during cytokinesis in NIH 3T3 cells. 2008, Pubmed
Watanabe, Loss of a Rho-regulated actin nucleator, mDia2, impairs cytokinesis during mouse fetal erythropoiesis. 2013, Pubmed
Watanabe, Rho and anillin-dependent control of mDia2 localization and function in cytokinesis. 2010, Pubmed
Watanabe, Cooperation between mDia1 and ROCK in Rho-induced actin reorganization. 1999, Pubmed
Watanabe, p140mDia, a mammalian homolog of Drosophila diaphanous, is a target protein for Rho small GTPase and is a ligand for profilin. 1997, Pubmed
Wu, Assembly of the cytokinetic contractile ring from a broad band of nodes in fission yeast. 2006, Pubmed
Xu, Crystal structures of a Formin Homology-2 domain reveal a tethered dimer architecture. 2004, Pubmed
Yasuda, Cdc42 and mDia3 regulate microtubule attachment to kinetochores. 2004, Pubmed
Zhou, Formin-1 protein associates with microtubules through a peptide domain encoded by exon-2. 2006, Pubmed
Zihni, Tight junctions: from simple barriers to multifunctional molecular gates. 2016, Pubmed
