Click here to close Hello! We notice that you are using Internet Explorer, which is not supported by Xenbase and may cause the site to display incorrectly. We suggest using a current version of Chrome, FireFox, or Safari.
XB-ART-55407
Sci Rep 2018 Oct 18;81:15348. doi: 10.1038/s41598-018-33468-x.
Show Gene links Show Anatomy links

Functional Analysis of Human Pathological Semen Samples in an Oocyte Cytoplasmic Ex Vivo System.

Amargant F, García D, Barragán M, Vassena R, Vernos I.


???displayArticle.abstract???
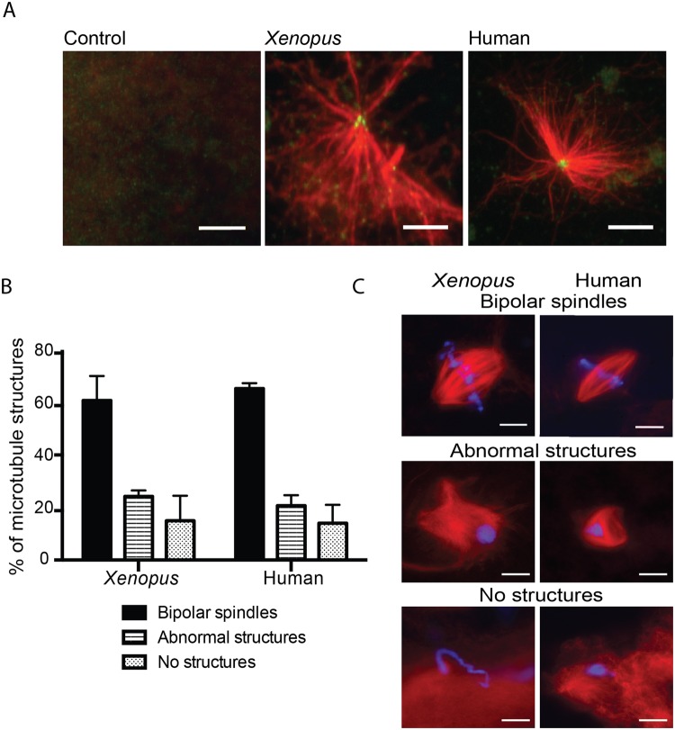
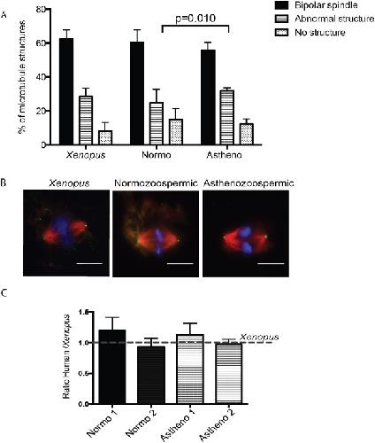
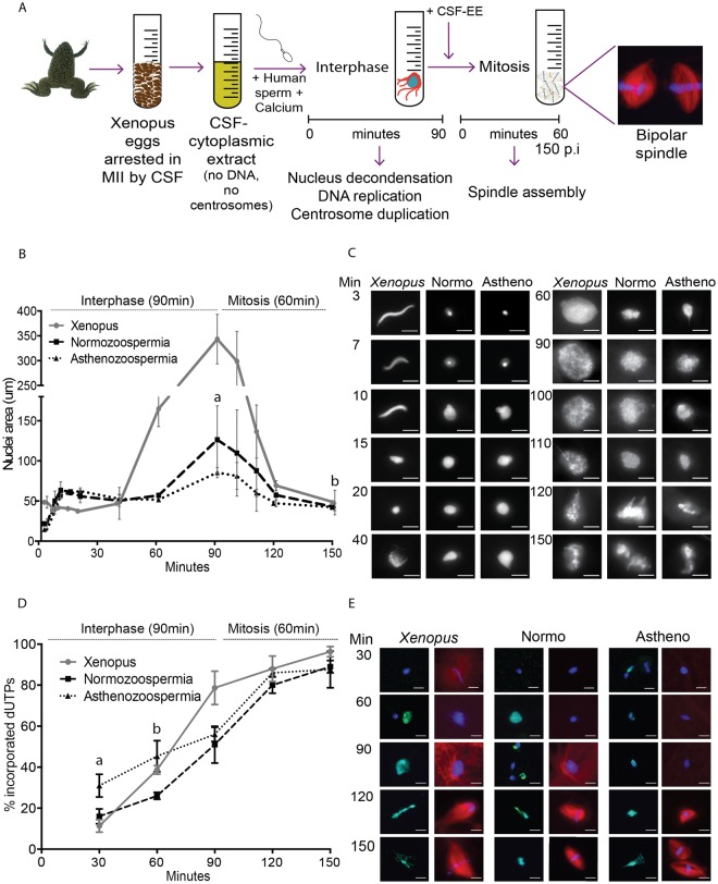
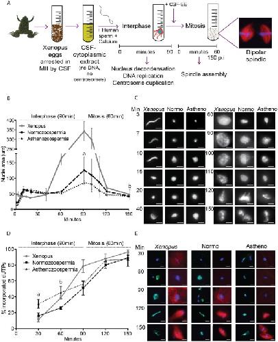
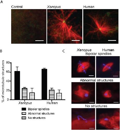
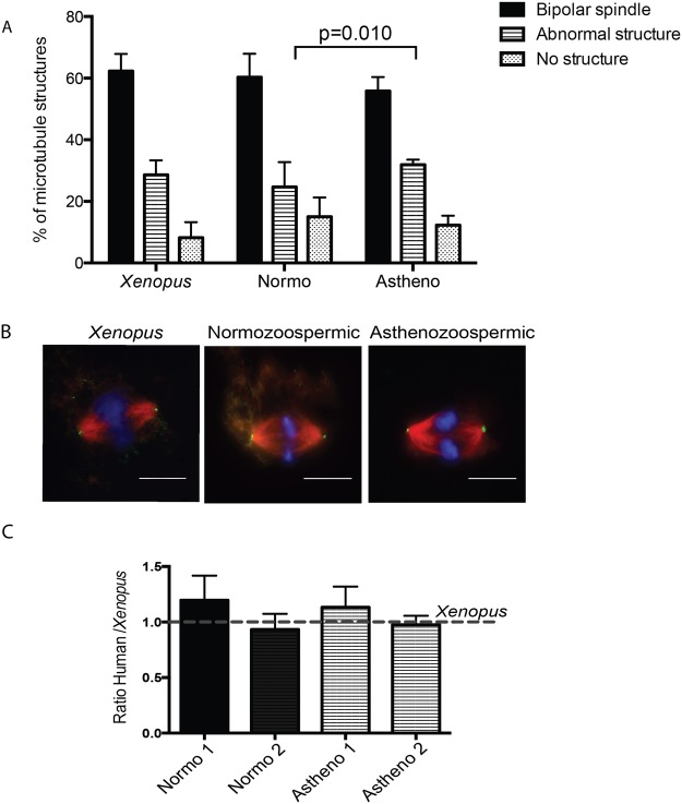
Human fertilization and embryo development involve a wide range of critical processes that determine the successful development of a new organism. Although Assisted Reproduction Technologies (ART) may help solve infertility problems associated to severe male factor, the live birth rate is still low. A high proportion of ART failures occurs before implantation. Understanding the causes for these failures has been difficult due to technical and ethical limitations. Diagnostic procedures on human spermatozoa in particular have been limited to morphology and swimming behaviours while other functional requirements during early development have not been addressed due to the lack of suitable assays. Here, we have established a quantitative system based on the use of Xenopus egg extracts and human spermatozoa. This system provides novel possibilities for the functional characterization of human spermatozoa. Using clinical data we show that indeed this approach offers a set of complementary data for the functional evaluation of spermatozoa from patients.

???displayArticle.pubmedLink??? 30337543
???displayArticle.pmcLink??? PMC6194145
???displayArticle.link??? Sci Rep
???displayArticle.grants??? [+]



???attribute.lit??? ???displayArticles.show???
References [+] :
Avidor-Reiss, Atypical centrioles during sexual reproduction. 2015, Pubmed