Click here to close
Hello! We notice that you are using Internet Explorer, which is not supported by Xenbase and may cause the site to display incorrectly.
We suggest using a current version of Chrome,
FireFox, or Safari.
???displayArticle.abstract???
The principal Afrotropical human malaria vector mosquito, Anopheles gambiae, remains a significant threat to global health. A critical component in the transmission of malaria is the ability of An. gambiae females to detect and respond to human-derived chemical kairomones in their search for blood meal hosts. The basis for host odor responses resides in olfactory receptor neurons (ORNs) that express chemoreceptors encoded by large gene families, including the odorant receptors (ORs) and the variant ionotropic receptors (IRs). While ORs have been the focus of extensive investigation, functional IR complexes and the chemical compounds that activate them have not been identified in An. gambiae. Here we report the transcriptional profiles and functional characterization of three An. gambiae IR (AgIr) complexes that specifically respond to amines or carboxylic acids - two classes of semiochemicals that have been implicated in mediating host-seeking by adult females but are not known to activate An. gambiae ORs (AgOrs). Our results suggest that AgIrs play critical roles in the detection and behavioral responses to important classes of host odors that are underrepresented in the AgOr chemical space.
Figure 1. AgIr transcript abundances in adult appendages and larval heads.Heat map depicting abundances of An. gambiae variant ionotropic receptors (AgIrs) in adult chemosensory tissues (data adapted from28). Scale color intensity indicates Reads Per Kilobase per Million reads (RPKM).
Figure 2. Expression of AgIr76b and AgOrco in An. gambiae antennae.(A–D) Double in situ hybridization using antisense RNA probes showing transcript localizations for the co-receptors AgIr76b (green) and AgOrco (red) are localized within distinct cells within adult female antennae. Yellow arrowheads indicate areas of overlap between green and red signals, due to spatial proximity of distinct cells. (E–H) In situ hybridization using an AgIr76b antisense RNA probe (green) plus immunohistochemical localization of AgOrco using an anti-Orco antibody (red). Scale bars ~50 μm.
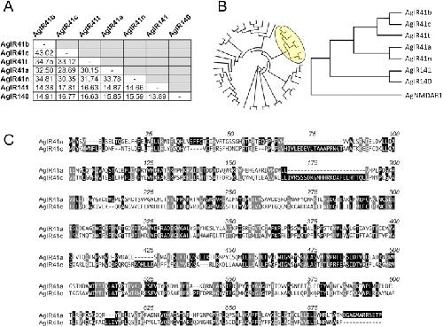
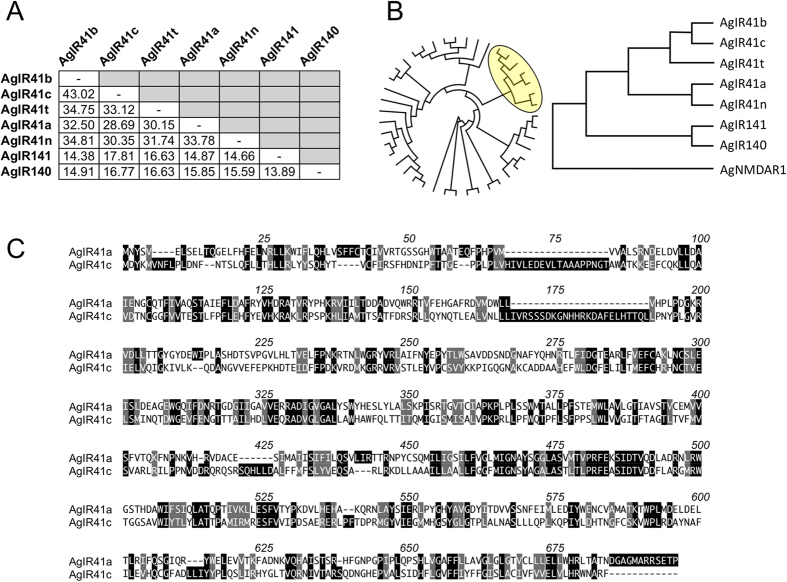
Figure 3. Phylogenetic relationships among AgIR41-related receptors.(A) Pairwise amino acid percent identity matrix. (B) Cladograms based on sequence alignments of all AgIRs (circular cladogram) with AgIR41 clade (yellow circle) shown using the N-Methyl-D-Aspartate Receptor 1 (AgNMDAR1) as an outgroup. (C) Alignment of AgIR41a and AgIR41c amino acid sequences using the single letter code. Identical residues are indicated with black boxes over white text. Similar residues are shaded with gray boxes. Numbering indicates aligned positions, including gaps.
Figure 4. Functional analysis of AgIR41a and AgIR41c complexes in Xenopus laevis oocytes.(A) cRNAs encoding AgIr41a or AgIr41c (co-injected with AgIr25a and AgIr76b) elicit distinct profiles of chemically-evoked inward currents. Bars indicate mean normalized responses (+/− SEM) for each compound [10−4 M] compared with the maximum response to pyrrolidine. Lower case letters indicate significant differences among mean responses (41a complex, P < 0.03 for all comparisons; 41c complex, P < 0.01 for a’-b’ and a’-c’ comparisons, P < 0.07 for b’-c’ comparisons). n = 4 oocytes per trial. (B,C) Concentration-response profiles of AgIR41a (B) or AgIR41c (C) complexes in response to pyrrolidine (closed circles) plotted on log scales. EC50 values (open red circles) are shown. Each data point represents the mean+/− SD (bars). Mean EC50 values are significantly different (t-test; P < 0.001). Representative TEVC traces showing inward current responses to increasing concentrations of pyrrolidine for each AgIR complex (top). n = 4 oocytes each.
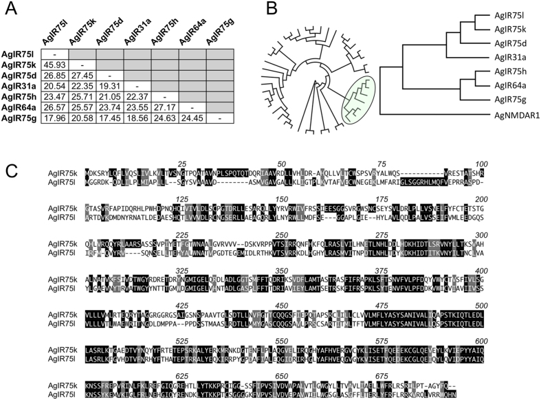
Figure 5. Phylogenetic relationships among AgIR75-related receptors.(A) Pairwise amino acid percent identity matrix. (B) Cladograms based on sequence alignments of all AgIRs (circular cladogram) with AgIR75 clade (green) shown using the N-Methyl-D-Aspartate Receptor 1 (AgNMDAR1) as an outgroup. (C) Alignment of AgIR75k and AgIR75l amino acid sequences using the single letter code. Identical residues are indicated with black boxes over white text. Similar residues are shaded with gray boxes. Numbering indicates aligned positions, including gaps.
Figure 6. Functional analysis of the AgIR75k complex in Xenopus laevis oocytes.(A) cRNA encoding AgIr75k (co-injected with AgIr8a) elicits chemically-evoked inward currents in response to short chain carboxylic acids. Bars indicate mean normalized responses (+/− SEM) for each compound [10−4 M] compared with the maximum response to nonanoic acid. Lower case letters indicate significant differences among mean responses (P < 0.01 for all comparisons). n = 13 oocytes per trial. (B) Concentration-response profiles of the AgIR75k complex in response to nonanoic (closed circles) plotted on a log scale. EC50 value (open red circle) is shown. Each data point represents the mean+/− SD (bars). Representative TEVC trace showing inward current responses to increasing concentrations of nonanoic acid for the AgIR75k complex (top). n = 8 oocytes each.
Abuin,
Functional architecture of olfactory ionotropic glutamate receptors.
2011, Pubmed
Abuin,
Functional architecture of olfactory ionotropic glutamate receptors.
2011,
Pubmed Ai,
Acid sensing by the Drosophila olfactory system.
2010,
Pubmed Allan,
Laboratory evaluation of lactic acid on attraction of Culex spp. (Diptera: Culicidae).
2010,
Pubmed Benton,
Atypical membrane topology and heteromeric function of Drosophila odorant receptors in vivo.
2006,
Pubmed Benton,
Variant ionotropic glutamate receptors as chemosensory receptors in Drosophila.
2009,
Pubmed Bernier,
Analysis of human skin emanations by gas chromatography/mass spectrometry. 1. Thermal desorption of attractants for the yellow fever mosquito (Aedes aegypti) from handled glass beads.
1999,
Pubmed Bernier,
Laboratory comparison of Aedes aegypti attraction to human odors and to synthetic human odor compounds and blends.
2007,
Pubmed Bernier,
Synergistic attraction of Aedes aegypti (L.) to binary blends of L-lactic acid and acetone, dichloromethane, or dimethyl disulfide.
2003,
Pubmed Bernier,
Analysis of human skin emanations by gas chromatography/mass spectrometry. 2. Identification of volatile compounds that are candidate attractants for the yellow fever mosquito (Aedes aegypti).
2000,
Pubmed Carey,
Odorant reception in the malaria mosquito Anopheles gambiae.
2010,
Pubmed Chen,
Drosophila Ionotropic Receptor 25a mediates circadian clock resetting by temperature.
2015,
Pubmed Coetzee,
Anopheles coluzzii and Anopheles amharicus, new members of the Anopheles gambiae complex.
2013,
Pubmed Cork,
Identification of electrophysiologically-active compounds for the malaria mosquito, Anopheles gambiae, in human sweat extracts.
1996,
Pubmed Croset,
Ancient protostome origin of chemosensory ionotropic glutamate receptors and the evolution of insect taste and olfaction.
2010,
Pubmed Dekker,
L-lactic acid: a human-signifying host cue for the anthropophilic mosquito Anopheles gambiae.
2002,
Pubmed Edgar,
MUSCLE: multiple sequence alignment with high accuracy and high throughput.
2004,
Pubmed Freeman,
Detection of sweet tastants by a conserved group of insect gustatory receptors.
2014,
Pubmed Geier,
Ammonia as an attractive component of host odour for the yellow fever mosquito, Aedes aegypti.
1999,
Pubmed Hussain,
Ionotropic Chemosensory Receptors Mediate the Taste and Smell of Polyamines.
2016,
Pubmed Jawara,
Optimizing odor-baited trap methods for collecting mosquitoes during the malaria season in The Gambia.
2009,
Pubmed Jawara,
Field testing of different chemical combinations as odour baits for trapping wild mosquitoes in The Gambia.
2011,
Pubmed Jones,
Functional agonism of insect odorant receptor ion channels.
2011,
Pubmed Kline,
Field studies on the potential of butanone, carbon dioxide, honey extract, 1-octen-3-ol, L-lactic acid and phenols as attractants for mosquitoes.
1990,
Pubmed Kwon,
Olfactory responses in a gustatory organ of the malaria vector mosquito Anopheles gambiae.
2006,
Pubmed Liu,
Distinct olfactory signaling mechanisms in the malaria vector mosquito Anopheles gambiae.
2010,
Pubmed Lu,
Odor coding in the maxillary palp of the malaria vector mosquito Anopheles gambiae.
2007,
Pubmed malERA Consultative Group on Vector Control,
A research agenda for malaria eradication: vector control.
2011,
Pubmed Meijerink,
Sensitivities of antennal olfactory neurons of the malaria mosquito, Anopheles gambiae, to carboxylic acids.
1999,
Pubmed Meijerink,
Olfactory receptors on the antennae of the malaria mosquito Anopheles gambiae are sensitive to ammonia and other sweat-borne components.
2001,
Pubmed Missbach,
Evolution of insect olfactory receptors.
2014,
Pubmed Mortazavi,
Mapping and quantifying mammalian transcriptomes by RNA-Seq.
2008,
Pubmed Murphy,
Attraction of Anopheles (Diptera: culicidae) to volatile chemicals in Western Kenya.
2001,
Pubmed Ni,
The Ionotropic Receptors IR21a and IR25a mediate cool sensing in Drosophila.
2016,
Pubmed Okumu,
Development and field evaluation of a synthetic mosquito lure that is more attractive than humans.
2010,
Pubmed Pask,
The molecular receptive range of a lactone receptor in Anopheles gambiae.
2013,
Pubmed Pinaud,
Detection of two mRNA species at single-cell resolution by double-fluorescence in situ hybridization.
2008,
Pubmed Pitts,
Transcriptome profiling of chemosensory appendages in the malaria vector Anopheles gambiae reveals tissue- and sex-specific signatures of odor coding.
2011,
Pubmed Pitts,
A highly conserved candidate chemoreceptor expressed in both olfactory and gustatory tissues in the malaria vector Anopheles gambiae.
2004,
Pubmed Pitts,
Antennal sensilla of two female anopheline sibling species with differing host ranges.
2006,
Pubmed Qiu,
Olfactory Coding in Antennal Neurons of the Malaria Mosquito, Anopheles gambiae.
2006,
Pubmed Qiu,
Behavioural responses of Anopheles gambiae sensu stricto to components of human breath, sweat and urine depend on mixture composition and concentration.
2011,
Pubmed Qiu,
Attractiveness of MM-X traps baited with human or synthetic odor to mosquitoes (Diptera: Culicidae) in The Gambia.
2007,
Pubmed Saitou,
The neighbor-joining method: a new method for reconstructing phylogenetic trees.
1987,
Pubmed Siju,
Neural mechanisms of context-dependent processing of CO2 avoidance behavior in fruit flies.
2014,
Pubmed Siju,
Immunocytochemical localization of serotonin in the central and peripheral chemosensory system of mosquitoes.
2008,
Pubmed Siju,
Neuropeptides in the antennal lobe of the yellow fever mosquito, Aedes aegypti.
2014,
Pubmed Silbering,
Complementary function and integrated wiring of the evolutionarily distinct Drosophila olfactory subsystems.
2011,
Pubmed Silbering,
Ionotropic and metabotropic mechanisms in chemoreception: 'chance or design'?
2010,
Pubmed Silbering,
Ir40a neurons are not DEET detectors.
2016,
Pubmed Smallegange,
Sweaty skin: an invitation to bite?
2011,
Pubmed Smallegange,
Synergism between ammonia, lactic acid and carboxylic acids as kairomones in the host-seeking behaviour of the malaria mosquito Anopheles gambiae sensu stricto (Diptera: Culicidae).
2005,
Pubmed Smallegange,
The effect of aliphatic carboxylic acids on olfaction-based host-seeking of the malaria mosquito Anopheles gambiae sensu stricto.
2009,
Pubmed Smallegange,
Effectiveness of synthetic versus natural human volatiles as attractants for Anopheles gambiae (Diptera: Culicidae) sensu stricto.
2010,
Pubmed Steib,
The effect of lactic acid on odour-related host preference of yellow fever mosquitoes.
2001,
Pubmed Suh,
Suboptimal Larval Habitats Modulate Oviposition of the Malaria Vector Mosquito Anopheles coluzzii.
2016,
Pubmed Suh,
Peripheral olfactory signaling in insects.
2014,
Pubmed Takken,
Host preferences of blood-feeding mosquitoes.
2013,
Pubmed Turner,
Ultra-prolonged activation of CO2-sensing neurons disorients mosquitoes.
2011,
Pubmed Wang,
Molecular basis of odor coding in the malaria vector mosquito Anopheles gambiae.
2010,
Pubmed
,
Xenbase Williams,
Laboratory and field assessment of some kairomone blends for host-seeking Aedes aegypti.
2006,
Pubmed