XB-ART-55393
Commun Biol
2018 Oct 10;1:165. doi: 10.1038/s42003-018-0172-x.
Show Gene links
Show Anatomy links
Assembly of protein complexes restricts diffusion of Wnt3a proteins.
Takada R, Mii Y, Krayukhina E, Maruyama Y, Mio K, Sasaki Y, Shinkawa T, Pack CG, Sako Y, Sato C, Uchiyama S, Takada S.
???displayArticle.abstract???
Members of the Wnt protein family play roles in many aspects of embryogenesis and homeostasis. Despite their biological significance, characteristics of Wnt proteins still remain unclear, mainly due to their insolubility after the removal of serum. Here we examine Wnt proteins in serum-containing media by using analytical ultracentrifugation with a fluorescence detection system. This analysis reveals that Wnt3a assembles into high-molecular-weight complexes that become dissociable by interaction with the extracellular domain of the Frizzled8 receptor or secreted Wnt-binding protein sFRP2. Cross-linking and single-particle analyses of Wnt3a fractionated by gel filtration chromatography show the homo-trimer to be the smallest form of the assembled Wnt3a complexes. Fluorescence correlation spectroscopy and immunohistochemistry reveal that the assembly of Wnt3a complexes restricted their diffusion and signaling range in Xenopus laevis embryos. Thus, we propose that the Wnt diffusion range can be controlled by a balance between the assembly of Wnt complexes and their dissociation.
???displayArticle.pubmedLink??? 30320232
???displayArticle.pmcLink??? PMC6179999
???displayArticle.link??? Commun Biol
Species referenced: Xenopus laevis
Genes referenced: btg2 fzd8 gbx2.2 otx2 sfrp2 wnt3a
???attribute.lit??? ???displayArticles.show???
|
|
Fig. 1. Analytical ultracentrifugation analyses of GFP-tagged Wnt3a proteins secreted from cultured cells. a Schematic representation of the analysis using AUC. bâf AUC-FDS analysis of secreted GFP (nâ=â3; (b)), GFP-tagged Drosophila WntD (GFP-WntD; nâ=â7; (c)), and GFP-tagged mouse Wnt3a (GFP-Wnt3a; nâ=â20; (d, e)), secreted from stably transformed mouse L cells. As a negative control, AUC-FDS analysis of conditioned medium (C.M.) from neomycin-resistant L cells is also indicated (nâ=â4; (f)); e is an enlarged version of d. HMW indicates high-molecular-weight complex. The closed arrowhead in e indicates the HMW complex with the smallest molecular mass (~9.6âS corresponding to ~200âkDa). g AUC-FDS analysis of GFP-Wnt3a in culture media with mock-treated (black; nâ=â3) or afamin pre-depleted (orange; nâ=â3) serum. The relative area size of the Wnt3a/afamin complex peak, which was normalized by the whole area size obtained in each measurement, was significantly decreased by afamin pre-depletion (relative area of ~ 7.0 peaks was decreased from 35.1â±â6.6% to 14.1â±â1.5% by the pre-depletion (meanâ±âs.d., pâ<â0.05); whereas that of the HMW peaks was increased from 51.1â±â4.8% to 69.6â±â1.2% (meanâ±âs.d., pâ<â0.05, nâ=â3, paired t-test). h AUC-FDS analysis of GFP-Wnt3a secreted from HEK293 cells (nâ=â4). i Wnt signaling activity of GFP-Wnt3a in culture media with mock-treated (black) or afamin pre-depleted (orange) serum. Wnt activity monitored by use of the SuperTOPFlash assay was normalized by the fluorescence intensity of GFP. Peaks marked with asterisks in dâh appeared to be derived from fluorescent molecules bound to serum albumin, such as bilirubin (Supplementary Fig. 3f) |
|
|
Fig. 2. Analytical ultracentrifugation analyses of GFP-tagged Wnt proteins with Fzd8 CRD or sFRP2. a Schematic representation of the analysis. b, c AUC-FDS analysis of conditioned medium of L cells secreting GFP-WntD (nâ=â7; (b)) and GFP-Wnt3a (nâ=â8; (c)) co-cultured with HEK293 cells secreting the CRD domain of mouse Fzd8 (pink line) or with control HEK293 cells (black line). For comparison with (e) below, an enlargement of (c) is also shown as (d). e AUC-FDS analysis of conditioned medium of L cells secreting GFP-Wnt3a carrying the C77A mutation cultured with HEK293 cells secreting the CRD domain of mouse Fzd8 (pink line; nâ=â3) or control HEK293 (gray line; nâ=â3). A peak with molecular mass corresponding to the Wnt/Fzd8-CRD complex was detected, but its area was smaller comapred with the case of wild-type Wnt3a. f AUC-FDS analysis of conditioned medium of L cells secreting GFP-Wnt3a cultured with HEK293 cells secreting mouse sFRP2 (pink line; nâ=â8) or control HEK293 cells (black line; nâ=â8). HMW indicates high-molecular-weight complex. Peaks marked with asterisks in câf appeared to be derived from fluorescent molecules bound to serum albumin, such as bilirubin |
|
|
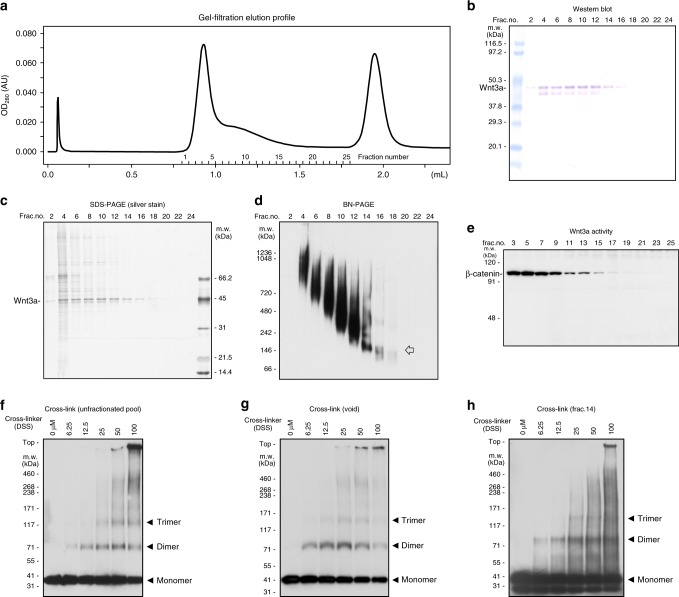
Fig. 3. Characterization of Wnt3a fractionated by gel filtration. a Elution profile of gel filtration column chromatography. Affinity-purified FLAG-Wnt3a proteins, prepared from serum-free medium conditioned with FLAG-Wnt3a-secreting L cells, were subjected to gel filtration column chromatography (Superdex200 PC3.2/30, GE Healthcare). b Analysis of fractionated proteins by western blotting with anti-FLAG antibody. Wnt3a proteins are recovered in widely spread fractions, including a fraction corresponded to the void volume (fraction #4). c Analysis of fractionated proteins by silver staining. Protein whose size corresponded to FLAG-Wnt3a is the major component in fractions from fraction #2 to #16. d Analysis of fractionated proteins by western blotting using Blue Native PAGE (Invitrogen), which can separate high-molecular-weight proteins while maintaining their native conformation. This analysis shows that the size of Wnt-3a protein complex is mostly distributed between ~150âkDa and 1000âkDa. Of note, a discrete band corresponding to 150âkDa is detected in fraction 14. An arrow indicates a discrete band whose molecular weight corresponded to the size of a Wnt trimer. e Wnt signaling activity assessed by application of each fraction to mouse L cells. Since the β-catenin protein level is quite low in the absence of Wnt signaling in L cells, we directly monitored Wnt signaling activity by measuring the β-catenin protein level in these L cells. All of the fractions in which FLAG-Wnt3a was detectable increased the β-catenin level, indicating that Wnt3a protein still possessed its signaling activity. fâh Cross-linking analysis with proteins in unfractionated pool (f), in void volume (g), and in fraction 14 (h). Full blot images of bâh are shown in Supplementary Fig. 9 |
|
|
Fig. 4. Electron microscopic images of fractionated Wnt3a. aâc EM images of unfractionated sample (a), sample eluted in void volume (b), and sample recovered in fraction 14 (c). The scale bar in aâc represents 500âà . dâf Image of Wnt3a reconstructed by single-particle analysis. Top view (d), oblique view (e), and side view (f) are shown. The volume enclosed by the isosurface is 100% (cyan) and 150% (dark blue) of the volume estimated from the molecular weight of the Wnt3a trimer |
|
|
Fig. 5. Fluorescence Cross-Correlation Spectroscopy (FCCS) analysis of Wnt3a in the extracellular milieu in Xenopus embryos. a FCCS analyses of the extracellular milieu within almost one-cell diameter from Wnt3a-expressing cells were carried out in Xenopus embryo at the mid-gastrula stage. Through a number of trials of FCCS and FCS (Fig. 6) analyses, we found that the behavior of Wnt proteins was quite different between the inside and outside of cells. Thus, we could ensure the extracellular measurements by examining the dynamics of Wnt proteins. b Molecular interaction between mCherry-Wnt3a and GFP-Wnt3a, secreted GFP or GFP-WntD is evaluated with RCA (relative cross-correlation amplitude), which corresponds to the ratio of interacting molecules to all molecules. c Effects of overexpression of Fzd8-CRD or sFRP2 on molecular interaction between mCherry-Wnt3a and GFP-Wnt3a. Statistical significance (p) was calculated by use of Tukeyâs multiple comparisons of means. NS means not significant |
|
|
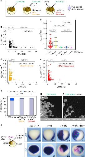
Fig. 6. Expansion of Wnt3a distribution range by expression of sFRP2 in Xenopus embryos. aâf Fluorescence Correlation Spectroscopy (FCS) analysis of GFP-Wnt3a. Schematic representation of the FCS analyses is presented (a). GFP-Wnt3a mRNA was injected into a blastomere (b, c), and GFP-Wnt3a and sFRP2 mRNAs were injected into the same blastomere (d) or into different blastomeres (e) in Xenopus eggs at the 4-cell stage, and then the extracellular milieu within almost one-cell diameter from Wnt3a-expressing cells was analyzed by FCS at the mid-gastrula stage. CPM and Dslow measured in each time period (10âseconds) are plotted (b, d, e). Distribution of Dslow values shown in (b) is indicated in increments of 3.5 CPM (c). The pattern of distribution of Dslow was clearly divided at 7.0 CPM. Statistical significance (p) was calculated by using the Wilcoxon rank sum test. Summarized representation of the high and low CPM populations is also shown (f). Multiple comparisons using Bonferroni correction were performed with Fisherâs exact test (two-sided; ***pâ<â0.001). g, h Distribution of GFP-Wnt3a in the absence (nâ=â4; (g)) or presence (nâ=â4; (h)) of sFRP2 expression. GFP-Wnt3a and sFRP2 mRNAs were injected into different blastomeres in Xenopus embryos at the 4-cell stage, and the distribution of GFP-Wnt3a was determined by GFP-Fluorescence at stage 10.5. The distribution range of GFP-Wnt3a was expanded in the presence of sFRP2. The scale bars in (g), (h) represent 100âμm. i Expansion of the signaling range of Wnt3a by sFRP2. Wnt3a was expressed by injecting a DNA expression construct (pCS2â+âWnt3a, 8.25âpg/embryo) to avoid affecting the early Wnt signaling involved in the dorsal determination, together with nβ-gal (pCS2â+ânβ-gal, 100âpg/embryo). sFRP2 mRNA (1âpg/embryo) was injected in the blastomere diagonal to the Wnt3a-injected one, as illustrated. Wnt3a source cells were stained in magenta. In situ hybridization of Wnt target genes, gbx2 or otx2, was examined in st. 12 Xenopus embryos. Double-headed arrows indicate expansion of Wnt3a effect on gbx2 activation or otx2 inhibition. Representative images are presented (numbers of embryos with similar staining patterns/total embryos examined are as indicated at the right bottom of panels) |
|
|
Fig. 7. Model: Heterogeneity of Wnt complex formation and diffusion range. Wnt trimer is the smallest unit of the HMW complexes. Both the trimer and trimer-assembled larger complexes appear to exist in the extracellular milieu, although it is uncertain as to when the timing of the trimer formation, as well as that of the assembly to the larger HMW complexes, occurs during the process of Wnt secretion. The large HMW complex is less mobile, probably interacting with the plasma membrane, resulting in restriction of the Wnt diffusion range. Some Wnt molecules in the HMW form can be dissociated by local interaction with Frizzled receptor (Fzd), resulting in short-range signal (local action). In contrast, the larger HMW complexes, probably as well as the trimer itself, can also be dissociated by interaction with soluble Wnt-binding protein, such as sFRP2. By this dissociation, Wnt becomes more mobile; and its diffusion range is thus expanded (diffusible action) |
References [+] :
Alexandre,
Patterning and growth control by membrane-tethered Wingless.
2014, Pubmed
Alexandre, Patterning and growth control by membrane-tethered Wingless. 2014, Pubmed
Beckett, Drosophila S2 cells secrete wingless on exosome-like vesicles but the wingless gradient forms independently of exosomes. 2013, Pubmed
Bovolenta, Beyond Wnt inhibition: new functions of secreted Frizzled-related proteins in development and disease. 2008, Pubmed
Brautigam, Calculations and Publication-Quality Illustrations for Analytical Ultracentrifugation Data. 2015, Pubmed
Cha, Wnt5a and Wnt11 interact in a maternal Dkk1-regulated fashion to activate both canonical and non-canonical signaling in Xenopus axis formation. 2008, Pubmed , Xenbase
Cha, Wnt11/5a complex formation caused by tyrosine sulfation increases canonical signaling activity. 2009, Pubmed , Xenbase
Ching, Lipid-independent secretion of a Drosophila Wnt protein. 2008, Pubmed
Chu, structural Studies of Wnts and identification of an LRP6 binding site. 2013, Pubmed , Xenbase
Esteve, Secreted frizzled-related proteins are required for Wnt/β-catenin signalling activation in the vertebrate optic cup. 2011, Pubmed
Farin, Visualization of a short-range Wnt gradient in the intestinal stem-cell niche. 2016, Pubmed
Fuerer, A study on the interactions between heparan sulfate proteoglycans and Wnt proteins. 2010, Pubmed
Gordon, WntD is a feedback inhibitor of Dorsal/NF-kappaB in Drosophila development and immunity. 2005, Pubmed
Gross, Active Wnt proteins are secreted on exosomes. 2012, Pubmed
Habib, A localized Wnt signal orients asymmetric stem cell division in vitro. 2013, Pubmed
Holzer, Live imaging of active fluorophore labelled Wnt proteins. 2012, Pubmed , Xenbase
Janda, Structural basis of Wnt recognition by Frizzled. 2012, Pubmed , Xenbase
Kim, Dynamic and coordinated single-molecular interactions at TM4SF5-enriched microdomains guide invasive behaviors in 2- and 3-dimensional environments. 2017, Pubmed
Koles, Mechanism of evenness interrupted (Evi)-exosome release at synaptic boutons. 2012, Pubmed
Korkut, Regulation of postsynaptic retrograde signaling by presynaptic exosome release. 2013, Pubmed
Laemmli, Cleavage of structural proteins during the assembly of the head of bacteriophage T4. 1970, Pubmed
Luga, Exosomes mediate stromal mobilization of autocrine Wnt-PCP signaling in breast cancer cell migration. 2012, Pubmed
Luz, Dynamic association with donor cell filopodia and lipid-modification are essential features of Wnt8a during patterning of the zebrafish neuroectoderm. 2014, Pubmed
McGough, Exosomes in developmental signalling. 2016, Pubmed
Mihara, Active and water-soluble form of lipidated Wnt protein is maintained by a serum glycoprotein afamin/α-albumin. 2016, Pubmed
Mii, Secreted Wnt "inhibitors" are not just inhibitors: regulation of extracellular Wnt by secreted Frizzled-related proteins. 2011, Pubmed
Mii, Roles of two types of heparan sulfate clusters in Wnt distribution and signaling in Xenopus. 2017, Pubmed , Xenbase
Mii, Secreted Frizzled-related proteins enhance the diffusion of Wnt ligands and expand their signalling range. 2009, Pubmed , Xenbase
Mio, Conformational variation of the translocon enhancing chaperone SecDF. 2014, Pubmed
Mulligan, Secreted Wingless-interacting molecule (Swim) promotes long-range signaling by maintaining Wingless solubility. 2012, Pubmed
Neumann, Mammalian Wnt3a is released on lipoprotein particles. 2009, Pubmed
Pack, Quantitative live-cell imaging reveals spatio-temporal dynamics and cytoplasmic assembly of the 26S proteasome. 2014, Pubmed
Pack, Microenvironment and effect of energy depletion in the nucleus analyzed by mobility of multiple oligomeric EGFPs. 2006, Pubmed
Panáková, Lipoprotein particles are required for Hedgehog and Wingless signalling. 2005, Pubmed
Schuck, Size-distribution analysis of proteins by analytical ultracentrifugation: strategies and application to model systems. 2002, Pubmed
Shibamoto, Cytoskeletal reorganization by soluble Wnt-3a protein signalling. 1998, Pubmed
Shibata, Role of crescent in convergent extension movements by modulating Wnt signaling in early Xenopus embryogenesis. 2005, Pubmed , Xenbase
Stanganello, Filopodia-based Wnt transport during vertebrate tissue patterning. 2015, Pubmed
Stanganello, Role of cytonemes in Wnt transport. 2016, Pubmed
Takada, Monounsaturated fatty acid modification of Wnt protein: its role in Wnt secretion. 2006, Pubmed , Xenbase
Takada, Differences in the secretion and transport of Wnt proteins. 2017, Pubmed
van Heel, A new generation of the IMAGIC image processing system. 1996, Pubmed
Willert, Wnt proteins are lipid-modified and can act as stem cell growth factors. 2003, Pubmed , Xenbase
Willert, Wnt proteins. 2012, Pubmed
Yazawa, TRIC channels are essential for Ca2+ handling in intracellular stores. 2007, Pubmed
Zacharias, Partitioning of lipid-modified monomeric GFPs into membrane microdomains of live cells. 2002, Pubmed
Zhang, Tiki1 is required for head formation via Wnt cleavage-oxidation and inactivation. 2012, Pubmed , Xenbase
