Click here to close
Hello! We notice that you are using Internet Explorer, which is not supported by Xenbase and may cause the site to display incorrectly.
We suggest using a current version of Chrome,
FireFox, or Safari.
Front Mol Neurosci
2018 Feb 07;11:286. doi: 10.3389/fnmol.2018.00286.
Show Gene links
Show Anatomy links
Characterization of the Zebrafish Glycine Receptor Family Reveals Insights Into Glycine Receptor Structure Function and Stoichiometry.
Low SE, Ito D, Hirata H.
???displayArticle.abstract???
To study characterization of zebrafish glycine receptors (zGlyRs), we assessed expression and function of five α- and two ß-subunit encoding GlyR in zebrafish. Our qPCR analysis revealed variable expression during development, while in situ hybridizations uncovered expression in the hindbrain and spinal cord; a finding consistent with the reported expression of GlyR subunits in these tissues from other organisms. Electrophysiological recordings using Xenopus oocytes revealed that all five α subunits form homomeric receptors activated by glycine, and inhibited by strychnine and picrotoxin. In contrast, ß subunits only formed functional heteromeric receptors when co-expressed with α subunits. Curiously, the second transmembranes of both ß subunits were found to lack a phenylalanine at the sixth position that is commonly associated with conferring picrotoxin resistance to heteromeric receptors. Consistent with the absence of phenylalanines at the sixth position, heteromeric zGlyRs often lacked significant picrotoxin resistance. Subsequent efforts revealed that resistance to picrotoxin in both zebrafish and human heteromeric GlyRs involves known residues within transmembrane 2, as well as previously unknown residues within transmembrane 3. We also found that a dominant mutation in human GlyRα1 that gives rise to hyperekplexia, and recessive mutations in zebrafish GlyRßb that underlie the bandoneon family of motor mutants, result in reduced receptor function. Lastly, through the use of a concatenated construct we demonstrate that zebrafish heteromeric receptors assemble with a stoichiometry of 3α:2ß. Collectively, our findings have furthered our knowledge regarding the assembly of heteromeric receptors, and the molecular basis of ß subunit-conferred picrotoxin resistance. These results should aid in future investigations of glycinergic signaling in zebrafish and mammals.
Figure 1. Zebrafish family of glycine receptors (GlyR). (A) Chromosomal (Chr) arrangement of zebrafish GlyR (zGlyR) subunits. Location (in Mbp) are on the right, while name of subunit, length and sequence similarity to human ortholog are given to the left. (B) Phylogenetic analysis of zGlyR subunits. Horizontal scale bar at the bottom reflects amount of genetic change, all other numbers are bootstraps. (mGlyR and hGlyR) mouse and human GlyR subunit. (C) Sequence alignments of zGlyRα subunits to hGlyRα1, and zGlyRà subunits to hGlyRÃ. Red letters indicate residues conserved among α and à subunits from zebrafish and human. Blue letters indicate residues conserved between zGlyRà paralogs which differ from hGlyRÃ. Magenta letters indicate residues conserved between α and à subunits from zebrafish and human. AD1: assembly domain one, (â)BD and (+)BD: negative and positive faces of the inter-subunit binding sites for glycine and strychnine, M2: transmembrane domain 2. Numbered residues (â) indicate position with M2.
Figure 3. Whole-mount in situ hybridizations of zGlyR subunits from 48 hours post-fertilization (hpf) larvae. Individual subunits are indicated to the left.
Figure 4. zGlyRα subunits form functional homomeric receptors that are activated by glycine, and inhibited by strychnine and picrotoxin. (A) Two-electrode voltage-clamp recording from an oocyte injected with five femtomoles of zGlyRα1 cRNA exposed to serial application of glycine of increasing amount. Ten oocytes were used for each assay. (B) Cumulative dose-response relationship of glycine-evoked currents. The amplitude of each glycine-evoked response was normalized to the maximally-evoked current for each oocyte (n = 10). Values here and elsewhere represent the average ± SEM. Dashed line denotes EC50. (C,E) Recordings from oocytes exposed to glycine and increasing amounts of strychnine or picrotoxin, respectively (n = 10). (D,F) Cumulative dose-response relationships of strychnine and picrotoxin-blocked currents (n = 10). Extent of blockade was normalized to the current amplitude evoked by 200 μM glycine in each oocyte. Dashed lines denote IC50s.
Figure 5. zGlyRß subunits form functional heteromeric receptors with zGlyRα subunits. Cumulative dose-response relationships of glycine-evoked currents from oocytes co-injected with 2.5 femtomoles of zGlyRα cRNA and 2.5 femtomoles of either zGlyRßa (A) or zGlyRßb (B) cRNA. Ten oocytes were used for each assay. (C–F) Cumulative dose-response relationships of strychnine and picrotoxin-blocked currents from heteromeric zGlyRs. Ten oocytes were used for each assay.
Figure 6. Residues within M2 and M3 of zebrafish and human ß subunits contribute to picrotoxin resistance. Cumulative effect of amino acid substitutions on picrotoxin-mediated blockade of zGlyRßa (A), zGlyRßb (B), and hGlyRß containing receptors (D). TM: triple mutation of residues in M2 of zGlyRß subunits; ßa: L280F+S286A+S291T, ßb: L281F+S287A+S292T. Ten oocytes were used for each assay. (C) Sequence alignments of M3 from hGlyRß and zGlyRß subunits. Red and blue letters indicate residues that are conserved between zGlyRß subunits, and zGlyRßb and hGlyRß, respectively.
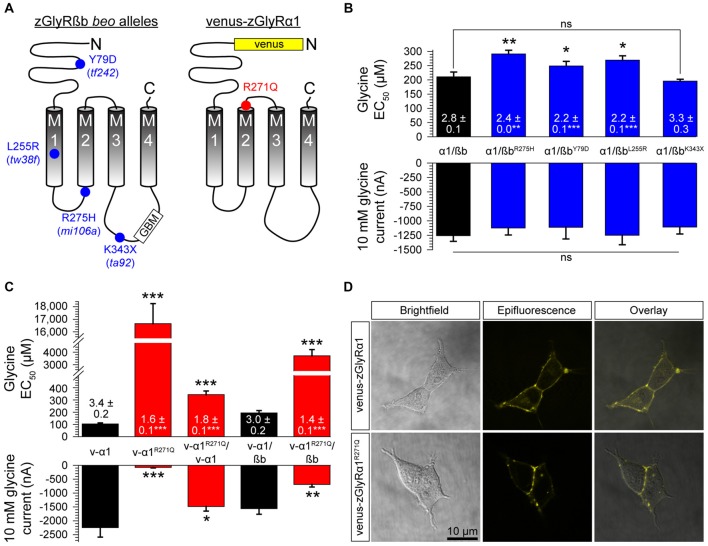
Figure 7. Mutations in zGlyRÃb and zGlyRα1 result in hypomorphic receptors. (A) Location of mutations in zGlyRÃb that give rise to bandoneon (beo) mutants, and analogous position in hGlyRα1 of mutations that cause hyperekplexia. (GBM) Gephyrin-binding motif. (B) Cumulative effects of bandoneon mutations on heteromeric receptorsâ EC50 for glycine and average 10 mM glycine-evoked currents. Of note, oocytes were injected with 1 femtomole of zGlyRα1 cRNA and four femtomoles of zGlyRÃb cRNAs. Ten oocytes were used for each assay. Numbers inside bar here and in (C) represent Hill coefficient, and *p < 0.05, **p < 0.01, and ***p < 0.001. (C) Effect of dominant-negative R271Q mutation on both homomeric and heteromeric receptorsâ EC50 for glycine and average 10 mM glycine-evoked currents. Each oocyte was injected with 2.5 femtomoles of venus-tagged zGlyRα1 cRNAs and 2.5 femtomoles of zGlyRÃb cRNA. Ten oocytes were used for each assay. (D) Confocal images of HEK293T cells expressing venus-tagged zGlyRα1 subunits.
Figure 8. Heteromeric zGlyRs assemble with a stoichiometry of 3α:2ß. (A) Schematic detailing the assembly of pentameric zGlyRs from concatemers and either monomeric zGlyRα1 or zGlyRßb. (B) Two-electrode voltage clamp recordings from oocytes injected with cRNA encoding concatemers alone, or with monomeric zGlyRα1 or zGlyRßb cRNA. Note that the current scale bars on the top and middle traces differ from the bottom trace. (C) Average glycine EC50 and responses to 10 mM glycine (n = 10). ***p< 0.001.
,
Erratum: Characterization of the Zebrafish Glycine Receptor Family Reveals Insights Into Glycine Receptor Structure Function and Stoichiometry.
2018, Pubmed
,
Erratum: Characterization of the Zebrafish Glycine Receptor Family Reveals Insights Into Glycine Receptor Structure Function and Stoichiometry.
2018,
Pubmed Betz,
Glycine receptors: recent insights into their structural organization and functional diversity.
2006,
Pubmed Bormann,
Residues within transmembrane segment M2 determine chloride conductance of glycine receptor homo- and hetero-oligomers.
1993,
Pubmed Brustein,
Spontaneous glycine-induced calcium transients in spinal cord progenitors promote neurogenesis.
2013,
Pubmed Burzomato,
Stoichiometry of recombinant heteromeric glycine receptors revealed by a pore-lining region point mutation.
2003,
Pubmed Chung,
GLRB is the third major gene of effect in hyperekplexia.
2013,
Pubmed Côté,
Regulation of spinal interneuron differentiation by the paracrine action of glycine.
2012,
Pubmed
,
Xenbase David-Watine,
Cloning, expression and electrophysiological characterization of glycine receptor alpha subunit from zebrafish.
1999,
Pubmed
,
Xenbase Du,
Glycine receptor mechanism elucidated by electron cryo-microscopy.
2015,
Pubmed Durisic,
Stoichiometry of the human glycine receptor revealed by direct subunit counting.
2012,
Pubmed
,
Xenbase Dutertre,
Inhibitory glycine receptors: an update.
2012,
Pubmed Ganser,
Distinct phenotypes in zebrafish models of human startle disease.
2013,
Pubmed Gielen,
The desensitization gate of inhibitory Cys-loop receptors.
2015,
Pubmed
,
Xenbase Granato,
Genes controlling and mediating locomotion behavior of the zebrafish embryo and larva.
1996,
Pubmed Grenningloh,
Cloning and expression of the 58 kd beta subunit of the inhibitory glycine receptor.
1990,
Pubmed
,
Xenbase Griffon,
Molecular determinants of glycine receptor subunit assembly.
1999,
Pubmed
,
Xenbase Grudzinska,
The beta subunit determines the ligand binding properties of synaptic glycine receptors.
2005,
Pubmed Harvey,
Glycine receptors containing the alpha4 subunit in the embryonic sympathetic nervous system, spinal cord and male genital ridge.
2000,
Pubmed
,
Xenbase Hensley,
Cellular expression of Smarca4 (Brg1)-regulated genes in zebrafish retinas.
2011,
Pubmed Hirata,
Zebrafish bandoneon mutants display behavioral defects due to a mutation in the glycine receptor beta-subunit.
2005,
Pubmed Hirata,
Defective escape behavior in DEAH-box RNA helicase mutants improved by restoring glycine receptor expression.
2013,
Pubmed Hirata,
Defective glycinergic synaptic transmission in zebrafish motility mutants.
2009,
Pubmed Huang,
Crystal structure of human glycine receptor-α3 bound to antagonist strychnine.
2015,
Pubmed Imboden,
Phylogenetic relationships and chromosomal location of five distinct glycine receptor subunit genes in the teleost Danio rerio.
2001,
Pubmed Imboden,
Regional distribution of glycine receptor messenger RNA in the central nervous system of zebrafish.
2001,
Pubmed Imboden,
Isolation and characterization of an alpha 2-type zebrafish glycine receptor subunit.
2001,
Pubmed
,
Xenbase James,
Novel missense mutations in the glycine receptor β subunit gene (GLRB) in startle disease.
2013,
Pubmed Kimmel,
Stages of embryonic development of the zebrafish.
1995,
Pubmed
,
Xenbase Kuhse,
Assembly of the inhibitory glycine receptor: identification of amino acid sequence motifs governing subunit stoichiometry.
1993,
Pubmed
,
Xenbase Langosch,
Decreased agonist affinity and chloride conductance of mutant glycine receptors associated with human hereditary hyperekplexia.
1994,
Pubmed
,
Xenbase Langosch,
Conserved quaternary structure of ligand-gated ion channels: the postsynaptic glycine receptor is a pentamer.
1988,
Pubmed Langosch,
Importance of Arg-219 for correct biogenesis of alpha 1 homooligomeric glycine receptors.
1993,
Pubmed
,
Xenbase Leacock,
Structure/Function Studies of the α4 Subunit Reveal Evolutionary Loss of a GlyR Subtype Involved in Startle and Escape Responses.
2018,
Pubmed Low,
TRPM7 is required within zebrafish sensory neurons for the activation of touch-evoked escape behaviors.
2011,
Pubmed
,
Xenbase Lynch,
Molecular structure and function of the glycine receptor chloride channel.
2004,
Pubmed Lynch,
Native glycine receptor subtypes and their physiological roles.
2009,
Pubmed McDearmid,
Glycine receptors regulate interneuron differentiation during spinal network development.
2006,
Pubmed Meyer,
Identification of a gephyrin binding motif on the glycine receptor beta subunit.
1995,
Pubmed Pfeiffer,
Purification by affinity chromatography of the glycine receptor of rat spinal cord.
1982,
Pubmed Pribilla,
The atypical M2 segment of the beta subunit confers picrotoxinin resistance to inhibitory glycine receptor channels.
1992,
Pubmed Probst,
The distribution of glycine receptors in the human brain. A light microscopic autoradiographic study using [3H]strychnine.
1986,
Pubmed Rees,
Hyperekplexia associated with compound heterozygote mutations in the beta-subunit of the human inhibitory glycine receptor (GLRB).
2002,
Pubmed Reynolds,
Neurogenic role of the depolarizing chloride gradient revealed by global overexpression of KCC2 from the onset of development.
2008,
Pubmed
,
Xenbase Saint-Amant,
Synchronization of an embryonic network of identified spinal interneurons solely by electrical coupling.
2001,
Pubmed Saint-Amant,
Time course of the development of motor behaviors in the zebrafish embryo.
1998,
Pubmed Saint-Amant,
Motoneuron activity patterns related to the earliest behavior of the zebrafish embryo.
2000,
Pubmed Schindelin,
Fiji: an open-source platform for biological-image analysis.
2012,
Pubmed Schmieden,
Mutation of glycine receptor subunit creates beta-alanine receptor responsive to GABA.
1993,
Pubmed
,
Xenbase Shan,
A single beta subunit M2 domain residue controls the picrotoxin sensitivity of alphabeta heteromeric glycine receptor chloride channels.
2001,
Pubmed Shiang,
Mutations in the alpha 1 subunit of the inhibitory glycine receptor cause the dominant neurologic disorder, hyperekplexia.
1993,
Pubmed Simon,
Analysis of the set of GABA(A) receptor genes in the human genome.
2004,
Pubmed Vandenberg,
Antagonism of ligand-gated ion channel receptors: two domains of the glycine receptor alpha subunit form the strychnine-binding site.
1992,
Pubmed Yang,
Stoichiometry and subunit arrangement of α1β glycine receptors as determined by atomic force microscopy.
2012,
Pubmed Zarbin,
Glycine receptor: light microscopic autoradiographic localization with [3H]strychnine.
1981,
Pubmed