Click here to close
Hello! We notice that you are using Internet Explorer, which is not supported by Xenbase and may cause the site to display incorrectly.
We suggest using a current version of Chrome,
FireFox, or Safari.
Steimle JD, Rankin SA, Slagle CE, Bekeny J, Rydeen AB, Chan SS, Kweon J, Yang XH, Ikegami K, Nadadur RD, Rowton M, Hoffmann AD, Lazarevic S, Thomas W, Boyle Anderson EAT, Horb ME, Luna-Zurita L, Ho RK, Kyba M, Jensen B, Zorn AM, Conlon FL, Moskowitz IP.
???displayArticle.abstract???
Codevelopment of the lungs and heart underlies key evolutionary innovations in the transition to terrestrial life. Cardiac specializations that support pulmonary circulation, including the atrial septum, are generated by second heart field (SHF) cardiopulmonary progenitors (CPPs). It has been presumed that transcription factors required in the SHF for cardiac septation, e.g., Tbx5, directly drive a cardiac morphogenesis gene-regulatory network. Here, we report instead that TBX5 directly drives Wnt ligands to initiate a bidirectional signaling loop between cardiopulmonary mesoderm and the foregutendoderm for endodermal pulmonary specification and, subsequently, atrial septation. We show that Tbx5 is required for pulmonary specification in mice and amphibians but not for swim bladder development in zebrafish. TBX5 is non-cell-autonomously required for pulmonary endoderm specification by directly driving Wnt2 and Wnt2b expression in cardiopulmonary mesoderm. TBX5 ChIP-sequencing identified cis-regulatory elements at Wnt2 sufficient for endogenous Wnt2 expression domains in vivo and required for Wnt2 expression in precardiac mesoderm in vitro. Tbx5 cooperated with Shh signaling to drive Wnt2b expression for lung morphogenesis. Tbx5 haploinsufficiency in mice, a model of Holt-Oram syndrome, caused a quantitative decrement of mesodermal-to-endodermal Wnt signaling and subsequent endodermal-to-mesodermal Shh signaling required for cardiac morphogenesis. Thus, Tbx5 initiates a mesoderm-endoderm-mesoderm signaling loop in lunged vertebrates that provides a molecular basis for the coevolution of pulmonary and cardiac structures required for terrestrial life.
Fig. 1.
Transcriptional profiling of microdissected CPPs identifies a critical role for Tbx5 in pulmonary specification and lung development. (A, Left) Demonstration of microdissection methodology used for embryonic mouse experiments on an E9.5 embryo probed for Tbx5 RNA by ISH. (Scale bars: 0.25 mm.) (Right) Transcriptional profiling strategy used to measure the Tbx5-dependent transcriptome in the CPP-containing tissue by RNA-seq. (B) Spearmanâs correlation of RNA-seq replicates. (C) Volcano plot of transcriptional profiling results with significantly dysregulated genes (teal) from the comparison of Tbx5+/+ and Tbx5â/â CPPs. Early markers of the PE and canonical Wnt and Shh signaling are identified. (D) qRT-PCR validation of 16 early lung-development genes that were significantly dysregulated in the RNA-seq.
Fig. 3. Tbx5 is required for Wnt2/2b and Shh expression.
(A) RNA ISH for Wnt2, Wnt2b, and Shh in E9.5 Tbx5+/+ and Tbx5â/â mouse embryos. Black and red arrows point to positive and negative staining, respectively, in the lung-forming region.
(B and C) RNA ISH for wnt2b performed in wild-type or tbx5 FS NF35 tadpoles (B) and in NF35 tadpoles injected with mismatched morpholinos (MM-MOs) or tbx5-MOs
(C). The stained region corresponds with the lateral plate mesoderm (lpm).
(D) qRT-PCR of microdissected CPP tissue from E9.5 Tbx5+/+ or Tbx5+/â mouse embryos. (E) RNA ISH for Wnt2 and Wnt2b in E9.5 Shh+/+ and Shhâ/â mouse embryos. (Scale bars: 250 µm.)
Fig. 4. tbx5 directly regulates wnt2b expression for lung development in the presence of Hh signaling.
(A) To study the interaction of Tbx5 and Hh signaling, we utilized (1) a DEX-inducible GR-Tbx5 fusion protein; (2) CHX to inhibit protein synthesis; and (3) pharmacological agonists (purmorphamine) and antagonists (cyclopamine) of Smoothened (SMO) to activate or repress Hh signaling.
(B) Strategy used in C and D for examining the regulation of wnt2b by Tbx5 in the presence or absence of Shh signaling in Xenopus. The AME (red) corresponds to shh-expressing tissue, and the PME (blue) corresponds to shh-negative tissue.
(C) RNA ISH for wnt2b in AME or PME explants treated with CHX, DEX, or both. Note that the ISH signal is black; the brown color is pigment.
(D) qRT-PCR of wnt2b in AME or PME explants, with or without GR-Tbx5, and treated with combinations of DEX, Hh agonist, and Hh antagonist.
(E) Strategy used in F and G to examine the regulation of wnt2b by Hh signaling in the presence or absence of tbx5. AME explants were treated with DMSO (gray) or the Hh agonist purmorphamine (blue) for 48 h.
(F) RNA ISH for wnt2b on DMSO- or Hh agonist-treated explants from embryos injected with mismatched morpholinos (MM-MO) or tbx5-MO.
(G) qRT-PCR of wnt2b normalized to DMSO-treated MM-MOâinjected explants. (Scale bars: B, 200 µm; C and E, 400 µm.)
Fig. 5.
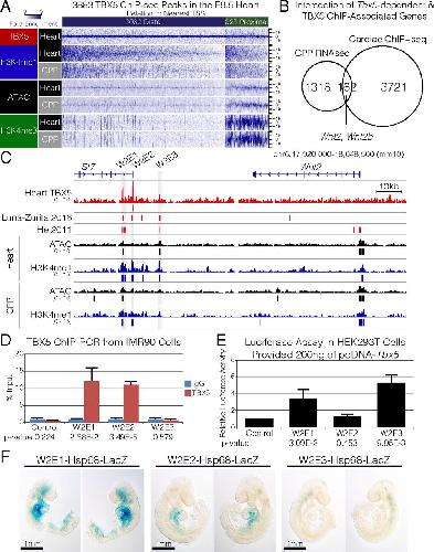
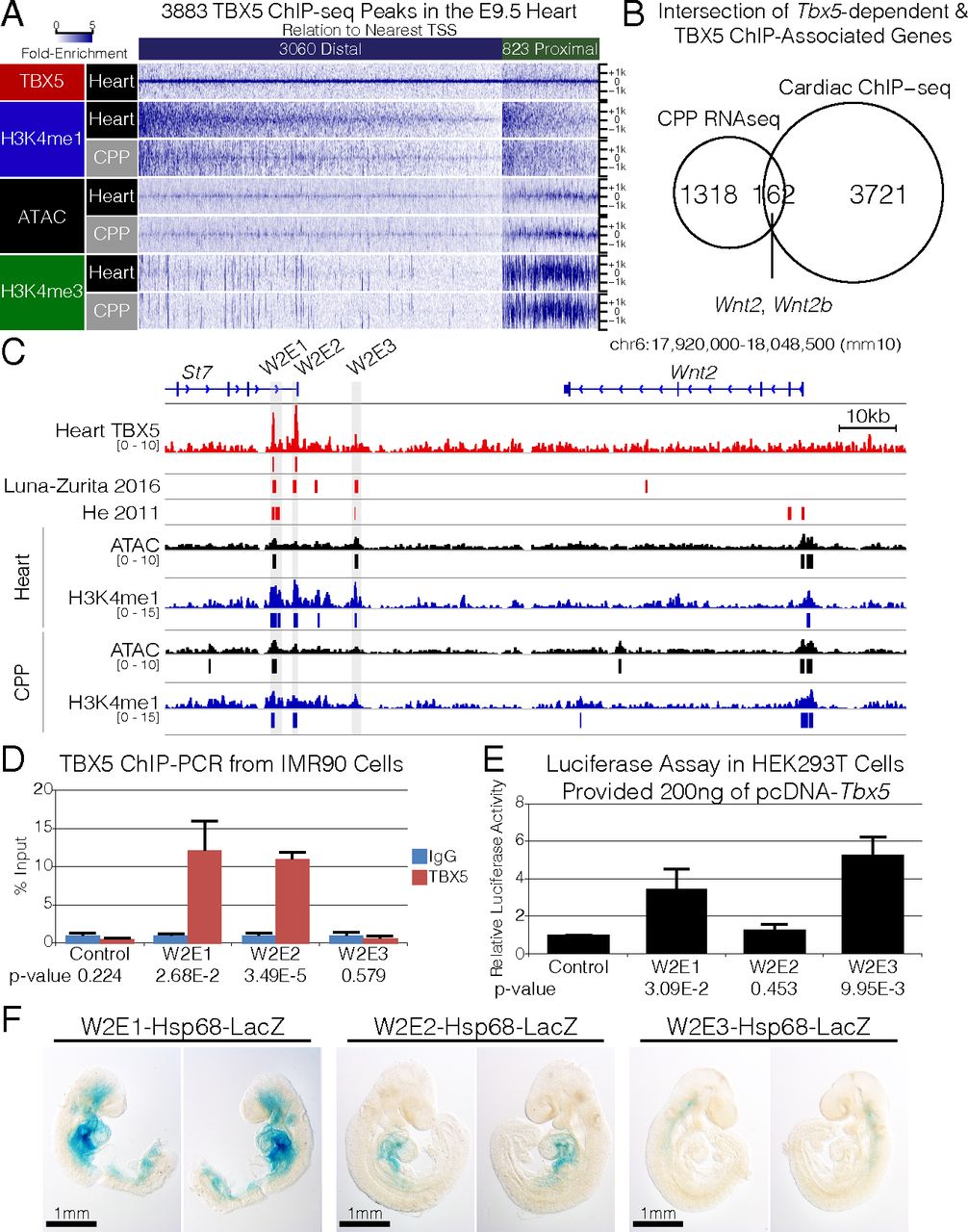
Identification of TBX5-bound cis-regulatory elements for Wnt2. (A, Upper) We identified 3,883 peaks by TBX5 ChIP-seq in the E9.5 heart that correspond to 3,060 distal and 823 proximal sites. (Lower) Heatmaps of fold enrichment plotted for TBX5, H3K4me1, and H3K4me3 by ChIP-seq and ATAC-seq from the heart and CPP microdissections at each of the 3,883 summits ± 2,000 bp. (B) Overlap of the 1,318 down-regulated genes in the CPP of Tbx5−/− embryos by RNA-seq and the 3,883 genes nearest to TBX5 ChIP-seq peaks. The 162 genes in the intersection include Wnt2 and Wnt2b. (C) Genome browser view of Wnt2 and St7 (mm10 chr6:17,920,000–18,048,500) with TBX5 ChIP-seq (both from A and published in refs. 59 and 60), H3K4me1 ChIP-seq, and ATAC-seq in the heart and pSHF. Tracks depict fold-enriched signal, and bars below represent significant peak calls. Cloned enhancers W2E1, -2, and -3 are shaded in gray. (D) ChIP-PCR for TBX5 at W2E1, -2, and -3 in the human IMR90 lung fibroblast cell line. Significance is calculated relative to IgG control. (E) Luciferase assay examining activation of W2E1, -2, and -3 in HEK293T cells provided a vector containing Tbx5 relative to a control vector. (F) Transgenic embryos were generated using an Hsp68-LacZ reporter construct upstream of W2E1, -2, or -3 and were stained at E9.5.
Fig. 6. Cis-regulatory elements are required for Wnt2 expression.
(A) Dose-dependent gene-expression changes in mESC-derived cardiogenic progenitors harboring a DOX-dependent Tbx5 construct (Tbx5OE-mESC) measured by qRT-PCR. Cells were treated with DOX for 24 h before analysis. (B, Upper) sgRNAs were designed to induce a 4.5-kb deletion within the last intron of St7, removing a majority of W2E1 and W2E2 in the Tbx5OE-mESC via CRISPR-Cas9. This design maintains the last exon and the predicted splice branch for St7 while removing the TBX5-bound sites in W2E1 and W2E2. (Lower) Amplification and sequencing across the target site demonstrate successful deletion. (C) Expression levels of Tbx5, Wnt2, and St7 were compared in W2E mutants and isogenic controls following differentiation to cardiogenic progenitors by qRT-PCR. (D) Changes in Tbx5, Wnt2, and St7 expression following 24 h of 100 ng/mL DOX relative 0 ng/mL DOX in the W2E mutant and isogenic controls differentiated to cardiogenic precursors.
Fig. 7.
Tbx5 is required for a mesodermâendoderm bidirectional signaling loop for cardiopulmonary development. Model of genetic interaction between Tbx5, canonical Wnt signaling, and Hh signaling for PE specification, pulmonary morphogenesis, and cardiac septation. TBX5, expressed in the CPPs (purple) initiates the bidirectional signaling loop through direct activation of Wnt2 and Wnt2b expression. Canonical Wnt signaling drives pulmonary specification in the foregutendoderm and Nkx2-1 expression. SHH, derived from the PE (green) signals back to the CPPs where it cooperatively activates Wnt2b but not Wnt2. Shh signaling drives both atrial septation and lung bud morphogenesis through previously described downstream targets.
Fig. S1. Xenopus whole mount in situ hybridization. RNA in situ hybridization was performed in NF35 Xenopus embryos for tbx5, wnt2b, nkx2-1, and shh (whole mount side-view on top, transverse cross-section on bottom). lpm = lateral plate mesoderm, thy = thyroid, nc = notochord,
phe = pharyngeal endoderm, fge = foregutendoderm, gb = gall bladder, fp = floor plate.
Fig. S2. Expression of sftpc is tbx5-dependent in Xenopus. RNA in situ hybridization was
performed for the pulmonary epithelium marker sftpc in NF42 Xenopus embryos injected with
mismatched morpholinos (MM-MOs), Tbx5-MOs, or Tbx5-MOs and GR-Tbx5 RNA. Black arrows indicate the branching lung structures as indicated by sftpc expression, while the red indicates absence.
sftpc (surfactant, pulmonary-associated protein C) gene expression in Xenopus laevis embryo, assayed via in situ hybridization, NF stage 42 lateral view, anteriorleft, dorsal up.
Black arrows indicate the branching lung buds.
Fig. S4. Wnt2 expression is independent of Hedgehog signaling. Whole mount in situ hybridization for Wnt2 was performed on E9.5 Smo+/+ and Smo-/-
embryos.
Fig. S5. Utilizing Xenopus system to understand the genetic interaction between Tbx5 and Shh signaling.
A. To study the interaction of Tbx5 and Hedgehog signaling, we utilized: (1) a dexamethasone (DEX) inducible glucocorticoid receptor-Tbx5 (GR-Tbx5) fusion protein, and (2) pharmacological agonists (purmorphamine) and antagonists (cyclopamine) of SMO to activate or
repress Hh signaling similar to Fig. 4 (top). Experimental details for testing Hedgehog response in anteriormesendoderm (AME, red, Shh+) and posteriormesendoderm (PME, blue, Shh-) tissues measured by gli1 expression (bottom). Dissected AME or PMEtissue was cultured for 6 hours in combinations of dexamethasone (DEX, translocates GR-Tbx5 fusion protein to the nucleus),
purmorphamine (Hh agonist), and cyclopamine (Hh antagonist). B. Expression of gli1 examined
by qRT-PCR in culture conditions as indicated by the checked boxes. All conditions were normalized to the AME controls (far left). C. Experimental plan for investigating markers of lung development in embryos injected with mistmatched morpholinos (MM-MOs) or Tbx5-MOs. Embryos were cultured in DMSO (grey) or Hh agonist (purmorphamine, blue) for 48 hours. D. qRT-PCR of shh, dhh, gli1, and nkx2-1 from Tbx5-morphant or control embryonic explants treated with DMSO or Hh agonist.
Agarwal,
Tbx5 is essential for forelimb bud initiation following patterning of the limb field in the mouse embryo.
2003, Pubmed
Agarwal,
Tbx5 is essential for forelimb bud initiation following patterning of the limb field in the mouse embryo.
2003,
Pubmed Ahn,
T-box gene tbx5 is essential for formation of the pectoral limb bud.
2002,
Pubmed Arnolds,
TBX5 drives Scn5a expression to regulate cardiac conduction system function.
2012,
Pubmed Arora,
Multiple roles and interactions of Tbx4 and Tbx5 in development of the respiratory system.
2012,
Pubmed Basson,
The clinical and genetic spectrum of the Holt-Oram syndrome (heart-hand syndrome).
1994,
Pubmed Basson,
Mutations in human TBX5 [corrected] cause limb and cardiac malformation in Holt-Oram syndrome.
1997,
Pubmed Bellusci,
Involvement of Sonic hedgehog (Shh) in mouse embryonic lung growth and morphogenesis.
1997,
Pubmed Bowes,
Xenbase: gene expression and improved integration.
2010,
Pubmed
,
Xenbase Brown,
Tbx5 and Tbx20 act synergistically to control vertebrate heart morphogenesis.
2005,
Pubmed
,
Xenbase Bruneau,
A murine model of Holt-Oram syndrome defines roles of the T-box transcription factor Tbx5 in cardiogenesis and disease.
2001,
Pubmed Buenrostro,
ATAC-seq: A Method for Assaying Chromatin Accessibility Genome-Wide.
2015,
Pubmed Burnicka-Turek,
Cilia gene mutations cause atrioventricular septal defects by multiple mechanisms.
2016,
Pubmed Cardoso,
Regulation of early lung morphogenesis: questions, facts and controversies.
2006,
Pubmed Cass,
Expression of a lung developmental cassette in the adult and developing zebrafish swimbladder.
2013,
Pubmed Chen,
Inhibition of Hedgehog signaling by direct binding of cyclopamine to Smoothened.
2002,
Pubmed de Jong,
Etiology of esophageal atresia and tracheoesophageal fistula: "mind the gap".
2010,
Pubmed Domyan,
Signaling through BMP receptors promotes respiratory identity in the foregut via repression of Sox2.
2011,
Pubmed Farmer,
Evolution of the vertebrate cardio-pulmonary system.
1999,
Pubmed Feng,
Identifying ChIP-seq enrichment using MACS.
2012,
Pubmed Garrity,
The heartstrings mutation in zebrafish causes heart/fin Tbx5 deficiency syndrome.
2002,
Pubmed Goddeeris,
Independent requirements for Hedgehog signaling by both the anterior heart field and neural crest cells for outflow tract development.
2007,
Pubmed Goetz,
TBX5 is required for embryonic cardiac cell cycle progression.
2006,
Pubmed
,
Xenbase Goss,
Wnt2/2b and beta-catenin signaling are necessary and sufficient to specify lung progenitors in the foregut.
2009,
Pubmed Harris-Johnson,
beta-Catenin promotes respiratory progenitor identity in mouse foregut.
2009,
Pubmed He,
Co-occupancy by multiple cardiac transcription factors identifies transcriptional enhancers active in heart.
2011,
Pubmed Herriges,
Lung development: orchestrating the generation and regeneration of a complex organ.
2014,
Pubmed Herriges,
Long noncoding RNAs are spatially correlated with transcription factors and regulate lung development.
2014,
Pubmed Hoffmann,
sonic hedgehog is required in pulmonary endoderm for atrial septation.
2009,
Pubmed Hoffmann,
Foxf genes integrate tbx5 and hedgehog pathways in the second heart field for cardiac septation.
2014,
Pubmed HOLT,
Familial heart disease with skeletal malformations.
1960,
Pubmed Horb,
Tbx5 is essential for heart development.
1999,
Pubmed
,
Xenbase Hsia,
Evolution of air breathing: oxygen homeostasis and the transitions from water to land and sky.
2013,
Pubmed Iacovino,
Inducible cassette exchange: a rapid and efficient system enabling conditional gene expression in embryonic stem and primary cells.
2011,
Pubmed James-Zorn,
Navigating Xenbase: An Integrated Xenopus Genomics and Gene Expression Database.
2018,
Pubmed
,
Xenbase Jensen,
Evolution and development of the building plan of the vertebrate heart.
2013,
Pubmed Jensen,
Specialized impulse conduction pathway in the alligator heart.
2018,
Pubmed Jensen,
Identifying the evolutionary building blocks of the cardiac conduction system.
2012,
Pubmed
,
Xenbase Jensen,
Development of the atrial septum in relation to postnatal anatomy and interatrial communications.
2017,
Pubmed Jolma,
DNA-binding specificities of human transcription factors.
2013,
Pubmed Karpinka,
Xenbase, the Xenopus model organism database; new virtualized system, data types and genomes.
2015,
Pubmed
,
Xenbase Kattman,
Stage-specific optimization of activin/nodal and BMP signaling promotes cardiac differentiation of mouse and human pluripotent stem cell lines.
2011,
Pubmed Kimura,
The T/ebp null mouse: thyroid-specific enhancer-binding protein is essential for the organogenesis of the thyroid, lung, ventral forebrain, and pituitary.
1996,
Pubmed Koshiba-Takeuchi,
Reptilian heart development and the molecular basis of cardiac chamber evolution.
2009,
Pubmed Langmead,
Fast gapped-read alignment with Bowtie 2.
2012,
Pubmed Lazzaro,
The transcription factor TTF-1 is expressed at the onset of thyroid and lung morphogenesis and in restricted regions of the foetal brain.
1991,
Pubmed Lewis,
Convergent evolutionary reduction of atrial septation in lungless salamanders.
2017,
Pubmed Li,
Holt-Oram syndrome is caused by mutations in TBX5, a member of the Brachyury (T) gene family.
1997,
Pubmed Longo,
Homology of lungs and gas bladders: insights from arterial vasculature.
2013,
Pubmed Luna-Zurita,
Complex Interdependence Regulates Heterotypic Transcription Factor Distribution and Coordinates Cardiogenesis.
2016,
Pubmed McCulley,
The pulmonary mesenchyme directs lung development.
2015,
Pubmed Minoo,
TTF-1 regulates lung epithelial morphogenesis.
1995,
Pubmed Minoo,
TTF-1 is an epithelial morphoregulatory transcriptional factor.
1997,
Pubmed Nadadur,
Pitx2 modulates a Tbx5-dependent gene regulatory network to maintain atrial rhythm.
2016,
Pubmed Nasevicius,
Effective targeted gene 'knockdown' in zebrafish.
2000,
Pubmed Newbury-Ecob,
Holt-Oram syndrome: a clinical genetic study.
1996,
Pubmed Ng,
The limb identity gene Tbx5 promotes limb initiation by interacting with Wnt2b and Fgf10.
2002,
Pubmed Parrie,
Zebrafish tbx5 paralogs demonstrate independent essential requirements in cardiac and pectoral fin development.
2013,
Pubmed Peng,
Coordination of heart and lung co-development by a multipotent cardiopulmonary progenitor.
2013,
Pubmed Pepicelli,
Sonic hedgehog regulates branching morphogenesis in the mammalian lung.
1998,
Pubmed Peyrot,
A revised model of Xenopus dorsal midline development: differential and separable requirements for Notch and Shh signaling.
2011,
Pubmed
,
Xenbase Poelmann,
Evolution and development of ventricular septation in the amniote heart.
2014,
Pubmed Poulain,
Interplay between Wnt2 and Wnt2bb controls multiple steps of early foregut-derived organ development.
2011,
Pubmed Qin,
Horseshoe Lung Associated With Holt-Oram Syndrome.
2015,
Pubmed Rallis,
Tbx5 is required for forelimb bud formation and continued outgrowth.
2003,
Pubmed Rankin,
Gene regulatory networks governing lung specification.
2014,
Pubmed
,
Xenbase Rankin,
A Molecular atlas of Xenopus respiratory system development.
2015,
Pubmed
,
Xenbase Rankin,
A Retinoic Acid-Hedgehog Cascade Coordinates Mesoderm-Inducing Signals and Endoderm Competence during Lung Specification.
2016,
Pubmed
,
Xenbase Smemo,
Regulatory variation in a TBX5 enhancer leads to isolated congenital heart disease.
2012,
Pubmed St-Jacques,
Sonic hedgehog signaling is essential for hair development.
1998,
Pubmed Takada,
Wnt-3a regulates somite and tailbud formation in the mouse embryo.
1994,
Pubmed Tandon,
Morpholino injection in Xenopus.
2012,
Pubmed
,
Xenbase Tatsumi,
Molecular developmental mechanism in polypterid fish provides insight into the origin of vertebrate lungs.
2016,
Pubmed Trujillo,
The canonical Wingless signaling pathway is required but not sufficient for inflow tract formation in the Drosophila melanogaster heart.
2016,
Pubmed Tseng,
Holt-Oram syndrome with right lung agenesis caused by a de novo mutation in the TBX5 gene.
2007,
Pubmed Wain,
Novel insights into the genetics of smoking behaviour, lung function, and chronic obstructive pulmonary disease (UK BiLEVE): a genetic association study in UK Biobank.
2015,
Pubmed Waldron,
The Cardiac TBX5 Interactome Reveals a Chromatin Remodeling Network Essential for Cardiac Septation.
2016,
Pubmed Warburton,
Lung organogenesis.
2010,
Pubmed Wilkinson,
Detection of messenger RNA by in situ hybridization to tissue sections and whole mounts.
1993,
Pubmed Winata,
Development of zebrafish swimbladder: The requirement of Hedgehog signaling in specification and organization of the three tissue layers.
2009,
Pubmed Wu,
A small molecule with osteogenesis-inducing activity in multipotent mesenchymal progenitor cells.
2002,
Pubmed Xie,
Tbx5-hedgehog molecular networks are essential in the second heart field for atrial septation.
2012,
Pubmed Yin,
Wnt signaling is required for early development of zebrafish swimbladder.
2011,
Pubmed Zhang,
Model-based analysis of ChIP-Seq (MACS).
2008,
Pubmed Zhang,
A Gata6-Wnt pathway required for epithelial stem cell development and airway regeneration.
2008,
Pubmed Zhang,
Smoothened mutants reveal redundant roles for Shh and Ihh signaling including regulation of L/R symmetry by the mouse node.
2001,
Pubmed
,
Xenbase Zheng,
Comparative transcriptome analyses indicate molecular homology of zebrafish swimbladder and mammalian lung.
2011,
Pubmed Zhou,
Tbx5 and Osr1 interact to regulate posterior second heart field cell cycle progression for cardiac septation.
2015,
Pubmed Zhu,
Tbx5-dependent pathway regulating diastolic function in congenital heart disease.
2008,
Pubmed