XB-ART-55365
Mol Biol Cell
2018 Dec 15;2926:3128-3143. doi: 10.1091/mbc.E18-08-0496.
Show Gene links
Show Anatomy links
Uroplakins play conserved roles in egg fertilization and acquired additional urothelial functions during mammalian divergence.
Liao Y, Chang HC, Liang FX, Chung PJ, Wei Y, Nguyen TP, Zhou G, Talebian S, Krey LC, Deng FM, Wong TW, Chicote JU, Grifo JA, Keefe DL, Shapiro E, Lepor H, Wu XR, DeSalle R, Garcia-España A, Kim SY, Sun TT.
???displayArticle.abstract???
Uroplakin (UP) tetraspanins and their associated proteins are major mammalian urothelial differentiation products that form unique two-dimensional crystals of 16-nm particles ("urothelial plaques") covering the apical urothelial surface. Although uroplakins are highly expressed only in mammalian urothelium and are often referred to as being urothelium specific, they are also expressed in several mouse nonurothelial cell types in stomach, kidney, prostate, epididymis, testis/sperms, and ovary/oocytes. In oocytes, uroplakins colocalize with CD9 on cell-surface and multivesicular body-derived exosomes, and the cytoplasmic tail of UPIIIa undergoes a conserved fertilization-dependent, Fyn-mediated tyrosine phosphorylation that also occurs in Xenopus laevis eggs. Uroplakin knockout and antibody blocking reduce mouse eggs' fertilization rate in in vitro fertilization assays, and UPII/IIIa double-knockout mice have a smaller litter size. Phylogenetic analyses showed that uroplakin sequences underwent significant mammal-specific changes. These results suggest that, by mediating signal transduction and modulating membrane stability that do not require two-dimensional-crystal formation, uroplakins can perform conserved and more ancestral fertilization functions in mouse and frog eggs. Uroplakins acquired the ability to form two-dimensional-crystalline plaques during mammalian divergence, enabling them to perform additional functions, including umbrella cell enlargement and the formation of permeability and mechanical barriers, to protect/modify the apical surface of the modern-day mammalian urothelium.
???displayArticle.pubmedLink??? 30303751
???displayArticle.pmcLink??? PMC6340209
???displayArticle.link??? Mol Biol Cell
???displayArticle.grants??? [+]
R01 DK110466 NIDDK NIH HHS , R01 DK039753 NIDDK NIH HHS , S10 RR024708 NCRR NIH HHS , S10 RR023704 NCRR NIH HHS , P01 DK052206 NIDDK NIH HHS , I01 BX002049 BLRD VA
Species referenced: Xenopus laevis
Genes referenced: cd9 fyn pcyt1b pdcd6ip ski ttn upk1a upk1b upk3a
???attribute.lit??? ???displayArticles.show???
|
|
FIGURE 1:. Detection of uroplakins in nonurothelial cells. Immunofluorescence staining of paraffin sections of mouse bladder urothelium (A), as well as those of nonurothelial tissues, including the (B) renal medulla, (C) anterior prostate, (D) stomach, (E) cauda epididymis, (F) cornea, (G–K) ovary, and (L) testis. Ovary samples are from (G) wild-type mouse, (H) UPII knockout, (J) UPIIIa knockout, and (K) UPII/UPIIIa double knockout. Antibodies to individual uroplakins include (A1) Ia 4867; (A2 and L) Ib 7472; (B, C, E) 7727; (A3) II 160; (A4) IIIa 182; (D) 35804; and (F) IIIb 6177; for the description of these antibodies, see Table 1 and Supplemental Table S1). Other antibodies include alpha-tubulin (α-Tub), K8, V-ATPase, and H+,K+-ATPase, as noted. (M) Detection of uroplakins mRNAs by RT-PCR in bladder (lane 1; B), testis (2; T), ovary (3; O), or water control after 30 (low, L) or 35 (high, H) cycles Glyceraldehyde 3-phosphate dehydrogenase (GAPDH) control. Note the detection of uroplakins in B the apical surface of the K8-positive renal collecting duct, (C) the upper parts of some of the K8-positive secretory prostatic epithelial cells, (D) the H+,K+-ATPase-positive gastric parietal cells, (E) the apical surface of the V-ATPase-negative epididymal epithelial cells, (F) the corneal epithelium, (G–K) oocytes, and (L) spermatids in testis. Also note in G to K the absence of UPII (and its partner UPIa) and UPIIIa in the UPII- and UPIIIa-KO oocytes, respectively, thus confirming the specificity of the uroplakin staining. L = lumen. Nuclear staining: DAPI (A–F) or To-Pro-3 (G–K). Bars equal to 10 µm (A, C, F, and L), 50 µm (B, E), 20 µm (D), or 30 µm (G–J). |
|
|
FIGURE 2:. Colocalization of uroplakins with CD9 and CD81 in polarizing mouse oocytes. (AâE) immunofluorescence staining of immature oocytes (A1âE1) and mature eggs (A2âE2) using (A) anti-CD9, (B) Cholera toxin (CTB, recognizing ganglioside GM1, a raft marker); (C, D) anti-uroplakin IIIa (35804); and (E) LCA). The staining was performed using intact oocytes and eggs (A, B, C), Triton X-100âtreated samples (E), or paraffin sections (D*). Note the relatively even surface-association of uroplakins and other surface markers in immature oocytes (A1âE1), and their polarization to the microvilli-rich pole on egg maturation (A2âE2). Also note the abundant cytoplasmic UP vesicles in permeabilized oocytes (D1), and their predominant polarized surface-association in mature eggs (C2, D2). (FâM) Oocytes were double-stained using antibodies to (F) UPIb (AU-Ib-2)/Sec23A (ER marker); (G) UPIb (AU-Ib-2)/GM130 (Golgi); (H) UPIb (7472)/LAMP1 (late endosome); (J) ovastacin/LCA (both cortical granule markers; note precise colocalization); (K) UPIIIa (35804)/LCA; (L) Hsp90/Alix (both multivesicular body markers); (M) UPIb (7472)/Alix. Note in M the partial colocalization of UPIb with Alix. Bars equal to 10 µm (A-E) or 5 µm (FâM). |
|
|
FIGURE 3:. Uroplakin association with cell-surface, multivesicular bodies, and exosomes of mouse oocytes. (A, B) Colocalization of uroplakins with (A) CD9 and (B) CD81 at egg plasma membranes (zona pellucida free). (C, D) Colocalization of UPII (S3045), CD9, CD81 by IF-staining of intact eggs with intact zona pellucida viewed at (C) low or (D) high magnification. Note that in A and B the precise and partial colocalization of UP with CD9 and CD81, respectively; in D the partial colocalization of UPII and CD9 on the exosomes in the PVS (yellow arrows) and the colocalization of UPII and CD81 on some exosomes in ZP (white arrows). Blue nuclear staining by Hoechst 33258 in C and D. (E–J) IEM localization by staining ultrathin sections of oocytes (E, G, H) or eggs (F, I, J) using antibodies to UPIa (E, G, I) and Ib (F, H) and ovastacin of cortical granules (J). Note the association of UP’s with oocyte surface (E), egg microvilli (F), multivesicular bodies (G, H1) and their intraluminal vesicles (H2; asterisks), and exosomes (I). Note the distinct staining patterns of the uroplakin-positive MVBs (G, H1) and cortical granules (J; asterisks). (K) Transmission electron microscopy of an egg from a UPII-knockout mouse showing unusual multilobular bodies (**) possibly representing autophagasomes. Uroplakin antibodies: (A, E, and I, Ia128; B, C, and D, II S3045; and F and H, Ib 7727). Bars equal to 2 µm (A, B, D, and K), 10 µm (C), 0.5 µm (E-G, H1, I and J), or 0.2 µm (H2). |
|
|
FIGURE 4:. Fertilization of Xenopus laevis (Xl) eggs led to tyrosine phosphorylation of UPIIIa and Src. Xenopus oocytes (A–I) were stained using (A) normal IgG (negative control), or antibodies to (B) Xenopus UPIa or xUPIa (19228), (C) xUPII (13641), (D) xUPIb (13638), (E) xIIIa (19230), (F) xIIIb (4865), (G) xIIIa-Y249 (nonphosphorylated peptide, 35761), (H) xIIIa-Y249P (Tyr-phosphorylated peptide, 35760), or (I) Src-Y416 (Tyr-phosphorylated peptide). Alpha-tubulin was colocalized in A–F as a control. Note the detection of all five Xenopus homologues of mammalian uroplakins on the egg surface. (J–L) Xenopus eggs were stained using antibodies to (J) xIIIa-Y249, (K) normal mouse IgG, or (L) normal rabbit IgG. (M–ZZ) immunofluorescence staining was done using (M–O) control Xenopus eggs, (P–R) sperm-fertilized eggs, (S–U) eggs pretreated with an antibody to xUPIIIa before sperm fertilization, (V–X) hydrogen peroxide-activated eggs, and (Y–ZZ) SKI-606–pretreated eggs before hydrogen peroxide activation. In this series of experiments, each type of egg was stained using antibodies to xIIIa Y249P (first column), Src-Y416P (second), and pan phosphorylated-tyrosine (third). Note the increased Y-phosphorylation of xIIIa and Src in both sperm-fertilized (P, Q) and peroxide-activated (V, W) eggs and the blockage of this reaction by an anti-xUPIIIa antibody (S, T) and Src inhibitor SKI-606 (Y, Z). Bars equal to 20 µm. |
|
|
FIGURE 5:. Parthenogenetic activation of mouse eggs led to the tyrosine-phosphorylation of UPIIIa and Fyn. Permeabilized normal eggs (control; first column), ethanol-activated eggs (second column), and SU6656 (Fyn inhibitor)-pretreated and ethanol-activated eggs (third column) were stained using antibodies to (AâC) UPIIIa-Y266 (35759), (DâF) UPIIIa-Y266P (35758) (synthetic peptide containing the phosphorylated (P)-Tyr 266), (GâI) Fyn, (JâL) Fyn-Y418P (synthetic peptide containing the phosphorylated Tyr 418 of Fyn, and (MâO) phosphorylated Tyr. Note in the second column that ethanol-activation led to the Tyr-phosphorylation of UPIIIa-Y266 (E) and Fyn-Y418 (K), and their blockage by SU6656 (third column). (PâR) Immunostaining of intact mouse eggs with antibodies to (P) UPII (S3045)/Fyn/CD9, (Q) UPIIIa-Y266P/Fyn-Y418P, and (R) UPIa/GM1-CTB (a raft marker). Note that in P the substantial colocalization of UPII/Fyn with CD9; in Q the colocalization of tyrosine-phosphorylated UPIIIa and tyrosine-phosphorylated Fyn; and in R the poor colocalization between UPIa (AU-Ia-1) and the raft marker GM-1. Bars equal to 10 µm (AâO) or 5 µm (PâR). |
|
|
FIGURE 6:. Association of uroplakins with the mouse sperm head. (A, B) Paraffin-sections of mouse testis were triple-stained using antibodies to uroplakins Ia (4867) or II (160) (green), alpha-tubulin (red) and To-Pro-3 (blue; nuclei). (C–E) Uroplakin staining of intact mouse sperms from (C) wild-type, (D) UPII-knockout, and (E) UPIIIa-knockout mouse using antibodies to specific uroplakins as noted. (F, G) Staining of mouse sperms that have been treated with (F) PBS or (G) 0.1% Triton X-100. (H, I) UPIIIa staining of a control sperm (H) or a capacitated sperm (I). (J, K) Triple staining of control sperms (J) or those pretreated with 0.1% Triton X-100 (K), using antibodies to UPIIIa, Sp56 (acrosome marker) and DAPI. (L, M) Double-staining of sperms (that have been heat-treated) using anti-UPIIIa and PSA. Antibodies to uroplakins are as follows: Ia, AU-Ia-1; II, S3045; Ib, AU-Ib-2; IIIa, 35804; IIIb, 6177 (Table 1 and Supplemental Table S1). Note in H, I, J, and K the UP-staining of the sperm heads, in D the absence of UPII and its partner Ia in the UPII-null sperms, and in E the absence of UPIIIa in the IIIa-KO sperms. Also note in L that heat treatment had little effects on hook-associated UP-staining, and led to the formation of abnormal PSA stained swelling near the transitional zone between the mid-body and tail. The sperms were collected from cauda epididymis, and nuclear staining was by DAPI. Bars equal to 10 µm (A, B), 5 µm (F, G, L, and M), or 2 µm (C–E, H–K). |
|
|
FIGURE 7:. Effects of uroplakin knockout on mouse gamete fertilization. (A–C) Uroplakin-deficient eggs had a reduced fertilization rate. IVF assays using (A) uroplakin knockout eggs and sperms, (B) uroplakin knockout eggs and WT sperms, and (C) WT eggs and uroplakin knockout sperms. Note in A that uroplakin deficiency impaired the fertilization (2-Cell; blue bars) but not embryonic development (Blastocyst, BL; red bars), and in B and C that this impairment was caused by UP deficiency in eggs. Eggs and sperms were collected from 8 to 10 female and two to three male mice for each group, respectively. (D) Effects of anti-uroplakin antibodies on the in vitro fertilization of the mouse eggs; 5 WT female mice were used for each group. The antibodies used are affinity-purified rabbit antibodies to the extracellular domains of mouse UPIa (128) and UPIb (7727), and to a mouse UPIIIa synthetic peptide corresponding to a juxta-membrane epitope (position 179–191 QTLWSDPIWTNRP(C)). The ZP-intact WT eggs were preincubated with these antibodies (final concentration 200 µg/ml) for 30 min prior to incubation with WT sperms. Error bars are the SD of four independent groups. Asterisks mark values that are significantly different from the controls (p < 0.01, one-way analysis of variance [ANOVA]). (E) In vivo pup production: The litter sizes of various breeding combinations between the WT and double-UP-knockout mice. Note that pairs involving only female, but not male, KO mice had a reduced litter size. Five breeding pairs (8–12 wk old) were used for each group, and four to five litters were produced from each pair. Error bars are the SD of five independent groups. Asterisks denote statistical significance (p < 0.01, one-way ANOVA). |
|
|
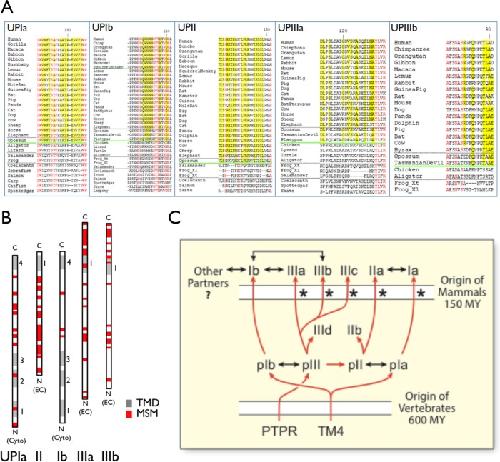
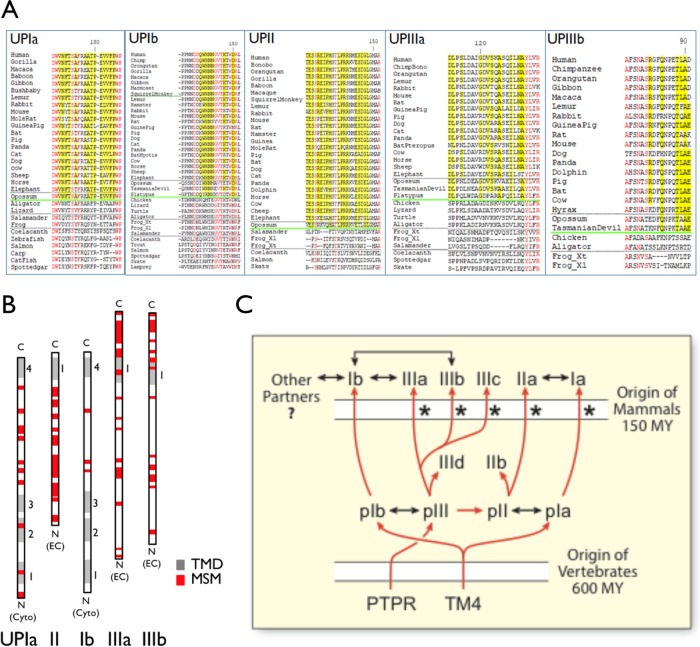
FIGURE 8:. Mammal-specific amino acid residues and motifs in uroplakins. (A) Examples of mammal-specific residues (yellow) and amino acid residues that are shared by ALL uroplakins (“all-uroplakin-residues or AUR; red) from UPIa, Ib, II, IIIa, and IIIb of ∼20 mammals (17 placental and three nonplacental) and 10 nonmammals (Desalle et al., 2014). Mammal-specific residues are defined as those that are present in >90% of mammals and <30% of nonmammals. The horizontal green line demarcates the sequences of the mammals (above) and nonmammal vertebrates. (B) The overall location of mammal-specific motifs (MSM; red box; greater than three consecutive residues, five with a single interruption, or six with two interruptions) in uroplakins as indicated. TMD (transmembrane domain). (C) Model depicting the evolution of all the known uroplakin genes. Symbols: red arrows (genealogical relationship), two-headed black arrows (protein–protein interaction), asterisk (a strong pattern of significant skew towards dN/dS>1.0 suggesting possible selection that accompanies the duplication events that produced the paralogue group) (Desalle et al., 2014), phosphotyrosine phosphatase receptor (PTPR) (Chicote et al., 2017), tetraspanin precursor (TM4), million years (MY). See main text for details. |
|
|
FIGURE 9:. Schematic diagrams showing the distinct patterns of uroplakin trafficking in (A) mouse oocyte/egg and (B) a terminally differentiated umbrella cells of mammalian bladder urothelium. (A) In mouse egg, uroplakins (red triangle luminal domain with a cytoplasmic tail; existing possibly as heterotetramers; see Discussion) are delivered to the cell surface via exocytosis or to exosomes via MVBs. (B) In urothelial umbrella cells, uroplakins are assembled in trans-Golgi network into 16-nm particles (red circles; 16-nm particles), which form growing two-dimensional crystals delivered via DV and FV to the urothelial apical surface, where they form the characteristic urothelial plaques (Wankel et al., 2016). Some of the apical surface-associated uroplakins can be endocytosed into multivesicular vesicles for lysosomal degradation (Vieira et al., 2014). Other abbreviations: EE (early endosome) and TGN (trans-Golgi network). Thickness of the arrows approximates the relative abundance of the pathways in the two cell types. |
References [+] :
Adachi,
Human uroplakin Ib in ocular surface epithelium.
2000, Pubmed
Adachi, Human uroplakin Ib in ocular surface epithelium. 2000, Pubmed
Ahmad, K-Ras and β-catenin mutations cooperate with Fgfr3 mutations in mice to promote tumorigenesis in the skin and lung, but not in the bladder. 2011, Pubmed
Avella, Fertilization with acrosome-reacted mouse sperm: implications for the site of exocytosis. 2011, Pubmed
Ayala de la Peña, Specific activation of K-RasG12D allele in the bladder urothelium results in lung alveolar and vascular defects. 2014, Pubmed
Carpenter, Uroplakin 1b is critical in urinary tract development and urothelial differentiation and homeostasis. 2016, Pubmed
Chang, Developmental incompetency of denuded mouse oocytes undergoing maturation in vitro is ooplasmic in nature and is associated with aberrant Oct-4 expression. 2005, Pubmed
Charrin, Tetraspanins at a glance. 2014, Pubmed
Chicote, The Tetraspanin-Associated Uroplakins Family (UPK2/3) Is Evolutionarily Related to PTPRQ, a Phosphotyrosine Phosphatase Receptor. 2017, Pubmed
Claas, Evaluation of prototype transmembrane 4 superfamily protein complexes and their relation to lipid rafts. 2001, Pubmed
Cuthbertson, Parthenogenetic activation of mouse oocytes in vitro with ethanol and benzyl alcohol. 1983, Pubmed
Dahmane, Viruses and tetraspanins: lessons from single molecule approaches. 2014, Pubmed
Deng, Uroplakin IIIb, a urothelial differentiation marker, dimerizes with uroplakin Ib as an early step of urothelial plaque assembly. 2002, Pubmed
Desalle, Generation of divergent uroplakin tetraspanins and their partners during vertebrate evolution: identification of novel uroplakins. 2014, Pubmed
Espenel, Single-molecule analysis of CD9 dynamics and partitioning reveals multiple modes of interaction in the tetraspanin web. 2008, Pubmed
Evans, Sperm-egg interaction. 2012, Pubmed
Gallo, RAB27B requirement for stretch-induced exocytosis in bladder umbrella cells. 2018, Pubmed
Garcia-España, Appearance of new tetraspanin genes during vertebrate evolution. 2008, Pubmed
Garcia-España, Origin of the tetraspanin uroplakins and their co-evolution with associated proteins: implications for uroplakin structure and function. 2006, Pubmed , Xenbase
Goldberg, Molecular basis for photoreceptor outer segment architecture. 2016, Pubmed
Guha, Uroplakin 3a+ Cells Are a Distinctive Population of Epithelial Progenitors that Contribute to Airway Maintenance and Post-injury Repair. 2017, Pubmed
Harada, Critical role of exosomes in sperm-egg fusion and virus-induced cell-cell fusion. 2013, Pubmed
Hasan, Gamete membrane microdomains and their associated molecules in fertilization signaling. 2011, Pubmed , Xenbase
Hemler, Tetraspanin proteins mediate cellular penetration, invasion, and fusion events and define a novel type of membrane microdomain. 2003, Pubmed
Hemler, Tetraspanin functions and associated microdomains. 2005, Pubmed
Hicks, The fine structure of the transitional epithelium of rat ureter. 1965, Pubmed
Hoang, Uroplakin II (UPII), GATA3, and p40 are Highly Sensitive Markers for the Differential Diagnosis of Invasive Urothelial Carcinoma. 2015, Pubmed
Hu, Ablation of uroplakin III gene results in small urothelial plaques, urothelial leakage, and vesicoureteral reflux. 2000, Pubmed
Hu, Assembly of urothelial plaques: tetraspanin function in membrane protein trafficking. 2005, Pubmed
Hu, Assembly of a membrane receptor complex: roles of the uroplakin II prosequence in regulating uroplakin bacterial receptor oligomerization. 2008, Pubmed
Hu, Role of membrane proteins in permeability barrier function: uroplakin ablation elevates urothelial permeability. 2002, Pubmed
Huang, Persistent uroplakin expression in advanced urothelial carcinomas: implications in urothelial tumor progression and clinical outcome. 2007, Pubmed
Indig, Analysis of the tetraspanin CD9-integrin alphaIIbbeta3 (GPIIb-IIIa) complex in platelet membranes and transfected cells. 1997, Pubmed
Jenkins, De novo Uroplakin IIIa heterozygous mutations cause human renal adysplasia leading to severe kidney failure. 2005, Pubmed
Kachar, Three-dimensional analysis of the 16 nm urothelial plaque particle: luminal surface exposure, preferential head-to-head interaction, and hinge formation. 1999, Pubmed
Kanamori-Katayama, LRRN4 and UPK3B are markers of primary mesothelial cells. 2011, Pubmed
Khandelwal, Cell biology and physiology of the uroepithelium. 2009, Pubmed
Kong, Roles of uroplakins in plaque formation, umbrella cell enlargement, and urinary tract diseases. 2004, Pubmed
Kovalenko, Evidence for specific tetraspanin homodimers: inhibition of palmitoylation makes cysteine residues available for cross-linking. 2004, Pubmed
Kryzak, Prophase I mouse oocytes are deficient in the ability to respond to fertilization by decreasing membrane receptivity to sperm and establishing a membrane block to polyspermy. 2013, Pubmed
Le Naour, Severely reduced female fertility in CD9-deficient mice. 2000, Pubmed
Le Naour, Membrane microdomains and proteomics: lessons from tetraspanin microdomains and comparison with lipid rafts. 2006, Pubmed
Liang, Urothelial hinge as a highly specialized membrane: detergent-insolubility, urohingin association, and in vitro formation. 1999, Pubmed
Liang, Organization of uroplakin subunits: transmembrane topology, pair formation and plaque composition. 2001, Pubmed
Liang, Cellular basis of urothelial squamous metaplasia: roles of lineage heterogeneity and cell replacement. 2005, Pubmed
Lin, Mouse sperm acquire a new structure on the apical hook during epididymal maturation. 2013, Pubmed
Lin, A tissue-specific promoter that can drive a foreign gene to express in the suprabasal urothelial cells of transgenic mice. 1995, Pubmed
Lobban, Uroplakin gene expression by normal and neoplastic human urothelium. 1998, Pubmed
Luo, Fyn kinase activity is required for normal organization and functional polarity of the mouse oocyte cortex. 2009, Pubmed
Mahbub Hasan, Characterization of Xenopus egg membrane microdomains containing uroplakin Ib/III complex: roles of their molecular interactions for subcellular localization and signal transduction. 2007, Pubmed , Xenbase
Mahbub Hasan, The egg membrane microdomain-associated uroplakin III-Src system becomes functional during oocyte maturation and is required for bidirectional gamete signaling at fertilization in Xenopus laevis. 2014, Pubmed , Xenbase
Mahbub Hasan, Uroplakin III, a novel Src substrate in Xenopus egg rafts, is a target for sperm protease essential for fertilization. 2005, Pubmed , Xenbase
McGinnis, Protein tyrosine kinase signaling during oocyte maturation and fertilization. 2011, Pubmed
Meldolesi, Exosomes and Ectosomes in Intercellular Communication. 2018, Pubmed
Miao, CD36 associates with CD9 and integrins on human blood platelets. 2001, Pubmed
Min, Structural basis for tetraspanin functions as revealed by the cryo-EM structure of uroplakin complexes at 6-A resolution. 2006, Pubmed
Mitra, Requirement for a uroplakin 3a-like protein in the development of zebrafish pronephric tubule epithelial cell function, morphogenesis, and polarity. 2012, Pubmed
Miyado, Requirement of CD9 on the egg plasma membrane for fertilization. 2000, Pubmed
Moll, Uroplakins, specific membrane proteins of urothelial umbrella cells, as histological markers of metastatic transitional cell carcinomas. 1995, Pubmed
Moore, Exceptional sperm cooperation in the wood mouse. 2002, Pubmed
Morita, Human ESCRT and ALIX proteins interact with proteins of the midbody and function in cytokinesis. 2007, Pubmed
Negrete, Permeability properties of the intact mammalian bladder epithelium. 1996, Pubmed
Nishiyama, CD9 gene variations are not associated with female infertility in humans. 2010, Pubmed
Olsburgh, Uroplakin gene expression in normal human tissues and locally advanced bladder cancer. 2003, Pubmed
Pisitkun, Identification and proteomic profiling of exosomes in human urine. 2004, Pubmed
Romih, Appraisal of differentiation markers in urothelial cells. 2002, Pubmed
Rubinstein, Reduced fertility of female mice lacking CD81. 2006, Pubmed
Rudat, Upk3b is dispensable for development and integrity of urothelium and mesothelium. 2014, Pubmed
Sakakibara, Molecular identification and characterization of Xenopus egg uroplakin III, an egg raft-associated transmembrane protein that is tyrosine-phosphorylated upon fertilization. 2005, Pubmed , Xenbase
Sato, Signal transduction of fertilization in frog eggs and anti-apoptotic mechanism in human cancer cells: common and specific functions of membrane microdomains. 2008, Pubmed , Xenbase
Schnegelsberg, Overexpression of NGF in mouse urothelium leads to neuronal hyperinnervation, pelvic sensitivity, and changes in urinary bladder function. 2010, Pubmed
Stuck, PRPH2/RDS and ROM-1: Historical context, current views and future considerations. 2016, Pubmed
Swamynathan, Identification of candidate Klf4 target genes reveals the molecular basis of the diverse regulatory roles of Klf4 in the mouse cornea. 2008, Pubmed
Termini, Tetraspanins Function as Regulators of Cellular Signaling. 2017, Pubmed
Thumbikat, Bacteria-induced uroplakin signaling mediates bladder response to infection. 2009, Pubmed
Tian, Utility of uroplakin II expression as a marker of urothelial carcinoma. 2015, Pubmed
Tu, Specific heterodimer formation is a prerequisite for uroplakins to exit from the endoplasmic reticulum. 2002, Pubmed
Van Batavia, Bladder cancers arise from distinct urothelial sub-populations. 2014, Pubmed
van Deventer, Molecular interactions shaping the tetraspanin web. 2017, Pubmed
Varea-Sánchez, Unraveling the Sperm Bauplan: Relationships Between Sperm Head Morphology and Sperm Function in Rodents. 2016, Pubmed
Vieira, SNX31: a novel sorting nexin associated with the uroplakin-degrading multivesicular bodies in terminally differentiated urothelial cells. 2014, Pubmed
Wang, Uropathogenic E. coli adhesin-induced host cell receptor conformational changes: implications in transmembrane signaling transduction. 2009, Pubmed
Wankel, Sequential and compartmentalized action of Rabs, SNAREs, and MAL in the apical delivery of fusiform vesicles in urothelial umbrella cells. 2016, Pubmed
Wu, Selective interactions of UPIa and UPIb, two members of the transmembrane 4 superfamily, with distinct single transmembrane-domained proteins in differentiated urothelial cells. 1995, Pubmed
Wu, Large scale purification and immunolocalization of bovine uroplakins I, II, and III. Molecular markers of urothelial differentiation. 1990, Pubmed
Wu, Mammalian uroplakins. A group of highly conserved urothelial differentiation-related membrane proteins. 1994, Pubmed
Wu, Uroplakins in urothelial biology, function, and disease. 2009, Pubmed
Wu, Biology of urothelial tumorigenesis: insights from genetically engineered mice. 2009, Pubmed
Yao, A Global Analysis of the Receptor Tyrosine Kinase-Protein Phosphatase Interactome. 2017, Pubmed
Yu, Uroplakin I: a 27-kD protein associated with the asymmetric unit membrane of mammalian urothelium. 1990, Pubmed
Zhou, Temporally and spatially controllable gene expression and knockout in mouse urothelium. 2010, Pubmed
Zocher, Uroplakins do not restrict CO2 transport through urothelium. 2012, Pubmed
Zuidscherwoude, The tetraspanin web revisited by super-resolution microscopy. 2015, Pubmed
