|
Fig. 1. Temporal and spatial expression pattern of Fam46a [tent5a] in Xenopus.
(A) RT-PCR analysis of Fam46a expression. The expression of Fam46a is faintly
detected from the maternal stage to stage 9, and increased from stage 10, similar to
that of Zic1 (NPB), Vent1, Vent2 (BMP target gene), and Chordin (BMP antagonist).
The expression of PPE marker genes, Six1 and Eya1, increased soon after the onset
of Fam46a expression. ODC was used as a control. (B-E) Whole-mount in situ
hybridization (WISH) was performed with a Fam46a (B, Bâ) and Six1 (C, Câ) probe.
The anterior view (B, C); the lateral view (D, E); the hemi-section (Bâ, Câ, Dâ, Dâ, Eâ).
Development ⢠Accepted manuscript
The stage of the embryo was shown in each panel. PPE, pre-placodal ectoderm; Op,
optic vesicle; Ot, otic vesicle; Le, lens; Br, branchial arch mesenchyme; RPE, retinal
pigment epithelium. (F) HeLa cells were transfected with GFP-Fam46a and cultured
for 24 hours. Nuclei were stained with NUCLEAR-ID Red. Scale bars represent 20 μ
m. |
|
Fig. 2. RT-qPCR analysis of Fam46a and other ectodermal marker genes in the
PPE-like cells.
20 pg Chordin (Chd) mRNA was injected into all blastomeres of the four-cell stage
embryos. The animal caps were dissected at stage 9 and cultured to stage 15
with/without 25 μM SU5402 (FGF inhibitor). The expression of Fam46a, PPE genes
(Six1 and Eya1), an epidermis gene (XK81), neural plate genes (Sox2, NCAM), and
NC genes (FoxD3, Snail) was assessed by RT-qPCR. EF1α was used as a control.
Unpaired two-tailed t-tests were used to determine the statistical significance
(*P <0.05, **P < 0.01, ***P < 0.001) ( n=10, 3 biological replicates, Error bars represent
S.E.). |
|
Fig. 3. The phenotypes of gain- and loss-of-function of Fam46a.
(A-B) Overexpression of Fam46a caused head defects, small eyes, and abnormal
pigmentation. Lateral views of tadpole embryos injected with 500 pg of Fam46a mRNA
or LacZ mRNA into the animal-dorsal blastomeres at the four-cell stage. (C-D)
Knockdown of Fam46a caused retinal defects and abnormal pigmentation. Lateral
views of tadpole embryos injected with 20 ng of Fam46a MO or standard MO into the
animal-dorsal blastomeres at the four-cell stage. (E) The ratio of the phenotypes of
Fam46a mRNA-injected embryos were summarized as bar graphs. Severe phenotype
includes absence of eyes, head expansion, and abnormal pigmentation. Weak
phenotype means the embryos that showed only abnormal pigmentation. (F) The
design of Fam46a MO. Upper diagram shows the binding position of Fam46a MO (red).
Gray box indicates the exon (with the exon number) and black line indicates the intron,
Development ⢠Accepted manuscript
whose length is 1.3 kb. This MO was designed to block the splicing of both Fam46a.L
and Fam46a.S. The lower image shows the result of RT-PCR using Standard MO
(Std)- or Fam46a MO (Fam)-injected embryos. (G) The ratio of the phenotypes of
Fam46a MO-injected embryos is summarized as bar graphs. The embryos that
showed retina defects and abnormal pigmentation were classified into âsevere
phenotypeâ. The specificity of MO effects was confirmed by rescue experiments, in
which Fam46a MO was co-injected with Fam46a mRNA. |
|
Fig. 4. Fam46a is required for the PPE but inhibits the NC specification.
(A-C) WISH analysis of Six1 (PPE), Slug (NC), FoxD3 (NC), XK81 (Epidermis), and
Sox3 (Neural plate) expression patterns in Xenopus embryos injected with Fam46a
mRNA or Fam46a MO (with a tracer (LacZ)). Embryos were injected at the four-cell
stage and collected at the early neurula stage (Stage 15). The asterisk denotes the
injected side, which was labeled with β-galactosidase (β-gal) staining. The sample
sizes are as follows: Six1 (Fam46a n=58/102, Fam46a MO n=81/131), Slug
(Fam46a n=25/60, Fam46a MO n=21/55), FoxD3 (Fam46a n=24/59, Fam46a MO
n=21/37), XK81 (Fam46a n=9/9, Fam46a MO n=9/24), Sox3 (Fam46a n=7/ 22,
Fam46a MO n=10/18). (D) Schematic figures of the ectodermal pattern in Fam46a
mRNA or Fam46a MO-injected embryos, referred to A-C. The asterisks denote the
injected side. (A, anterior; P, posterior; red, PPE; green, NC; gray, Neural plate;
white, Epidermis.) (E) Embryos at the four-cell stage were injected in their animal
Development ⢠Accepted manuscript
side with Chordin (Chd) and Fam46a MO. The animal caps were dissected at the
blastula stage and were cultured until early neurula stage (Stage15) with/without
SU5402.Then the expression level of Zic1 (NPB), Six1 (PPE), Six6 (anterior PPE),
and Pax2 (posterior PPE) were analyzed by RT-qPCR (n=20, 3 biological replicates,
error bars represent S.E.). Each value was normalized to the level of EF1α
expression. (F) Chd, Wnt8, and Fam46a mRNA were injected into the animal side of
the four-cell stage embryos. The animal caps were dissected at the blastula stage and the specimens were cultured as in E. Then the expression level of NPB genes
(Pax3 and Zic1) and NC genes (Snail and Slug) were analyzed by RT-qPCR (n=20,
3 biological replicates, error bars represent S.E.). Each value was normalized to the
level of EF1α expression. Unpaired two-tailed t-tests were used to determine the
statistical significance (*P <0.05, **P < 0.01, ***P < 0.001, ****p<0.0001). |
|
Fig. 5. Fam46a regulates PPE specification via modulating BMP signaling.
(A, B) The expression of Vent1 and Vent2 at blastula stage. Embryos were injected
with 500 pg of BMPRII mRNA, tBR mRNA, Fam46a mRNA, or 5 ng of Fam46a MO
(with a tracer (LacZ)) at the four-cell stage. The specimens were collected at stage
10.25. Dashed circles indicate the injected cells, colored with Red-gal. All images are
indicated in the animal-pole view (the upper side is the dorsal side, and vice versa).
Arrowhead indicates the ectopic expression of Vent1 in BMPRII-expressed embryos.
Endogenous expression of Vent2 was also observed in the ventral region (U-shape).
Vent1 (BMPRII n=8/9, tBR n=11/11, Fam46a n=14/16, Fam46a MO n=19/19), Vent2
(BMPRII n=17/19, tBR n=12/13, Fam46a n=13/17, Fam46a MO n=16/16). (C) RTqPCR
analysis of BMP-signal activity using the animal cap that was injected with
BMP4 and Fam46a mRNA. The explants were collected at the early neurula stage
(Stage 15) and analyzed by RT-qPCR (n=20, 3 biological replicates, error bars represent S.E.). Each value was normalized to the level of EF1α expression.
Unpaired two-tailed t-tests were used to determine statistical significance. (*P <0.05,
**P < 0.01, ***P < 0.001) (D) WISH experiments examining Six1, FoxD3, XK81, and
Sox2 expression patterns in the embryos injected with 250 pg of tBR mRNA or 250
pg tBR mRNA + 250 pg of Fam46a mRNA. Embryos were injected at the four-cell
stage and were collected at the early neurula stage (Stage 15). An asterisk denotes
the injected side with β-galactosidase (β-gal) staining as the lineage tracer. Six1
(tBR n=8/10, tBR + Fam46a n=6/10), FoxD3 (tBR n=5/11, tBR + Fam46a n=10/12),
XK81 (tBR n=10/10, tBR + Fam46a n=10/10), Sox2 (tBR n=9/ 9, tBR + Fam46a
n=8/9). (E) Ectoderm pattern diagram in tBR mRNA or tBR mRNA+ Fam46a mRNAinjected
embryos, reffered to D. Asterisk denotes the injected side. |
|
Fig. 6. Fam46a interacts with Smad1 and Smad4 in Xenopus embryos.
(A, C) Immunoprecipitation assays were performed using the lysates of the embryos
injected with GFP, GFP-Fam46a or GFP-Smad4, and Myc-Smad1 mRNA, which had
been cultured until the early gastrula stage (Stage 10.5) (n=10) with/without 100 nM
LDN-193189. (B) Quantitative analysis of the precipitates of GFP or GFP tagged
proteins in A by ImageJ (3 biological replicates, error bars represent S.E.). Each value
was normalized to the level of each input protein. (D) Schematic figure of the construct
of Myc-Smad1-WT, Myc-Smad1-MH1, and Myc-Smad1-MH2. (E) An
immunoprecipitation assay using the embryos injected with Myc, Myc-Smad1-WT,
Myc-Smad1-MH1, Myc-Smad1-MH2, and GFP-Fam46a mRNA and cultured until
early gastrula stage (Stage 10.5) (n=10). (F) An immunoprecipitation assay using the embryos injected with GFP, GFP-Fam46a, Smad2-GFP, and Myc-Smad4 mRNA and
cultured until Stage 10.5 (n=10). The asterisk indicates a nonspecific band. (G)
Quantitative analysis of the precipitates of GFP or GFP tagged proteins in F by ImageJ
(3 biological replicates, error bars represent S.E.). Each value was normalized to the
level of each input protein. |
|
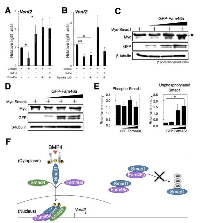
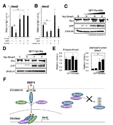
Fig. 7. Fam46a regulates Smad1 stabilization.
(A, B) Luciferase assay using the Vent2-TCFm-Luc reporter construct in the
presence of Chordin, BMP4, Fam46a, or Fam46a MO. Embryos were injected at
four-cell stage and were incubated to early gastrula stage (Stage 10.5) (n=10, 3
biological replicates, error bars represent S.E.). Unpaired two-tailed t-tests were
used to determine statistical significance (*P < 0.05, **P < 0.01). (C, D) Western blot
analysis using embryos injected with Myc-Smad1(C) or Myc-Smad4 (D) and GFPFam46a
(C, D) at the four-cell stage and cultured until early gastrula stage (Stage
10.5) to examine the amount of Myc-Smad1 or Myc-Smad4 (n=10 each). β-tubulin
was used as a control. The asterisks indicate phosphorylated Smad. (E)
Quantification of phosphorylated and unphosphorylated Smad1 in C. Each value was normalized to the level of β-tubulin expression (3 biological replicates, error bars
represent S.E.). Unpaired two-tailed t-tests were used to determine statistical
significance (*P <0.05). (F) A schematic model of BMP signaling regulated by
Fam46a. |
|
Fig. S1. Alignment of amino acid sequences of Fam46 proteins.
(A, B) Alignment of the homeologues, Fam46a.L and Fam46a.S using ClustalW. The
identity of the amino acid sequences of the NTP transferase-7 domain and the Cterminal
region of xFam46a.L and xFam46a.S was indicated (A). The alignment of the
cDNAs of the homeologues (B). (C, D) Alignment of the orthologs of Fam46a.
Xenopus (x); human (h); mouse (m); Drosophila (d; dMel-C). The identity of the amino
acid sequence in the NTP transferase-7 domain and C-terminal region was indicated
(C). The alignment of the cDNAs of the orthologues (D). (E, F) Alignment of the
paralogues of Fam46 proteins. The identity of the amino acid sequences of the NTP
transferase-7 domain and the C-terminal region was indicated (E). Identical and
similar amino acid residues are marked with asterisk and double dots, respectively (F).
Gaps are indicated by dashes (F). Amino acids of yellow background are predicted
phosphorylation sites (F). |
|
Fig. S2. Whole-mount in situ hybridization (WISH) using Fam46a sense probe.
(A-C) WISH was performed with a Fam46a sense probe. Anterior view (A); Lateral
view (B, C). The embryonic stages are shown in each panel. The siblings stained with
the anti-sense probe were shown in Fig.1. |
|
Fig.S3. The statistical analysis of Fam46a overexpressing embryos.
(A, B) Examples of the measurement of the eye area (A) and the body length (B) in
Fig. 3. Arrowheads and red regions denote the eye area. White bars indicate body
length. These were quantified by ImageJ (C). Unpaired two-tailed t-tests were used
to determine the statistical significance (n=3) (*P <0.05, **P < 0.01). |
|
Fig. S4. Fam46a upregulates each PPE marker gene expression and inhibits other ectodermal gene expression.
(A, B) Whole-mount in situ hybridization experiments examining the expressions of
Six3 (anterior PPE) (n=34/79), Ath-3 (lateral PPE) (n=19/22), Pax8 (posterior PPE)
(n=18/22), Pax3 (NPB) (n=12/34), Pax6 (eye-field) (n=11/21), and CG (cement gland)
(n=21/67) in Xenopus embryos injected with Fam46a MO. Embryos were injected at
the four-cell stage and were collected at early neurula stage (Stage 15). The asterisk
denotes the injected side with β-galactosidase (β-gal) staining as the lineage tracer. |
|
Fig. S5. Fam46a is important for PPE marker gene expression and inhibits NC
gene expression. (A) In situ hybridization in the PPE-like cells examining the
expressions of the PPE genes (Six1 and Eya1). Embryos were injected with/without
Fam46a MO at the four-cell stage. Then animal caps were dissected at the blastula
stage and cultured until early neurula stage (Stage 15, n=10). Consistent with the
results of RT-qPCR (Fig. 2), the PPE genes were highly expressed in the PPE-like
cells, but the knockdown of Fam46a reduced the expressions. (B) In situ hybridization
in the NC-like cells examining the expressions of the NC genes (Snail and Slug).
Embryos were injected with/without Fam46a mRNA at the four-cell stage. Then animal
caps were dissected at the blastula stage and cultured until early neurula stage (Stage
15, n=10). The NC genes were highly expressed in the NC-like cells, but the
overexpression of Fam46a reduced the expressions. |
|
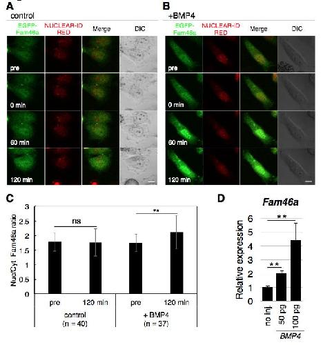
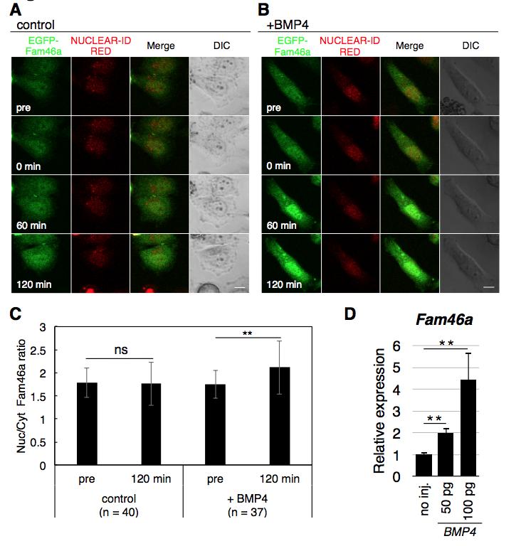
Fig. S6. Fam46a functions in the downstream of BMP signaling.
(A, B) The Fluorescence and DIC images of HeLa cells. The cells were transfected
with EGFP-Fam46a. At 24 h after transfection, the cells were treated with/without
BMP4. The nuclei were visualized with NUCLEAR-ID Red. Images were captured
before adding BMP4 (100 ng/ mL), 0 min, 60 min, and 120 min after adding BMP4.
Scale bars, 10 μm. (C) The quantification of EGFP-Fam46a nuclear translocation.
The nuclear/cytoplasm EGFP-Fam46a fluorescence intensity ratios were calculated
and compared between pre- and 120 min-images. Unpaired two-tailed t-tests were
used to determine the statistical significance. (**P < 0.01). All error bars represent
S.E. of the mean. (D) The animal cap assay examining Fam46a expression with the
injection of BMP4 mRNA. The explants were cultured to early neurula stage (Stage
15) and the expression level of Fam46a were quantified by RT-qPCR (n=20, 3
biological replicates, error bars represent S.E.). Each value was normalized by EF1α
expression level. Unpaired two-tailed t-tests were used to determine the statistical
significance. (**P < 0.01) |
|
Fig. S7. Fam46a expression promotes Smad1 nuclear translocation.
(A) β-catenin MO, mCherry-Smad1 and NLS-iRFP mRNA were injected at four-cell
stage. These embryos were co-injected with/without Chd or Chd + Fam46a mRNA.
They were cultured until early gastrula stage (Stage 10.5) and observed using a
confocal microscope. (B) The density ratio (nucleus vs cytoplasm) of mCherrySmad1
was quantified using ImageJ (3 biological replicates, error bars represent
S.E.). Unpaired two-tailed t-tests were used to determine the statistical significance.
(***P < 0.001.) |
|
tent5a (terminal nucleotidyltransferase 5A) gene expression in Xenopus laevis, assayed by in situ hybridization, NF stage 28, anterior left. |
|
tent5a (terminal nucleotidyltransferase 5A) gene expression in Xenopus laevis, assayed by in situ hybridization, NF stage 15, anterior view, dorsal up. |
|
tent5a (terminal nucleotidyltransferase 5A) gene expression in Xenopus laevis, assayed by in situ hybridization, NF stage 28, transverse section, dorsal up. |
|
tent5a (terminal nucleotidyltransferase 5A) gene expression in Xenopus laevis, assayed by in situ hybridization, NF stage 28, transverse section, dorsal up. |